三军会师战法详解.docx

上传人:p** 文档编号:1005349 上传时间:2024-06-15 格式:DOCX 页数:5 大小:72.55KB
下载 相关 举报
三军会师战法详解.docx_第1页
第1页 / 共5页
三军会师战法详解.docx_第2页
第2页 / 共5页
三军会师战法详解.docx_第3页
第3页 / 共5页
三军会师战法详解.docx_第4页
第4页 / 共5页
三军会师战法详解.docx_第5页
第5页 / 共5页
亲,该文档总共5页,全部预览完了,如果喜欢就下载吧!
资源描述

《三军会师战法详解.docx》由会员分享,可在线阅读,更多相关《三军会师战法详解.docx(5页珍藏版)》请在第壹文秘上搜索。

1、三军会师定义归纳:1、5日均线(攻击线)、10口均线(操盘线)、20日均线(生命线)三条移动平均线从高位向下移动到低位之后抬头向上,而且3天之内汇合在一起所形成得。三军会师特征;1、三师会师是以5日均线、10日均线、20日均线三根均线形成粘合,并且三根均线都是处于向上发散的;2、当三根均线粘合的时候,那就说明短线要进行选择方向了;3、当走势中出现了长阳线突破整理平台,那么就说明方向选择向上,行情开始启动。均线三军会师战法的含义;当三条均线开始粘合,就意味着下降行情结束,上涨行情的开始,此时我们买入是难得的机会,所以三军会师是买入信号。当3根均线再3天之内会聚,其背后含义是短、中、长的市场力量在

2、同一股价位置,均发力做多,股价在当前位置必然上涨,均线三军会师战法的操作技巧1、5日均线、10日均线和20日均线3条均线粘合在一起的频率是较低的,但是当这种情况出现以后,股价都会引起较大的波动,是难得的进场机会;2、三军会师出现的位置是比较广泛的,无论是在顶部还是在股价的上升或是下降趋势中都能见到,当三军会师在顶部和下降趋势中出现的话,那就是卖出的信号,在底部和上升趋势出现的话,就是买入信号;3、在三军会师中,5日均线和10日均线必须是在股价处于低位,由下向上接进20日均线的时候才有效,如果不是我们就要提高警惕了;4、三军会师只适合在低位运用.如果在股价的高位出现了三军会师,那么我们就必须得多

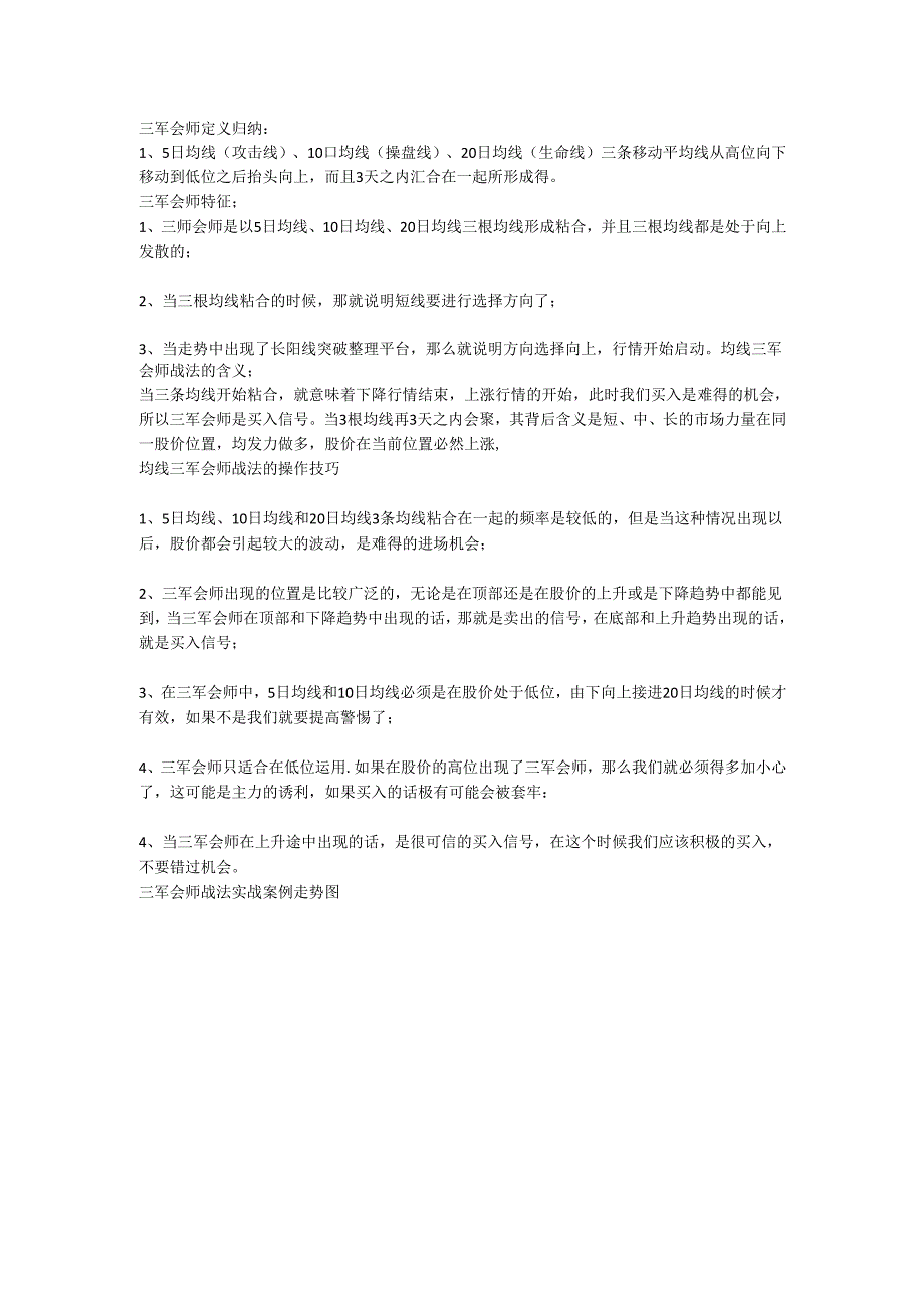
3、加小心了,这可能是主力的诱利,如果买入的话极有可能会被套牢:4、当三军会师在上升途中出现的话,是很可信的买入信号,在这个时候我们应该积极的买入,不要错过机会。三军会师战法实战案例走势图复权叠力IO多用I统计国线F10标记4百选返回002613北玻股份IaQQ4.40委比29.14%委差33494.JS.卖五6.69838卖四6.6893843l卖三6.673954.26卖二6.6611054.20卖-665796实一6.64450Il头_6.6312004.10买三6.621763ZCrjTlR61RR34(/Roo1。J买五6.6031251.,现价6.64今开6.313.9涨跌0.28最高

4、6.733.90涨幅4.4。最低6.22甲1.E里/JJgii里旦JI-,外盘421671内盘311888T换手12.84%股本9.37亿37,净资1.65流通5.71亿收益0.015PE()108.5l仅需20元查看千档行情h-3.59365交易状态:盘中休市11:30:0011:296.62142S511:296.63120811:296.6346S-1I11:296.6270S1011:296.6360B411:296.6331B511:296.6318S3800011:296.6361S411:296.6372S4C11:296.63125S111:296.6310S111:296.6

5、49B2400011:296.641B111:296.6338S62阿11:296.6467B15Ffll11:296.6431B11:296.63253S14如上图所示,在该股的走势中出现三军会师见高量后,在主力后续的推动下,开始持续拉涨,随后该股进行了一波100%得涨幅。三军会师选股公式;通达信软件:CTR1.+F公器V6Q5公式组I全部萦统用户按日期频度I甲口技术指标公式自口豺i磁公式*o指标条件.*o基4面由9即时盘中*走势特征S*o形态特征其他类型sD专家系统公式K彭式复制下方代码:Al:=EXlST(CRoSS(MA(C,5),MA(C,10),3);A2:=EXlST(CROSS

6、(MA(C,5),MA(C,20),3);A3:=CROSS(MA(C,10),MA(C,20);A4:=MA(C,20)=REF(MA(C,20),1);三军会师:AlANDA2ANDA3ANDA4;注意参数设置:参数N1.003.005.00应只用于PC.公式类型I走势得征fi1=EXIST(CR0SS(Mfi(Cf5)fMA(C,10),3);A2:=EXlST(CROSS(MA(C,5),MA(CJ0),3);A3:=CR0SS(Hfi(C,10),MA(CtPfl);A2-MA(C,211)-REF(M(C,2I),1);三军会师:AlANDA2ANDA3ANDA4;使用复权皎苜设置I用更I取消II月存为IIM热旬又入房数I公资源I卜一测欣豆测叫果参数精灵用法注释AlJg值悬近3日存在收盘价的5日简里移动平均上穿收盘价的10日尚单承涧均A2赋值是近3日存在收盘价的5日简单移动平均上穿收盘价的20日简单移引平均A3赋值:收盘价的10日简单移动平均上套收盘价的20日葡单移动平均A4M值:收盘价的20日简单移动平均=1日前的(收盘价的20日面单移动平均)城出三荥创除AlANDA2ANDA3ANDA4点击确定。返回后按CTR1.+T打开条件选股:

展开阅读全文
相关资源
猜你喜欢
相关搜索

当前位置:首页 > 经济/贸易/财会 > 贸易

copyright@ 2008-2023 1wenmi网站版权所有

经营许可证编号:宁ICP备2022001189号-1

本站为文档C2C交易模式,即用户上传的文档直接被用户下载,本站只是中间服务平台,本站所有文档下载所得的收益归上传人(含作者)所有。第壹文秘仅提供信息存储空间,仅对用户上传内容的表现方式做保护处理,对上载内容本身不做任何修改或编辑。若文档所含内容侵犯了您的版权或隐私,请立即通知第壹文秘网,我们立即给予删除!