安全系统工程考研真题.docx

上传人:p** 文档编号:1010690 上传时间:2024-06-15 格式:DOCX 页数:4 大小:27.77KB
下载 相关 举报
安全系统工程考研真题.docx_第1页
第1页 / 共4页
安全系统工程考研真题.docx_第2页
第2页 / 共4页
安全系统工程考研真题.docx_第3页
第3页 / 共4页
安全系统工程考研真题.docx_第4页
第4页 / 共4页
亲,该文档总共4页,全部预览完了,如果喜欢就下载吧!
资源描述

《安全系统工程考研真题.docx》由会员分享,可在线阅读,更多相关《安全系统工程考研真题.docx(4页珍藏版)》请在第壹文秘上搜索。

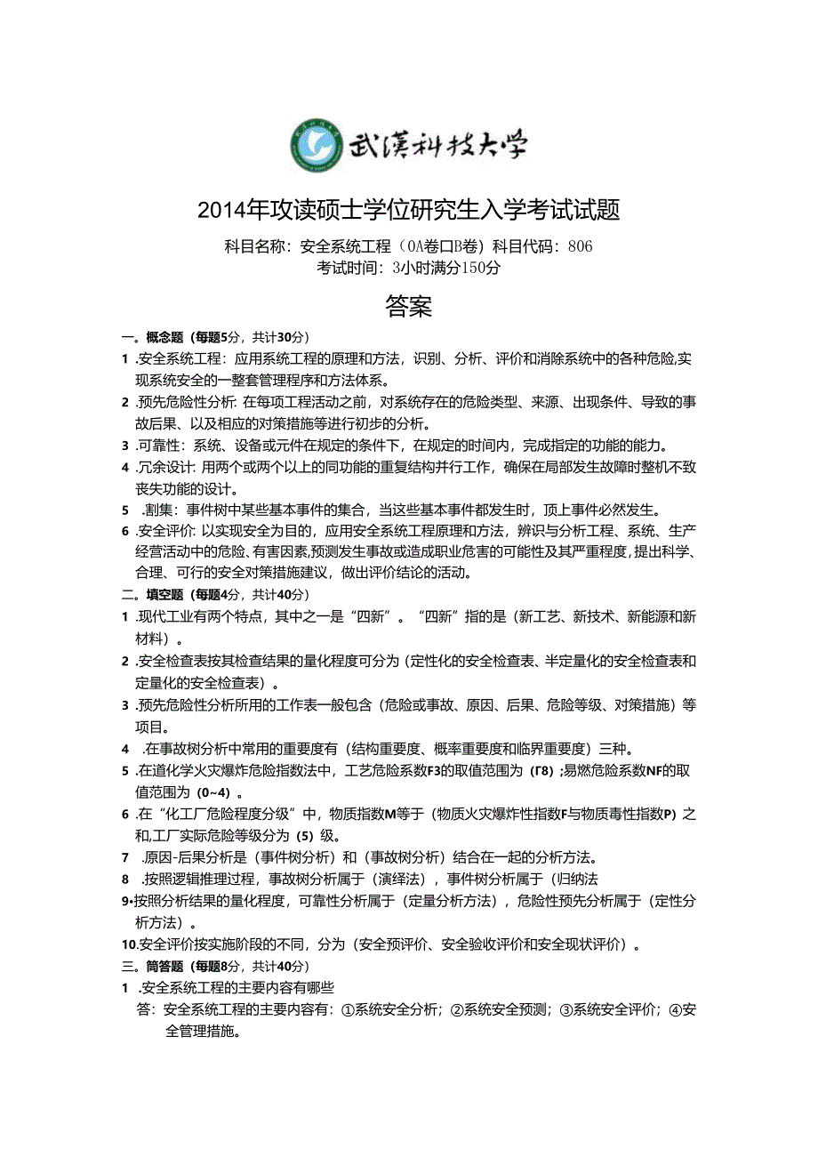
1、2014年攻读硕士学位研究生入学考试试题科目名称:安全系统工程(0A卷口B卷)科目代码:806考试时间:3小时满分150分答案一。概念题(每题5分,共计30分)1 .安全系统工程:应用系统工程的原理和方法,识别、分析、评价和消除系统中的各种危险,实现系统安全的一整套管理程序和方法体系。2 .预先危险性分析:在每项工程活动之前,对系统存在的危险类型、来源、出现条件、导致的事故后果、以及相应的对策措施等进行初步的分析。3 .可靠性:系统、设备或元件在规定的条件下,在规定的时间内,完成指定的功能的能力。4 .冗余设计:用两个或两个以上的同功能的重复结构并行工作,确保在局部发生故障时整机不致丧失功能的

2、设计。5 .割集:事件树中某些基本事件的集合,当这些基本事件都发生时,顶上事件必然发生。6 .安全评价:以实现安全为目的,应用安全系统工程原理和方法,辨识与分析工程、系统、生产经营活动中的危险、有害因素,预测发生事故或造成职业危害的可能性及其严重程度,提出科学、合理、可行的安全对策措施建议,做出评价结论的活动。二。填空题(每题4分,共计40分)1 .现代工业有两个特点,其中之一是“四新”。“四新”指的是(新工艺、新技术、新能源和新材料)。2 .安全检查表按其检查结果的量化程度可分为(定性化的安全检查表、半定量化的安全检查表和定量化的安全检查表)。3 .预先危险性分析所用的工作表一般包含(危险或

3、事故、原因、后果、危险等级、对策措施)等项目。4 .在事故树分析中常用的重要度有(结构重要度、概率重要度和临界重要度)三种。5 .在道化学火灾爆炸危险指数法中,工艺危险系数F3的取值范围为(8);易燃危险系数NF的取值范围为(04)。6 .在“化工厂危险程度分级”中,物质指数M等于(物质火灾爆炸性指数F与物质毒性指数P)之和,工厂实际危险等级分为(5)级。7 .原因-后果分析是(事件树分析)和(事故树分析)结合在一起的分析方法。8 .按照逻辑推理过程,事故树分析属于(演绎法),事件树分析属于(归纳法9按照分析结果的量化程度,可靠性分析属于(定量分析方法),危险性预先分析属于(定性分析方法)。1

4、0.安全评价按实施阶段的不同,分为(安全预评价、安全验收评价和安全现状评价)。三。筒答题(每题8分,共计40分)1 .安全系统工程的主要内容有哪些答:安全系统工程的主要内容有:系统安全分析;系统安全预测;系统安全评价;安全管理措施。2 .什么是可靠度可靠度包含了哪五要素答:可靠度是指系统、设备或元件等在规定的条件下和预期的使用期内,完成其功能的概率。可靠度包含的五要素包括:具体的对象、规定的功能及失效现象、规定的条件、规定的时间、完成功能的概率。3 .什么是重要度分析答:重要度是指一个基本事件或最小割集对顶上事件发生的影响程度。重要度分析就是依据基本事件或最小割集对顶上事件的影响程度的大小,将

5、基本事件或最小割集进行排序。4 .“化工厂危险程度分级”是如何对工厂危险程度分级的答:以化工生产、贮存过程中的物质、物量指数为基础,用工艺、设备、厂房、安全装置、环境、工厂安全管理等系统系数修正后,得出工厂的实际危险等级。5 .安全评价的程序有哪些答:1)准备阶段:包括现场勘查、收集资料等。2)危险有害因素辨识:包括危险有害因素的分析以辨识、危险源辨识、危险有害因素可能导致的事故、事故发生的可能性及后果。3)定性定量评价:包括评价单元的划分、评价方法的选择、定性定量的评价、危险性分级。4)安全对策措施:包括安全技术措施、安全管理措施、应急预案的建立。5)安全评价的结论及建议。6)编制安全评价报

6、告。四。问答题:道化学火灾爆炸危险指数法的程序和内容有哪些(20分)答:道化学火灾爆炸危险指数法的程序和内容有:选取工艺单元。确定物质系数(MF)。计算一般工艺危险系数(F1)和特殊工艺危险系数(F2)。确定工艺单元危险系数(F3=F1F2)0计算火灾爆炸指数:F&EI二F3XMF,确定危险等级。确定暴露区域。确定暴露区域内财产的更换价值V。确定危害系数y。确定基本MPPD(基本MPPD=Vy)o计算安全措施补偿系数(C=CiC2C3)O(11)确定实际MPPD(实际MPPD=VXyC)o(12)确定MPD0。(确定Bl。(14)填写汇总表。五。计算题:某汽车制动系统的可靠性框图如下图所示,计

7、算该汽车制动系统的可靠度。(20分)已知:R(Ai)=,R(Az)二,R(As)R(Bi)=,R(B2)=R(Ci)=R(C2)=R(Di)=R(D2)=A:液压系统前轮系统手控杆机械联动装置一B:手闸系统左后轮右后轮后轮系统计算:液压系统的可靠度:R(八)=R(A1)R(A2)R(A3)=XX=手闸系统的可靠度:R(B)=R(Bi)R(B2)=X=前轮系统可靠度:R(C)=R(Ci)R(C2)=X=后轮系统可靠度:R(D)=R(Di)R(D2)=X=A、B并联系统:R(AB)=I-RI-R(八)IIRI-R(B)D=I-OOC、D并联系统:R(CD)=1-K1-R(C)111-R(D)3=1-OO整个制动系统的可靠度:Rs=R(AB)R(CD)=X=即:整个制动系统的可靠度为。

展开阅读全文
相关资源
猜你喜欢
相关搜索

当前位置:首页 > 研究生考试 > 专业课

copyright@ 2008-2023 1wenmi网站版权所有

经营许可证编号:宁ICP备2022001189号-1

本站为文档C2C交易模式,即用户上传的文档直接被用户下载,本站只是中间服务平台,本站所有文档下载所得的收益归上传人(含作者)所有。第壹文秘仅提供信息存储空间,仅对用户上传内容的表现方式做保护处理,对上载内容本身不做任何修改或编辑。若文档所含内容侵犯了您的版权或隐私,请立即通知第壹文秘网,我们立即给予删除!