2023年陕西省全国硕士研究生招生考试(初试)考生健康安全承诺书.docx

上传人:p** 文档编号:102012 上传时间:2022-12-25 格式:DOCX 页数:2 大小:22.59KB
下载 相关 举报
2023年陕西省全国硕士研究生招生考试(初试)考生健康安全承诺书.docx_第1页
第1页 / 共2页
2023年陕西省全国硕士研究生招生考试(初试)考生健康安全承诺书.docx_第2页
第2页 / 共2页
亲,该文档总共2页,全部预览完了,如果喜欢就下载吧!
资源描述

《2023年陕西省全国硕士研究生招生考试(初试)考生健康安全承诺书.docx》由会员分享,可在线阅读,更多相关《2023年陕西省全国硕士研究生招生考试(初试)考生健康安全承诺书.docx(2页珍藏版)》请在第壹文秘上搜索。

1、2023年陕西省全国硕士研究生招生考试(初试)考生健康安全承诺书考生签名:承诺日期:2022年12月日姓名考生编号身份证号联系方式(手机)本人是参加2023年全国硕士研究生招生考试(初试)的考生,已阅读并了解2023年陕西省全国硕士研究生招生考试(初试)疫情防控考生须知内容,郑重承诺以下事项:1 .本人充分理解并遵守考试期间考点各项防疫安全要求;2 .本人填写的个人信息、健康信息(如体温)均属实,如因个人主观原因漏报、瞒报、虚报信息,造成相关后果,本人承担由此带来的法律责任。体温记录日期体温日期体温12月19日12月22日12月20日12月23日12月21日2023年全国硕士研究生招生考试(初

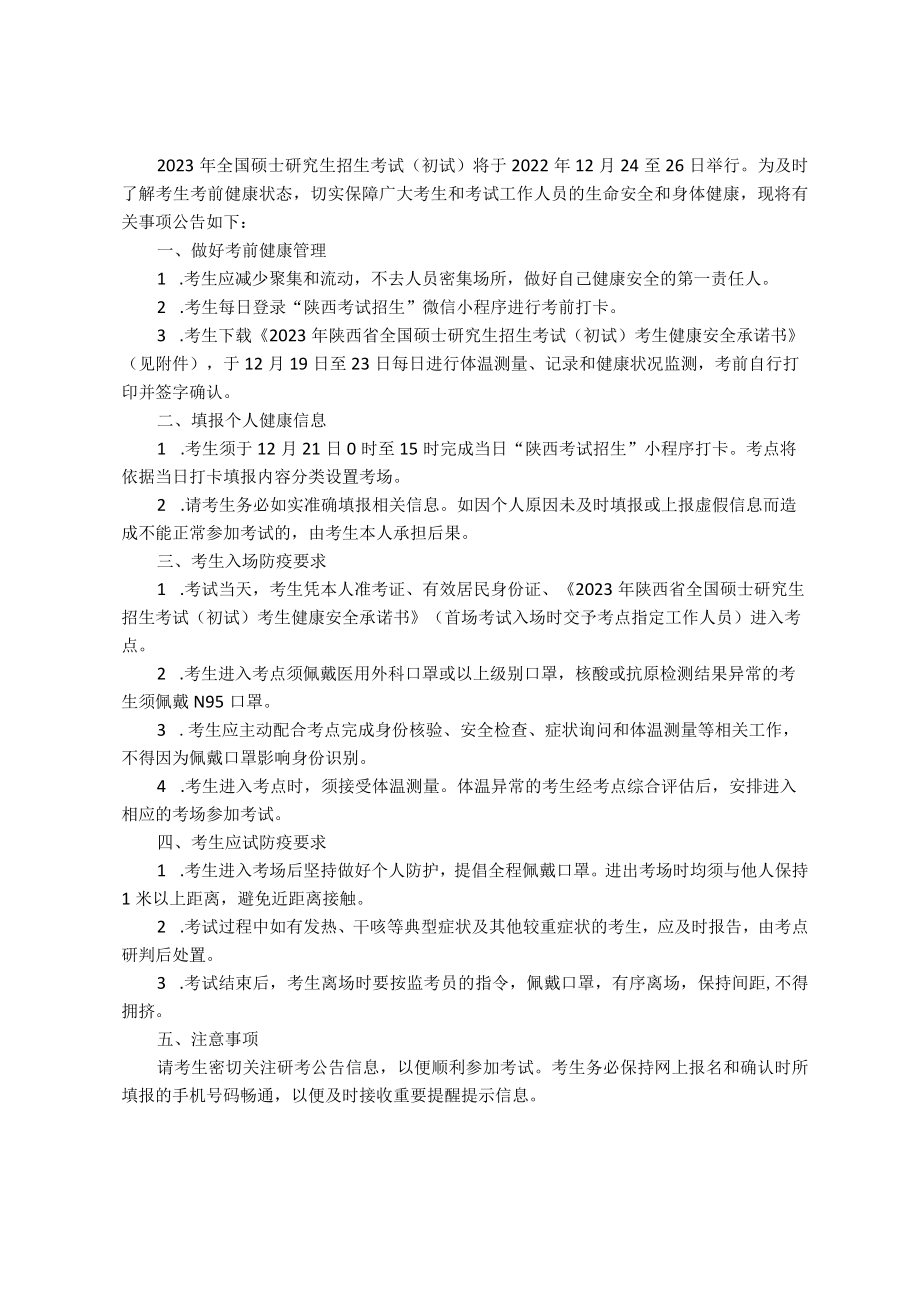
2、试)将于2022年12月24至26日举行。为及时了解考生考前健康状态,切实保障广大考生和考试工作人员的生命安全和身体健康,现将有关事项公告如下:一、做好考前健康管理1 .考生应减少聚集和流动,不去人员密集场所,做好自己健康安全的第一责任人。2 .考生每日登录“陕西考试招生”微信小程序进行考前打卡。3 .考生下载2023年陕西省全国硕士研究生招生考试(初试)考生健康安全承诺书(见附件),于12月19日至23日每日进行体温测量、记录和健康状况监测,考前自行打印并签字确认。二、填报个人健康信息1 .考生须于12月21日0时至15时完成当日“陕西考试招生”小程序打卡。考点将依据当日打卡填报内容分类设置

3、考场。2 .请考生务必如实准确填报相关信息。如因个人原因未及时填报或上报虚假信息而造成不能正常参加考试的,由考生本人承担后果。三、考生入场防疫要求1 .考试当天,考生凭本人准考证、有效居民身份证、2023年陕西省全国硕士研究生招生考试(初试)考生健康安全承诺书(首场考试入场时交予考点指定工作人员)进入考点。2 .考生进入考点须佩戴医用外科口罩或以上级别口罩,核酸或抗原检测结果异常的考生须佩戴N95口罩。3 .考生应主动配合考点完成身份核验、安全检查、症状询问和体温测量等相关工作,不得因为佩戴口罩影响身份识别。4 .考生进入考点时,须接受体温测量。体温异常的考生经考点综合评估后,安排进入相应的考场参加考试。四、考生应试防疫要求1 .考生进入考场后坚持做好个人防护,提倡全程佩戴口罩。进出考场时均须与他人保持1米以上距离,避免近距离接触。2 .考试过程中如有发热、干咳等典型症状及其他较重症状的考生,应及时报告,由考点研判后处置。3 .考试结束后,考生离场时要按监考员的指令,佩戴口罩,有序离场,保持间距,不得拥挤。五、注意事项请考生密切关注研考公告信息,以便顺利参加考试。考生务必保持网上报名和确认时所填报的手机号码畅通,以便及时接收重要提醒提示信息。

展开阅读全文
相关资源
猜你喜欢
相关搜索

当前位置:首页 > 研究生考试 > 辅导咨询

copyright@ 2008-2023 1wenmi网站版权所有

经营许可证编号:宁ICP备2022001189号-1

本站为文档C2C交易模式,即用户上传的文档直接被用户下载,本站只是中间服务平台,本站所有文档下载所得的收益归上传人(含作者)所有。第壹文秘仅提供信息存储空间,仅对用户上传内容的表现方式做保护处理,对上载内容本身不做任何修改或编辑。若文档所含内容侵犯了您的版权或隐私,请立即通知第壹文秘网,我们立即给予删除!