超细干粉施工方案.docx

上传人:p** 文档编号:1025744 上传时间:2024-06-15 格式:DOCX 页数:4 大小:21.52KB
下载 相关 举报
超细干粉施工方案.docx_第1页
第1页 / 共4页
超细干粉施工方案.docx_第2页
第2页 / 共4页
超细干粉施工方案.docx_第3页
第3页 / 共4页
超细干粉施工方案.docx_第4页
第4页 / 共4页
亲,该文档总共4页,全部预览完了,如果喜欢就下载吧!
资源描述

《超细干粉施工方案.docx》由会员分享,可在线阅读,更多相关《超细干粉施工方案.docx(4页珍藏版)》请在第壹文秘上搜索。

1、超细干粉施工方案一、超细干粉灭火装置工作原理超细干粉自动灭火装置主要由壳体、超细干粉灭火剂、气体发生器构成。当任何一种启动方式动作时,气体发生器中的化学产气剂迅速反响产生气体,将超细干粉灭火剂喷向保护区,以局部或全淹没方式灭火。三、超细干粉灭火装置适用范围适用于扑灭A、B、C和D类火灾。如生产车间,办公室,文物、档案储存间,可燃液体、可燃固体仓库,商店,发电机房,配电房,电缆沟等场所,以及火车、公交车、船舶等交通工具的使用。三、产品安装1、安装要求:灭火装置应安装在便于施工、检修和拆卸的位置,不得有碍正常的物流作业,应避开照明灯具、空调通风管道等有碍灭火装置正常工作的设施,以确保其喷射性能和灭

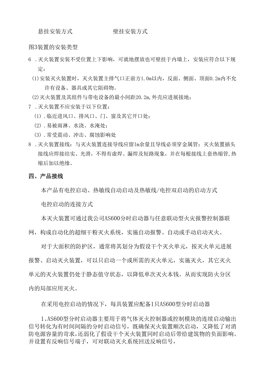
2、火效果。灭火装置固定位置可与防护对象的外表平行,也可以与外表成一定角度安装。但应注意在喷口处不得有阻碍气流的障碍物。2、安装方法:将配套组件中的固定盘用膨胀螺栓固定在屋顶或墙体上,然后用螺栓将装置与固定盘旋紧即可。见图2图2装置的安装尺寸及安装步骤3、超细干粉自动灭火装置的安装方式有悬挂安装与壁挂安装两种方式,见图3悬挂安装方式壁挂安装方式图3装置的安装类型6 .灭火装置安装不受位置上下影响,可就地摆放也可壁挂于内墙上,安装应符合以下规定:(1)安装灭火装置时,灭火装置主排气口正前方1.0m以内,反面、侧面、顶面0.2m内不允许有设备、器具或其它阻碍物。(2)灭火装置及其组件与带电设备的最小间

3、距20.2m,外壳应进展接地;7 .灭火装置不应安装于以下位置:(1) .临近进风口、排风口、门、窗及其它开口处;(2) .易被雨淋、水浇、水淹处;(3) .常受震动、冲击、腐蚀影响处8 .灭火装置接线:与灭火装置连接导线应留Im余量且导线必须穿金属管;灭火装置插头接线应焊接结实、光滑,不得有虚焊、漏焊及短路现象,并在每根接线上套热缩管,热缩后加以绝缘。四、产品接线本产品有电控启动、热敏线自动启动及热敏线/电控双启动的启动方式电控启动的连接方式本灭火装置可通过我公司AS600分时启动器与任意联动型火灾报警控制器联网,构成自动化的超细干粉灭火系统,实施自动报警、自动或手动启动灭火。对于大面积的防

4、护区,通常将其划分为假设干个灭火单元,按灭火单元进展报警、启动灭火装置,可以只启动一个或所需的灭火单元,实施灭火,其它灭火单元的灭火装置仍处于静态值守状态,以降低单次灭火本钱。从而实现防火分区内的局部应用灭火。在采用电控启动的情况下,每具装置应配备1只AS600型分时启动器1、AS600型分时启动器主要用于将气体灭火控制器或控制模块的连续启动输出信号转化为有时间间隔的分时启动信号,既确保灭火装置顺次启动,又降低了对消防电源容量的苛求,还弱化了假设干个灭火装置同时启动后带给建筑物的负面影响。并设置有反响信号端子,可对联动灭火系统回送反响信号,2、AS600型分时启动器主要技术参数和特性静态电流:

5、2mA启动电压:DC5V启动电流:100OmA启动间隔时间:0.5s每个分时启动器接入装置数量:WlO只外形尺寸:939354mm重量:100g3、工作原理3.1 正常监视状态在此工作模式下,气体灭火控制器实时监测与分时启动器的连线,假设发生线路断路,控制器立即发出声与光的指示信号。3.2 启动状态在此模式下,分时启动器接收到气体灭火控制器或控制模块发出的启动命令后,进入延时状态,0.5秒钟后启动超细干粉灭火装置,并点亮启动指示灯(红色)。同时监测超细干粉灭火装置是否动作,假设已真实动作,点亮反响指示灯(绿色)。并通过输出端口的级联端子给下一级输入级联端子信号,以顺次启动干粉灭火装置。五、声光

6、报警器的安装1 .安装在防护区出口内侧上方正中央。2 .安装结实,不得倾斜。六、放气指示灯的安装1 .放气指示灯在超细干粉释放后提醒室外人员注意防护区正在实施灭火,不要翻开门窗,不要进入灭火区域,因此,放气指示灯应安装在基站门外侧正上方位置。2 .放气指示灯应安装结实,不得倾斜。七、紧急启停按钮的安装1 .,应将手动启停按钮安装在基站内部墙壁靠近门便于操作的部位,距离地面1.5m。2 .紧急启停按钮应安装结实,不得倾斜。3 .按钮的外接导线,应留有不小于0.1m的余量,且在其端部应有明显标志。4 .紧急启停按钮与基站的照明开关不得靠得太近。5 .工作接地应采用铜芯绝缘导线或电缆、线芯截面面积不

7、应小于4mm2。6 .地线应采用消防专用接地线引至基站接地板上,并在地线上注明“灭火装置保护地标志。不得就近借用基站传输设备外壳的地线。4.火灾自动报警系统导线敷设后,应对每一回路的导线用50OV的兆欧表测量绝缘电阻,其对地绝缘电阻值不应小于20MQo本次工程施工严格按照以下标准进展施工火灾自动报警系统施工及验收标准(GB50116-92)气体灭火系统施工及验收标准(GB50263-97)气溶胶灭火装置GA499.12004八、系统调试工程安装完备后严格按照以上标准进展系统调试九、系统维护1、系统的维护检查每月进展一次,检查灭火装置、自动报警系统、火灾探测器以及控制线路是否被移动、损坏,并做好文字记录,必要时进展维修更换。2、检查热敏线是否被其它物品遮挡或松动、热敏线外保护层是否完好。3、检查防护区内的物品堆放高度、堆放位置有无发生变化,是否在灭火装置的保护范围内。4、检查灭火装置前有无影响灭火装置喷射性能的阻碍物。

展开阅读全文
相关资源
猜你喜欢
相关搜索

当前位置:首页 > 建筑/环境 > 保温建筑

copyright@ 2008-2023 1wenmi网站版权所有

经营许可证编号:宁ICP备2022001189号-1

本站为文档C2C交易模式,即用户上传的文档直接被用户下载,本站只是中间服务平台,本站所有文档下载所得的收益归上传人(含作者)所有。第壹文秘仅提供信息存储空间,仅对用户上传内容的表现方式做保护处理,对上载内容本身不做任何修改或编辑。若文档所含内容侵犯了您的版权或隐私,请立即通知第壹文秘网,我们立即给予删除!