2024年项目融资商业计划书.docx

上传人:p** 文档编号:1039277 上传时间:2024-06-15 格式:DOCX 页数:6 大小:13.31KB
下载 相关 举报
2024年项目融资商业计划书.docx_第1页
第1页 / 共6页
2024年项目融资商业计划书.docx_第2页
第2页 / 共6页
2024年项目融资商业计划书.docx_第3页
第3页 / 共6页
2024年项目融资商业计划书.docx_第4页
第4页 / 共6页
2024年项目融资商业计划书.docx_第5页
第5页 / 共6页
2024年项目融资商业计划书.docx_第6页
第6页 / 共6页
亲,该文档总共6页,全部预览完了,如果喜欢就下载吧!
资源描述

《2024年项目融资商业计划书.docx》由会员分享,可在线阅读,更多相关《2024年项目融资商业计划书.docx(6页珍藏版)》请在第壹文秘上搜索。

1、2024年项目融资商业计划书项目融资商业计划书1计划书编制目的:商业计划书是获得创业投资的敲门砖。商业计划书的重要性在于:首先它使投资人快速了解项目的概要,评估项目的投资价值,并作为尽职调查与谈判的基础性文件;其次,它作为创业蓝图和行动指南,是企业发展的里程碑。编制商业计划书的理念是:首先是为客户创造价值,因为没有客户价值就没有销售,也就没有利润;其次是为投资人提供回报;第三是作为指导企业运行的发展策略。一份好的商业计划书应该站在投资人的立场上,详细分析市场规模和市场份额;清晰明了的介绍商业模式,集技术、管理、市场等方面人才的团队构建;良好的现金流预测和实事求是的财务计划。计划书内容:创业投资

2、(包括VC/PE)的投资项目标准有三个:未来的市场是不是够大,是否有成长性?企业的商业模式是否可行或者部分已被证明可行?企业的团队是否优秀执行力够不够强?“.一份完整的商业计划书,需要明确地说清楚六个方面的事情,即:企业现状或简介,商业模式,市场规模与策略,竞争与壁垒,团队和融资财务计划。“这六个方面的问题是商业计划书里必须有的内容,其中投资者最为关心的是商业模式、市场规模与策略、团队和融资财务计划四大内容,这四块内容尤其需要创业者在计划书中重点分析和描述商业模式:商业模式是项目成败的核心之一,也是投资者最关心的。在计划书中,商业模式部分主要是要说明你的企业是怎么赚钱的,主要包括你向谁提供产品

3、或服务,你的产品或服务主要内容是什么,你怎么收钱,以及你的产品或服务是如何制作与提供的等等。这一部分最好简单明了,让所有人一看就知道你是怎么赚钱的。市场规模与策略:这部分内容主要包括你所提供的产品或服务所处的市场总额有多大项目未来的发展潜力如何你的目标是占有多大的市场份额。这一部分是让投资者了解你的企业所处的市场总量有多少,你使用什么手段占领这些市场。这样,看了这部分内容,投资人就能了解这个市场上能不能培育出一家能在公开市场上IPO的公司出来。团队:团队一直都是投资者最为看重的一个因素很多投资者甚至不看项目只看人追着人来投资,可见创业团队和个人是多么重要。这个环节主要包括目前股东层的履历与背景

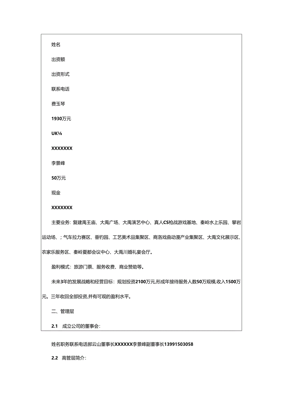
4、,经营管理层的履历与背景,目前团队的分工与激励机制,以及内部的决策机制等内部控制制度等。VC都是投人投人再投人,所以大家最关注团队,原因就是只要团队好,模式、市场与利润都是可以创造的,所以企业融资最应该关注的是团队,而投资者最关注的也是团队。融资的财务计划:对于投资者而言,最后关心的就是需要多少钱和如何回报的事情了,即融资的财务计划。这一节比较专业,很多创业者都是输在这一点上。一些创业者说不清楚自己拿了资金到底应该怎么花,花完了之后达到怎样的目的,投资人怎么退出以及退出的回报等。项目融资商业计划书2一、项目概况项目名称:洛南县大禹川文化产业示范园区启动时间:XX年3月注册资本:2030万元项目

5、进展:大禹川水上乐园、生态游泳馆已完成,交付使用,项目融资计划书范本。主要股东:姓名出资额出资形式联系电话费玉琴1930万元UKXXXXXXX李景峰50万元现金XXXXXXX主要业务:复建禹王庙、大禹广场、大禹演艺中心、真人CS枪战游戏基地、秦岭水上乐园、攀岩运动场、;气车拉力赛区、垂钓园、工艺美术品集聚区、商洛戏曲动漫产业集聚区、大禹文化展示区、农家乐服务区、秦岭夏都会议中心、大禹川婚礼宴会厅。盈利模式:旅游门票、服务收费、商业赞助等。未来3年的发展战略和经营目标:规划投资2100万元,形成年接待服务人数50万规模,收入1500万元。三年收回全部投资,并有可观的盈利水平。二、管理层2.1 成

6、立公司的董事会:姓名职务联系电话郝云山董事长XXXXXX李景峰副董事长139915030582.2 高管层简介:总经理:郝云山XXXXXXXXXX技术总监:罗涛XXXXXXXXXX财务总监:费神XXXXXXXXXX三、研究与开发3.1 项目的研发成果及客观评价:项目为文化旅游企业,具有资源唯一性,工作计划项目融资计划书范本.3.2 主要技术竞争对手:无可比性竞争者。3.3 研发计划:主要为节能产品应用,使用尖端太阳能、空气能产品。3.4 技术资源和合作:应用国内、国际领先节能产品。3.5 技术保密和激励措施:内部管理措施管控严密。四、行业及市场4.1 行业状况:目前水资源娱乐项目奇缺,为独享型

7、文化旅游企业。4.2 市场前景与预测:可拓展为年接待300万人次,收入3亿元。4.3 目标市场:开发西安及晋豫陕多省市场,潜力巨大。4.4 市场壁垒:除受交通条件制约外,无其他障碍。4.55 WoT分析:优良。五、营销策略5.1 价格策略:低价吸引。5.2 行销策略:全方位合作拓展。六、产品生产6.1 产品生产:依托大市场,共同开发,共享成果。6.2 生产人员配备及管理:外部管理,无可控性。七、财务计划7.1 股权融资数量和权益:7.2 资金用途和使用计划:7.3 投资回报:第一年:接待10万人次,收入300万元。第二年:接待30万人次,收入900万元。第三年:接待50万人次,收入1500万元

8、。三年平均投资回报率:44%。八、风险及对策8.1主要风险及应对策略:市场风险:资源独享,利用国内、国际领先节能产品,无风险。九、综述洛南县大禹J11文化产业园区是我县文化产业十二五发展规划重点项目,位于陕西省商洛市洛南县巡检镇中北部,以洛潼公路为中轴线,四至为:东至巡检镇蜂王村、王安村、大河村、巡检街村与黑彰村界畔,南至老君山景区,西至老君山景区、原水岔村、原驾鹿乡界畔,北至潼关、华阳山脊界畔;建设内容为:复建禹王庙、大禹广场、大禹演艺中心、真人CS枪战游戏基地、秦岭水上乐园、攀岩运动场、汽车拉力赛区、垂钓园、工艺美术品集聚区、商洛戏曲动漫产业集聚区、大禹文化展示区、农家乐服务区、秦岭夏都会议中心、大禹川婚礼宴会厅等。规划投资49600万元,着力打造彰显华夏文明历史文化基地,建设国家级文化产业示范园区。一期工程规划投资2300万元,建设秦岭水上乐园、生态游泳馆、秦岭夏都会议中心、大禹川婚礼宴会厅,形成年接待50万人次规模,年收入1500万元。现已完成秦岭水上乐园、生态游泳馆项目,初步对游客开放。大禹J11文化产业示范园区项目的资源独享型发展模式,具有鲜明的不可复制性其开发潜力巨大,效果优良已列入文化部国家文化产业重点项目库。本文来源:网络收集与整理,如有侵权,请联系作者删除,谢谢!

展开阅读全文
相关资源
猜你喜欢
相关搜索

当前位置:首页 > 办公文档 > 工作计划

copyright@ 2008-2023 1wenmi网站版权所有

经营许可证编号:宁ICP备2022001189号-1

本站为文档C2C交易模式,即用户上传的文档直接被用户下载,本站只是中间服务平台,本站所有文档下载所得的收益归上传人(含作者)所有。第壹文秘仅提供信息存储空间,仅对用户上传内容的表现方式做保护处理,对上载内容本身不做任何修改或编辑。若文档所含内容侵犯了您的版权或隐私,请立即通知第壹文秘网,我们立即给予删除!