抗肿瘤药物处方点评要点及细则.docx

上传人:p** 文档编号:1042011 上传时间:2024-06-16 格式:DOCX 页数:11 大小:24.93KB
下载 相关 举报
抗肿瘤药物处方点评要点及细则.docx_第1页
第1页 / 共11页
抗肿瘤药物处方点评要点及细则.docx_第2页
第2页 / 共11页
抗肿瘤药物处方点评要点及细则.docx_第3页
第3页 / 共11页
抗肿瘤药物处方点评要点及细则.docx_第4页
第4页 / 共11页
抗肿瘤药物处方点评要点及细则.docx_第5页
第5页 / 共11页
抗肿瘤药物处方点评要点及细则.docx_第6页
第6页 / 共11页
抗肿瘤药物处方点评要点及细则.docx_第7页
第7页 / 共11页
抗肿瘤药物处方点评要点及细则.docx_第8页
第8页 / 共11页
抗肿瘤药物处方点评要点及细则.docx_第9页
第9页 / 共11页
抗肿瘤药物处方点评要点及细则.docx_第10页
第10页 / 共11页
亲,该文档总共11页,到这儿已超出免费预览范围,如果喜欢就下载吧!
资源描述

《抗肿瘤药物处方点评要点及细则.docx》由会员分享,可在线阅读,更多相关《抗肿瘤药物处方点评要点及细则.docx(11页珍藏版)》请在第壹文秘上搜索。

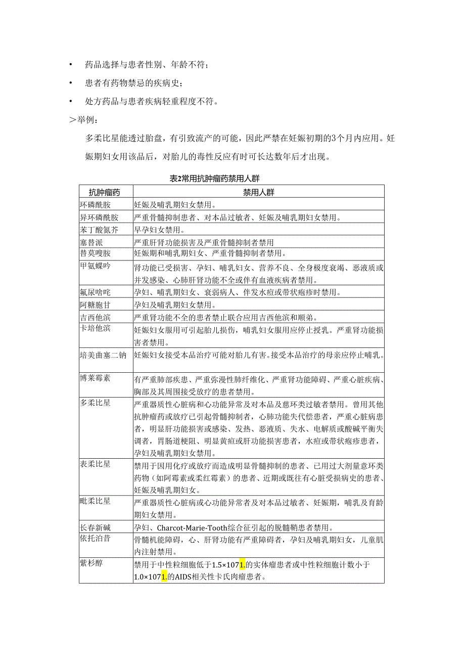
1、抗肿瘤药物处方点评要点及细则【点评标准】1 .适应证不适宜的;2 .遴选的药品不适宜的;3 .药品剂型或给药途径不适宜的;4 .用法、用量不适宜的;5 .溶媒不适宜的;6 .联合用药不适宜的;7 .用药顺序错误的;8 .有配伍禁忌或者不良相互作用的;9 .重复给药的;10 .化疗方案不合理的;11 .医师超权限使用抗肿瘤药的;12 .其它用药不适宜情况的。【点评细则】1 .适应证不适宜的;【点评要点】处方药品与临床诊断不符。参见药品说明书。【点评细则】2 .遴选的药品不适宜的;【点评要点】药品适应证适宜,但特殊人群禁用的; 孕妇或哺乳期妇女; 儿童或婴幼儿; 老年患者; 肝肾功能异常者; 有此

2、类药物过敏史者。举例:门冬酰胺酶使用前须做过敏试验。 药品选择与患者性别、年龄不符; 患者有药物禁忌的疾病史; 处方药品与患者疾病轻重程度不符。举例:多柔比星能透过胎盘,有引致流产的可能,因此严禁在妊娠初期的3个月内应用。妊娠期妇女用该品后,对胎儿的毒性反应有时可长达数年后才出现。表2常用抗肿瘤药禁用人群抗肿瘤药禁用人群环磷酰胺妊娠及哺乳期妇女禁用。异环磷酰胺严重骨髓抑制患者、对本品过敏者、妊娠及哺乳期妇女禁用。苯丁酸氮芥早孕妇女禁用。塞替派严重肝肾功能损害及严重骨髓抑制者禁用替莫嗖胺妊娠期和哺乳期妇女、严重骨髓抑制者禁用。甲氨蝶吟肾功能已受损害、孕妇、哺乳妇女、营养不良、全身极度衰竭、恶液质

3、或并发感染、心肺肝肾功能不全或伴有血液疾病者禁用。氟尿啥咤孕妇、哺乳期妇女、衰弱病人、伴发水痘或带状疱疹时禁用。阿糖胞甘孕妇及哺乳期妇女禁用。吉西他滨严重肾功能不全的患者禁止联合应用吉西他滨和顺弟。卡培他滨妊娠妇女服用可引起胎儿损伤,哺乳妇女服用应停止授乳。严重肾功能损害者禁用。培美曲塞二钠妊娠妇女接受本品治疗可能对胎儿有害。接受本品治疗的母亲应停止哺乳。博莱霉素有严重肺部疾患、严重弥漫性肺纤维化、严重肾功能障碍、严重心脏疾病、胸部及其周围接受放疗的患者禁用。多柔比星严重器质性心脏病和心功能异常及对本品及慈环类过敏者禁用。曾用其他抗肿瘤药或放疗已引起骨髓抑制者,心肺功能失代偿患者,严重心脏病患

4、者,明显肝功能损害或感染、发热、恶液质、失水、电解质或酸碱平衡失调者,胃肠道梗阻、明显黄疸或肝功能损害患者,水痘或带状疱疹患者,孕妇及哺乳期妇女禁用。表柔比星禁用于因用化疗或放疗而造成明显骨髓抑制的患者、已用过大剂量意环类药物(如阿霉素或柔红霉素)的患者、近期或既往有心脏受损病史的患者、妊娠及哺乳期妇女。毗柔比星严重器质性心脏病或心功能异常者及对本品过敏者、妊娠期,哺乳及育龄期妇女禁用。长春新碱孕妇、Charcot-Marie-Tooth综合征引起的脱髓鞘患者禁用。依托泊昔骨髓机能障碍,心、肝肾功能有严重障碍者,孕妇及哺乳期妇女,儿童肌内注射禁用。紫杉醇禁用于中性粒细胞低于1.51071.的实

5、体瘤患者或中性粒细胞计数小于1.01071.的AIDS相关性卡氏肉瘤患者。多西他赛禁用于妊娠及哺乳期妇女。他莫普芬有眼底疾病者、妊娠、哺乳期妇女禁用。托瑞米芬预先患有子宫内膜增生症或严重肝衰竭患者禁止长期服用枸椽酸托瑞米芬。妊娠、哺乳期妇女及对本品过敏者禁用。来曲嗖绝经期、妊娠、哺乳期禁用。来曲喋不能应用儿童或青少年。阿那曲噗绝经前、妊娠、哺乳、严重肾损害(肌酎清除率20mlminM中重度肝损害及对木品过敏者禁用。依西美坦儿童,绝经前妇女,妊娠、哺乳期妇女及对本品过敏者禁用。戈舍瑞林妊娠、哺乳期妇女禁用。曲普瑞林哺乳期妇女不应使用。亮丙瑞林孕妇或有可能怀孕的妇女或哺乳期妇女、有性质不明的、异常

6、的阴道出血者禁用。吉非替尼对本品活性物质或该产品任意一种赋形剂有严重超敏反应者、妊娠及哺乳妇女禁用。厄洛替尼妊娠及哺乳期妇女应避免使用本品。伊马替尼妊娠及哺乳妇女禁用。曲妥珠单抗不用于孕期妇女,除非对孕妇的潜在好处远大于对胎儿的潜在危险,治疗期间应避免母乳喂养。利妥昔单抗妊娠和哺乳期妇女。顺粕肾损害患者及孕妇禁用。奥沙利弟哺乳期妇女;在第1疗程开始前已有骨髓抑制或周围感觉神经病变伴功能障碍者;有严重肝肾功能不全者。门冬酰胺酹孕妇不宜用药,哺乳期妇女给药时应停止哺乳。注:有用药禁忌的患者如必须用药且无更好的替代药品时,医生可权衡利弊,在与患者充分沟通、知情同意的情况下谨慎使用该药,力求使患者获得

7、最大益处。【点评细则】3.药品剂型或给药途径不适宜的;【点评要点】未严格遵守说明书注明给药途径的;未按照说明书要求选择口服、静脉注射、静脉滴注、肌内注射、皮下注射等给药方法的;一般情况下,全身化疗采用静脉、肌内或口服给药。但在某些情况下改变给药途径可以加大局部杀灭肿瘤的力度,减少对全身的不良反应。主要有:1 .腔内注射:包括胸腔、心包腔和腹腔内化疗,常用药物有:顺钳、卡伯、丝裂霉素、塞替派等。2 .动脉插管化疗:对局限性的肿瘤为了提高局部的药物浓度,可采用动脉介入灌注药物治疗,例如肝癌的肝动脉介入,头颈部癌的颈外动脉插管等,可选择的药物有:氟尿喀咤、多柔比星、顺伯、丝裂霉素等。3 .鞘内注射:

8、常用于治疗脑膜白血病或淋巴瘤,或其他实体瘤中枢神经系统内的转移,也可将抗肿瘤药直接注入脑脊液。4 .局部注射:将抗肿瘤药直接注射到肿瘤内,常用于浅表肿瘤的局部治疗和肝癌、肺癌等的姑息治疗。举例:依托泊苜注射液静脉推注。分析:依托泊甘注射液属细胞周期特异性药物,其作用位点是拓扑异构酶H。由于其与DNA拓扑异构酶II的结合是可逆的,并作用于细胞周期中持续时间较长的S期、G2期,因此血药浓度持续时间长短比峰浓度更重要,且高峰浓度(5T0mg1.)与严重的骨髓抑制有关,故一般采用静脉滴注,而不用静脉推注,静脉滴注时间不少于30mino长春瑞滨静滴。分析:长春瑞滨静脉泵药外渗可引起局部皮肤红肿甚至坏死,

9、对静脉刺激也很大,会造成静脉硬化,所以必须将之溶于0.9%NaCl,于短时间内(15-2Omin)静脉推注,然后再静滴0.9%NaCI冲洗静脉。【点评细则】4.用法、用量不适宜的;【点评要点】 疗程过长或过短; 给药频次或用药间隔时间不合理; 用药剂量过大或不足; 不同适应证用法用量不适宜;特殊原因需要调整用量而未调整用量的。临床上常根据体表面积来计算化疗药物的标准剂量,根据药物特性和肿瘤类型设计联合化疗方案,单用或联合用药剂量会有所不同,治疗方案也有多种,如:大剂量间歇给药、短期连续给药、序贯给药等。举例:注射用盐酸吉西他滨1日2次使用。分析:因注射用盐酸吉西他滨随滴注时间的延长和用药频次的

10、增加,其毒性增加,故一般1日1次使用。注射用盐酸阿糖胞昔1日2次使用,间隔8h。分析:注射用盐酸阿糖胞昔治疗白血病时,加大剂量可增加敏感性。故临床有采用小剂量、中剂量、大剂量3种,而大剂量、中剂量使用时必须间隔12h。替加氟注射液、氟尿喀咤注射液静脉滴注治疗胃肠癌时连用6九分析:替加氟注射液、氟尿喀呢注射液静脉滴注治疗胃肠癌时一般连用5d,如连用6d为疗程过长。表3儿科用药剂量药品名称用法用量阿糖胞昔皮下注射或静脉注射:一日100-120mgm2,共7-10日。鞘内注射:25-30mgm2,Q12h,共4-6次。表柔比星静脉注射:一次25-35mgm2,每3周1次。丙卡巴胧口服:开始时一日25

11、-50mgm逐渐增加至一日100mgm2,分3次服。长春碱静脉注射:3.5-6mgm2,每周1次。长春新碱静脉注射:一次1.5-2mg11最大2mg,每周1次。达卡巴嗪静脉注射:一日200mgm2,连用5日。多柔比星静脉注射:一日20-25mgm2,连续3日。累计总量不超过500mgm2o放线菌素D静脉注射:一日15gkg,连用5日。氟尿嗡咤静脉注射:起始量一日12mgkg,用4-5日:连续静脉注射时,一日500mgm2,持续4小时以上,共5日。不作鞘内注射。高三尖杉酯碱静脉滴注:一日0.08-0.1mgkg,40-60日为1疗程,或间歇给药,一日0.1-0.15mgkg,570日为1疗程,停

12、药b2周再重复用药。甲氨蝶吟口服、肌注、静脉注射:连续每日3.2版/耐,间歇15-20mg/m2,每周2次。静脉注射:白血病时可达1-5g11实体瘤8T2g,每3周1次,需用四氢叶酸钙解救。鞘内注射:根据不同年龄一次可用8-15mgo利妥昔单抗静脉滴注:一次375mgm2,一周1次。亮丙瑞林皮下注射:一次30-90ugkg,每4周注射1次。洛莫司汀口服:一次75-150mgm2,每6-8周1次。门冬酰胺酶肌内注射或静脉注射:一次600OTOooo单位/,每2-3日1次。顺伯静脉注射:一日20-30mgm2,一日1次,连用4-5日。大剂量时可用至一次50-100mgm2,3周1次。丝裂霉素静脉注

13、射:隔日1次5-6mgm总量不超过30mgm20替尼泊昔静脉注射:一次1-3mgkg,每周2次,可给药2-3月。香菇多糖口服:每日0.5mgkg,分2次服。静脉注射:每次0.01-0.1mgkg,一周1-2次。一般3个月为1疗程。依托泊昔静脉注射:一日50mgm2,连用3-5日。异环磷酰胺常用量:静脉注射,一日50-60mgkg,连用4-5日。大剂量:单药治疗,静脉注射,一日1次1.2-2.5g1112,连续3-5日为1疗程;联合用药,静脉注射,一日1次1.2-2.0g11A连续5日为一疗程;每一疗程间隙3-4周。紫杉醇静脉注射:单药剂量一次135-200mgm2,联合用药剂量一次135-17

14、5mgm2,3-4周重复一次。【点评细则】5 .溶媒不适宜的;【点评要点】溶媒选择不适宜;溶媒容量不适宜;举例:毗柔比星溶解于5%葡萄糖注射液:该药在0.9%氯化钠注射液中因溶媒PH的原因,可导致效价降低或出现浑浊。依托泊昔使用0.9%氯化钠注射液稀释:该药在葡萄糖注射液或葡萄糖氯化钠注射液中,可形成微细沉淀而失效。表柔比星使用0.9%氯化钠注射液稀释:该药在葡萄糖注射液中降解速度快,Ih降解率5%,12h降解率50%。【点评细则】6 .联合用药不适宜的;【点评要点】 产生拮抗作用的药物联合使用; 联用后加重药物不良反应的; 联用后减弱药物治疗作用的; 不需联合用药而采用联合用药的情况。抗肿瘤药联用时,药理作用叠加,毒副作用亦叠加,具有相同毒性作用的药物不宜配伍使用,避免毒性叠加对机体造成更加严重的损害。举例:慈环类药物具有心脏毒性,在与其他具有心脏毒性的药联合应用时应慎重,如多柔比星与米托蕙醍或丝裂霉素合用会加重心脏毒性,应降低多柔比星的总剂量。顺伯与多柔比星合用可能导致白血病;与异环磷酰胺合用会加重蛋白尿,也可能增加耳毒性。丝裂霉素与他莫昔芬合用有增加导致溶血性尿毒症的风险;与长春碱、长春瑞滨合用可致突发性肺毒性,合用时应监测病人是否有支气管痉挛现象。门冬酰胺酶与甲氨蝶吟同用时,可通过抑制细胞复制的作用而阻断甲氨蝶吟的抗肿瘤作用。注:抗肿瘤药物的联合应用原则联合化疗是目前

展开阅读全文
相关资源
猜你喜欢
相关搜索

当前位置:首页 > 医学/心理学 > 药学

copyright@ 2008-2023 1wenmi网站版权所有

经营许可证编号:宁ICP备2022001189号-1

本站为文档C2C交易模式,即用户上传的文档直接被用户下载,本站只是中间服务平台,本站所有文档下载所得的收益归上传人(含作者)所有。第壹文秘仅提供信息存储空间,仅对用户上传内容的表现方式做保护处理,对上载内容本身不做任何修改或编辑。若文档所含内容侵犯了您的版权或隐私,请立即通知第壹文秘网,我们立即给予删除!