01-第1章 TCPIP协议故障处理.docx

上传人:p** 文档编号:1044685 上传时间:2024-06-18 格式:DOCX 页数:20 大小:78.55KB
下载 相关 举报
01-第1章 TCPIP协议故障处理.docx_第1页
第1页 / 共20页
01-第1章 TCPIP协议故障处理.docx_第2页
第2页 / 共20页
01-第1章 TCPIP协议故障处理.docx_第3页
第3页 / 共20页
01-第1章 TCPIP协议故障处理.docx_第4页
第4页 / 共20页
01-第1章 TCPIP协议故障处理.docx_第5页
第5页 / 共20页
01-第1章 TCPIP协议故障处理.docx_第6页
第6页 / 共20页
01-第1章 TCPIP协议故障处理.docx_第7页
第7页 / 共20页
01-第1章 TCPIP协议故障处理.docx_第8页
第8页 / 共20页
01-第1章 TCPIP协议故障处理.docx_第9页
第9页 / 共20页
01-第1章 TCPIP协议故障处理.docx_第10页
第10页 / 共20页
亲,该文档总共20页,到这儿已超出免费预览范围,如果喜欢就下载吧!
资源描述

《01-第1章 TCPIP协议故障处理.docx》由会员分享,可在线阅读,更多相关《01-第1章 TCPIP协议故障处理.docx(20页珍藏版)》请在第壹文秘上搜索。

1、第1章TCP/IP协议故障处理1-11.1 TCPAP简介1-11.1.1 TCP/IP协议栈1-11.1.2 IP首部1-31.1.3 IP路由选择1-41.1.4 1-51.2 TCP/IP故障处理方法1-51.3 FAQ1-61.4 故障诊断工具1-91.4.1 display吩咐1-91.4.2 debugging吩咐1-13其他吩咐1-16日志1-19第1章TCP/IP协议故障处理本章包含以下内容: TCP/IP简介介绍了进行tcp/ip故障处理时用户所需的学问要点。 TCP/IP故障处理方法介绍了导致tcp/ip故障的缘由以及处理步骤。 FAQ列出了用户常问的问题,并给出了相应的解

2、答。 故障诊断工具介绍了进行故障处理所须要故障诊断工具,包括display吩咐和debugging吩咐、日志信息等。1.1 TCP/IP简介1.1.1 tcp/ip协议栈tcp/ip协议栈是路由器的基本协议。与OSl的七层协议模型不同,TCP/IP协议栈通常被认为是一个四层协议系统,如图1-1所示。图1-1TCP/IP协议栈示意图每一层负责不同的功能,且为上层供应服务。(1)链路层:也称作数据链路层或网络接口层,包括ARP(AddressResolutionProtocol)帧中继FR(FrameReIay)PPP(PointtoPointProtocol)等协议,与物理层关系亲密。(2)网络

3、层:也称作互联网层,处理分组在网络中的活动,例如分组的选路。在TCP/IP协议族中,网络层协议包括IP(InternetProtocoI),ICMP(InternetControlMessageProtocol),以及IGMP(InternetGroupManagementProtocol)等。(3)传输层:主要为应用程序供应端到端的通信。TCP/IP协议族中有两个不同的传输协议,传输限制协议TCP(TransmissionControlProtocol)和用户数据报协议UDP(UserDatagramProtocol)oTCP供应牢靠的数据通信。它的工作包括把应用程序交给它的数据分成合适的小

4、块交给网络层、确认接收到的分组、设置发送最终确认分组的超时时钟等。UDP则为应用层供应一种简洁的服务。它只把被称作数据报的分组从一台主机发送到另一台主机,并不保证该数据报能到达另一端,牢靠性由应用层供应。(4)应用层:处理特定的应用程序细微环节。几乎各种不同的TCP/IP实现都会供应下面这些通用的应用程序 Telnet远程登录 FTP文件传输协议 SMTP简洁邮件传送协议 SNMP简洁网络管理协议IP是TCP/IP协议族的核心。全部TCP、UDP、ICMP及IGMP数据都以IP数据报格式传输。IP供应不行靠、无连接的数据报传送服务。 不行靠(UnreIiabIe):不保证IP数据报能胜利地到达

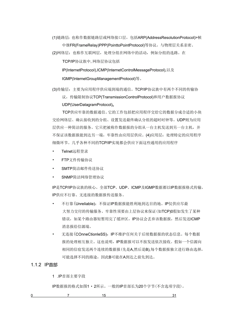
5、目的地。IP仅供应尽最大努力交付的传输服务。牢靠性须要由上层协议来保证(如TCP)0假如发生了某种错误,如某个路由器短暂用完了缓冲区,IP协议会丢弃该数据报,然后发送ICMP消息报给信源端。 无连接(COnneCtionIeSS):IP不维护任何关于后续数据报的状态信息。每个数据报的处理相互独立。这也说明,IP数据报可以不按发送依次接收。假如一个信源向相同的信宿发送两个连续的数据报(先是A,然后是B),每个数据报独立进行路由选择,可能选择不同的路途,因此B可能在A到达之前先到达。1.1.2 IP首部1 .IP首部主要字段IP数据报的格式如图12所示。一般的IP首部长为20个字节(不含选项字段)

6、。071531VersionIH1.TOSTotallengthIdentificationFFragmentoffsetTT1.ProtocolHeaderchecksumSourceaddress(32bits)Destinationaddress(32bits)OptionsPaddingIPv4header图12IP数据报格式IP目前的协议版本号是4,因此IP有时也称作IPV4。 首部长度(IH1.):首部占32bit字的数目,包括任何选项。由于它是一个4比特字段,因此首部最长为60个字节。一般IP数据报(不含选项字段)字段的值是5。 服务类型(ToS):包括一个3bit的优先权子字段

7、(现在已被忽视),4bit的TC)S子字段和1bit未用位(必需置0)。4bit的TC)S分别代表:最小时延、最大吞吐量、最高牢靠性和最小费用。4bit中只能置其中1bit,假如全部4bit均为0,表示一般服务。RFCI340描述了全部的标准应用如何设置这些服务类型。RFeI349进行了修正,更为具体地描述了ToS的特性。 总长度字段(TotaI1.ength):整个IP数据报的长度,以字节为单位。利用首部长度字段和总长度字段,可以知道IP数据报中数据内容的起始位置和长度。该字段长16比特,所以,IP数据报最长可达65535字节 标识字段(IdenUfiCation)、标记字段(Flags)、

8、片偏移量字段(FragmentOffset):用来限制数据报的分片和重组。其中,标识字段唯一标识主机发送的每一份数据报,通常每发送一份报文它的值就会加1。 生存时间字段TT1.(Timeto1.ive):数据报可以经过的最多路由器数。 首部检验和字段(HeaderCheCkSUm):依据IP首部计算的检验和码。它不对首部后面的数据进行计算。 源IP地址和目的IP地址:每一份IP数据报都包含源IP地址和目的IP地址,分别指定发送方和接收方。 选项(OPtiOns):选项是最终一个字段,是可变长的可选信息。2 .选项(Options)的功能目前,选项能够供应的功能如下: 平安和处理限制:用于军事领

9、域。具体内容参见RFCllO8。 记录路径:让每个路由器都登记它的IP地址。 时间戳:让每个路由器都登记它的IP地址和时间。 宽松的源站选路:为数据报指定一系列必需经过的IP地址。 严格的源站选路:与宽松的源站选路类似,但是要求只能经过指定的这些地址,不能经过其他的地址。这些选项很少被运用,并且,并非全部的主机和路由器都支持这些选项。选项字段都是以32bit作为界限,必要时插入值为0的填充字节。以此保证IP首部始终是32bit的整数倍,满意首部长度字段的要求。1.1.3 IP路由选择IP协议可以发送两类数据报: 本地生成的数据报:接收来自TCP、UDP、ICMP和IGMP等协议的数据报并进行发

10、送。 待转发的数据报:从一个网络接口接收数据报并进行发送。IP层在内存中有一个路由表。当收到一份数据报并进行发送时,它都要搜寻该表。当数据报来自某个网络接口时,IP首先检查目的IP地址是否是本机的IP地址或者IP广播地址。假如是,数据报被送到由IP首部协议字段所指定的协议模块处理。假如不是,有以下两种状况:假如IP层被设置为路由器功能,就转发数据报,否则丢弃数据报。路由表中的路由项一般包含下述信息: 目的IP地址:既可以是一个完整的主机地址,也可以是一个网络地址,由该表目中的标记字段来指定。 下一跳路由器(NeXt-h。ProlJter)的IP地址,或者有干脆连接的网络的IP地址:下一跳路由器

11、是指一个在干脆相连网络上的路由器,通过它可以转发数据报。下一跳路由器不是最终目的地,但它可以把接收到的数据报转发到最终目的地。 为数据报的传输指定的一个网络接口。从上述路由表信息可以看出,IP协议并不知道到达任何目的地的完整路径(除非路由器与目的地干脆相连)。全部的IP路由只为数据报传输供应下一跳路由器的IP地址。它认为下一跳路由器比数据报的发送者更接近目的,而且下一跳路由器与该主机干脆相连。即,IP路由选择是逐跳(HOP-byhop)进行的。1.1.4 互联网地址互联网上的每个接口必需有一个唯一的Irltemet地址(也称作IP地址)。IPv4地址长32bit,不采纳平面形式的地址空间,而是

12、具有肯定的结构。IPv4地址分为A、B、C、D、E五类,格式如图13所示。O71523310Net-idHost-id10Net-idHost-idC11ONet-idHost-id1110Multicast-address1111Reserved图1-3五类IPv4地址依据目的端主机数量的不同,IPv4地址又可划分为三类: 单播地址:目的端为单个主机。 广播地址:目的端为给定网络上的全部主机。 组播地址:目的端为同一组内的全部主机。1.2TCP/IP故障处理方法TCP/IP的故障通常表现为报文不能正常转发,包括: 报文转发失败,如无法Ping通。 丢包。定位此类问题总指导思想是:从大到小,逐

13、层分解。具体步骤如下。1 .确定是否是转发子系统的问题检查转发子系统有没有接收和发送报文。可以通过displayinterface吩咐查看接口收发的报文数目,假如统计数字正常,表示本节点的转发子系统不存在问题。须要沿转发路径,以同样的方法定位确定下一个节点是否存在问题。2 .确定是哪个模块的问题一旦找到动身生问题的节点,例如某台路由器,接下来须要确定问题所在的模块。可沿转发路径执行吩咐displayipstatistics和debuggingippacketaclacl-umber,查看统计信息或者调试信息。通过上述两条吩咐查看报文是否在IP层被丢弃,以及为什么被丢弃,如TT1.Checksu

14、m缘由。3 .确认具体的缘由假如是因为路由不正确,运用displayfib吩咐来查看转发表,检查对应的转发项是否存在。是否正确,须要进一步查看下一跳和出接口。假如错误,那么问题出在路由子系统,请参见通用路由平台VRP故障处理手册路由篇。假如是TT1.问题,请查看转发路径中是否存在路由环,执行displayipstatistics吩咐可以查看出现路由环的具体位置.,也可以通过tracert吩咐推断发生环路的位置。假如报文不是在IP层被丢弃的,那么就要检查IP层有没有接收到报文,请查看显示信息中的“Receivedpackets,部分。假如没有接收到报文,可能是链路层出现故障。当然,IP的相关特性

15、也会出现丢包的状况,这时请查看是否存在特别配置,如QoSIJ假如己经接收到报文,检查发送的数目对不对(Sentpackets部分),假如发送正确,执行displayinterface吩咐检查链路层和物理层是否丢包。总之,依据转发流程查看相关统计信息和调试信息,定位问题出现在哪个模块。4 .3FAQ(1)问:TCP工作不正常,该如何处理?答:假如TCP出现故障,可以打开相应的调试开关,查看调试信息。执行debuggingtcppacket吩咐打开TCP调试开关,跟踪TCP的数据包。TCP有两种数据报的格式供选择。一种是调试跟踪全部以本设备为一端的TCP连接的TCP报文收发。操作如下:system-viewQuidwayinfo-centerenableQuidwayquitdebuggingtcppacket即可实时查看接收或发送的TCP报文,其具体报文格式如下:*

展开阅读全文
相关资源
猜你喜欢
相关搜索

当前位置:首页 > IT计算机 > 网络与通信

copyright@ 2008-2023 1wenmi网站版权所有

经营许可证编号:宁ICP备2022001189号-1

本站为文档C2C交易模式,即用户上传的文档直接被用户下载,本站只是中间服务平台,本站所有文档下载所得的收益归上传人(含作者)所有。第壹文秘仅提供信息存储空间,仅对用户上传内容的表现方式做保护处理,对上载内容本身不做任何修改或编辑。若文档所含内容侵犯了您的版权或隐私,请立即通知第壹文秘网,我们立即给予删除!