安全生产保证体系.docx

上传人:p** 文档编号:1046317 上传时间:2024-06-18 格式:DOCX 页数:4 大小:13.44KB
下载 相关 举报
安全生产保证体系.docx_第1页
第1页 / 共4页
安全生产保证体系.docx_第2页
第2页 / 共4页
安全生产保证体系.docx_第3页
第3页 / 共4页
安全生产保证体系.docx_第4页
第4页 / 共4页
亲,该文档总共4页,全部预览完了,如果喜欢就下载吧!
资源描述

《安全生产保证体系.docx》由会员分享,可在线阅读,更多相关《安全生产保证体系.docx(4页珍藏版)》请在第壹文秘上搜索。

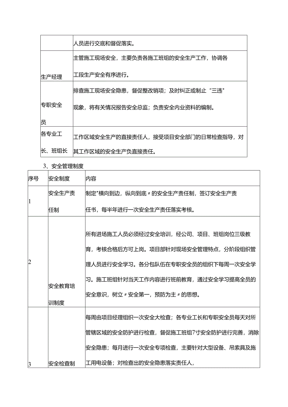
1、安全生产保证体系1.组织架构图项目部建立以项目经理为组长,项目安全总监、生产经理、技术总工为副组长的安全管理组织机构,下设专职安全员,各工E殳设兼职安全员。安全第一责任人项目蛭暹专职安全员场收工段兼职安全员拼装工段兼职安全员吊装工程兼职安全员综合工程兼职安全员焊接工程兼职安全员则里工段兼职安全员机l工段1*1安全员涂装工段兼职安全员安全直接责任人技安全主要受任人安全总安全立接贡任人生-J-TWt2、岗位安全责任管理人员岗位职责项目经理项目经理是安全生产第一责任人,全面负责项目的安全生产工作。安全总监督促各工段、班组、个人严格执行施工现场安全生产管理的各项规章制度,跟踪督促安全隐患整改,落实安全

2、措施。项目总工主持项目安全技术措施方案、季节性安全施工方案及措施的编制、审核;对施工现场涉及技术方面的安全问题提出解决方案并对相关人员进行交底和督促落实。生产经理主管施工现场安全,主要负责各施工班组的安全生产工作,协调各工段生产安全有序进行。专职安全员排查施工现场安全隐患,督促整改销项;及时纠正或制止“三违现象,将有关情况报告安全总监;负责安全内业资料的编制。各专业工长、班组长工作区域安全生产的直接责任人,接受项目安全部门的日常检查指导,对其工作区域的安全生产负直接责任。3、安全管理制度序号安全制度内容1安全生产责任制制定横向到边,纵向到底的安全生产责任制,签订安全生产责任书,每半年进行一次安

3、全生产责任落实考核。2安全教育培训制度所有进场施工人员必须经过安全培训,经公司、项目、班组岗位三级教育,考核合格后方可上岗。项目部针对现场安全管理特点,分阶段组织管理人员进行安全学习。各分包队伍在专职安全员的组织下每周一次安全学习。施工班组针对当天工作内容进行班前教育,通过安全学习提高全员的安全意识,树立安全第一,预防为主的思想。3安全检查制每周由项目经理组织一次安全大检查;各专业工长和专职安全员每天对所管辖区域的安全防护进行检查,督促施工班组7寸安全防护进行完善,消除安全隐患;每月进行一次安全专项检查,主要针对大型设备、吊索具及施工用电设备;对检查出的安全隐患落实责任人,督促进行整改,并组织

4、复查。4安全生产奖罚制度项目部设立安全奖励专项基金,根据安全检查结果每月进行一次评比,对遵章守纪、安全工作好的班组或个人进行表扬和奖励,对违章作业、安全工作差的班组进行批评教育和处罚。5安全技术交底制度根据现场实际情况,设置安全措施。项目部必须分阶段分部位对管理人员进行安全书面交底,各施工工长及专职安全员必须定期对作业人员进行安全书面交底。6安全设备SoP本工程所有人员及设备的安防措施施行安全SoP标准化,所有安防措施均为我司安全标准化手册中规定型号及尺寸。7施工安全作业规定制定严格的钢结构施工安全作业规定。8起重设备吊装操作安全管理办法制定钢结构起重设备吊装操作安全管理办法。9持证上岗制项目部全体员工必须按要求办理平安卡,特种作业人员必须持与所从事作业相应的有效证件方可上岗,严禁无证上岗。10隐患停工制专职安全员发现违章作业、违章指挥,有权进行制止;发现安全隐患,有权下令立即停工整改,及时采取措施消除安全隐患。11安全例会制工程施工期间,项目经理、安全总监和专职安全员长驻现场,并每周组织一次所有现场作业人员的安全生产例会,针对上周出现的问题、下周的计划及注意的安全操作事项对全体作业人员进行交底,并做好记录。12安全资料专人专管制派专人专门负责安全资料的整理、收集、归档及上报工作,如安全交底、作业人员证件、安全专题会、检查记录、安全隐患整改等资料,做好安全过程控制及管理。

展开阅读全文
相关资源
猜你喜欢
相关搜索

当前位置:首页 > 管理/人力资源 > 质量管理

copyright@ 2008-2023 1wenmi网站版权所有

经营许可证编号:宁ICP备2022001189号-1

本站为文档C2C交易模式,即用户上传的文档直接被用户下载,本站只是中间服务平台,本站所有文档下载所得的收益归上传人(含作者)所有。第壹文秘仅提供信息存储空间,仅对用户上传内容的表现方式做保护处理,对上载内容本身不做任何修改或编辑。若文档所含内容侵犯了您的版权或隐私,请立即通知第壹文秘网,我们立即给予删除!