粉尘清扫制度要求.docx

上传人:p** 文档编号:1047897 上传时间:2024-06-18 格式:DOCX 页数:3 大小:12.87KB
下载 相关 举报
粉尘清扫制度要求.docx_第1页
第1页 / 共3页
粉尘清扫制度要求.docx_第2页
第2页 / 共3页
粉尘清扫制度要求.docx_第3页
第3页 / 共3页
亲,该文档总共3页,全部预览完了,如果喜欢就下载吧!
资源描述

《粉尘清扫制度要求.docx》由会员分享,可在线阅读,更多相关《粉尘清扫制度要求.docx(3页珍藏版)》请在第壹文秘上搜索。

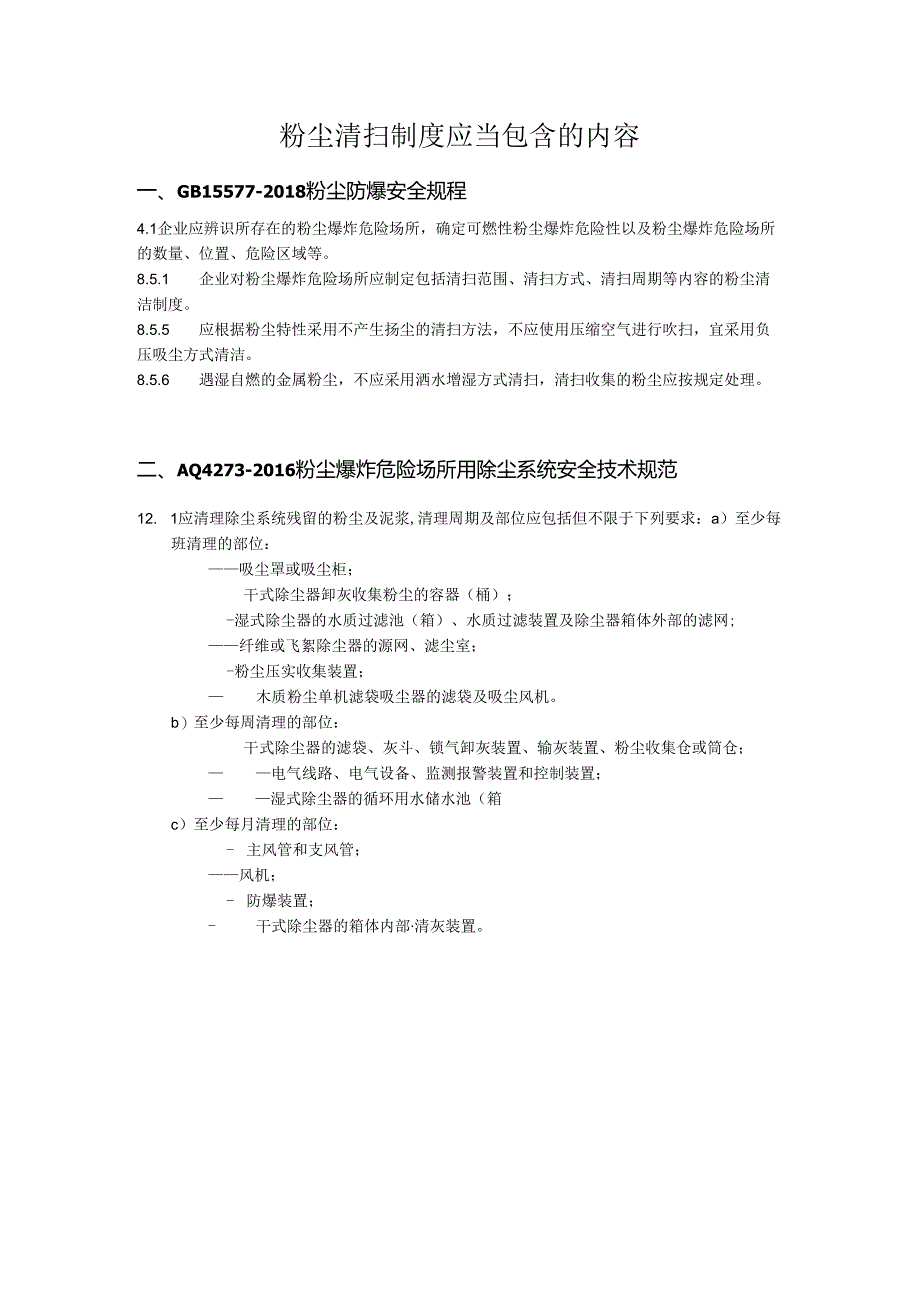
1、粉尘清扫制度应当包含的内容一、GB15577-2018粉尘防爆安全规程4.1企业应辨识所存在的粉尘爆炸危险场所,确定可燃性粉尘爆炸危险性以及粉尘爆炸危险场所的数量、位置、危险区域等。8.5.1 企业对粉尘爆炸危险场所应制定包括清扫范围、清扫方式、清扫周期等内容的粉尘清洁制度。8.5.5 应根据粉尘特性采用不产生扬尘的清扫方法,不应使用压缩空气进行吹扫,宜采用负压吸尘方式清洁。8.5.6 遇湿自燃的金属粉尘,不应采用洒水增湿方式清扫,清扫收集的粉尘应按规定处理。二、AQ4273-2016粉尘爆炸危险场所用除尘系统安全技术规范12. 1应清理除尘系统残留的粉尘及泥浆,清理周期及部位应包括但不限于下

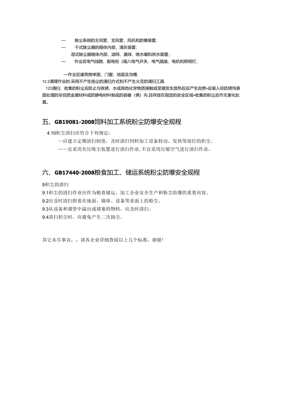
2、列要求:a)至少每班清理的部位:吸尘罩或吸尘柜;干式除尘器卸灰收集粉尘的容器(桶);-湿式除尘器的水质过滤池(箱)、水质过滤装置及除尘器箱体外部的滤网;纤维或飞絮除尘器的源网、滤尘室;-粉尘压实收集装置; 木质粉尘单机滤袋吸尘器的滤袋及吸尘风机。b)至少每周清理的部位:干式除尘器的滤袋、灰斗、锁气卸灰装置、输灰装置、粉尘收集仓或筒仓; 电气线路、电气设备、监测报警装置和控制装置; 湿式除尘器的循环用水储水池(箱c)至少每月清理的部位:- 主风管和支风管;风机;- 防爆装置;- 干式除尘器的箱体内部清灰装置。12.2 清理作业时,采用不产生扬尘的清扫方式和不产生火花的清扫工具。12.3 清理收集

3、的粉尘及泥浆应作无害处理。三、AQ4228-2012木材加工系统粉尘防爆安全规范9清理9.1 应对粉尘及其它残留物进行定期清理,清理的内容包括但不限于:a)各种管道和现场的积尘和粘挂的纤维;b)干燥器内部、干燥器上面的天花板区域及屋顶排风扇开口周围;C)干燥器或通风系统内部、周边或设备上凝集的油类或树脂的残渣、粉尘、松香及石蜡;d)除尘系统中的风机、电机、护罩及传动机构。9.2 对于粉尘沉积的区域应及时清扫,任何时候粉尘沉积厚度均不应超3.2mm。9.3不能重新利用的含木粉尘的可燃废料应放置于有盖的金属容器中,每天移至安全地点。9.4应按实际情况选择适当的清扫方式,清扫时应符合以下要求:a)进

4、行粉尘清扫时,所有消防设备均应处于正常工作状态;b)在存在能够点燃粉尘云或粉尘层的热表面,或易产生火花设备有明火或火花的情况下,不应采用压缩空气吹扫;c)采用蒸汽或压缩空气吹扫或强力清扫时,压力不应大于103kPa,且清扫时应将电力或其他点火源关闭或移出该区域;d)积尘区域使用的电动清扫机、真空清洁设备以及其他动力清洁设施均应采用防爆型。e)应将金属从清理过程中收集到的木屑或可燃废料中分离出来。四、AQ4272-2016铝镁制品机械加工粉尘防爆安全技术规范12. 1作业场所及设爸、设施不得出现厚度大于0.8mm的积尘层应及时进行粉尘清理,清理周期及部位应包括但不限于下列要求:a)至少每班清理的

5、部位:一作业工位及使用的工具,吸尘罩或吸尘柜;干式除尘器卸灰收集给尘的容器(桶湿式除尘器及水湿或水浸加工设备的水质过漉池(箱)、水质过滤装置及滤网;粉尘压实收集装置.b)至少每周清理的部位:干式除尘器的滤袋、灰斗、便气卸灰装置、输灰装置、粉尘收集仓或筒仓;除尘系统电气线路、电气设备、监测报警装置和控制装置;袋式除尘器的灰斗,湿式除尘器及水湿或水浸加工设备的循环用水储水池(箱);作业区的机械加工设备.c)至少每月清理的部位: 除尘系统的主风管、支风管、风机和防爆装置; 干式除尘器的箱体内部,清灰装置;湿式除尘器箱体内部、滤网、漉球、喷水嘴和供水装置; 作业区电气线路、配电柜(箱八电气开关、电气插

6、座、电机和照明灯,作业区建筑物举面、门窗、地面及沟槽.12.2清理作业时,采用不产生扬尘的清扫方式和不产生火花的清扫工具.123清扫、收集的粉尘应防止与铁锈、水或其他化学物质接触或受潮发生放热反应产生自燃应装入经防锈饨表面处理的非侣质金属材料或防静电材料制成的容器(俩)内.且存放在指定的安全区域收集的粉尘应作无害化处置。五、GB19081-2008饲料加工系统粉尘防爆安全规程4.10积尘清扫应符合下列规定:应建立定期清扫制度,及时清扫饲料加工设备转动、发热等部位的积尘;宜采用负压吸尘装置进行清扫作业,不宜采用压缩空气进行清扫作业。六、GB17440-2008粮食加工、储运系统粉尘防爆安全规程9积尘的清扫9.1积尘的清扫作业应作为粮食储运、加工企业安全生产和粉尘防爆的重要内容。9.2应及时清扫附着在地面、墙体、设备等表面上的粉尘。9.3从设备和溜管中溢出或堵塞的物料,应及时清扫。9.4清扫积尘时,应避免产生二次扬尘。其它未尽事宜,请各企业详细查阅以上几个标准,谢谢!

展开阅读全文
相关资源
猜你喜欢
相关搜索

当前位置:首页 > 建筑/环境 > 环保行业

copyright@ 2008-2023 1wenmi网站版权所有

经营许可证编号:宁ICP备2022001189号-1

本站为文档C2C交易模式,即用户上传的文档直接被用户下载,本站只是中间服务平台,本站所有文档下载所得的收益归上传人(含作者)所有。第壹文秘仅提供信息存储空间,仅对用户上传内容的表现方式做保护处理,对上载内容本身不做任何修改或编辑。若文档所含内容侵犯了您的版权或隐私,请立即通知第壹文秘网,我们立即给予删除!