施工升降机安全技术检验报告书.docx

上传人:p** 文档编号:1057433 上传时间:2024-06-29 格式:DOCX 页数:12 大小:28.47KB
下载 相关 举报
施工升降机安全技术检验报告书.docx_第1页
第1页 / 共12页
施工升降机安全技术检验报告书.docx_第2页
第2页 / 共12页
施工升降机安全技术检验报告书.docx_第3页
第3页 / 共12页
施工升降机安全技术检验报告书.docx_第4页
第4页 / 共12页
施工升降机安全技术检验报告书.docx_第5页
第5页 / 共12页
施工升降机安全技术检验报告书.docx_第6页
第6页 / 共12页
施工升降机安全技术检验报告书.docx_第7页
第7页 / 共12页
施工升降机安全技术检验报告书.docx_第8页
第8页 / 共12页
施工升降机安全技术检验报告书.docx_第9页
第9页 / 共12页
施工升降机安全技术检验报告书.docx_第10页
第10页 / 共12页
亲,该文档总共12页,到这儿已超出免费预览范围,如果喜欢就下载吧!
资源描述

《施工升降机安全技术检验报告书.docx》由会员分享,可在线阅读,更多相关《施工升降机安全技术检验报告书.docx(12页珍藏版)》请在第壹文秘上搜索。

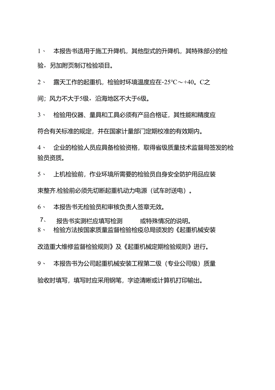
1、施工升降机安全技术检验报告书登记编号:使用单位:检验日期1、 本报告书适用于施工升降机,其他型式的升降机,其特殊部分的检验,另加附页制订检验项目。2、 露天工作的起重机,检验时环境温度应在-25+40。C之间;风力不大于5级,沿海地区不大于6级。3、 检验用仪器、量具和工具必须有产品合格证,其性能和精度应符合有关标准的规定,并在国家计量部门定期校准的有效期内。4、 企业的检验人员应具备检验资格,取得省级质量技术监督局签发的检验员资质。5、 上机检验前,作业环境所需要的检验员自身安全防护用品应装束整齐.检验前必须先切断起重机动力电源(试车时送电)。6、 本报告书无检验员和审核负责人签章无效。7、

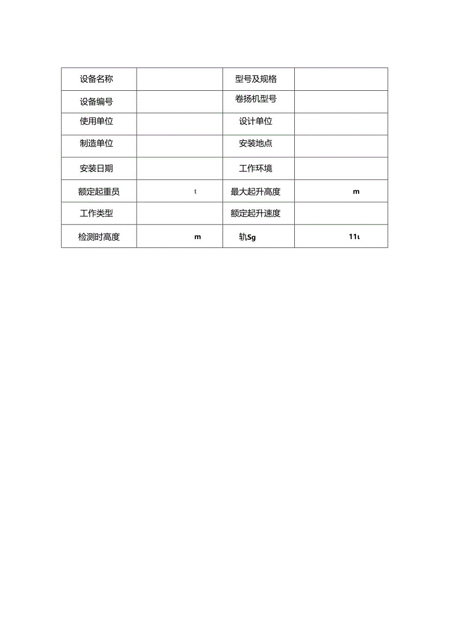
2、报告书实测栏应填写检测或特殊情况的说明。8、 检验方法按国家质量监督检验检疫总局颁发的起重机械安装改造重大维修监督检验规则及起重机械定期检验规则进行。9、 本报告书为公司起重机械安装工程第二级(专业公司级)质量验收时填写,填写时应采用钢笔,字迹清晰或计算机打印输出。设备名称型号及规格设备编号卷扬机型号使用单位设计单位制造单位安装地点安装日期工作环境额定起重员t最大起升高度m工作类型额定起升速度检测时高度m轨Sg11检测项目序号检测内容与要求检测结果备注合格不合格资料检笠I产品出厂合格证、设备出厂检蛉报告、使用维护说明书、图纸、部件清册等资料应齐全.2设备到场检查表、设备转场维护保养记录等应齐全

3、.3安装方案、安全技术交底iS录应齐全.4基础验收表和隐蔽工程验收单应齐全.标志5在规定位置应设亘有统一的编号牌.6吊笼内应有安全操作规程,操作按钮及其他危睑处应有醒目的警示标志,施工升降机应设有限载和楼层标志基础和围护设施7基础吊笼和对正升降通道周围应设着地面防护围栏,高度1.8m.X地面防护围栏门应装设有联锁装置,吊笼位于底部规定位置时,地面防护围栏门才能打开,地面防护围栏门开启后吊笼不能启动.9电梯口地面出入的安全通道应搭设有安全保护的顶棚.金属结构件10外观无明显变形、脱岸、开裂和锈蚀.Il螺栓连接室固件安装应准确、可靠,不得松动,无缺损.12俏轴连接应定位可靠、到位.13弦杆、腹杆不

4、允许出现塑性变形和扭曲。14结构表面不得有严重腐蚀。检测项目序号检测内容与要求检5!蜡果备注合格不合格金属结构件15导轨架垂百度符合以下规定值.架设高度h(m)垂直度偏差(mm)h7070h100100200(l1000)h11-3535110220品4W巨寓(m)1.5346卷扬机57卷筒正前方应设苣导向滑轮,导向滑轮距卷筒中心线的距离不应小于卷筒长度的20倍.5S豌丝绳应从卷筒下方绕入,并略高于地面.不得与地面或其它障碍物摩擦.59导向滑轮与卷筒中心的偏角6.检测序检测内容与要求检测结果备项目号合格不合格注卷60卷扬机的支承面应平整坚实,并要用地锚固定,防止工作时滑动或倾覆。场61棘爪、棘

5、轮、渤合器等应动作安全可靠,无异常.机62刹车带与钢带应贴紧,两侧边应平齐.63操作室上方应有防雨雪棚.64应在便于操作处装设有非自行复位的急停开关.65总电源回路应设2S有相序保护装SS,指示灯正常.66控制操作回路应设置有零位保护,动作应灵敏、正确.电气67总电源回路应设苣有失压保护,动作应灵敏、可京,系统6总电源回路应设爸有短路保护,动作应灵敏、正确.69电动机及电气元件(电子元器件部分除外)的对地绝缘电阻20.5M,电气线路的对地绝缘电阻2IN70接地保护:电动机和电气设备金属外壳应接地,接地电阻440.71电缆应完好无破损,电缆导向架按规定设苣.72应设置有通信联络装等.安全防沪装E

6、S73防坠安全器在有效标定期限内使用,并有检测合格正74上限位安装位强:提升机速度V0.8(m/s)时,留有上部安全距离应N1.8+0.1v2(m)75上极限开关应为非自动且位性,动作时能切断总电源,动作后须手动复位才能使吊笼启动.76上限位和上极限开关之间的越程距商应2015m.77下限位安装位置:应在吊笼制停时,距下极限开关一定距离.78下极限开关在正常工作状态下,吊笼碰到缓冲器之前,下极限开关应首先动作.79紧急刹车装置动作应灵活、安全、可塾.80有伤人可能的旋转部件均应设防护罩.81升降设备上必须有防止钢丝绳断裂后的防坠装因.82对重应设置有防松绳开关。S3安全的的安装位置及结构应能防止吊笼脱落导轨架或安全器的输出齿轮脱离齿条.检测项目序号检测内容与要求检测结果备注合格不合格空负荷试验84各种控制机构灵活,安全防护装置齐全有效,电气系统,联锁、限位,制动装三三动作准确,灵敏可靠。传动机构正常,运行平稳.额定载荷试验85整机运行正常,制动器、安全防护装置动作准确、可靠.各传动机构平稳,无明显冲击振动等异常现象.整改意见项目号整改内容限期整改期限:整改负责人签字:备注:检蛉结论:检验员(签章)年月日复检结论:检验员(签章)年月日审核意见:审核者(签章)检蛤部门(章)年月日复审意见:审核者(签章)检验部门(章)年月日

展开阅读全文
相关资源
猜你喜欢
相关搜索

当前位置:首页 > 建筑/环境 > 设计及方案

copyright@ 2008-2023 1wenmi网站版权所有

经营许可证编号:宁ICP备2022001189号-1

本站为文档C2C交易模式,即用户上传的文档直接被用户下载,本站只是中间服务平台,本站所有文档下载所得的收益归上传人(含作者)所有。第壹文秘仅提供信息存储空间,仅对用户上传内容的表现方式做保护处理,对上载内容本身不做任何修改或编辑。若文档所含内容侵犯了您的版权或隐私,请立即通知第壹文秘网,我们立即给予删除!