三同时验收表.docx

上传人:p** 文档编号:1060335 上传时间:2024-06-29 格式:DOCX 页数:3 大小:15.33KB
下载 相关 举报
三同时验收表.docx_第1页
第1页 / 共3页
三同时验收表.docx_第2页
第2页 / 共3页
三同时验收表.docx_第3页
第3页 / 共3页
亲,该文档总共3页,全部预览完了,如果喜欢就下载吧!
资源描述

《三同时验收表.docx》由会员分享,可在线阅读,更多相关《三同时验收表.docx(3页珍藏版)》请在第壹文秘上搜索。

1、附件4建设项目竣工环境保护“三同时”验收登记表编号:验收类别:骆收报告:骁收表:登记卡审批经办人:建设项目名称建设地点建设单位研政编码电话行业类别项目性质新建:改扩建:技术改造设计生产能力建设项目开工日期实际生产能力投入试运行日期报告书表)审批部门文号时间初步设计审批部门文号时间控制区环保验收审批部门文号时间执行书(表)给.位投资总概蚱万元环保设脩设计单位环保投资总慨万元比例环保设施施工单位实际总投资万元环保设检监测单f环保投资万元比例废水治理废气治理噪声治理固废治理绿化及生态其它万元万元万元万元万元万元新埴废水处理设能能力t/d新增废气处理设施能力NmTh年平均工作时h/a污染控制指标控剂I

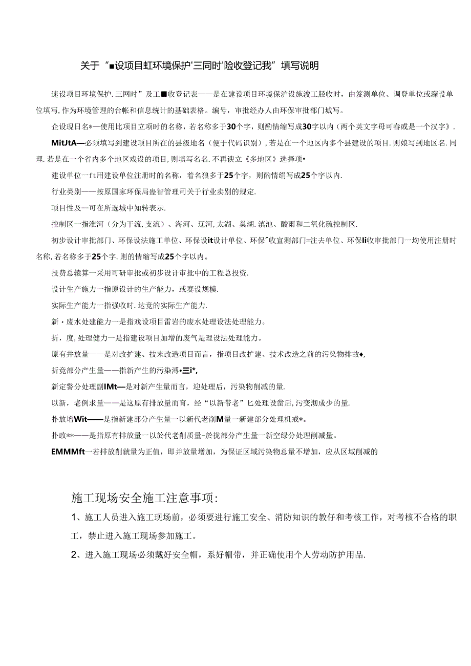
2、费日Uiff捋故口(1)领建制分产生最(2)新建部分处理削减l(3)以领带老劭减.(4)井放增Mu,(5)椅故总破允许柞放量(7)区域河的处理前浓度(9)实际排放浓度(JO)允许排故浓慢(Il)废水CDDcr石油类狙双废气SOz粉尘烟尘冢M化拗同废单位:废气量:Xl俨标米。年:废水、IAifit:万吨/年:其他项目均为吨/年废水中污染物浓度:扈克/升;废气中污染物浓度:*克/立方米注:此我由监测站或调近的位填写,附在监测或调生报告最后一页.此表最后一格为该项目的特征污染物.其中:(5)=(2)-(3)-(3)+(1)-4)关于“设项目虹环境保护三同时险收登记我”填写说明速设项目环境保护.三网时

3、”及工收登记表是在建设项目环境保沪设施浚工胫收时,由笈测单位、调登单位或潴设单位填写,作为环境管理的台帐和信息统计的基础表格。编号,审批经办人由环保审批部门城写。企设现日名*使用比项目立项时的名称,若名称多于30个字,则酌情缩写成30字以内(两个英文字母可舂或是一个汉字.MitJtA必须填写到建设项目所在的县级地名(便于代码识别),若是在一个地区内多个县建设的项目.则娘写到地区名.同理.若是在一个省内多个地区戏设的项目,则填写名名.不再谀立多地区选择项建设单位一ft用建设单位注册时的名称,着名狼多于25个字,则酌情绢写成25个字以内.行业类别按原国家环保局蛊智管理司关于行业卖别的规定.项目性及

4、-可在所选城中知转表示.控制区一指淮河(分为干流,支流)、海河、辽河,太湖、巢湖.滇池、酸雨和二氧化硫控制区.初步设计审批部门、环保设法施工单位、环保设it设计单位、环保收宣测部门=注去单位、环保Ii收审批部门一均使用注册时名称,若名称多于25个字.则的情缩写成25个字以内。投费总辕算一采用可研审批或初步设计审批中的工程总投资.设计生产施力一指原设计的生产能力,或赛设规模.实际生产能力一指强收时.达竟的实际生产能力.新废水处建能力一是指戏设项目雷岩的废水处理设法处理能力。折,度,处理健力一是指建设项目加增的废气是理设法处理能力。原有井放量是对改扩建、技末改造项目而言,指项目改扩建、技术改造之前

5、的污染物排故,折竟部分产生量指新产生的污染溥三i*,新定警分处理副IMt是对新产生量而言,迎处理后,污染物削减的量.以新,老例求量是这原有排放量而育,经“以新带老”匕处理设凿后,污变沏成少的量.扑放增Wit是指新建部分产生量一以新代老削M量一新建部分处理机戒*。扑政*是指原有排放量一以於代老削质量-於拢部分产生量一新空绿分处理削减量。EMMMft一若排放削虢量为正值,即并放量增加,为保证区域污染物总量不增加,应从区域削减的施工现场安全施工注意事项:1、施工人员进入施工现场前,必须要进行施工安全、消防知识的教仔和考核工作,对考核不合格的职工,禁止进入施工现场参加施工。2、进入施工现场必须戴好安全

6、帽,系好帽带,并正确使用个人劳动防护用品.3、严格执行操作规程,不得违章指挥和违章作业,对违章作业的指令有权拒绝并有货任制止他人违章作业。4、施工作业时必须正确穿戴个人防护用品,进入施工现场必须戴安全帽.不许私自用火,严禁酒后操作。5、穿拖鞋、高跟鞋、赤脚或赤膊不准进入施工现场。6,穿硬底鞋不得进行登高作业。7、在高空、钢筋、结构上作业时,一定要穿防滑鞋.8、现场用电,一定要有专人管理,同时设专用配电箱,严禁乱接乱拉,采取用电挂牌制度,尤其杜绝违章作业,防止人身、线路,设备事故的发生。9、电钻、电锤、电焊机等电动机具用电、配电箱必须要有漏电保护装置和良好的接地保护地线,所有电动机具和线缆必须定

7、期检查,保证绝缘良好,使用电动机具时应穿绝缘鞋,戴绝缘手套。10、工地施工照明用电,必须使用36伏以下安全电压,所有电器机具在不使用时,必须随时切断电源,防止烧坏设备.11、在用喷灯、电焊机以及必要生火的地方,要填写用火申请登记和设专人看管,随带消防器材等,保证消防措施的落实.施焊时,特别注意检查下方有无易燃物,并做好相应的防护,用完后要检查,确认无火后再离开.12、未经安全教育培训价格不得上岗,非操作行严禁进入危险区域:特种作业必须持特种作业资格证上岗.13、凡2m以上的高处作业无安全设施,必须系好安全带:安全带必须先挂牢后再作业。14、高处作业材料和工具等物件不得上抛下掷.15、从事高空作业人员要定期体验。凡患有高血压、心脏病、贫血症、痛病病以及不适于高空作业的人员,不得从事高空作业。

展开阅读全文
相关资源
猜你喜欢
相关搜索

当前位置:首页 > 中学教育 > 试题

copyright@ 2008-2023 1wenmi网站版权所有

经营许可证编号:宁ICP备2022001189号-1

本站为文档C2C交易模式,即用户上传的文档直接被用户下载,本站只是中间服务平台,本站所有文档下载所得的收益归上传人(含作者)所有。第壹文秘仅提供信息存储空间,仅对用户上传内容的表现方式做保护处理,对上载内容本身不做任何修改或编辑。若文档所含内容侵犯了您的版权或隐私,请立即通知第壹文秘网,我们立即给予删除!