PWM控制直流电机实验报告.docx

上传人:p** 文档编号:1060471 上传时间:2024-06-29 格式:DOCX 页数:6 大小:14.28KB
下载 相关 举报
PWM控制直流电机实验报告.docx_第1页
第1页 / 共6页
PWM控制直流电机实验报告.docx_第2页
第2页 / 共6页
PWM控制直流电机实验报告.docx_第3页
第3页 / 共6页
PWM控制直流电机实验报告.docx_第4页
第4页 / 共6页
PWM控制直流电机实验报告.docx_第5页
第5页 / 共6页
PWM控制直流电机实验报告.docx_第6页
第6页 / 共6页
亲,该文档总共6页,全部预览完了,如果喜欢就下载吧!
资源描述

《PWM控制直流电机实验报告.docx》由会员分享,可在线阅读,更多相关《PWM控制直流电机实验报告.docx(6页珍藏版)》请在第壹文秘上搜索。

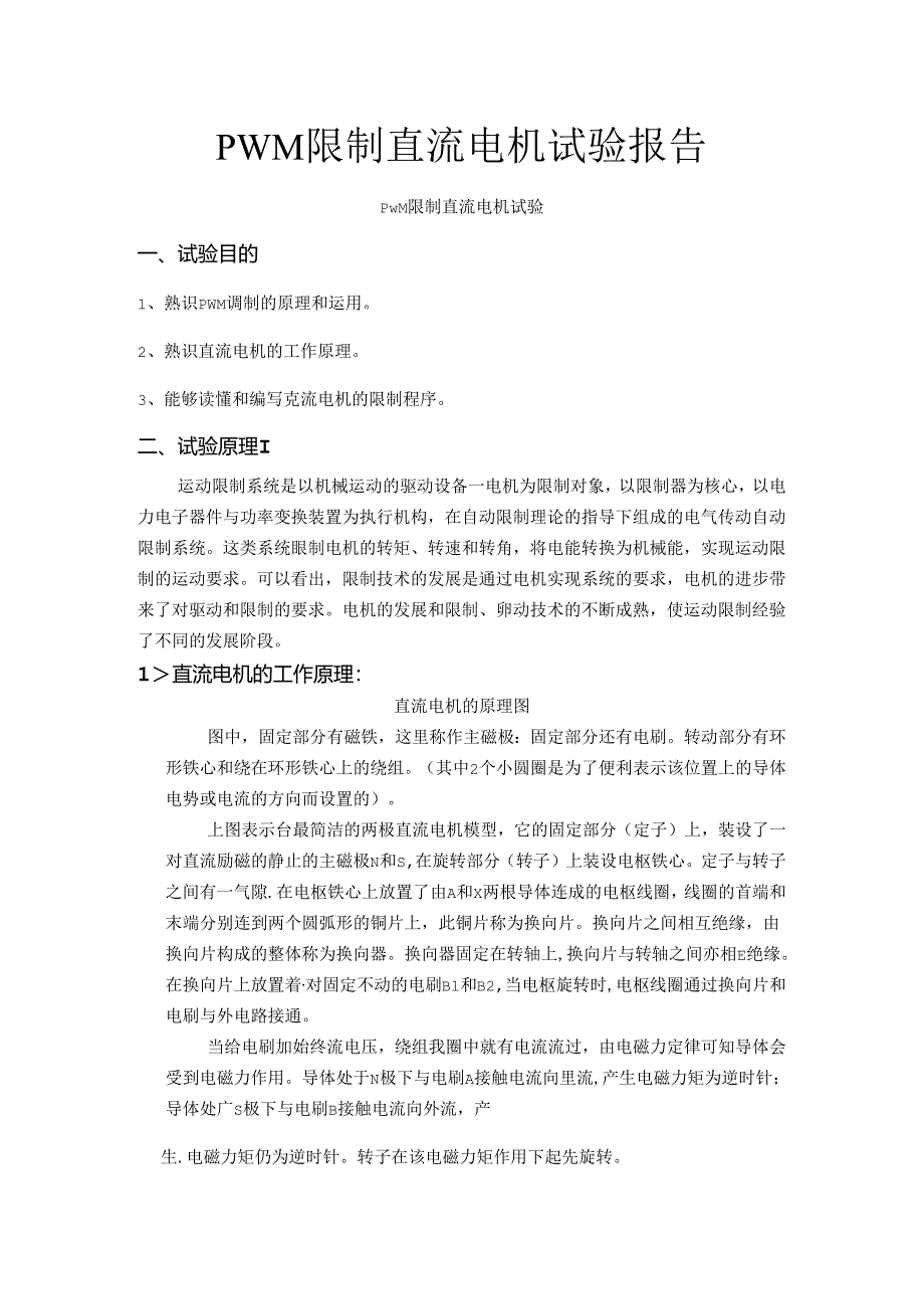
1、PWM限制直流电机试验报告PwM限制直流电机试验一、试验目的1、熟识PWM调制的原理和运用。2、熟识直流电机的工作原理。3、能够读懂和编写克流电机的限制程序。二、试验原理I运动限制系统是以机械运动的驱动设备一电机为限制对象,以限制器为核心,以电力电子器件与功率变换装置为执行机构,在自动限制理论的指导下组成的电气传动自动限制系统。这类系统眼制电机的转矩、转速和转角,将电能转换为机械能,实现运动限制的运动要求。可以看出,限制技术的发展是通过电机实现系统的要求,电机的进步带来了对驱动和限制的要求。电机的发展和限制、卵动技术的不断成熟,使运动限制经验了不同的发展阶段。1直流电机的工作原理:直流电机的原

2、理图图中,固定部分有磁铁,这里称作主磁极:固定部分还有电刷。转动部分有环形铁心和绕在环形铁心上的绕组。(其中2个小圆圈是为了便利表示该位置上的导体电势或电流的方向而设置的)。上图表示台最简洁的两极直流电机模型,它的固定部分(定子)上,装设了一对直流励磁的静止的主磁极N和S,在旋转部分(转子)上装设电枢铁心。定子与转子之间有一气隙.在电枢铁心上放置了由A和X两根导体连成的电枢线圈,线圈的首端和末端分别连到两个圆弧形的铜片上,此铜片称为换向片。换向片之间相互绝缘,由换向片构成的整体称为换向器。换向器固定在转轴上,换向片与转轴之间亦相E绝缘。在换向片上放置着对固定不动的电刷Bl和B2,当电枢旋转时,

3、电枢线圈通过换向片和电刷与外电路接通。当给电刷加始终流电压,绕组我圈中就有电流流过,由电磁力定律可知导体会受到电磁力作用。导体处于N极下与电刷A接触电流向里流,产生电磁力矩为逆时针;导体处广S极下与电刷B接触电流向外流,产生.电磁力矩仍为逆时针。转子在该电磁力矩作用下起先旋转。2、PfM调制原理脉冲宽度调整(PWM)是英文PUISeWidthMOdUlation的缩写,简称脉宽调制。它是利用微限制器输出的数字信号来限制模拟电路的ON或3于,广泛应用于测量,通信,功率限制与变换等很多领域。PWM信号只有两种状态,高电平和低电平,对于一个给定的周期来说,高电平所占的时间和总的一个周期时间之比叫做占

4、空比,电机的速度与施加的平均电压成正比,输出转矩则与电流成正比”直流电机高效运行的域常见方法是施加个PWM(脉宽调制)方波,其通-断比率对应于所需速度。即直流电机的转速正比于在一个周期内PWM的电压有效值。电机起到一个低通滤波器作用,将PWM信号转换为有效直流电平。PWM驱动信号很常用,因为运用微处理器的限制器很简洁产生PWM信号。虽然用精确的脉冲宽度可以调整电机的速度,实际应用中的PWM频率却是可变的。驱动器由功率电子器件和集成电路等构成,其功能是:接受电动机的启动、停止、制动信号,以限制电动机的启动、停止和制动:接受位置传感器信号和正反转信号,用来限制逆变桥各功率管的通断,产生连续转矩:接

5、受速度指令和速度反馈信号,用来限制和调整转速:供应爱护和显示等等。系统的软件设计本系统编程部分工作采纳KE1.I-C51语言完成,采纳模块化的设计方法,与各子程序做为实现各部分功能和过程的入口,完成键盘输入、按键识别和功能、PWM脉宽限制和数码管显示等部分的设计。单片机资源安排如一表:PO显示模块接口键盘中断Pl键盘模块接口P1.OP1.IPWM电机驱动接口系统时钟P网脉宽限制:本设计中采纳软件延时方式对脉冲宽度进行限制,延时程序函数如下:/*延时函数*/delays0uchari;for(i=r5000:i0;i-);键盘中断处理子程序:采纳中断方式,按下说,完成延时去抖动、键码识别、按键功

6、能执行。要实现按住加/减速键不放时恒加或恒减速直到放开停止,就需在推断是否松开该按键时,每进行一次增加/削减肯定的占空比。显示子程序:利用数组方式定义显示缓存区,缓存区有8位,分别存放各个数码管要显示的值。定时中断处理程序:采纳定时方式1,因为单片机运用12M晶振,可产生最高约为65.5ms的延时。对定时裾置初值BlEOH可定时20ms,即系统时钟精度可达002s。当20ms定时时间到,定时器溢出则响应当定时中断处理程序,完成对定时器的再次赋值,并对全局变量time加1,这样,通过变量time可计算出系统的运行时间。三、软件编程对于电机的启停,在PWM限制上运用渐变的脉宽调整,即开启后由停止匀

7、加速到默认速度,停止则由r当前速度渐渐降至零。这样有利r爱护电机键盘处理上采纳中断方式,不必使程序对键盘反第扫描,提高了程序的效率。测试程序:fiincludesbitjia=P34;sbitjian=P35;sbitzf=P36;sbitini=Pl-O;sbitin2=Pl1;sbitpwn=Pl2;sbitwela=P27;sbitdula=P26:intzf_flag=l;intnum=OO;intT_N=100:unsignedcharcodeIablel=0x3f,0x06,0x5b,0x4f,0x66,0x6d,0x7d,0x07,0x7f,0x6f:unsignedcharco

8、detable2=0xfe,Oxfd;voiddelay(inlk)(inti,j:for(i=k;i0;i一)for(j=JOOO;j0;j);voidkey()if(jia=O)delay。);if(jia=0)if(num!=100)num+;elsenum=】00;while(jia=0);if(jian=0)delay(l):if(jian=0)if(num!=0)elsenum=O:while(jian=O);if(zf=O)delay(l):if(zf=O)zf_flag=zf_flag;while(jian=O);voiddisplay()dla=O;wela=O;dla=l;

9、PO=Iablelnum10:dula=0;weIa=I:P0=table20;delay(3):wela=0;dula=l;PO-tablelnum%10;dula=0;wela=l;P0=table2l;delay(3);wela=O;voidmain()TMOD=OxOI:THO=(65535-1000)/256:T1.O=(65535-1000)256:EA=I:ETO=I;TRO=I;pwn=1;whiIe(I)key();display();if(zfjag=l)inl=l;in2=0;elseinl=0;in2=l;voidTimerOOinterrupt0THO-(65535-1000)/256;T1.O=(65535-1000)%256:T_N;if(T_N=num)I)Wm=1;if(T_N=num)pwm0;if(T_N=O)T_N=100;四、试验心得本次试验中,巩固了在电机拖动课程中学习的关于PWM限制电机的理论学问,r解到直流电机的驱动电路。在编程的过程中,遇到的难题是如可限制正转反转过程中的加减速问题,最终经过老师指导解决了该问题。

展开阅读全文
相关资源
猜你喜欢
相关搜索

当前位置:首页 > 通信/电子 > 电子电气自动化

copyright@ 2008-2023 1wenmi网站版权所有

经营许可证编号:宁ICP备2022001189号-1

本站为文档C2C交易模式,即用户上传的文档直接被用户下载,本站只是中间服务平台,本站所有文档下载所得的收益归上传人(含作者)所有。第壹文秘仅提供信息存储空间,仅对用户上传内容的表现方式做保护处理,对上载内容本身不做任何修改或编辑。若文档所含内容侵犯了您的版权或隐私,请立即通知第壹文秘网,我们立即给予删除!