信创主流操作系统选型对比测试分析.docx

上传人:p** 文档编号:1063263 上传时间:2024-06-29 格式:DOCX 页数:8 大小:20.58KB
下载 相关 举报
信创主流操作系统选型对比测试分析.docx_第1页
第1页 / 共8页
信创主流操作系统选型对比测试分析.docx_第2页
第2页 / 共8页
信创主流操作系统选型对比测试分析.docx_第3页
第3页 / 共8页
信创主流操作系统选型对比测试分析.docx_第4页
第4页 / 共8页
信创主流操作系统选型对比测试分析.docx_第5页
第5页 / 共8页
信创主流操作系统选型对比测试分析.docx_第6页
第6页 / 共8页
信创主流操作系统选型对比测试分析.docx_第7页
第7页 / 共8页
信创主流操作系统选型对比测试分析.docx_第8页
第8页 / 共8页
亲,该文档总共8页,全部预览完了,如果喜欢就下载吧!
资源描述

《信创主流操作系统选型对比测试分析.docx》由会员分享,可在线阅读,更多相关《信创主流操作系统选型对比测试分析.docx(8页珍藏版)》请在第壹文秘上搜索。

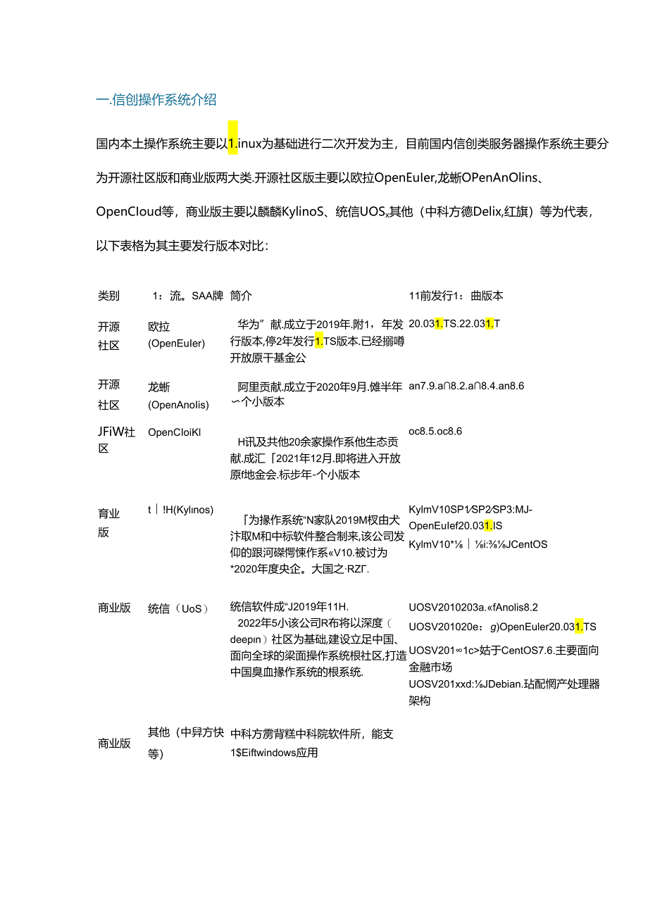
1、一.信创操作系统介绍国内本土操作系统主要以1.inux为基础进行二次开发为主,目前国内信创类服务器操作系统主要分为开源社区版和商业版两大类.开源社区版主要以欧拉OpenEuIer,龙蜥OPenAnOlins、OpenCIoud等,商业版主要以麟麟KylinoS、统信UOSx其他(中科方德Delix,红旗)等为代表,以下表格为其主要发行版本对比:类别1:流。SAA牌筒介11前发行1:曲版本开源社区欧拉(OpenEuIer)华为”献.成立于2019年.附1,年发行版本,停2年发行1.TS版本.已经搦噂开放原干基金公20.031.TS.22.031.T开源社区龙蜥(OpenAnoIis)阿里贡献.成

2、立于2020年9月.傩半年个小版本an7.9.a8.2.a8.4.an8.6JFiW社区OpenCIoiKlH讯及共他20余家操作系他生态贡献.成汇2021年12月.即将进入开放原f地金会.标步年-个小版本oc8.5.oc8.6育业版t!H(Kylnos)为掾作系统“N家队2019M杈由犬汴取M和中标软件整合制来,该公司发仰的跟河磔愕悚作系V10.被讨为*2020年度央企。大国之RZ.KylmV10SP1SP2SP3:MJ-OpenEuIef20.031.ISKylmV10*i:JCentOS商业版统信(UoS)统信软件成“J2019年11H.2022年5小该公司R布将以深度(deepn)社区

3、为基础,建设立足中国、面向全球的梁面操作系统根社区,打造中国臭血掾作系统的根系统.UOSV2010203a.fAnolis8.2UOSV201020e:g)OpenEuler20.031.TSUOSV2011c姑于CentOS7.6.主要面向金融市场UOSV201xxd:JDebian.玷配惘产处理器架构商业版其他(中舁方快等)中科方雳背糕中科院软件所,能支1$Eiftwindows应用二.信创主流操作系统对比1 .当前国产掾作系统发行周期对比2 .各信创操作系统功能对比基于Intelx86测试测试主机为浪潮NF5270M4,CPU为Intei(R)Xeon(R)CPUE5-2650v42.2

4、0GHz24核,内存为DDR4-2400MT/sSamsung256G,系统盘为Intel-SSDSC2KB48480GB.基于眼鹏ARM测试测试主机为华为Taishan2280V2,CPU为Kunpeng92O-482696核,内存为DDR4-2933MTsSamsung256Gf系统盘为HW-SAS35O8480GB.4.各信创谋作系统可迁移性对比迁移步骤:1)环境precheck主要检直当前OS环境的硬件、驱动、软件运行情况,梳理操作系统、业务程序运行架构及数据、用户数据等信息.2 )数据备份/系统备份通过数据备份工具、系统备份工具做OS数据的备份工作.3 )0S适配验证基于1和2步骤中

5、所梳理出的软件、硬件情况,做OS适配睑证,保障软件迁移前后兼容.4)操作系统迁移rpm源替换-包替换-内核电引导-圣启-验证5)迁移后观测通过监控工具观测主机负载、运行状态等,以对比迁移前后异常.5.麒解、统信OS生态对比生态适配方面功能支持方面mos往往因操作系统版本提供的功能与业务诉求不匹配,如:4.18版本centoskernel已支持btf_debug,但海麟发行版本不具备;用户需要5.10版本kernel以支持如eBPFhostrouting能力,但艇毓不发行510版本kernel总不支持原地迁移,没有完善的迁移工具支持,仅支持里装安装。业务所需与系统、硬件环境不适配,如:觑移+海光

6、主机百接使用开源版本jdk+社区二进制版本hadoop安装执行卡顿超20s,通过更换jdk版本解决;期品操作系统上,无法安装Ambari的开源hadooP生态蛆件,缺失redhat-lsb,通过改包依赖解决;ARM架构下,想较版本container-selinu存在bug致使无法使用docker/containerd,升级新版解决;浪潮NF5280M5上安装敢鼓报kernelpanic,通过升级bios固件版本至4.1.18解决;剧酸+ARM下,安装pyltp.pyzmq等超50+组件时报错,通过修改源码解决;觎酸CePh版本自身依赖问题,系统提供python3,实则提供的ceph版功能支持方

7、面统信OS往往因操作系统版本提供的功能与业务诉求不匹配,如:4.18版本centoskernel已支持btf.debug,但统信4.19.0的kernel不支持;系统升级方面:从1002a平滑升级102Oa暂不支持;102Iakernel中Irp属性中加上gateway_mtu参数后,CPU利用率就升,通过禁用该参数后解决;依托开源社区,但部分开源社区功能如SySOm、sysak等均不支持;不支持救援模式,运堆在紧急修聂时与CentOS不一致,源缺少debuginfo包,crash后无法定位问题.生态适配方面本依赖python2.业务所需与系统、硬件环境不适配,如:1002a上cephl4,2

8、.16版本存在bug,导致ceph节点扩容失败,通过打入pateh解决;在Huawei2288V3机器上安装1002a,不断更启报xfserror,通过升级新kernel解决;ARM架构下,统信版本Container-Selinux存在bug致使无法使用d。Cker/containerd,升级新版解决;因统信在操作系统内置了license,访问yum源慢,通过禁用license模块解决;centos8迁移uos1020a,sshd无法启动,因缺失相关ssh加密算法,禁用该算法解决;nvme不兼容,针对此类情况,先拔掉这两块盘,再安装。6.影响操作系统的因素分享一下当前主流信创操作系统的特性情况

9、:业务连接性统信、粮畸、龙晰、欧拉都具会较为活跃的社区、技术实力,均具特支推业务系统使用及演进的能力. 场景适配度当前飘触、欧拉在鳏鹏ARM生态支持较优,住多核生态软件方面性能表现好.选型时可以在不同的场设1开展更多针对自身业务场景的测试时比. 信创要求现阶段欧拉、.嚏麟自主可控性更高,但生态尚未成熟,迂移难度较大;统信、龙嘶的自主可控稍弱,但迂移更方便.从长远考城,逐渐应过渡至原生国产信创的开源/商业OS, 稔定性、安全性、成熟度商业OS公司在安全修史於力、响应支拄成熟度方面要强于开源社区,但整体均具各24小时感知上游CVE.高危漏洞7日修亚能力.商业OS经大规模验证,开源版本验证较少. 成

10、本因素开源OS能钓显著得低IT系统成本,推荐非核心业务系统优先选用成熟版本开源系统,如欧拉和龙晰。=.如何评价一个操作系统的优劣?我们在日常做操作系统选型,一般可以从如卜几个方面进行考虑评估:功能,是否满足日常生产建设需求是否竣容企业常见软件生态是否完苦性的I是否达到对等现状环境性能级别是否提供性能优化方案安全性:是否满足等级保护是否满足企业安全规范是否满足CvE性发要求支撑能力1向啊支操及时率问题解决率产品更新活跃度产品需有长期演进版本很件蒙客性,是否支撑多CPU平台是否兼容国产整机型号四 .企业该如何规划引入一个操作系统?企业在规划引入一个操作系统,以我行为例,一般有如下几个步骤:第一,明

11、确引入操作系统的目标和危国.操作系统引入是一个豆杂、长期更替的过程,在引入前期需分析自身需求,如引入操作系统替换范围、影响度评估、稳定和兼容性评估等.第二,信鉴同行、并行运行.调研、参考同行业单位已经在生产较长期使用过的操作系统品牌、版本,同时挑选某一版本在边缘业务系统从开发测试多轮回归测试、压测、系统补丁海洞升级等到生产多版本操作系统并行运行,同时与原厂商建立良好的售后支持关系,发现问题后能终快速解决问题.第三,系统升级前做好验证.生产环境稳定运行一定时间后,即可逐步将原有系统下线,将业务完全切换至新操作系统平台,新操作系统生产环境的补丁、漏洞升级务必先在测试环境验证后再执行且升级前做好数据备份.第四,建立OS基版和知根序.应该建S行内的基版0S,包括墙版OS参数优化、依敕包安装、安全基线配置等等。建立知识库,保证出现类似问趣能够快速解决.五 .总结信创操作系统选型仍需根据自身业务特点来评估,不同业务场景需要选择与其匹配的OS,没有哪款操作系统能湿盖一个企业所有的应用场景.操作系统是承载企业业务运行的基础底座,信创操作系统是未来企业OS优选的趋势,尽管现在其还存在不少的问题,随若信创浪潮的袭来,相信国产信创操作系统在不久的将来也能逐步完善软硬件生态,让系统运行更丝消、更完美。

展开阅读全文
相关资源
猜你喜欢
相关搜索

当前位置:首页 > IT计算机 > 服务器

copyright@ 2008-2023 1wenmi网站版权所有

经营许可证编号:宁ICP备2022001189号-1

本站为文档C2C交易模式,即用户上传的文档直接被用户下载,本站只是中间服务平台,本站所有文档下载所得的收益归上传人(含作者)所有。第壹文秘仅提供信息存储空间,仅对用户上传内容的表现方式做保护处理,对上载内容本身不做任何修改或编辑。若文档所含内容侵犯了您的版权或隐私,请立即通知第壹文秘网,我们立即给予删除!