记账实操-电商类企业的会计核算手法.docx

上传人:p** 文档编号:1089088 上传时间:2024-07-04 格式:DOCX 页数:15 大小:22.32KB
下载 相关 举报
记账实操-电商类企业的会计核算手法.docx_第1页
第1页 / 共15页
记账实操-电商类企业的会计核算手法.docx_第2页
第2页 / 共15页
记账实操-电商类企业的会计核算手法.docx_第3页
第3页 / 共15页
记账实操-电商类企业的会计核算手法.docx_第4页
第4页 / 共15页
记账实操-电商类企业的会计核算手法.docx_第5页
第5页 / 共15页
记账实操-电商类企业的会计核算手法.docx_第6页
第6页 / 共15页
记账实操-电商类企业的会计核算手法.docx_第7页
第7页 / 共15页
记账实操-电商类企业的会计核算手法.docx_第8页
第8页 / 共15页
记账实操-电商类企业的会计核算手法.docx_第9页
第9页 / 共15页
记账实操-电商类企业的会计核算手法.docx_第10页
第10页 / 共15页
亲,该文档总共15页,到这儿已超出免费预览范围,如果喜欢就下载吧!
资源描述

《记账实操-电商类企业的会计核算手法.docx》由会员分享,可在线阅读,更多相关《记账实操-电商类企业的会计核算手法.docx(15页珍藏版)》请在第壹文秘上搜索。

1、电商类企业的会计核算手法交易流程类型交易步骤网店会计处理及说明提交网店订单初次提交订单时不须做会计处理1、网店订单T在线付款至担保方该笔款项未能确定最终是否流入企业,此时不作会计处理;发货仍未能确定能否成父,不能确认收入和成本,先从库存商品转为发在线付款至担保方一发货一发货出商品,借:发出商品贷:库存商品;由物流公司送货时发生物流费用,借:销售费用确认收货一担贷:应付账款或现金等保方清算货款交易成功可以确认收入和成本,确认收入分录:借:应收账款(先付款后发货、有第三方担确认收货贷:主营业务收入应交增值税-销项税结转销售成本分录:借:主营业务成本贷:发出商保、正常交易)品收到经第三方扣了手续费的

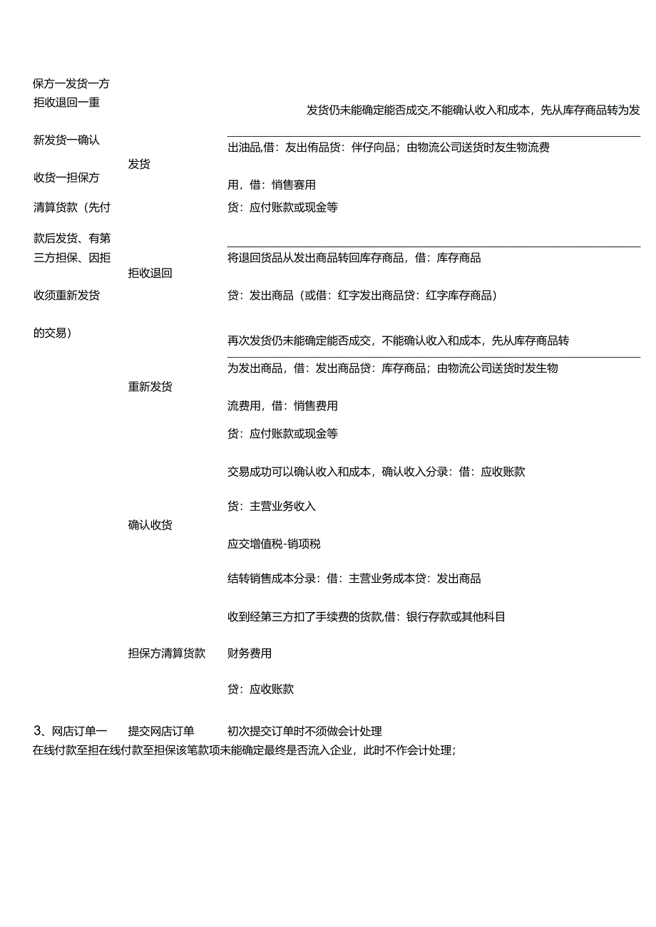
2、货款,借:银行存款或其他科目担保方清算货款财务费用贷:应收账款2、网店订单一提交网店订单初次提交订单时不须做会计处理在线付款至担在线付款至担保该笔款项未能确定最终是否流入企业,此时不作会计处理;保方一发货一方拒收退回一重新发货一确认收货一担保方发货仍未能确定能否成交,不能确认收入和成本,先从库存商品转为发发货出油品,借:友出侑品货:伴仔向品;由物流公司送货时友生物流费用,借:悄售赛用清算货款(先付货:应付账款或现金等款后发货、有第三方担保、因拒收须重新发货的交易)拒收退回将退回货品从发出商品转回库存商品,借:库存商品贷:发出商品(或借:红字发出商品贷:红字库存商品)再次发货仍未能确定能否成交,

3、不能确认收入和成本,先从库存商品转重新发货为发出商品,借:发出商品贷:库存商品;由物流公司送货时发生物流费用,借:悄售费用货:应付账款或现金等交易成功可以确认收入和成本,确认收入分录:借:应收账款确认收货货:主营业务收入应交增值税-销项税结转销售成本分录:借:主营业务成本贷:发出商品收到经第三方扣了手续费的货款,借:银行存款或其他科目担保方清算货款财务费用贷:应收账款3、网店订单一提交网店订单初次提交订单时不须做会计处理在线付款至担在线付款至担保该笔款项未能确定最终是否流入企业,此时不作会计处理;保方一发货一拒收退回一担保方退款(先付方发货仍未能确定能否成交,不能确认收入和成本,先从库存商品转

4、为发1.JtS4AZUIJ出商品,借:发出商品贷:库存商品;由物流公司送货时发生物流技款后发货、有第发货用,借:悄售赛用三方担保、被拒货:应付账款或现金等收并取消交易)将退回货品从发出商品转回库存商品,借:库存商品拒收退回贷:发出商品(或借:红字发出商品贷:红字库存商品)担保方退款款项未流入企业,不福作会计处理;4、网店订单T提交网店订单初次提交订单时不须做会计处理在线付款至担在编寸款至担保保方一担保方方该笔款项未能确定最终是否流入企业,此时不作会计处理;退款(先付款后发货、有第三方担保、付款后即担保方退款款项未流入企业,不需作会计处理;反侮而取消交易)5、网店订单一提交网店订单初次提交订单时

5、不须做会计处理在线付款直接在线付款到账款项已流入企业先作预收处理,有结算手续费时作费用,借:银行存款到账一发货T确认收货(先付发货或其他科目财务费用贷:预收账款发货仍未能确定能否成父,不能确认收入和成本,先从库存商品转为发款后发货、无第出商品,借:发出商品贷:库存商品;由物流公司送货时发生物流费三方担保、正常用,借:悄售赛用交易)货:应付账款或现金等交易成功可以确认收入和成本,将预收款转为收入分录:借:预收账款货:主营业务收入确认收货应交增值税-销项税结转销售成本分录:借:主营业务成本贷:发出商品提交网店订单初次提交订单时不须做会计处理在线付款直接到款项已流入企业先作预收处理,有结算手续费时作

6、费用,借:银行存款6、网店订单一账在线付款直接或其他科目财务费用贷:预收账款发货仍未能确定能否成父,不能确认收入和成本,先从库存商品转为发到账一发货r出商品,借:发出商品贷:库存商品;由物流公司送货时发生物流费拒收退回一重发货用,借:销售费用新发货一确认贷:应付账款或现金等收货(先付款后发货、无第三方拒收退回将退回货品从发出商品转回库存商品,借:库存商品担保、因拒收须贷:发出商品(或借:红字发出商品贷:红字库存商品)重新发货的交与发货处理同,借:发出商品贷:库存商品由物流公司送货时发生物易)重新发货流费用,借:销售费用贷:应付账款或现金等确认收货交易成功可以确认收入和成本,将预收款转为收入分录

7、:借:预收账款货:主营业务收入应交增值税-销项税结转销售成本分录:借:主营业务成本贷:发出商品提交网店订单初次提交订单时不须做会计处理在线付款直接到款项已流入企业先作预收处理,有结算手续费时作费用,借:银行存款7、网店订单一账或其他科目财务费用贷:预收账款在线付款直接发货仍未能确定能否成父,不能确认收入和成本,先从库存商品转为发到账一发货一发货出商品,借:发出商品贷:库存商品;由物流公司送货时发生物流费拒收退回一退用,借:销售费用款(先付款后发贷:应付账款或现金等货、无第三方担保、雌收并取拒*1.三回将退回货品从发出商品转回库存商品,借:库存商品贷:发出商品(或借:红字发出商品贷:红字库存商品

8、)消交易)取消交易退回货款,退款借:预收账款贷:银行存款或其他科目8、网店订单一提交网店订单初次提交订单时不须做会计处理在线付款直接款项已流入企业先作预收处理,有结算手续费时作费用,借:银行存款到账T退款(先在线付款直接到或其他货币资金付款后发货、无账财务费用第三方担保、付贷:预收账款款后即反悔取消交易)退款取消交易退回货款,借:预收账款贷:银行存款或其他货币资金提交网店订单初次提交订单时不须做会计处理货到付款先发货时,不能确认交易是否成功,先将货品成本转至发出商9、网店订单一发货一确认收货和收款(先发发货品,借:发出商品贷:库存商品;由物流公司送货时发生物流费用,借:销隹费用货:应付账款或现

9、金等货后付款、正常买方收货并支付货款,确认收入分录:借:现金或银行存款(物流公司交易)代收时挂应收账款)确认收货和收款贷:主营业务收入应交增值税销项税,结转销售成本分录:借:主营业务成本货:发出商品;10、网店订单一提交网店订单初次提交订单时不须做会计处理发货一拒收退货至M寸款先发货时,不能确认交易是否成功,先将货品成本转至发出商回一重新发货发货品,借:发出商品贷:库存商品;由物流公司送货时发生物流费用,一确认收货和借:销售费用收款(先发货后贷:应付账款或现金等付款、因拒收须重新发货的交拒收退回将退回货品从发出商品转回库存商品,借:库存商品贷:发出商品(或借:红字发出商品贷:红字库存商品)易)

10、重新发货与发货处理同,借:发出商品贷:库存商品由物流公司送货时发生物流费用,借:销售费用贷:应付账款翊!金等确认收货和收款提交网店订单I1.网店订单一发货T拒收退回取消交易(先发货发货后付款、被拒收并取消交三、拒收退回取消交易)易12、已成交后退回货品一换货已成交后退回货发货(受理己成品交后的换货)买方收货并支付货款,确认收入分录:借:现金或银行存款(物流公司代收时挂应收账款)货:主营业务收入应交增值税销项税,结转俏售成本分录:借:主营业务成本贷:发出商品;初次提交订单时不须做会计处理货到付款先发货时,不能确认交易是否成功,先将货品成本转至发出商品,借:发出商品贷:库存商品;由物流公司送货时发

11、生物流费用,借:销售费用贷:应付账款或现金等取消交易将退回货品从发出商品转回库存商品,借:库存商品贷:发出商品(或借:红字发出商品贷:红字库存商品)成交后要求换货收到退货时,冲减收入分录借:主营业务收入应交增值税销项税贷:应付账款,冲减成本分录借:库存商品贷:主营业务成本;(或用红字冲回,借:应收账款红字贷:主营业务收入红字应交增值税销项税红字;借:主营业务成本红字贷:库存商品红字)按原退货金额确认换货收入,借:应付账款或应收账款贷:主营业务收入换货发货应交增值税销项税,按换出货品结转销售成本借:主营业务成本贷库存商品;由物流公司送货时发生物流费用,借:V货:应付账款或现金等肖隹费用13、已成

12、交后退已成交后退回货成交后要求退货收到退回货品时,冲减收入分录借应交增值税销项税贷:应付账款,冲减成本分录借:库存商品贷::主营业务收入主营业务成本;(或回货品T退款(受理已成交品用红字冲回,借:应收账款红字贷:主营业务收入红字应交增值税销项税红字;借:主营业务成本红后的退货并退款)退款字贷:库存商品红字)收到退货后退款时,借:应付账款或应收账款货:银行存款或其他科目电商平台销传商品的会计分录怎么做呢?掌握以下4大重点:采购分录、销售分录、费用分录、电商行业风险一、采购业务账务处理购进商品借:库存商品应交税笠-应交增值税(进项税额)贷:银行存款/预付账款/应付账款等注:所附凭证要有采购的发票和

13、A库清单,库存商品的成本价(买价、相关税费、运输费等),入库后的挑选费和储存费不属于购进商品的成本。若无发票做无票入账.二、俏售业务账务处理商家发货时分录:由于未能确定最终能否成交,故不确认收入和成本,只做发出商品处理.信:发出商品-XX店铺贷:库存商品这飘客确认收货或系统自动确认收货时会计分录:由于资金还未流入企业,故不做会计处理.第三方担保平台清算货款给企业时会计分录:此时由于第三方平台会扣除相应手续费后再结算给商家贷款手斤以手续费支出计入财务笠用科目。借:其他货币资金-支付宝/微信/等等财务费用-手续费贷:主管业务收入应交税费-应交增值柳(销项税额)(若无发票做无票收入)同时结转成本:借:主营业务成本贷:发出商品-XX店铺顾客拒收退回也发B躇拒收退回货品时的流程:网店订单-在线付款至第三方发货一拒收退回更新发货确认收货-第三方清算至企业顾客拒收退回时会计处理:将退回的货品从发出商品转回库存商品.借:库存商品贷:发出商品或者借:发出商品(红字)贷:库存商品(红字)更新发货时会计处理:信:发出商品贷:库存商品顾客拒收并取消交易业芬流程:网店订单在线付款至第三方发货-拒收退回一第三方退款顾客拒收退回时会计处理:将退回的货品从发出商品转回库存商品信:库存商品贷:发出商品或信:发出商品(红字)贷:库存商品(红字)如果是担保方退款时,由于款项没经过企业,故企业不需做账.顽客下单

展开阅读全文
相关资源
猜你喜欢
相关搜索

当前位置:首页 > 经济/贸易/财会 > 资产评估/会计

copyright@ 2008-2023 1wenmi网站版权所有

经营许可证编号:宁ICP备2022001189号-1

本站为文档C2C交易模式,即用户上传的文档直接被用户下载,本站只是中间服务平台,本站所有文档下载所得的收益归上传人(含作者)所有。第壹文秘仅提供信息存储空间,仅对用户上传内容的表现方式做保护处理,对上载内容本身不做任何修改或编辑。若文档所含内容侵犯了您的版权或隐私,请立即通知第壹文秘网,我们立即给予删除!