期货一天学习一个基本面——焦煤焦炭.docx

上传人:p** 文档编号:1099660 上传时间:2024-07-23 格式:DOCX 页数:13 大小:197.70KB
下载 相关 举报
期货一天学习一个基本面——焦煤焦炭.docx_第1页
第1页 / 共13页
期货一天学习一个基本面——焦煤焦炭.docx_第2页
第2页 / 共13页
期货一天学习一个基本面——焦煤焦炭.docx_第3页
第3页 / 共13页
期货一天学习一个基本面——焦煤焦炭.docx_第4页
第4页 / 共13页
期货一天学习一个基本面——焦煤焦炭.docx_第5页
第5页 / 共13页
期货一天学习一个基本面——焦煤焦炭.docx_第6页
第6页 / 共13页
期货一天学习一个基本面——焦煤焦炭.docx_第7页
第7页 / 共13页
期货一天学习一个基本面——焦煤焦炭.docx_第8页
第8页 / 共13页
期货一天学习一个基本面——焦煤焦炭.docx_第9页
第9页 / 共13页
期货一天学习一个基本面——焦煤焦炭.docx_第10页
第10页 / 共13页
亲,该文档总共13页,到这儿已超出免费预览范围,如果喜欢就下载吧!
资源描述

《期货一天学习一个基本面——焦煤焦炭.docx》由会员分享,可在线阅读,更多相关《期货一天学习一个基本面——焦煤焦炭.docx(13页珍藏版)》请在第壹文秘上搜索。

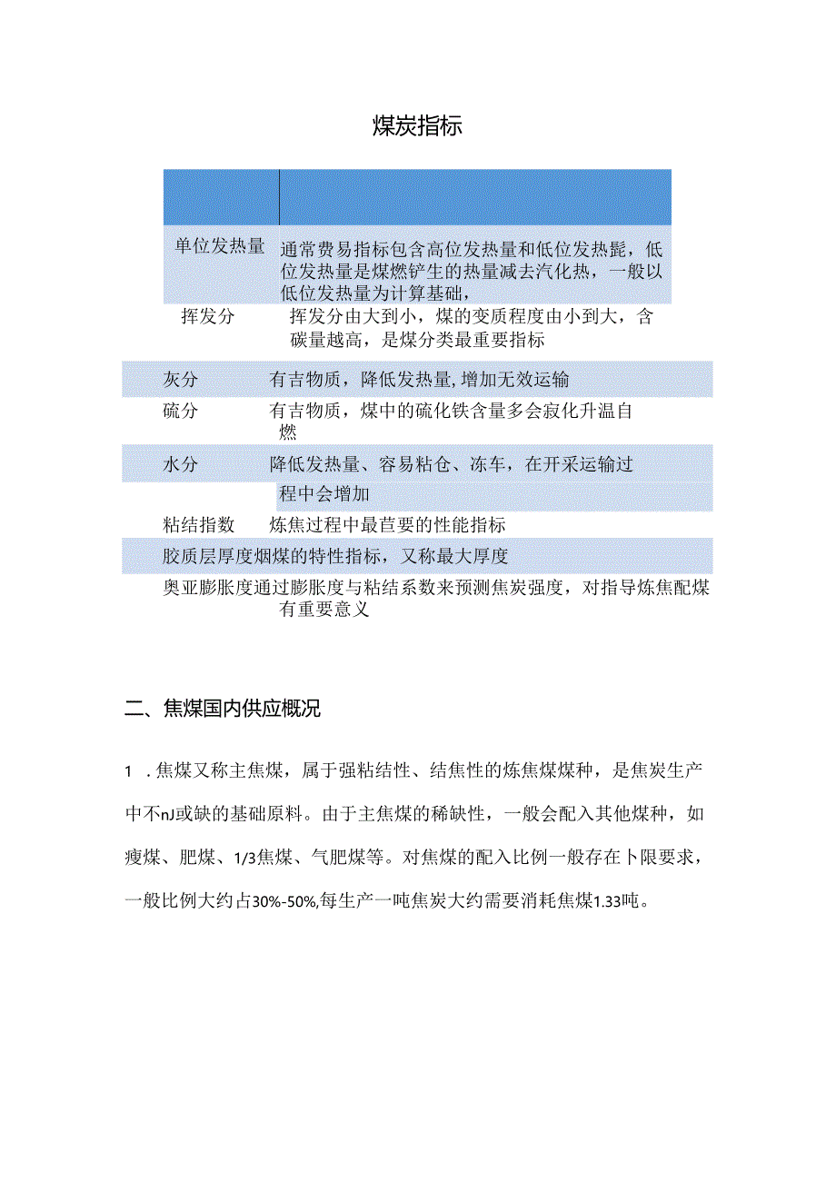
1、煤炭指标单位发热量通常费易指标包含高位发热量和低位发热髭,低位发热量是煤燃铲生的热量减去汽化热,一般以低位发热量为计算基础,挥发分挥发分由大到小,煤的变质程度由小到大,含碳量越高,是煤分类最重要指标灰分有吉物质,降低发热量,增加无效运输硫分有吉物质,煤中的硫化铁含量多会寂化升温自燃水分降低发热量、容易粘仓、冻车,在开采运输过程中会增加粘结指数炼焦过程中最苣要的性能指标胶质层厚度烟煤的特性指标,又称最大厚度奥亚膨胀度通过膨胀度与粘结系数来预测焦炭强度,对指导炼焦配煤有重要意义二、焦煤国内供应概况1 .焦煤又称主焦煤,属于强粘结性、结焦性的炼焦煤煤种,是焦炭生产中不nJ或缺的基础原料。由于主焦煤的

2、稀缺性,一般会配入其他煤种,如瘦煤、肥煤、1/3焦煤、气肥煤等。对焦煤的配入比例一般存在卜限要求,一般比例大约占30%-50%,每生产一吨焦炭大约需要消耗焦煤1.33吨。2 .国内主焦煤的供给主要在山西省,山西省焦煤供给的边际变化将直接影响国内焦煤市场供需,进而影响国内焦煤价格。焦煤价格的涨跌变化,也经常由山西发起,进而带动影响其他地区。3 .在区域上,我国各省焦煤资源禀赋差异较大。在品种差异上,山西是品种最为齐全的省份,除了气肥原煤产量低于山东外,其余所有焦原煤单品种产量均位于全国第一,属于绝对的区域龙头,其他省份中山东以气煤为主,安徽也是以气煤为主,贵州以肥煤为主,内蒙以主焦和1/3焦煤为

3、主。全国煤矿原煤周产量2024-05-2401-0102-1503-2605-0506-1407-2309-0110-1411-23-O-2017-O2018-O-2019-O2020-O-2021-Q-2022-O-2023-O2024数据来源:我的钢铁更新频率:周度全国煤矿开工率2024-05-24%001-0102-1403-2405-0106-0907-1708-2510-0211-1312-22-O-2017-O-2018-O-2019。2020-O-2021-Q-2022-O-2023-O-2024数据来源:我的物铁更轩频毒:周度三、焦煤贸易格局1 .国内焦煤贸易以直接交易方式为主

4、,多数时候都是将货物从煤矿或洗煤厂直接运到焦化厂、钢厂。2 .我国国内焦煤的主要物流流向是山西焦煤流向河北、山东等主要华北焦炭生产省以及其他焦炭生产省,其他小物流支流还包括河北开滦、河北峰峰、安徽淮北、河南平顶山、黑龙江龙煤辐射周边省份焦化厂。进口焦煤包括两个流向,一是蒙古进口的焦煤通过铁路发运至华北,或者运至北方港口,然后海运到南方各需求省份,二是澳大利亚、俄罗斯、加拿大、美国等其他国家进口焦煤,通过京唐港、天津港、连云港、日照港等港口进入国内。3 .出于成本约束、竞争关系、市场心态、资金压力等因素考虑,煤矿到下游往往会采取不同的贸易模式。其中主要有长协定价和市场定价两种,长协价为价格中枢,

5、变化较小,市场价根据供需波动较大。国有大型煤矿与大型钢厂,以年度长协贸易为主,焦煤贸易向长协化发展。焦煤国内物流格局四、焦煤全球贸易格局全球冶金煤贸易出口量约3.29亿吨,在国际焦煤出口市场中,主要出口国家有澳大利亚,美国、加拿大、蒙古、俄罗斯等国,其中澳大利亚是最大的焦煤出口国,年出口量约占全球总量的58%澳大利亚、美国、加拿大是主要的海运煤出口国。而蒙古国由于地缘原因,出口主要通过口岸陆运的方式流向中国,占世界贸易总量的1.1.%oM*M*.IWItMtj焦煤出口国五、中国焦煤进口概况俄罗斯由于地缘政治关系焦煤出口转向亚洲,蒙古和俄罗斯分别成为中国焦煤第一第:大进口国,炼焦煤进口增量明显。

6、目前中澳关系缓和,澳煤恢复通关,重点关注澳煤进口利润。碳化室,煤经高温干储变成焦炭,并放出荒煤气由管道输往回收车间;用推焦机将焦炭从碳化室推出,经过拦焦车后落入熄焦车内送往熄焦塔熄焦;之后,从熄焦车卸入凉焦台,再经输送带送往筛焦炉分成各级焦炭。焦炭生产工艺流程IM2常气次笨学终冷耨H)8M冷8八、焦炭全国物流格局1.焦炭物流格局:国内焦炭流通的总体格局为从北向南、自西向东。主要包括三条路径:1.由山西、陕西等焦炭产地通过铁路、公路流通至华北、华东等地区;2.由山西、陕西及其他北方省份通过铁路、公路运到日照港、青岛港后,再经水路运输销往华东、中南地区:3.临近省份或地区间的流通,如华北省份的焦炭

7、销往华东、中南各省,中南地区北部省份向其南部、华东地区等。焦化厂一般可分为独立焦化厂和钢厂自建焦化厂。钢厂自建焦化厂的焦化产品以焦炭为主,并基本用于自身钢铁生产,不宜接投向市场。独立焦化企业的焦炭产品直接销将给钢铁企业和其他治炼企业等。产能方面,钢厂自建焦化厂产能约185亿吨,占比32%,独立焦化厂产能约3.75亿吨,占比约68%247日均铁水产量2024-05-24万吨/天260250240230220/210W20019018001-0102-1403-2505-0406-1207-2208-3110-0911-1812-28。2018-O-2019-O-2020-O-2021-Q-202

8、2-(2023-O-2024数据来源:浙商期货更新频率:周度247家钢铁企业:高炉开工率:中国2024-05-24百分比95其80,7570656001-0102-1103-2304-3006-0807-1608-2410-0111-0912-17-O-2018-O2019-O2020-O-2021-O-2022-O-2023-O-2024数据来源:我的钢铁更新频率:周度十一、焦炭需求-先行指标焦炭最大的下游是钢铁行业,钢厂利涧是调节钢铁产量的先行指标,因为钢铁行业是个高固定成本行业,因此钢铁的产量调节一般落后于利润变动。长流程!累纹利润:华北2024-05-24元儆-O2018-O-2019

9、-O2020-O-2021-O-2022YA2023-O2024更新斑:日度热卷生产利润:华北2024-05-247UM-O2018O-2019-O2020-Q-2021O-2022-O-2023-O2024更帽本:日度十二、焦炭海外需求-出口进出口以准一级、一级冶金焦为主,我国是焦炭净出口国,出口港口集中在口照、青岛。影响进出口的主要因素:国内外价差、竞争对手报价、海外宏观经济情况。焦炭当月出口2024-02-2915001-3102-2904-3006-3008-3110-3112-31-O-2017O2018-O-2019-Q-2020。2021O2022-O-2023-O2024三源:mystee1.

展开阅读全文
相关资源
猜你喜欢
相关搜索

当前位置:首页 > 金融/证券 > 财经资料

copyright@ 2008-2023 1wenmi网站版权所有

经营许可证编号:宁ICP备2022001189号-1

本站为文档C2C交易模式,即用户上传的文档直接被用户下载,本站只是中间服务平台,本站所有文档下载所得的收益归上传人(含作者)所有。第壹文秘仅提供信息存储空间,仅对用户上传内容的表现方式做保护处理,对上载内容本身不做任何修改或编辑。若文档所含内容侵犯了您的版权或隐私,请立即通知第壹文秘网,我们立即给予删除!