泥土芬芳.docx

上传人:p** 文档编号:1100218 上传时间:2024-07-23 格式:DOCX 页数:2 大小:12.48KB
下载 相关 举报
泥土芬芳.docx_第1页
第1页 / 共2页
泥土芬芳.docx_第2页
第2页 / 共2页
亲,该文档总共2页,全部预览完了,如果喜欢就下载吧!
资源描述

《泥土芬芳.docx》由会员分享,可在线阅读,更多相关《泥土芬芳.docx(2页珍藏版)》请在第壹文秘上搜索。

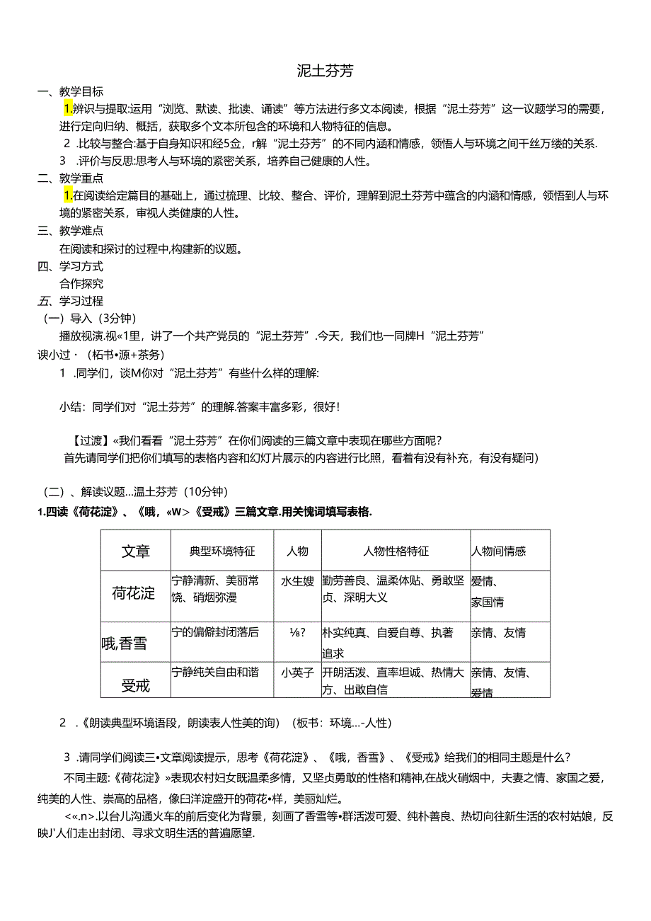
1、泥土芬芳一、教学目标1.辨识与提取:运用“浏览、默读、批读、诵读”等方法进行多文本阅读,根据“泥土芬芳”这一议题学习的需要,进行定向归纳、概括,获取多个文本所包含的环境和人物特征的信息。2 .比较与整合:基于自身知识和经5佥,r解“泥土芬芳”的不同内涵和情感,领悟人与环境之间千丝万缕的关系.3 .评价与反思:思考人与环境的紧密关系,培养自己健康的人性。二、敦学重点1.在阅读给定篇目的基础上,通过梳理、比较、整合、评价,理解到泥土芬芳中蕴含的内涵和情感,领悟到人与环境的紧密关系,审视人类健康的人性。三、教学难点在阅读和探讨的过程中,构建新的议题。四、学习方式合作探究五、学习过程(一)导入(3分钟

2、)播放视演.视1里,讲了一个共产党员的“泥土芬芳”.今天,我们也一同牌H“泥土芬芳”谀小过(柘书源+茶务)1 .同学们,谈M你对“泥土芬芳”有些什么样的理解:小结:同学们对“泥土芬芳”的理解.答案丰富多彩,很好!【过渡】我们看看“泥土芬芳”在你们阅读的三篇文章中表现在哪些方面呢?首先请同学们把你们填写的表格内容和幻灯片展示的内容进行比照,看着有没有补充,有没有疑问)(二)、解读议题温土芬芳(10分钟)1.四读荷花淀、哦,W受戒三篇文章.用关愧词填写表格.文章典型环境特征人物人物性格特征人物间情感荷花淀宁静清新、美丽常饶、硝烟弥漫水生嫂勤劳善良、温柔体贴、勇敢坚贞、深明大义爱情、家国情哦,香雪宁

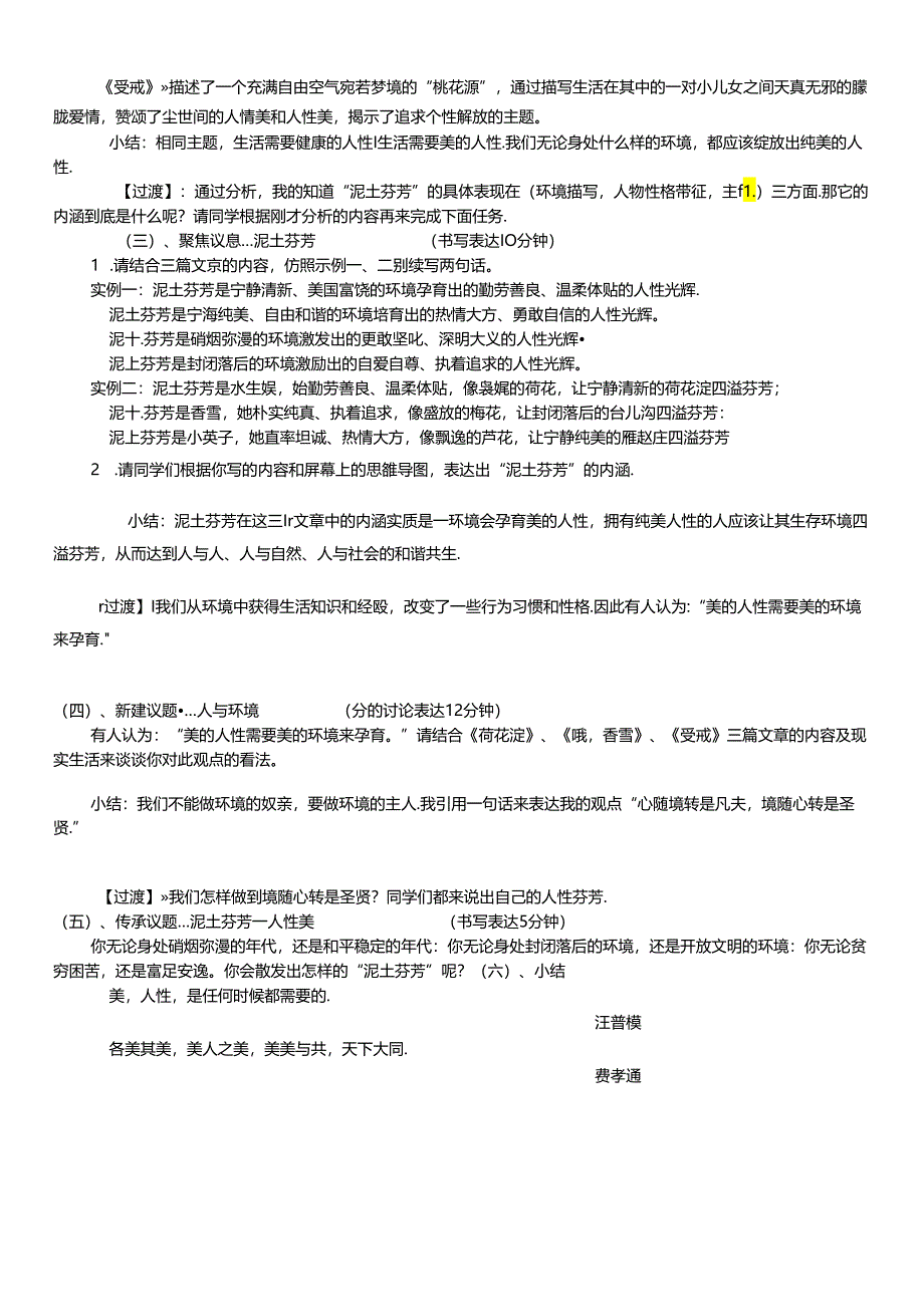
3、的偏僻封闭落后?朴实纯真、自爱自尊、执著追求亲情、友情受戒宁静纯关自由和谐小英子开朗活泼、直率坦诚、热情大方、出敢自信亲情、友情、爱情2 .朗读典型环境语段,朗读表人性美的询)(板书:环境-人性)3 .请同学们阅读三文章阅读提示,思考荷花淀、哦,香雪、受戒给我们的相同主题是什么?不同主题:荷花淀表现农村妇女既温柔多情,又坚贞勇敢的性格和精神,在战火硝烟中,夫妻之情、家国之爱,纯美的人性、崇高的品格,像臼洋淀盛开的荷花样,美丽灿烂。.以台儿沟通火车的前后变化为背景,刻画了香雪等群活泼可爱、纯朴善良、热切向往新生活的农村姑娘,反映J人们走出封闭、寻求文明生活的普遍愿望.受戒描述了一个充满自由空气宛

4、若梦境的“桃花源”,通过描写生活在其中的一对小儿女之间天真无邪的朦胧爱情,赞颂了尘世间的人情美和人性美,揭示了追求个性解放的主题。小结:相同主题,生活需要健康的人性I生活需要美的人性.我们无论身处什么样的环境,都应该绽放出纯美的人性.【过渡】:通过分析,我的知道“泥土芬芳”的具体表现在(环境描写,人物性格带征,主f1.)三方面.那它的内涵到底是什么呢?请同学根据刚才分析的内容再来完成下面任务.(三)、聚焦议息泥土芬芳(书写表达IO分钟)1 .请结合三篇文京的内容,仿照示例一、二别续写两句话。实例一:泥土芬芳是宁静清新、美国富饶的环境孕育出的勤劳善良、温柔体贴的人性光辉.泥土芬芳是宁海纯美、自由

5、和谐的环境培育出的热情大方、勇敢自信的人性光辉。泥十.芬芳是硝烟弥漫的环境激发出的更敢坚叱、深明大义的人性光辉泥上芬芳是封闭落后的环境激励出的自爱自尊、执着追求的人性光辉。实例二:泥土芬芳是水生娱,始勤劳善良、温柔体贴,像袅娓的荷花,让宁静清新的荷花淀四溢芬芳;泥十.芬芳是香雪,她朴实纯真、执着追求,像盛放的梅花,让封闭落后的台儿沟四溢芬芳:泥上芬芳是小英子,她直率坦诚、热情大方,像飘逸的芦花,让宁静纯美的雁赵庄四溢芬芳2 .请同学们根据你写的内容和屏幕上的思雒导图,表达出“泥土芬芳”的内涵.小结:泥土芬芳在这三Ir文章中的内涵实质是一环境会孕育美的人性,拥有纯美人性的人应该让其生存环境四溢芬

6、芳,从而达到人与人、人与自然、人与社会的和谐共生.r过渡】I我们从环境中获得生活知识和经殴,改变了一些行为习惯和性格.因此有人认为:“美的人性需要美的环境来孕育.(四)、新建议题人与环境(分的讨论表达12分钟)有人认为:“美的人性需要美的环境来孕育。”请结合荷花淀、哦,香雪、受戒三篇文章的内容及现实生活来谈谈你对此观点的看法。小结:我们不能做环境的奴亲,要做环境的主人.我引用一句话来表达我的观点“心随境转是凡夫,境随心转是圣贤.”【过渡】我们怎样做到境随心转是圣贤?同学们都来说出自己的人性芬芳.(五)、传承议题泥土芬芳一人性美(书写表达5分钟)你无论身处硝烟弥漫的年代,还是和平稳定的年代:你无论身处封闭落后的环境,还是开放文明的环境:你无论贫穷困苦,还是富足安逸。你会散发出怎样的“泥土芬芳”呢?(六)、小结美,人性,是任何时候都需要的.汪普模各美其美,美人之美,美美与共,天下大同.费孝通

展开阅读全文
相关资源
猜你喜欢
相关搜索

当前位置:首页 > 生活休闲 > 美容塑身

copyright@ 2008-2023 1wenmi网站版权所有

经营许可证编号:宁ICP备2022001189号-1

本站为文档C2C交易模式,即用户上传的文档直接被用户下载,本站只是中间服务平台,本站所有文档下载所得的收益归上传人(含作者)所有。第壹文秘仅提供信息存储空间,仅对用户上传内容的表现方式做保护处理,对上载内容本身不做任何修改或编辑。若文档所含内容侵犯了您的版权或隐私,请立即通知第壹文秘网,我们立即给予删除!