第二节组装电路.docx

上传人:p** 文档编号:1102286 上传时间:2024-07-24 格式:DOCX 页数:10 大小:168.50KB
下载 相关 举报
第二节组装电路.docx_第1页
第1页 / 共10页
第二节组装电路.docx_第2页
第2页 / 共10页
第二节组装电路.docx_第3页
第3页 / 共10页
第二节组装电路.docx_第4页
第4页 / 共10页
第二节组装电路.docx_第5页
第5页 / 共10页
第二节组装电路.docx_第6页
第6页 / 共10页
第二节组装电路.docx_第7页
第7页 / 共10页
第二节组装电路.docx_第8页
第8页 / 共10页
第二节组装电路.docx_第9页
第9页 / 共10页
第二节组装电路.docx_第10页
第10页 / 共10页
亲,该文档总共10页,全部预览完了,如果喜欢就下载吧!
资源描述

《第二节组装电路.docx》由会员分享,可在线阅读,更多相关《第二节组装电路.docx(10页珍藏版)》请在第壹文秘上搜索。

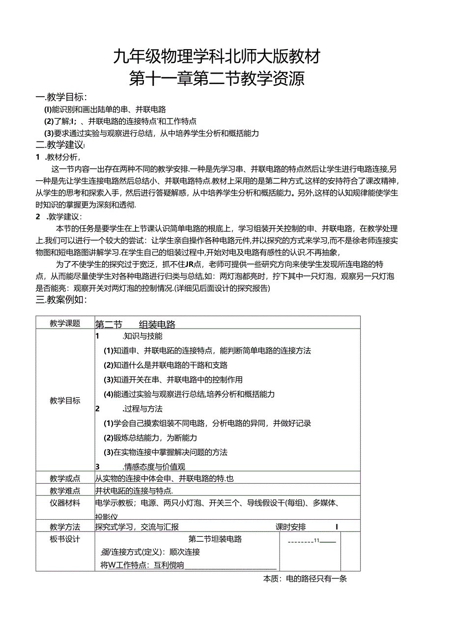
1、九年级物理学科北师大版教材第十一章第二节教学资源一.教学目标:(I)能识别和画出陆单的串、并联电路(2)了解;I;、并联电路的连接特点和工作特点(3)要求通过实验与观察进行总结,从中培养学生分析和概括能力二.教学建议I1 .教材分析,这一节内容一出存在两种不同的教学安排.一种是先学习串、并联电路的特点然后让学生进行电路连接,另一种是先让学生连接电路然后总结小、并联电路特点.教材上采用的是第二种方式,这样的安持符合了课改精神,从学生的思考和探索入手,然后进行答疑解惑,从中培养学生分析和概括能力。另外,这样的认知规律能使学生时知识的掌握更为深刻和透彻.2 .敦学建议:本节的任务是要学生在上节课认识

2、简单电路的根底上,学习组装开关控制的申、并联电路,在教学处理上.我们可以进行一个较大的尝试:让学生亲自操作各种电路元件,并以探究的方式来学习,而不是徐老师连接实物图和短电路图讲解学习.在学生自己的组装过程中,开始对电及电路有感性的认识.不再抽象,为了不使学生的探究过于宽泛,抓不住JR点,老师可提供一些研究方向来使学生发现所连电路的特点,从而能尽量使学生对各种电路进行归类与总结,如:两灯泡都亮时,拧下其中一只灯泡,观察另一只灯泡是否能亮:观察开关对两灯泡的控制情况.(详细见后面设计的探究报告)三.教案例如:教学课题第二节组装电路教学目标1 .知识与技能(1)知道申、并联电跖的连接特点,能判断简单

3、电路的连接方法(2)知道什么是并联电路的干路和支路(3)知道开关在串、并联电路中的控制作用(4)能通过实验与观察进行总结,培养分析和概括能力2 .过程与方法(1)学会自己摸索组装不同电路,分析电路的异同,并做好记录(2)锻炼总结能力,为断能力(3)在实物连接中掌握解决问题的方法3 .情感态度与价值观(1)通过成功电路的连接、灯泡的正常发光体验成功的乐趣(2)学会将生活中的应用与所学联系起来思考教学或点从实物的连接中体会申、并联电路的特.也教学难点并状电跖的连接与特点.仪器材料电学示教板;电源、两只小灯泡、开关三个、导线假设干(每组)、多媒体、投影仪教学方法探究式学习,交流与汇报课时安排I板书设

4、计第二节坦装电路强/连接方式(定义):顺次连接将W工作特点:互利傥响UfJ、*11本质:电的路径只有一条开关控制特点:控制整个电路器/连接方式(定义):并列连接工作特点:互相影响路开关控制特点:干路开关控制整个电路,支路开关控制该支路./I1.1.tKeit电的路轻不止一条教学过程学生活动设计课期引入组装要求与操作目标学生组装电路总结电路特点,进行归类【提出何返】上节课所学的根本电路中只有个小灯泡,可生活中的电路往往不止一个用电器,比方如图夜景上的灯泡是如何连接的呢?今天增加一个小灯泡.*:Jj同的连接情况.I建议尝试步獴】1、设计电路,先连接报告纸上的实物进行设计.(报告上提供三组实物,要求

5、能设计两种或两种以上)2,连接实物,物两灯泡同时发光.3、探窕电路特点4,尝试画出电路图5,尝试多种连接方式指导实验】提醒学生探究电路特点,并做好记录,不要连好就拆。【交流与总结】.谛一些学牛.用投影展示自己的实脸结果,并进行特点分析.问遨:探究H发现不同的电路有什么不同的特点吗?问题;用电器相互影响的电路连接有什么特点?用电器相互不膨响的电路连接有什么特点?进行猜想跳跃欲试领会实聆意图和探究方向1.尝试设计实物图2、连接电路使两灯泡发光3、研究拧下一灯泡时另一灯泡发光情况,作好记录k研究开关对电路的控制情况,作好记录。5、在撤除电路尝试另一接法前,尽信画出电路图枳极参与交流与思考。根据探究a

6、得电路不同特点,有的电路用电器相互影响,有的电路用电器相互不影响.从连接方式上知道:用电器顺次连接的电路是串联电路,用电器并列连接的电路是并联电路.根据电路图连接实物图问题:为什么申联电路的用电SMf1.互影响,并联电跖的用电器不相互影响?.长江水从源头流下分为各个支流最后汇入大海,以此来类比讲解井顺电路的十路、支路和分支点的概念.问遨:开关在两种电路中的控制情况如何?.总结比拟开关在并联电路的干路和支路上的不同5【活动】在理解并联电路的根底上,再在原来器材上增加使用两开关,连接如下图电路:E三总结申、并联电路的本质:中联电路电的路径只有一条,并联电路电的路径不止一条.理解掌握外联电路干路、支

7、路和分支点的概念。中联电路中的开关控制壑个电路。并联电路中干路开关控制整个电路.支路开关控制该支路用实物连接来检购和加强对并联电路的理好.课后作业1、思考生活中各种电路的串、并联情况:2、伴你学物理3第二节教学反应学生根据报告纸进行有序的探究后,特点的归纳较令人满意,特别是大多数的同学都能根据实物连接自行画出串、并联电路图“总的来说.报告制的设计还较符合认识过程,能膨发达循序渐进.备注探窕报告附后组装电路探究报告一、电路连接方式探完可参考连接实物图姓名电路图探九a、网灯泡建亮时,柠下其中只灯泡,那么另一只灯泡(“亮”攻“不亮”)b.杷开关断开.那么灯1.1.灯1.2.1.亮”或“不亮”)探究:

8、a.两灯泡部亮时,拧下其中一只灯泡,那么另只灯泡(壳或“襁”)b.把开关断开乖么力1.1灯1.J.兆”或不充”)探究:a、两灯泡想先时,拧下其中一只灯泡,那么另一只灯泡广亮”喊“不亮”)b.把开关Ufi开.那么灯1.1.,灯1.2。(亮或“不亮”)由探究a可知:电路域序号)中用电器相互影响电路中用电器互不影响.二、申、并联电路率/连接方式(定义)1联/戏工作特点:yfr开关控制特点:*/连接方式(定义):联/电工作特点;路开关控制特点:典型电路扁ha.两灯泡部凫时,拧下其中一只灯泡,那么另一只灯泡I“亮”或“不亮”)b.分别新开三个开关观察两灯泡的光暗情况.在两灯座上,如下图,A、B接触柱和电

9、源两极接通后两小灯泡都亮,请何不用其它仪器如何判断的灯泡足串联的还是并联的?分析与提示:利用率、并联电路的工作特点的不同来把方法解烟过程;两灯泡正常工作时,拧下其中一个灯泡,如果另一个灯泡还能亮,那么说明原来两者是并联的,如果另一个灯泡不亮,那么说明原来两者是串联的.易借情况分析:此遨不能川其它仪器来判阍.因此学生会觉得无从下手.最后容易答成拆开示教板进行观察.才在学生探究完电路工作特点后得出“申岷电路的用电器相互影响,并联电跖的用电器不相互影响”,此他就是要引寻学生去应用知识解决实际问鹿:另外,以往的类型一般是用东西去测,而此题却要求学生转换角度想到拆.是一种处维的提升:此题一旦经提醒.学生

10、都能恍然大悟.在理解上没有问遨.目的就在于希里用此应启发学生能够用所学知识琢他生活中的一些电路同题,例SS二:如图,清在方框中设计两种不同的电路图,要求用一个开关同时控制两个灯泡。井选择其中一种完成实物图的连接.分析与提示:两个灯泡的连接方式不是邓联就是并联,申联电路中的开关能控制整个电跖,并联电路中干路J1.的开关能控制整个电路.解即过程:易错情况分析:开关的位置容易放在并联电路的支路匕.由于I削学习血电路图,所以实物的连接容易出现错误.选SS角度:第一个目的是考察学生对开关的控制特点是否掌握,笫:想让学生练习典型的申、并联电路图的画法,第三可以练习根据电路图连接实物图的技能。五.探究活动:

11、楼上楼下都能开的灯探究目的:学以致用,启发创造火花,锻炼制作技能。探究过程:为了这个实脸,你需要准备一些材料:两节干电池、一个装在灯泡卡圈中的灯泡、六个图钉、两个曲别针、两木块或泡沫块、每端各刹去两厘米绝域层的导线.首先你需要做两个新开关如下左图).开关的原料就是加两小块木头.按照示意图小心的把三个图钉按进木头里。弯开曲别针,把它的一跳绕在只有一个图打的那一边,1到整个规路连接好,再把图钉完全按进木头里.接下来按上面右图用两个开关把城路连好。把其中一个曲别针的活动端移到另一个图钉上时,电路就断开了.灯泡就灭了:当你移动另一个曲别针时.灯泡就又亮了:你移动任意一个开关.就能立刻改变灯泡当时的亮暗

12、情况.探究结果:如果你把其中一个开关安装在楼上,另一个开关安装在楼下,你就能在楼上或楼下控制同一黑灯了,也就是说可以在不同的地方控制统一靛灯了,(电路实际场景可参看课件“电路设计”的电路二)六.习题训练:1.逸舞题(1)出两黑灯组成的电路,当开关闭合时,两黑灯都亮,开关断开时两盆灯都熄灭,这两盆灯是按以下哪种方式连接的()A一定是中联B一定是并联C可能是中联D可能是并联(2)以下图乙中的四个电路中,与实物图(甲)相对应的是1)(3)如下图是电热吹包机的电路图,要使它吹热风.那么其联动开关应连接(A1与2)B2与3D无法确定(4)如下图电路.当S断开时,三灯泡都发光,那么当开关S闭合时(A1.i

13、、1.j1.?不亮C1.i、1.2、1.s都不亮B1.壳,1.2、1.i不光DD、1.2、1.B都亮如图电路中,哪些电路中的灯泡是并联的()C3与42.填空题(6)最根本的电路连接方法有两种.把元件首尾相连连接的电路叫做电路.把元件两端分别连在一起并列连接的电路叫做电路.(7)敖空的电灯中有一坏了时,其它的还和原来一样亮,说明教堂中的电灯是联的。(8)某宾馆设有地下停车场地下值班室的工作人员可以通过操纵室内的开关,使存车司H国过行入口处的红、绿灯来判断是否有停车位,如卜图,开关拨到a时,灯亮.无车位:开关拨到b时.灯亮,有车位.(9)如下左图电路中,有四个开关Si、S?、Sj.Sa.如果仅将开

14、关S?、S,闭合,SrS、陆开,那(IO)如上右图所示,要使灯1.、匕串联在电路上,那么应闭合开关,断开开:要使灯1.k1_2并联在电路上,那么应闭合开关.断开开关:如果三个开关都闭合,那么灯1.1.光,1.2光.3.作图题(II)如下图电路,假设闱合开关S后电路里将会发生.两灯泡都不发光:要想使两灯泡都正常发光,只需将导tM由B接线柱上拆下改接到接线柱上即可.(12)将图中所示元件连成电路,要求1.1.和1.I并联,S1.只控制1.i,S2同时控制1.1.和1.2。(I)CD(2)D(3)C(4)B(5)ABD(8)红绿(9)中弁(IO)SJSi、SiSi(II)短路故隔B(12)如右图联(7)并二发不发Si/么灯1.、1.2联;如果将开关、S2、S?闭合,Su断开,那么灯1.、1.2联.七.扩展资料目录:I.在列举生活中小联电路的实例时,可介绍小彩灯的电路,情况如下.装饰店堂、居室用的小彩灯,有一种是由50只小灯泡分成三祖构成的,如图那样前两组分别由17只小灯泡串联,最后一组有16只小灯泡串联,然后再将串联起来的三组灯并联接到家庭电路上,如图.

展开阅读全文
相关资源
猜你喜欢
相关搜索

当前位置:首页 > 高等教育 > 大学课件

copyright@ 2008-2023 1wenmi网站版权所有

经营许可证编号:宁ICP备2022001189号-1

本站为文档C2C交易模式,即用户上传的文档直接被用户下载,本站只是中间服务平台,本站所有文档下载所得的收益归上传人(含作者)所有。第壹文秘仅提供信息存储空间,仅对用户上传内容的表现方式做保护处理,对上载内容本身不做任何修改或编辑。若文档所含内容侵犯了您的版权或隐私,请立即通知第壹文秘网,我们立即给予删除!