【《防卫过当认定问题研究》7200字(论文)】.docx

上传人:p** 文档编号:1105738 上传时间:2024-07-25 格式:DOCX 页数:8 大小:16.97KB
下载 相关 举报
【《防卫过当认定问题研究》7200字(论文)】.docx_第1页
第1页 / 共8页
【《防卫过当认定问题研究》7200字(论文)】.docx_第2页
第2页 / 共8页
【《防卫过当认定问题研究》7200字(论文)】.docx_第3页
第3页 / 共8页
【《防卫过当认定问题研究》7200字(论文)】.docx_第4页
第4页 / 共8页
【《防卫过当认定问题研究》7200字(论文)】.docx_第5页
第5页 / 共8页
【《防卫过当认定问题研究》7200字(论文)】.docx_第6页
第6页 / 共8页
【《防卫过当认定问题研究》7200字(论文)】.docx_第7页
第7页 / 共8页
【《防卫过当认定问题研究》7200字(论文)】.docx_第8页
第8页 / 共8页
亲,该文档总共8页,全部预览完了,如果喜欢就下载吧!
资源描述

《【《防卫过当认定问题研究》7200字(论文)】.docx》由会员分享,可在线阅读,更多相关《【《防卫过当认定问题研究》7200字(论文)】.docx(8页珍藏版)》请在第壹文秘上搜索。

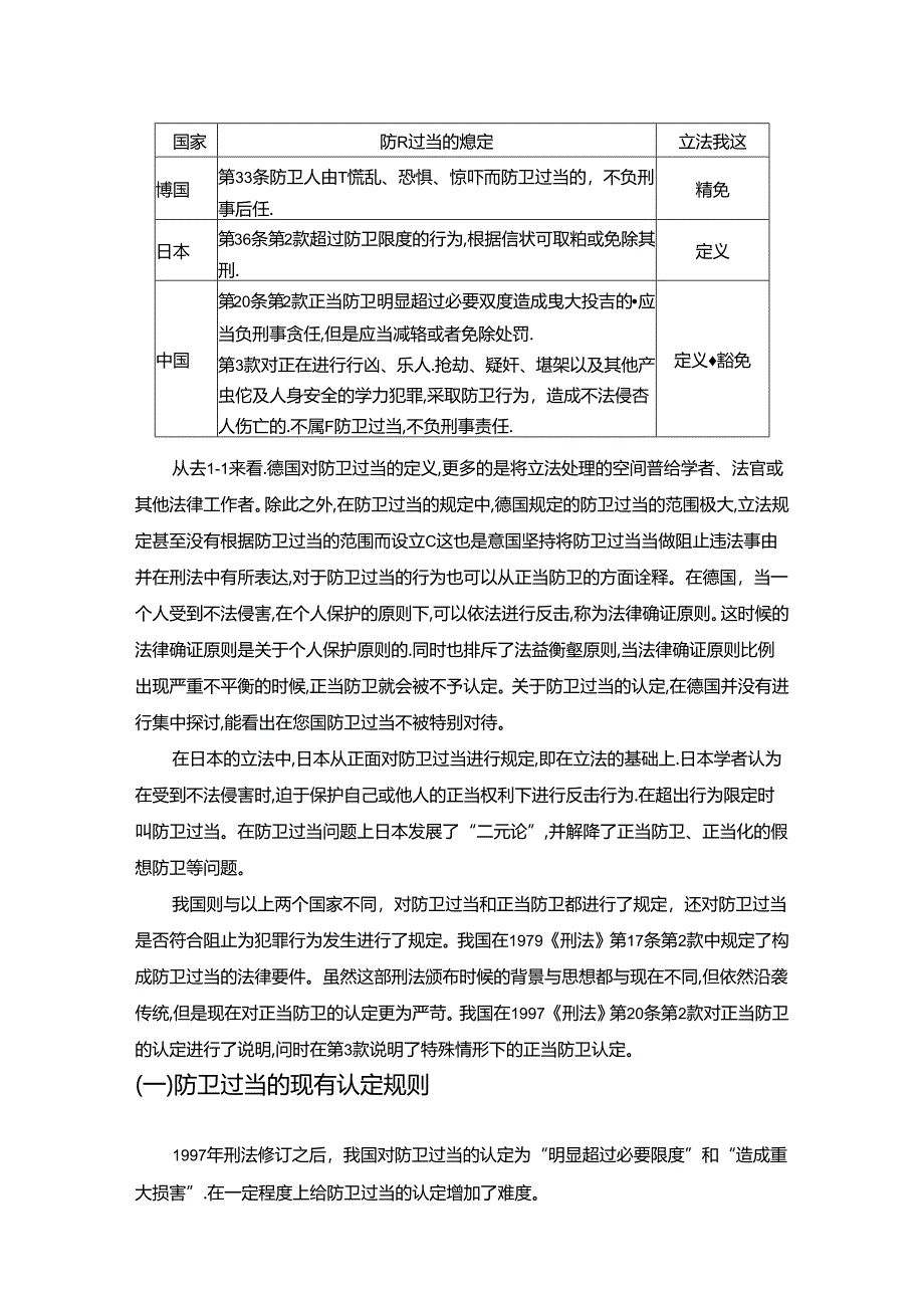
1、国家防R过当的熄定立法我这博国第33条防卫人由T慌乱、恐惧、惊吓而防卫过当的,不负刑事后任.精免日本第36条第2款超过防卫限度的行为,根据信状可取粕或免除其刑.定义中国第20条第2款正当防卫明显超过必要双度造成曳大投吉的应当负刑事贪任,但是应当减辂或者免除处罚.第3款对正在进行行凶、乐人.抢劫、疑奸、堪架以及其他产虫佗及人身安全的学力犯罪,采取防卫行为,造成不法侵杏人伤亡的.不属F防卫过当,不负刑事责任.定义豁免从去1-1来看.德国对防卫过当的定义,更多的是将立法处理的空间普给学者、法官或其他法律工作者。除此之外,在防卫过当的规定中,德国规定的防卫过当的范围极大,立法规定甚至没有根据防卫过当的

2、范围而设立C这也是意国坚持将防卫过当当做阻止违法事由并在刑法中有所表达,对于防卫过当的行为也可以从正当防卫的方面诠释。在德国,当一个人受到不法侵害,在个人保护的原则下,可以依法迸行反击,称为法律确证原则。这时候的法律确证原则是关于个人保护原则的.同时也排斥了法益衡壑原则,当法律确证原则比例出现严重不平衡的时候,正当防卫就会被不予认定。关于防卫过当的认定,在德国并没有进行集中探讨,能看出在您国防卫过当不被特别对待。在日本的立法中,日本从正面对防卫过当进行规定,即在立法的基础上.日本学者认为在受到不法侵害时,迫于保护自己或他人的正当权利下进行反击行为.在超出行为限定时叫防卫过当。在防卫过当问题上日

3、本发展了“二元论”,并解降了正当防卫、正当化的假想防卫等问题。我国则与以上两个国家不同,对防卫过当和正当防卫都进行了规定,还对防卫过当是否符合阻止为犯罪行为发生进行了规定。我国在1979刑法第17条第2款中规定了构成防卫过当的法律要件。虽然这部刑法颁布时候的背景与思想都与现在不同,但依然沿袭传统,但是现在对正当防卫的认定更为严苛。我国在1997刑法第20条第2款对正当防卫的认定进行了说明,问时在第3款说明了特殊情形下的正当防卫认定。(一)防卫过当的现有认定规则1997年刑法修订之后,我国对防卫过当的认定为“明显超过必要限度”和“造成重大损害”.在一定程度上给防卫过当的认定增加了难度。防卫过当的

4、认定与犯罪行为的认定不同,不涉及犯罪构成要件的理论。我国坚持“四要件犯罪构成理论,通过各个要件的集合对防卫过当行为进行认定,从而形成防卫过当的判断标准。在我国司法实践中大多数审判人员采用“四要件”犯罪构成理论来进行论述.膈防卫过当判定为故息犯罪。对于防卫过当的认定规则无法在短时间改变,但是从最新的相关案例可以看出,我国防卫过当的认定规则正在被改变,不再将防卫行为单纯分为正当防卫和防卫过当。(二)不法侵害的范围认定难题近几年来,关于不法侵害的认定一直是学界及社会的讨论热点,特别是关于未成年人、猜神病人的侵害行为等C关于这个问题,在我国学界也有若诸多分歧。支持防卫者对不法侵害行为退行防卫的,也有反

5、对防卫者进行防卫行为的。没有刑事责任能力的人施加不法侵去.可不可以进行防卫这一问题是防卫过当的基本问题,这个问题想要解决,首先就要解决无刑事贡任能力者这一特殊主体问题。(三)不法侵害“现实性”认定难题不法侵害现实性指的是不法侵害在发生过程中,这时的防卫具有迫切性。不法侵害的时间认定关乎假想防卫和事后防卫的认定问题。不法侵害没有发生,而防卫者错误的判断有不法侵害的行为而进行防卫.并造成重大损害后果,则构成假想防卫。当不法侵害行为已经发生.这时候进行防卫行为,并造成至大损害后果.则构成事后防卫行为。由此可见,不法侵害行为的发生时间与结束时间对于防卫认定问题至关重要。在我国有关于不法侵害发生的时间点

6、的争议与防卫行为的认定有关.当不法侵害行为发生时,防卫者进行了反击,在这个时候不法侵害者停止了侵害行为。这种情况下防卫者还不能不能继续进行反击?不法侵害者停止了侵害行为,那么防卫者算不算脱离了危险?这些情况就反映了不法侵害“现实性”认定难题。(四)行为限度与损害结果的判断难题刑法曜20条第2款中规定了防卫行为明显超过限度玷成的重大损害时.即构成防卫过当,这也是我国防卫过当的认定要件。但学界对这个条款争议很大.所以很难形成一个统一的观点来指导我国的司法实践“我国学界有诸多关于防卫过当构成要件的学说,这些学说可以归纳为三个学说,分别是“二分说”.“一体说”“综合说”,这些学说各有各的见解。“二分说

7、”是防卫过当认定的主要支摞观点,但是关于这个学说里也有很多不同意见,侧重点也不一样。有学者认为防卫过当的成立需要满足行为过当和结果过当两个条件,只有其中一个条件是不成立的,还有学者认为防卫过当的成立重点在于防卫行为,而不是结果,认定的思路应该是行为导致结果。首先应对防卫行为的限度诳行判断,超过限度则行为过当.在对防卫结果限度迸行判断,如若造成重大损需结果则结果过当.两种条件同时成立则防卫过当行为成立。总的来说,“二分说”对于防卫过当的认定,学者都认为将防卫过当的认定定性为行为限度和结果限度找出两种要件关系从而进行防卫过当的认定。2020年8月关于依法适用正当防卫制度的指导意见明确了区别对待行为

8、限度和结果限度。对于“二分说”的观点,学者们还发现了一个问题,即防卫者行为只满足其中一个的时候该如何进行认定。“一体说”是对“二分说”的补充解降。该学说括有学者认为,超出必要限度造成重大后果是一个单独的要件,在对防卫过当进行认定的时候,要综合考虑防卫行为和结果。有学者认为范围行为和结果是自然存在的关系,即只有当防卫行为超出限度才会造成重大损客结果,因此认为行为和结果是一体的,一个都不可或跳。有学者从结果的角度提出一样的主张.认为出现了重大损害结果,才会有超出限度的行为问题。虽然“一体说”对“二分说”JS行了补充解释,但是并不利于审判人员对罪行的判定,“一体说”强调结果的要件。“综合说”与“二分

9、说”、“一体说都不相同,主要受司法实践的影响。该学说持有学者认为,应该结合案件的实际情况和防卫行为的必要性进行防卫过当行为的认定。有学者定义为综合判断是将进行反击行为时的所有情况一起进行判断,而不是将这个行为与其他行为作为一个整体来判断。我国在关于依法办理家庭暴力犯罪案件的意见中对此给出界定,2020年8月关于依法适用正当防卫制度的指导意见对“综合说”里的内容迸行了明确,但是没有进行过多的细化,因此在司法实践中依然难以适用。(五)防卫过当的罪过形式认定难题防卫过当的罪过形式认定与理论上有很大的差异。目前理论界认为防卫过当的罪过形式仅限于过失和间接故意。而在司法实践中,防卫过当绝大多数会被认定为

10、故意犯罪,很少判定为过失犯罪。学者劳东燕发现在目前的司法实践中,思考的主要思路是结果一行为,注重结果而将防卫过当判定为故息犯罪.即在司法实践中对岗位过当的认定的情况是在防卫者的反击行为损害比不法侵害损害更大时,根据刑法第20条第2款的情形,当行为人追求这种结果或放任这种结果的发生.那么根据刑法第14条将会被判定为故怠犯罪。还有学者认为防卫者在进行防卫行为时,对不法侵害者存在放任防卫行为对不法侵害者造成至大损害,存在间接故商。有学者认为防卫过当的罪过形式是正当防卫观点里最混乱的问题。各个学者的观点均有自己的逻辑道理,但是在司法实践中依然采用“故意说”,但是学界并没有给这一问题给出令人信服的理论解

11、释,但是有学者对句法实践的做法给出了理论逻辑,并进行论证。由此可见,防卫过当的罪过形式是一个很难回避的问题。三、防卫过当认定理论的修正(一)重构防卫过当认定的逻辑关于防卫过当的认定逻霜,目前也有很多的研究成果,“二元说、一体说”、“综合说”都对防卫过当的认定进行了表达。各学说的理论逻辑不同,虽然有助于为防卫过当认定停工有信服力的解释,但同时也给防卫过当的认定增加了难度因为在理论研究中,因为不同的逻辑支撑的学说都是有局限性的。比如学者劳东燕在“二元说”中褐示的结果行为,给司法者提供更为直观的理论逻弱,但是也容易将司法人员带入一个固定的认定逻辑,容易形成“唯结果论”的思想,因此,她提出了行为f结果

12、的认定逻辑来克服“唯结果论”,因此确立适当的逻辑是防卫过当理论的核心。我国刑法第20条中,明确了关于防卫过当的立法谡辑认定,需要从立法条款入手,来修正防卫过当理论。根据刑法第20条第1款规定得知,关于正当防卫的判定,是制止不法侵害行为,根据第2款规定得知.防卫过当的认定为防卫行为超过必要限度。如果只从表面理解,制止不法侵害行为的相对面并不是防卫行为超过必要限度,两者之间有一个灰色地带,即超过了制止不法侵害行为范围但没有超过必要限度,类似这种行为,学界没有做出理论解释。在刑法,防卫过当成为一个独立罪名,关于防卫过当的认定以防卫者的反击行为为思考的起点,在行为f结果的逻辑上对防卫过当的行为和结果进

13、行判断,最终根据防卫过当所造成的结果进行责任认定。所以刑法第20第2款又规定了关于防卫过当的处罚的规定,对防卫过当进行从轻处罚。此外,在第20条第I款中还规定了正当防卫的免费事由,可见正当防卫的防卫权是为了通过排除防卫者的刑事责任,保护个人利益,保障法律秩序而设立的。如果防卫行为未玷成损害后果,则无责任。(二)行为限度与结果限度的判断通过对防卫过当的认定逻辑分析,可以得知行为限度是防卫过当的起点,而结果则作为防卫过当认定逻辑的落脚点,排列顺序是行为结果C行为限度与结果限度判断是防卫过当理论的重要争论点。关于防卫过当行为限度的认定,有两个方面的讨论.一个是司法实践上,从司法人员的角度来说,防卫过

14、当的判断依据除了防卫行为的主体、万法,主观认知以外,还要考虑案件的时空背景等,从司法人员的角度来进行分析,会有更详尽实用的资料。同时,因为司法实践的繁杂、审判人员的主观认知等会使得防卫过当的行为性质分析更模糊。第二个是从逻辑分析的角度来看,关于防卫行为的认定是属于价值判断,法律背景的建辑分析作为其判断的依据。但是实际上理论的修正要结合实践,当理论不符合实践的需求,应从理论角度出发。关于防卫过当的理论研兖受到司法实践的方法影响。对于防卫过当的理论实浅将从司法人员的角度出发和立法逻辑出发。需要注意的是,从立法上看,正当防卫的行为限度是制止不法侵害行为,而防卫过当的行为限度则是以正当防卫为基础,从而

15、可以知道在防卫过当中,防卫行为明显超出制止不法侵害的限度,称为明显超出必要限度。关于判断防卫行为是否造成垂大损害后果,要判断行为是否违反了法律,再对结果进行判断,以此对防卫者的行为是否属于防卫过当。关于结果限度的判断.要首先对行为限度进行判断,当防卫行为超过必要限度,即构成违法行为时,再对结果进行判断,在此基础上对防卫者的行为是否属于防卫过当进行判断。当防卫行为构成违法行为,在防卫过程中因为特殊的时空环境,即使造成不法侵害者死亡,也不能认定为防卫过当。换种说法就是对造成里大损害后果陷于结果要件.需要若限于行为的性质,行为和结果之间有逻霜先后的关系。行为限度和结果限度的结构化判断是以行为+行为结

16、果的方式进行的,以行为与结果作为中心,并结合各要件或者个案的时空背景进行防卫过当的认定,可以通过具体化行为与结果的限度,进而进行防卫过当的认定。(三)防卫过当的罪过形式防卫过当的罪过形式在我国刑法界中是一个争论性很强的问题,在司法实践中,在防卫过当的认定逻辑上.会偏向“故意”的认知,在学界则存在偏向“过失”到偏向“过失”和“故意”均涉及的理论认知。根据我国刑法第14条的规定,故意犯罪强调的是行为人对其行为的放纵。在防卫者放纵反击行为,对不法侵害人造成重大损害结果的情况下.防卫过当的罪过形式被认定为故意。比如,在很多见义勇为的案例中,行为人往往考虑的是如何及时制止不法侵害行为,反击被不法分子,对行为的限度不会仔细考虑。在这样的情况下,就很难对反击一故息的转换做出判断。防卫行为就是一种被动行为,反击不法侵害行为属于保护自己免受不法侵害

展开阅读全文
相关资源
猜你喜欢
相关搜索

当前位置:首页 > 论文 > 毕业论文

copyright@ 2008-2023 1wenmi网站版权所有

经营许可证编号:宁ICP备2022001189号-1

本站为文档C2C交易模式,即用户上传的文档直接被用户下载,本站只是中间服务平台,本站所有文档下载所得的收益归上传人(含作者)所有。第壹文秘仅提供信息存储空间,仅对用户上传内容的表现方式做保护处理,对上载内容本身不做任何修改或编辑。若文档所含内容侵犯了您的版权或隐私,请立即通知第壹文秘网,我们立即给予删除!