06财务报表综合分析.docx

上传人:p** 文档编号:1112860 上传时间:2024-08-01 格式:DOCX 页数:10 大小:37.53KB
下载 相关 举报
06财务报表综合分析.docx_第1页
第1页 / 共10页
06财务报表综合分析.docx_第2页
第2页 / 共10页
06财务报表综合分析.docx_第3页
第3页 / 共10页
06财务报表综合分析.docx_第4页
第4页 / 共10页
06财务报表综合分析.docx_第5页
第5页 / 共10页
06财务报表综合分析.docx_第6页
第6页 / 共10页
06财务报表综合分析.docx_第7页
第7页 / 共10页
06财务报表综合分析.docx_第8页
第8页 / 共10页
06财务报表综合分析.docx_第9页
第9页 / 共10页
06财务报表综合分析.docx_第10页
第10页 / 共10页
亲,该文档总共10页,全部预览完了,如果喜欢就下载吧!
资源描述

《06财务报表综合分析.docx》由会员分享,可在线阅读,更多相关《06财务报表综合分析.docx(10页珍藏版)》请在第壹文秘上搜索。

1、第六章财务报表综合分析学习目标通过财务报告分析.人们可以系统、全面地了解企业集体的财务状况,这是进行财务分析的主要H的之一.本章主要介绍了三大财务胭发的分析及疑系,对企业财务报告进行分析的电体分析评价的三种方法I杜邦分析体系、沃尔分析法、国有货本金效绩评价体系.通过对本堂的学力.应主要拿狮报衣间的关系及三种毋介分析方法的根本Ki理以及分析的U体步低和方法.第一节企业财务报表的内容及综合分析一、三大财务报赛的分析及联系1 .贵产负债表及其分析资产负债表是反映会计主体在某一特定时点上的财务状况的报表.它是根据资产、负债和所有者权益之间的相互关系,按照一定的分类标准和顺序,把企业在特定日期的资产、负

2、债、所有者权益工程予以适当排列,并对口常工作中形成的大量:数据i三行高度浓缩、整理后编制而成的.通过资产负债表,可以反映企业某一日期资产的总额,说明企业拥有或控制的经济资源及其分布情况,是分析企业生产经营能力的重要资料:可以反映企业某一H期的负债总额及其结椅.说明企业未来备要多少资产或劳务来清恺债芬:可以反I决企业某一日期的所有者权益总救,说明投资者在企业总资本中所占的份额.了解权益的结构状况,而有关企业资本状况的信息,对于评价企业利润和提供投资收益的能力是至关正要的,因而,资产负做表能膨提供财务分析的根本资料,通过资产倒债表可以计算流动比率、速动比率等财务指标,了解企业偿做能力等根本财务状况

3、,从而对企业某一时点上的静态财务状况的合理性、有效性做出分析判断.企业的资产负债衣弁不是对企业价值的报示,而是与其他财务报表和资料一起为衢要自己判断价的外部使用者提供有用的信息,即企业的资产负Mi表可以柄助外部使用者对企业的资产流动性、资佥以活性和经营能力进行评价。2 .利润表及其分析利润表是总括反映会计主体在一定时期(一般是月份、年度内的经营成果的会计报表,它由企业收入、费用和利涧三大会计饕素构成,足动态反映企业资金运动的会计报表.通过利润表,可以了解企业在正常经营状况下的收支情况以判断企业的盈利能力.在市场经济体制下,企业作为独立势济实体,其主要目的是为了最大限度地获取利润.企业只有在净资

4、产或所有者权益得到保全和维护的前提下,才能得到真实收益,通过利真实收益和其他有关工程的比照而形成的指标,如销代利润率、普通股傩股收益率等,可以用来评估企业的盈利能力。利润表按照企业利润的形成过程.对营业利润、投资净收益和营业外收支进行分项反映.这不仅反映了企业利涧的形成过程和结果,还反映了企业利润的岗成情况,为诳行企业利润结构和曲利能力的分析提供了第一手资料,同时,通过分别对葡后期营业利润、投资净收益和首业外收支的比照分析,还可以分析和测定企业利涧的开展变化趋势,以预测企业未来的盈利能力。企业盈利能力是许多决策如投资决策、信贷决策等重要的依据.投资者(包括现在投资者和潜在投资者)对企业利润尤为

5、关心.通过对利涧表的分析,可以评估投资的价值和报酬,以确定该项投资勉否有利以及是否要进行投资。利润既是企业经营业绩的综合表达,又是进行利制分配的主要依据,本期净收i转入作为利润衣冏衣的利润分闻表中.成为联结利润表及其附表的纽带:净利润分配后所剌的未分配利润则列于资产负债表的股东权益局部,珞资产负债衣与利润表联结起来,将资产负债我与利润友结合起来可以反映企业的偿债能力及各有关工程的周转效率:将利润表与利润分充表结合起来可以综合反映利涧的实现和分配情况,以及年末未分配利涧的结余情况等.3 .现金流上表及其分析现金流J1.t我以收付实现制为编制基础.详细地说明企业在某特定时期内的现金流入与流出情况,

6、可以让使用者了解、评价和预测企业目前和未来荻取现金的能力、偿债能力和支付能力,评估、判断企业所获得利润的质量。现金流量表旎鲂弥补权费发生制的洪乏,反唉净收益的质量.其主要表现在:一方面.当前的会计核算足以权责发生制为基础的,按照这种原则编制的资产负债衣和利润表均农达权费发生制由此而生成的信息既有其合理公正的一面,也有其含有较多主观因素的,面,而编制现金流最表则完全依据现金流收的黑实,反映的现金收入和现金费用并不遵循实现原则和配比原则等,所以,现金流量表、资产负债表与利利表结合在一起,可以从不同侧面反映企业的财务状况和经营成果,形成一个相辅相成、功能完整的报表体系使会计信息能公正、合理、客观、真

7、实和全面地反映企业的财务状况和经营成果.财务报表使用者在掌握资产负债衣和利润我信息的同时,再阅读不受会计准则左右的现金流M表,可以完整地把握企业的财务状况和经昔成果,更准确地时企业的经营业绩进行评判。另一方面,现金流量表提供了一定时期企业经营活动所得现金的资料,揭示了经营活动的所得现金和企业净收益的关系,从而有利于领导人员和会计人员正确评价企业收益的质量。4 .各财务报表的内部勾稽关系资产负债表,利润表和现金流量表三者间的关系可以大致地表示为如图7-1所示。现佥流量表期末资产负债及期初资产负使表经济业务利润太BI7-1财务报表关系图其中,期初资产负债表列示了企业在会计期初的资产、负债和所有者权

8、益状况:利润表和现金流搔表揭示了企业管理人员在本期内使用、保持及增加资本等较营活动的结果.这将对企业的资产、负债、所有者权益带来不同程度的影响;而期末资产负债表则报告了会计期末的变动结果,反映了企业在经过一个时期的经营后的财务状况。二、财务报表的修合分析所谓综合分析(TheCanprehensiveAna1.ysis),就是将各项财务指标作为一个整体,系统、全面、爆合地对企业财务状况和经营情况进行剖析、斛科和评价,说明企业整体财务状况和效益的好坏。这是财务分析的最终目的“显然.要到达这样的分析目的,只测算几个简单的、孤立的财务比率.或者将一些孤立的财务分析指标推垒在一起.彼此厘无联系地诳行考察

9、,是不可能得出合理、正确的综合性结论的,有时接至会褥出错误的结论,因此,只有将企业偿债能力、营运能力、盈利能力及开展趋势等各项分析指标有机地联系起来,相互配合使用,才能对企业的财务状况做出系统的粽合评价。综合分析与前述的单.项分析相比.具有以下特点:(I)分析向Sfi的方法不同.单项分折是把企业财分活动的总体分解为每个具体局部,逐一加以分析考察:而练合分析是通过内纳集合.在分析的基础上从总体上把握企业的财务状况。(2)单项分析具有实务性和实证性,能好K切地认识每一具体的财务现象;而媒合分析具有高度的抽象性和概括性.若理从整体上概括财务状况的本质特征.(3)垠项分析的曳点和比较基准是财务方案、财

10、芬理论标准:而综合分析的?R点和比较基准是企业的整体开展的势,两者考察的角度是有区别的,(4)单项分析把每个分析的指标觇为同等重要的角色来处理,它不太考虑各种指标之间的相互关系;而琮合分析的各种指标有主辅之分,要抓住主要指标.在对主要指标分析的基础上,再对其他辅助指标进行分析,才能分析透彻,把握准确、详尽.通过以上的比照分析不碓看出,涂合分析更有利于财务报表分析者把握企业财务的全面状况。刻会计报表进行粽合分析的方法有很多,其中主要有杜邦分析体系、沃尔分析法、国有资本金效绩评价等。第二节杜邦分析体系一、杜邦分析体系的原理和分析步企业的各项财务活动、各项财务指标是相互联系着的,并且相互影响.这便要

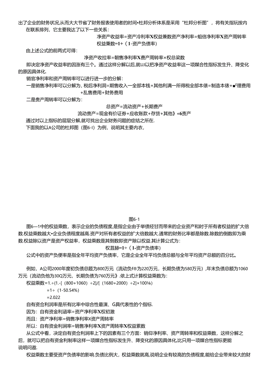
11、求财务分析人员将企业财务活动看做一个大系统,对系统内相互依存、相互作用的各种因素诳行综合分析杜邦分析体系(TheDUPOntSyStem)就是对企业财务状况的统合分析,它通过对几种主要的财务比率之间相互关系的分析,全面、系统、直双胞反映出了企业的财务状况,从而大大节省了财务报表使用者的时间杜邦分析体系是采用“杜邦分析图”,将有关指玩按内在联系排列,它主要我达了以下一些关系:净资产收益率=资产冷利率X权益兼数资产净利率=蛆倍净利率X资产周转率权益秉数=1+(1-资产负债率)由上述公式的前两式可得:净资产收拉率=朝售净利率X费产周转率权总梁数即决定净资产收益率的因涨有三个。通过这样分解以后,就UJ

12、以把净资产收益率这一项媒合性指标发生升、降变化的原因具体化.销官净利率和资产周转率可以进行进一步的分解:一是销售净利率可以分解为,税后净利洞=期售收入一全部本钱+其他利满一所得税全部本俵=制造本俵+E理费用+乱售费用+财务费用二是贵产周转率可以分解为:总资产=流动资产+长期费产流动贵产=现金有价证券+应收账款+存货+其他6责产通过对以上指标的层层分解,就可找出企业财务问题的症结之所在.下面我的以A公司的杜邦图(图6-I)为例,说明其主要内衣,图6-1图61中的权益乘数,表示企业的负债程度,是指企业由于举债经甘而带来的企业资产和时于所有者权益的扩大倍数.权益乘数越大企业负债程度越高.资产对所有者

13、权益的扩大倍数越大.通常的财务比率都是除数.除数的倒数即为乘数.权益除以资产是资产权益率,权益乘数是其倒数即资产除以权益.其计算公式为:权苴赫=1(1-资产负债率)公式中的资产负便率是指全年平均资产负债率,它是企业全年平均负债总额与全年平均资产总额的百分比。例如,A公司2000年度初负债总题为800万元(流动负f为220万元,长期负债为580万元),年末负债总额为1060万元(流动负他为30Q万元,长期负债为760万元.依上式计算权益乘数为:权益乘数=1.1.-(800+1060)2/(1680+2000)2100)=1(1-50.54%)=2.022自有资佥利润率是所有比率中琮合性最演、G具

14、代表性的个指标.因为:自有资金利涵率=资产净利率X权初激而且:资产净利率=俏售净利率X资产周转率所以:自有资金利涧率=销售净利率X资产周转率X权益累数从公式中看,决定自有资佥利涧率上下的因素有三个方面:销仰净利率、资产周转率和权益乘数,这样分解之后,就可以把自有资金利制率这样一项媒合性指标发生升、降变化的原因具体化,比只用一项媒合性指标更能说明问遨.权益乘数主要受资产负债率的影响.负债比例大,权益乘数就高,说明企业有较高的负债程度,能给企业带来较大的财务杠杆利益,同时也给企业带来较大的财务风险,销竹净利率上下的因索分析,需要我们从销售额和销售本钱两个方面进行.这方面的分析可以参见有关盈利能力指

15、标的分析.当然经理人员还可以根据企业的一系列内部报表和资料进行史详尽的分析,而企业外部财务会计报告使用者期不具备这个条件.资产周转率是反映企业运用资产以产生销售收入能力的指标,对资产周转率的分析,则需对影响资产周转的各因素进行分析.除了对资产的各构成局部从占用鬓上是否合理进行分析外.还可以通过对流动资产周转率、存货周转率、应收账款周转率等有关并资产组成局部使用效率的分析,判明影响资产周转的主要问题出在庙里.杜邦财务分析体系的作用是,第一,斛择指标变动的原因和变动趋势,为果敢措施指明方向。假设A公M第二年自有资金利润率下降了,有关数据如下:自有贵金利润率=资产净利率X权薇果敷第一年K93%=7.39%2.02第二年12.12%=62.02通过分解可以看出.自有资金利涧率的下降不在干资本结构(权益乘数没变):而是资产利用或本钱控制发生了问遨.造成资产净利率下降.这种分解可以在任何层次上进行,如可以对资产净利率进一步分解:资产净利率=铜倍净利率X资产周转率第一年7.39=4.531.6304第二年6%=32通过分解可以看出,资产的使用效率提高了,但由此带来的收益缺乏以抵补销的净利率下降造成的损失.至于销件净利率卜降的原因是售价太低、本钱太高还是费用过大,则需要进一步通过分解指标来揭示.第二,通过与本行业平均指标或同类企业相比,杜邺财务分析体系行助于解择变动的趋势.假设D公司是一个同

展开阅读全文
相关资源
猜你喜欢
相关搜索

当前位置:首页 > 管理/人力资源 > 财务报表

copyright@ 2008-2023 1wenmi网站版权所有

经营许可证编号:宁ICP备2022001189号-1

本站为文档C2C交易模式,即用户上传的文档直接被用户下载,本站只是中间服务平台,本站所有文档下载所得的收益归上传人(含作者)所有。第壹文秘仅提供信息存储空间,仅对用户上传内容的表现方式做保护处理,对上载内容本身不做任何修改或编辑。若文档所含内容侵犯了您的版权或隐私,请立即通知第壹文秘网,我们立即给予删除!