中国新能源汽车产业链简析.docx

上传人:p** 文档编号:1119115 上传时间:2024-08-04 格式:DOCX 页数:6 大小:34.32KB
下载 相关 举报
中国新能源汽车产业链简析.docx_第1页
第1页 / 共6页
中国新能源汽车产业链简析.docx_第2页
第2页 / 共6页
中国新能源汽车产业链简析.docx_第3页
第3页 / 共6页
中国新能源汽车产业链简析.docx_第4页
第4页 / 共6页
中国新能源汽车产业链简析.docx_第5页
第5页 / 共6页
中国新能源汽车产业链简析.docx_第6页
第6页 / 共6页
亲,该文档总共6页,全部预览完了,如果喜欢就下载吧!
资源描述

《中国新能源汽车产业链简析.docx》由会员分享,可在线阅读,更多相关《中国新能源汽车产业链简析.docx(6页珍藏版)》请在第壹文秘上搜索。

1、中国新能源汽车产业链简析一、新能源汽车行业现状分析1、产销量从国内新能源汽车行业产销量情况来看,据中国汽车工业协会数据,2022年我国新能源汽车行业产销量分别完成705.8万辆和688.7万辆,同比分别增长96.9%和93.4乐连续8年保持全球第一。2023年第一季度国内新能源汽车产销量为129.3万辆和125.7万辆,同比增长均为1.4倍,市场占有率从2021年的13.4%提升至19.3%从新能源汽车行业产销量结构来看,纯电动仍占据市场主流地位,2022年产量占比为77.5%,销量占比为77.9%,其次插电式混点市场占比有所提升,销量占比从2021年的17.岷提升至22.0与。2023年第一

2、季度,根据资料显示,与上年同期相比,纯电动汽车、插电式混合动力汽车和燃料电池汽车产销延续了高速增长势头,燃料电池汽车增速更为显著。2、保有量新能源汽车在国内整体汽车电动化、智能化趋势占比国内汽车整体份额持续走高,数据显示,我国新能源汽车保有量从2014年的22万辆增长至2022年的1310万辆,保有量破千万辆,新注册登记数量为535万辆,较2021年增长240万辆。保有量结构方面,2022年全国纯电动汽车保有量1045万辆,较上年增加405万辆,占新能源汽车总量的79.78也插电混动和燃料电池合计占比20.22%。3、出口情况H2021年来,我国汽车工业出海持续创新高,其中新能源汽车占比持续提

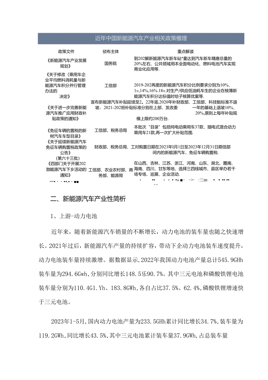
3、升。据统计,2022年中国汽车工业出口数量为311.1万辆,同比增长54.39%,新能源汽车出口数量为67.9万辆,占比21.83%。2023年第一季度,国内汽车及新能源汽车分别出口99.4/24.8万辆,分别同比增长70.6MuO际未来新能源汽车将成为国内新能源出海的关键驱动力。出口结构方面,新能源汽车出口以乘用车为主,2023年第一季度,乘用车和商用车出口数量分别为82.6/16.8万辆。近年中国新能源汽车产业相关政策檐理政策文件侦布主体重点解读新能源汽车产业发展规划国务院到202解新能源汽车新车砧*量达到汽车新车精唐总量的20%左右、公共领域用本全面电动化、燃料电池汽车实现商业化应用等.

4、关于修改乘用车企业平均燃料消耗量与新能源汽车积分并行管理办法的决定工信部2019-202再度的新能源汽车积分比例要求分别为10%、1,14%,16%.18.对生产/供应低油耗车生的企业在核簿新能源汽车积分达标值时给子核算优案等.关于进一步完善新能源汽车推广应用财政补贴政策的通知宣布新能源汽车补贴延续至2。22年底.2020年补财政部、工信部、科技骷标准不退坡,2021-202班补贴标准分别在上部、发改委一年的基础上退坡10%、20%,原则上每年补贴规模上限约200万台.免征车辆的置税的新树汽车车型目录工信部、税务忌局本批次“目录”包括纯电动乘用车37款,插电式混合动力乘用车21款,再一次扩大补

5、贴范围.关于延续新能源汽车免征车辆购置税政策的公告(第六十三批)财政部、税务总局、工对购置日期在2023年I月1日至2023年12月31日期信部间内的新能源汽车,免征车辆购置税.四部门关于开展202渤能源汽车下乡活动的通知一.工信部、农业农村部、商务部、能源局在山西、吉林、江苏、浙江、河南、山东、湖北、圈南、海南、四川、甘东等地,选择三四线城市、县区举办若干场专场、巡展、企业活动.三m0*二、新能源汽车产业性简析1、上游-动力电池近年来,随着新能源汽车销量的不断增长,动力电池的装车量也随之快速增长。2021年过后,新能源汽车产量的持续扩容,带动下企动力电池装车速度提升,动力电池装车量持续激增。

6、据数据显示,2022年我国动力电池产量总计545.9GHh装车量为294.6Gwh,分别同比增长148.5乐90.7%。其中三元电池和磷酸铁锂电池装车量分别为110.4G1.Yh、183.8GWh,各自占比37.5%、62.4%,磷酸铁锂增速快于三元电池。2023年1-5月,国内动力电池产量为233.5GHh累计同比增长34.7%,装车量为119.2GWh,同比增长43.5%,其中三元电池累计装车量37.9GWh,占总装车量31.8%,累计同比增长11.4%:磷酸铁锂电池累计装车量81.2GWh,占总装车量68.1%,累计同比增长65.9%2、中游-电机、电控三电系统(电池、电机、电控)是新能

7、源汽车最为核心的技术系统。就国内三电系统市场竞争格局来看,目前弗迪动力和特斯拉在新能源乘用车市场占据最大优势,在国内整个新能源汽车驱动总成市场,弗迪动力和特斯拉分别占比25%、14%;电机控制器(电控)市场方面,弗迪动力和特斯拉占比为30%、9%、其次为汇川(7%)、日本电产(6%):电机产品方面,弗迪动力和特斯拉占比30%、9%,其次为方正电机(7舟)、日本电产(6%)o3、卜.游-充电桩从下游国内充电设施建设情况来看,2017年至2020年期间,充电桩行业属于成长早期,增速较为稳定,至2021年开始国内充电设施建设速度加快。据中国充电联盟数据,2022年中国充电设施保有量达到521万台,充

8、电基础设施增量为259.3万台,同比增加99.1.%其中公共充电桩(公用+专用)保有量为179.7万台,随车配建私人充电桩保有量为341.2万台,私人充电桩增速快于公共充电桩。三、高螭电动车市场前景2020年也可称为自主传统车企的电动化品牌向上的拐点之年,如上汽R品牌、北汽的ArCfoX极狐、东风岚图,广汽Aion埃安独立运营,长安宣布与宁德时代、华为联手打造高端品牌,吉利领克和长城WEY也都在做电动车型,各车企纷纷力争进入电动车的高端市场,想必各车企为此的资本投入也都不小,您认为高端电动车市场的前景如何?未来趋势会是“品牌向上”还是平民路线?未来会越来越激烈,从国内来看,特别高端的车辆,补贴

9、方面行一个限制,今年提出30万以上的电动车不会给予补贴,因此发展主流如20TO万的电动车还是主要路线。目前集中发力、进入市场的态势是好的,但整体效果来看,车型推出后的实际销售价格,还是不能只看规划,而是要看市场接受程度。但毋廊置斑,中高端的市场,竞争格局会越来越激烈。目前制约行业发展的重点问题有哪些?目前制约我们发展的,在电池水平、续航里程方面,从消费者调研来看,主流车企在500公里续航都能比较接受,关键有3个担忧的问题:1.国内充电桩使用是否便捷,国家在基础设施方面会加大投入,明年还是会有很大的力度,在分布合理性方面也会优化。2.充电时间问题,未来充电环节在超级充电还是有研究的可行性,将充电

10、时间再次缩短。3.NEV更好的吸引购买群体,在冬季,尤其长江以北,掉电快,和气温有很大关系,车企对NEV的电池、整体车辆热管理系统在研发上会继续加强,对于黄河以北的偏冷地区对电池进行保温或加温。以上3点解决后,广大市场还是有一个非常大的空间。未来主要会有哪些技术创新?1.电池应用,比亚迪的品牌火爆,就是由于其刀片电池比较吸引人。包括去年开始提到的固态电池的研发和应用。2.自动化、车辆网的智能化。目前主流能够达到1.2.5,特斯拉可能可以达到1.3。节能与新能源汽车技术路线2.0重点内容橇理时间2025年2030年2035年乘用车果用车(含新能濠)新车油耗达到4.61.100km乘用车(含新能保)行车油耗达到3.21.100ko乘用车(含新能源)新车油耗烟2.O1.Z1.OOka育用车货车油耗较2。1肉减低8%1.壮货车油耗较201落减低ox1.t货车油耗较2019年握低151.h客车油耗较2019年降低10以上客车油耗较2019年降低15*客车油耗较2019年降低20X1.壮节能汽车传统能源乘用车新车平均油耗5.61.100kn传统能源乘用车新军平均油耗4.81.100k11.传统豌为乘用车新车平均油耗41.10Ofaa福动行车占传统燃油乘用率的50%以上温动新车占传统燃油乘用车的75%以上混动新车占传触油乘用车的Io0

展开阅读全文
相关资源
猜你喜欢
相关搜索

当前位置:首页 > 汽车/机械/制造 > 汽车作业报告

copyright@ 2008-2023 1wenmi网站版权所有

经营许可证编号:宁ICP备2022001189号-1

本站为文档C2C交易模式,即用户上传的文档直接被用户下载,本站只是中间服务平台,本站所有文档下载所得的收益归上传人(含作者)所有。第壹文秘仅提供信息存储空间,仅对用户上传内容的表现方式做保护处理,对上载内容本身不做任何修改或编辑。若文档所含内容侵犯了您的版权或隐私,请立即通知第壹文秘网,我们立即给予删除!