罐区液碱泄漏应急处置方案范文.docx

上传人:p** 文档编号:1123903 上传时间:2024-08-04 格式:DOCX 页数:2 大小:12.81KB
下载 相关 举报
罐区液碱泄漏应急处置方案范文.docx_第1页
第1页 / 共2页
罐区液碱泄漏应急处置方案范文.docx_第2页
第2页 / 共2页
亲,该文档总共2页,全部预览完了,如果喜欢就下载吧!
资源描述

《罐区液碱泄漏应急处置方案范文.docx》由会员分享,可在线阅读,更多相关《罐区液碱泄漏应急处置方案范文.docx(2页珍藏版)》请在第壹文秘上搜索。

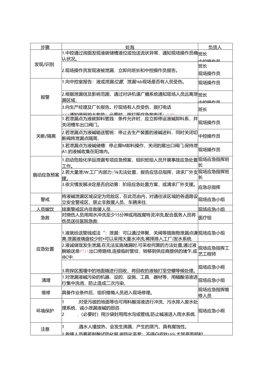
1、步骤处泡负货人发现/识别1.中控通过询面发现液碳储槽液位或怆送流状异常,通知现场操作员确认状况。班长中控操作员2.现场操作员发现液被泄漏,立即向班长和中控操作员报告。班长现场操作员报警1.向中控室报告:液或泄漏位置、泄漏b现场是否有人员受伤。现场操作员2.根据泄漏信及影响范圉,通过对讲机谟广播系统通知现场人员远离泄漏区域,班长中控操作员3.向生产经理及厂长报告。拧现场有人员受伤,拨打电话XXX通知值班护士救助;必要时,拨打医疗急救电话:120:班长关断/隔离1.若泄漏点为液碳卸料管践:条件允许时,应立即停运液碱卸料系,井关闭槽车出口阀门。现场操作员2.若泄漏点为液碱输送管统:停止去生产装置的液

2、碱进料,同时关闭切断阀将泄漏点隔周,中控操作员3.若泄漏点为液碱储槽:停止揶M卸料操作,关闭的展出口阀门,保持泄A1.的液械收集在阳堆内。现场操作员扇动应急预案1.启动危险化学品泄漏专项应急预案,组织班组人员开展事故应急处置工作。现场应急指挥班长2.若大量泄JW,工厂内部力无法处置,报告应恁总指挥,谛求厂外支援。现场应急指挥班长3.依灾情发展决定是否启动第:阶段应急处置方案,或清求厂外支援。应急总指挥警戒将液碱泄漏区域设定为危险区,在此范由内,对通往该区域的各道路设立安全警戒区,禁止非救援人员、车辆来往.现场应急小组人员嫁饮排离警戒区内非救援人员.现场应急小组急救对烧伤人员用用水冲洗至少15分

3、神或用故腐特灵冲洗,配合医务人员将伤员送往医院急救.医疗组应急处置1.液就给送管线或法“:泄漏:可以通过停聚、关阀等措施物泄漏点谦离.泄漏液璃盘较少时可以采用大量水冲洗,稀择排入工厂J发水系统.现场应急小组2.液诚储珑发生泄漏,在无法实施堵漏时,可采收何黑的方法处置,通过液腕输送泉PT21出口旁路缔,连接临时管纹,转移到供应商提供的堵乍,或IBC中.现场应急指挥工艺工程师3.将探区围堰中的地面娥进行回收,将回收的液轴打至空螺等候处理。现场应急小纲清理1.对泄漏液碱污染的机器、设的、设施、工具、器材等,用幅酸溶液进行集中洗消,防止造成二次污染,现场应急小组维修具备作业条件后,组织维脩人员进入现场

4、修理。现场应急指挥维修人员环境保护1 .对受污彼的地面等也可用科酸溶液进行冲洗,污水排入废水处理系统,诚小泄漏液碱的损咨.2 .(必要时)用沙袋封用雨水沟或管线,防止喊液进入雨水系统.现场应急小纲注意1 .遇水人瑾放热,会发生沸溅,产生的蒸汽,具有腐蚀性。2 .救援人员要若耐酸试防化服,嵌防化手套:不得白皮肽UiSi.尤其是面部和步骤处nI负说人四肢.避免飞裁的液碱造成伤:可能接触液城形成的碳零时,必须佩带自给式呼吸器.3.如用水稀择液碱.应使用雾状水流.防止水流宜射导致液碱飞溅,对救援人员造成直接威胁,1.应及时疏散警戒区域内的人员至安全地带,严格控制无关人员进入事故现场:加强下风方向的警戒

5、,防止诔雾对现场人员的侵杏“安全生产十项注意事项:-,工作前穿戴好规定的劳动防护品检查设备及作业场地,做到安全可靠。二、不违章作业,并监督制止他人违章作业。三、不准擅自开动别人操作的机械,电器开关设备。登高作业应戴好安全带、安全帽、并有专人监护、防止坠落,严禁向下乱抛工具和设备零件。四、不准随便拆除各种安全防护装置、信号标志、仪表及专指示器等。保持设备齐全有效灵敏可靠。五、不准随意启动设备。机器设备停机检查或修理时,应切断电源并悬挂警示牌,取牌人应是挂牌人。开机时发出信号,听到回音确定安全后才能开机。六不准吊装物及下行人。多人操作起重搬运要统一指挥密切配合。不准超负荷使用机器。七、不在易燃物品附近吸烟动火,不乱扔垃圾。八、不在厂内无证驾驶机动车辆,机动车进出车间转弯必须鸣号减速,车辆行驶中严禁爬上跳下。九工作时精力集中,不准打闹、赤脚赤膊、穿拖鞋和高程鞋。十、上班时间不准怠工、滋事、脱岗或擅离职守。有事请假经领导批准后方可离开岗位。

展开阅读全文
相关资源
猜你喜欢
相关搜索

当前位置:首页 > 建筑/环境 > 环保行业

copyright@ 2008-2023 1wenmi网站版权所有

经营许可证编号:宁ICP备2022001189号-1

本站为文档C2C交易模式,即用户上传的文档直接被用户下载,本站只是中间服务平台,本站所有文档下载所得的收益归上传人(含作者)所有。第壹文秘仅提供信息存储空间,仅对用户上传内容的表现方式做保护处理,对上载内容本身不做任何修改或编辑。若文档所含内容侵犯了您的版权或隐私,请立即通知第壹文秘网,我们立即给予删除!