风电场机组安装质量目标、质量保证体系及技术组织措施.docx

上传人:p** 文档编号:1124423 上传时间:2024-08-04 格式:DOCX 页数:8 大小:54.63KB
下载 相关 举报
风电场机组安装质量目标、质量保证体系及技术组织措施.docx_第1页
第1页 / 共8页
风电场机组安装质量目标、质量保证体系及技术组织措施.docx_第2页
第2页 / 共8页
风电场机组安装质量目标、质量保证体系及技术组织措施.docx_第3页
第3页 / 共8页
风电场机组安装质量目标、质量保证体系及技术组织措施.docx_第4页
第4页 / 共8页
风电场机组安装质量目标、质量保证体系及技术组织措施.docx_第5页
第5页 / 共8页
风电场机组安装质量目标、质量保证体系及技术组织措施.docx_第6页
第6页 / 共8页
风电场机组安装质量目标、质量保证体系及技术组织措施.docx_第7页
第7页 / 共8页
风电场机组安装质量目标、质量保证体系及技术组织措施.docx_第8页
第8页 / 共8页
亲,该文档总共8页,全部预览完了,如果喜欢就下载吧!
资源描述

《风电场机组安装质量目标、质量保证体系及技术组织措施.docx》由会员分享,可在线阅读,更多相关《风电场机组安装质量目标、质量保证体系及技术组织措施.docx(8页珍藏版)》请在第壹文秘上搜索。

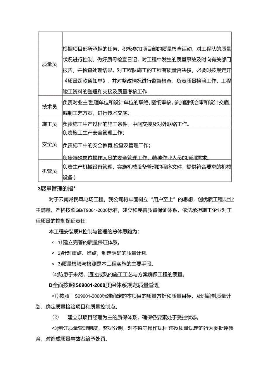
1、风电场机组安装质目标、质量保证体系及技术组织措施图质量管理组织机构关系图项目人员质量管理职责表UA-J/-Iu岗位职责项目经理接受业主,监理总包发出的工程指令,对工程质量直接负责,根据有关质量制度,建立健全本工程项目的质量保证体系,保证其有效运行,确保工程质量目标的实现。项目常务副经理兼项目总工程师负责本工程项目的技术标准及明细表目录的汇编、南批工作的组织领导,及明细表目录的动态管理,负责工程技术资料的审批,监督技术、质量工作的运行和实施。检查各工程队自检活动情况,定期分析产品质量动态,并采取对策以促进产品质量不断提高。组织各相关人员在施工全过程中定期自检,检查、评定实施结果,确保工程按国家、

2、行业和企业的有关标准方案组织施工(生产)。质量员根据项目部所承担的任务,积极参加项目部的质量检查活动,对工程队的质量状况进行控制,做好质母检查日记,对工程中发生的质量事故及时向有关部门报告,并检查处理结果。对工程队施工的工程有质量否决权,必要时按规定开质量罚款通知单,并对整改情况进行监督检查。负责质量检验工作,工程竣工资料的整理和交接及质量考核工作.技术员负责对业主监理单位和设计单位的联络,图纸审核,参加图纸会审和设计交底,编制工艺方案,进行技术交底。施工员负责施工生产过程的施工条件、中间交接及对外联络工作。安全员负责施工生产安全管理工作;负责施工中的安全教育,检查及管理工作;负贵特殊岗位操作

3、人员的安全管理工作,特种作业人员的培训需求。机管员负责生产机械设备管理,实施机械设备管理的程序文件,提供符合要求的机械设备.)3屐量管理的指*对于云南常民风电场工程,我公司将牢固树立“用户至上”的思想,创优质工程,让业主满意。严格按照GB/T9001-2000标准,建立和完善质置保证体系,依法承担施工企业对工程质量的控制保证责任.本工程安装质H控制与管理的总体思路为: 1)建立完善的质量保证体系。 2)针对重点、难点,制定明确的质量计划. 3)质量检验与检测是本工程实施的主要手段。(4)防患于未然,通过成熟的施工工艺与方案确保工程的质量。D全面按照IS09001-2000质保体系规范质量管理1

4、)按照S09001-2000标准确定的本项目的质量方针和质量目标,及时编制质量计划,确定质量检验项目和质量控制点。(2) 建立以项目经理为主的质保体系,确保各要素处于受控状态。3)制订质量管理制度,奖罚分明,对不遵守操作规程违反质量规定的行为耍批评教育,对造成质量事故者给予处罚。(4)严格遵循现行的施工验收规范和质量标准、施工图纸及设计说明,设备厂商提供的安装要领书等有关标准。5)把好材料采购、检验(豆检)、试骐关,所有材料做到质保资料齐全,具有可追溯性。2)中间过程质控修严格工序交接骗收管理,通过中间过程及关键工序的控制,预防为主,本工序不合格产品不流入下道工序,通过制作前、中及完成后的三道

5、控制,确保风机安装的质量。过程控制控制内容事前质量控制施工前技术准备,图纸会市,编制施工方案,采用新工艺、新技术,技术培训I,制订工序质量控制文件等;抓好采购质量,做好材料检验,选择合格的供方,保质保量做好验收;使用前,核对标号、规格型号。事中质量控制落实现场质量责任制,加强施工的纪律性,重要项目关键部位、重点部位、薄弱环节自检、交接检、专检相结合。事后质量控制对已完成的构件及时进行自检,定期组织互检,交接或隐蔽前作好专检(分项工程质量核定),并报上级质量部门和监理进行审核。加强对成品构件的成品保护,及时填写整理好有关费科,明确岗位责任,做好职业道德教育。坚持全员、全过程各职能部门共同为确保工

6、程质量做好自己的本职工作.3)实能持续改进的JR管理模式依据我公司以往类似工程质量管理经验,采取PDCA循环进行质量的管理,可很好保证风机安装质量及其持续改进。1)计划阶段(P):在工程开工前,结合工程的特点与以往类似结构的施工经脸,编制质量控制与检险计划,确定质量控制的关键点。(2) 实施阶段(D):依据结合本工程特点编制的质量检验与控制计划与具体技术施工方案,在工程实践中进行实施。(3) 检查阶段(C):在工程的实施中,对于确定的质量关键点,进行中间过程的检查与验收,包括各阶段的检测尺寸检查验收、隐蔽部位验收等,合格产品才允许流入下道工序进行施工。(4) 总结阶段(八):工程检验同时,进行

7、各方面数据统计与分析,对于出现的同一类型的问题,分析其原因,以备后续工序的持续改进。P-D-C-A的实施是循环进行的,即前一阶段总结经验,作为第二轮循环计划、实施,检验的基础,保证工程质量的持续改进.4)施工T序主要质量控修点工序质量控制点一览表,序工序控制类别见证资料ABC设备安装1开箱检验IV开箱检骗记录2基础及预留孔道复查JN工序质量控制袤3找正JV安装记录4拆洗及组装IV拆检记录5附件安装IV工序质量控制表6材料验收IV验收记录7材料接收验收记录8高强度螺栓连接工序质量控制表电气安装1箱变安装2设备材料核对开箱检验记录3土建基础复查IV工序质量控制表4本体安装IV检查记录5器身检查检查

8、记录6附件安装IN检查记录7整体密封检查IN工序质量控制表8接地安装IV工序质量控制表9受电前检查I工序质量控制表三高、低压配电装式安奘序号工序控制类别见证资料ABC1设备材料核对IV开箱检验记录2土建基础复查Q工序质量控制表3桥架安装工序质量控制表4盘柜安装检查IV检查记录5接地或接零IV工序质量控制表四电机电气安装1控制设备安装IV工序质量控制表2电气配管五电缆工程安装1材料规格材质核对IV工序质量控制表2电缆导管安装3敷设前检查IV工序质量控制表4电缆敷设IV工序质量控制表5电缆接头制作安装Q工序质量控制表6电缆整理排列Q工序质量控制表7保护管密封检查8隐蔽工程记录I隐蔽工程记录9电缆绝

9、缘试盼试胎记录六照明奘黄安袋1设备材料核对开箱检验记录2配电箱安装3保护管安装4线路敷设工序质量控制表5照明器具安奘工序质量控制表6灯具试亮1试胎记录说明:表中A一由建设单位监理部门、施工单位三方质量检查部门联合检查;B一由监理部门施工单位双方质置检查部门联合检查;C-由施工单位质量检查部门和施工队(组)联合检查,4质管理及检It的标准遵循现行的施工睑收规范和质量标准,施工图纸及设计说明、设备厂商提供的安奘耍手册等有关标准,并同时遵循以下标准:D风力发电工程施工组织设计规范(D1./T5384-2007)2)风力发电场安全规程(D1.796-2001)3)风力发电场项目建设工程验收规程(D1.

10、/T5191-2004)4)风力发电机组验收规范(GB/T20319-2006)5)风力发电机组安全要求(GB18451.1-2001)6)风力发电机组装配和安装规范(GB/T19568-2004)7)风力发电机组1通用技术条件(GB/T19960.1-2005)8)风力发电机组2通用试验方法(GB/T19960.2-2005)9)风力发电机组控制器试脍方法(GB/T19070-2003)10)风力发电机组异步发电机第2部分:试验方法(GB/T19071.2-2003)11)风力发电机组塔架(GB/T19072-2003)12)风力发电机组齿轮箱(GB/T19073-2003)13)风力发电机

11、组偏航系统第2部分:试验方法(JB/T10425.2-2004)14)风力发电机组制动系统第2部分:试蕤方法(JB/T10426.2-2004)15)风力发电机组一般液压系统(JB/T10427-2004)16)建筑电气安装工程施工质量验收规范(GB50303-2002)17)电气奘式安装工程母线装置施工及骗收规范(GBJ1490)18)电气装置安装工程电力变压器油浸电抗器、互感器施工及验收规葩19)电气装置安装工程高压电器施工及验收规范(GBJ1470)20)电气奘置安装工程低压电器施工及骁收规范(GB50254-96)21)电气奘百安装工程电气照明装置施工及骗收规范(GB50259-96)

12、22)电气装置安装工程盘、柜及二次回路结线路施工及验收规范(GB50171-92)23)电气装置安装工程蓄电池旅工及验收规范(GB501722)24)电气装置安装工程35kV及以下架空电力线路施工及验收规范(GB50173-92)25)电气装置安装工程旋转电机施工及验收规范(GB50170-92)26)电气装置安装工程接地装置施工及验收规范(GB50169-92)27)电气奘百安装工程电缆线路施工及聆收规范(GB501682)28)电气装置安装工程电气设备交接试骏标准(GB50150-2006)29)继电保护及安全自动装置检验条例(Q/CSG10008-2004)30)工程建设强制性条文:电力

13、工程部分不足部分参照现行国家及电力系统的有关规程规范设计以及图纸中的有关规定。上述规程如有更换,以国家规定的最新规范规程及标准为准。5霰量保证技术指曜D项目部的总工程师,负责对施工图纸、设计变更施工方案通用工艺.施工验收规范、工法、质母检脸评定标准等的统一管理并建立台帐进行文件有效性控制。2)所有施工用图纸设计变更必须经总工程师确认后,方可施工,所有文件均按专业按到达的时间顺序编号,并做明显标记,对需变动的标记应及时更改,如有新的修改,一经确认,则对先前的文件应做“修改”或“无效”或“作废”的标记。3)甲方供应的材料应安规定进行检验。确保合格材料用于工程。为确保自购材料的质量满足工程的需要,将严格按照公司S09001质量体系文件的要求保质保量供应。a.本工程自购材料一律是由公司设备管理部评定合格的供应商,任何人不得僮自到市场去随意采购.b.根据材料预算和施工进度,编制材料需用计划,选定合格供应商,签订采购合同。采购员凭计划、合同进行采购。c.材料到场(库)时,由采购人员会同物检员和现场收料员(保管员)、监理共同进行检验。d采购物资经检验合格后,方可入库或投入使用,并由采购人员办理入库手续,入库的物资必须分类贮存,保管、保养并

展开阅读全文
相关资源
猜你喜欢
相关搜索

当前位置:首页 > 管理/人力资源 > 质量管理

copyright@ 2008-2023 1wenmi网站版权所有

经营许可证编号:宁ICP备2022001189号-1

本站为文档C2C交易模式,即用户上传的文档直接被用户下载,本站只是中间服务平台,本站所有文档下载所得的收益归上传人(含作者)所有。第壹文秘仅提供信息存储空间,仅对用户上传内容的表现方式做保护处理,对上载内容本身不做任何修改或编辑。若文档所含内容侵犯了您的版权或隐私,请立即通知第壹文秘网,我们立即给予删除!