国家清洁生产先进技术申报表.docx

上传人:p** 文档编号:114263 上传时间:2022-12-30 格式:DOCX 页数:6 大小:23.66KB
下载 相关 举报
国家清洁生产先进技术申报表.docx_第1页
第1页 / 共6页
国家清洁生产先进技术申报表.docx_第2页
第2页 / 共6页
国家清洁生产先进技术申报表.docx_第3页
第3页 / 共6页
国家清洁生产先进技术申报表.docx_第4页
第4页 / 共6页
国家清洁生产先进技术申报表.docx_第5页
第5页 / 共6页
国家清洁生产先进技术申报表.docx_第6页
第6页 / 共6页
亲,该文档总共6页,全部预览完了,如果喜欢就下载吧!
资源描述

《国家清洁生产先进技术申报表.docx》由会员分享,可在线阅读,更多相关《国家清洁生产先进技术申报表.docx(6页珍藏版)》请在第壹文秘上搜索。

1、附件1国家清洁生产先进技术申报表技术名称:所属行业:申报单位:推荐单位:申报日期:2022年月日生态环境部科技与财务司国家发展改革委资源节约和环境保护司工业和信息化部节能与综合利用司填表说明1 .申报表须用电脑填写,请在生态环境部网站首页“通知公告”中检索到通知并下载附件填报。2 .申报表括号内文字为填写说明,申报单位应按说明要求填写,并在填写时删除原有填写说明内容。3 .申报单位应保证填报内容的客观、准确、前后一致,在封面和“申报单位承诺”处加盖公章。请勿对“申报单位承诺”处现有内容进行更改。若项目入选,申报表中关键内容将公开发布。4 .申报表中“案例业主单位意见”由案例业主单位填写并加盖公

2、章。请勿对其中现有内容进行更改,如有其他意见可在下面补充。5 .申报表中“推荐单位审查意见”由推荐单位填写并加盖公章。6 .推荐单位主要为通知主送单位。通知主送单位主要包括各省、自治区、直辖市、新疆生产建设兵团生态环境厅(局)、发展改革委、工业和信息化主管部门,生态环境部有关单位、国家发展改革委有关单位,有关国家环境保护工程技术中心、国家工程研究中心、全国性行业组织及单位、中央企业。7 .公章须与单位名称一致,且不得复印。公章不齐全的申报材料将不予受理。8 .申报材料包括本表、技术报告、目录初稿和证明材料,缺少上述必备材料或对技术内容介绍不清晰的申报材料不予受理。申报单位信息(多家单位联合申报

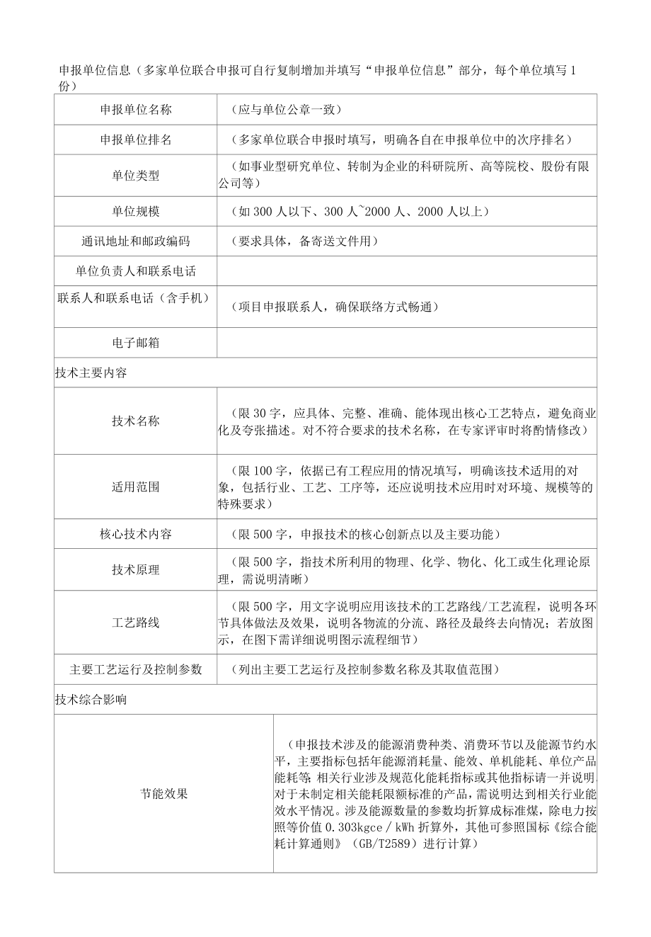
3、可自行复制增加并填写“申报单位信息”部分,每个单位填写1份)申报单位名称(应与单位公章一致)申报单位排名(多家单位联合申报时填写,明确各自在申报单位中的次序排名)单位类型(如事业型研究单位、转制为企业的科研院所、高等院校、股份有限公司等)单位规模(如300人以下、300人2000人、2000人以上)通讯地址和邮政编码(要求具体,备寄送文件用)单位负责人和联系电话联系人和联系电话(含手机)(项目申报联系人,确保联络方式畅通)电子邮箱技术主要内容技术名称(限30字,应具体、完整、准确、能体现出核心工艺特点,避免商业化及夸张描述。对不符合要求的技术名称,在专家评审时将酌情修改)适用范围(限100字,

4、依据已有工程应用的情况填写,明确该技术适用的对象,包括行业、工艺、工序等,还应说明技术应用时对环境、规模等的特殊要求)核心技术内容(限500字,申报技术的核心创新点以及主要功能)技术原理(限500字,指技术所利用的物理、化学、物化、化工或生化理论原理,需说明清晰)工艺路线(限500字,用文字说明应用该技术的工艺路线/工艺流程,说明各环节具体做法及效果,说明各物流的分流、路径及最终去向情况;若放图示,在图下需详细说明图示流程细节)主要工艺运行及控制参数(列出主要工艺运行及控制参数名称及其取值范围)技术综合影响节能效果(申报技术涉及的能源消费种类、消费环节以及能源节约水平,主要指标包括年能源消耗量

5、、能效、单机能耗、单位产品能耗等;相关行业涉及规范化能耗指标或其他指标请一并说明。对于未制定相关能耗限额标准的产品,需说明达到相关行业能效水平情况。涉及能源数量的参数均折算成标准煤,除电力按照等价值0.303kgcekWh折算外,其他可参照国标综合能耗计算通则(GB/T2589)进行计算)节水效果(申报技术涉及的水资源消耗水平,水资源节约、高效和循环利用情况,包括年水资源节约量、单位产品水资源消耗节约量、废水再生利用情况等)节材效果(申报技术涉及的原辅材料消耗种类和消耗水平。资源节约、高效和循环利用情况,包括年资源节约量、单位产品资源消耗节约量、废物的再利用及再生利用种类、循环利用途径等)减污

6、效果水污染物(技术应用前后水污染物产生和排放量变化情况,相关核心指标包括废水(污水)年产生和排放量,主要污染物如化学需氧量,氨氮,总磷,总氮等的年产生和排放量)大气污染物(技术应用前后大气污染物产生和排放量变化情况,相关核心指标包括主要污染物如颗粒污染物、氮氧化物、二氧化硫、挥发性有机物等的年产生和排放量)固体废弃物(技术应用前后固体废弃物产生量和处理处置变化情况,相关核心指标包括固体废弃物的种类、产出量以及最终处置措施(综合利用、焚烧、填埋等)降碳效果节能降碳(技术应用后由于单位产品综合能耗、单机能耗等降低而减少的碳排放量)工艺降碳(技术应用后由于工艺过程改进而减少的碳排放量)对经济社会发展

7、的影响经济效益(申报技术的主要经济指标,包括研发费用、投资总额、投资收益率、投资回收期等)社会效益(申报技术在推广应用过程中增加就业或减少就业的情况,环境质量改善公众满意度等)技术先进性技术国内外现状及发展趋势(限IOoo字)解决的关键问题(限300字)技术特点及创新点(限300字)较国内外类似技术的优势(限300字,说明与国内外类似技术相比的技术先进性和经济性优势,包括处理效率的提高、处理成本的降低等)尚需进一步完善的问题(限300字)知识产权情况(说明该技术知识产权归属情况,授权使用情况,专利获取及应用情况)查新情况(填写查新单位、查新时间和查新结论)鉴定情况(填写组织单位、鉴定时间和鉴定

8、结论)获奖情况(填写颁奖单位、获奖时间、获奖等级和奖项名称)技术成熟度及推广前景技术工程应用情况说明(限300字,说明该技术在国内的工程应用总体情况)技术工程应用名录(填写国内应用案例数目,并列举不超过10项在规模和行业上有代表性的案例名称、业主单位、规模、验收时间和现状)技术推广前景分析(截至通知下发时申报技术在全国/行业内的推广比例;申报技术到2025年在全国/行业内可能达到的推广比例;指达到预期推广比例时涉及申报技术应用的总投资规模;申报技术达到预期推广比例后,在节能、节水、节材、减污、降碳等方面形成的综合影响力)典型案例表(选择一项已通过验收的典型工程案例填报,入选技术的典型案例表内容

9、将向社会公开,请认真填写审核)案例名称(应包含业主单位名称、工程规模、核心工艺等信息)案例概况(简要介绍业主单位、建设地点、污染特征、建设期(年)、工程规模及项目投入运行时间、项目验收单位、验收日期及验收结论等)技术优势(该工程采用本技术的原因和优势分析)工艺流程(给出本项目使用的工艺流程,若为图示,则需对图示进行详细说明)主要工艺及设备参数(列出该技术应用于本案例时的主要参数,即工艺运行参数、设备性能参数等)应用效果(用文字和数据说明应用该技术后达到的效果,包括对资源、能源利用的影响、减少污染物产生和排放量、降碳效果、对经济社会发展的影响等,数据应有检测/监测报告、用水用电台账、危险废物转移

10、联单等材料支撑)投资费用(列出工程基础设施建设费用和设备投资等费用)运行费用(分列工程运行物耗、能耗、人员工资、设备折旧、维修管理等费用,核算出运行成本)投资回报情况(投资收益率、投资回收期等)运行现状口连续运行中已结束运行案例照片(项目全局照片1张,要求端正清晰)(项目工艺流程照片1张,要求端正清晰)(项目主要工艺设备照片1-2张,要求端正清晰)(应用效果照片1-2张,要求端正清晰)(其他照片1张,要求端正清晰)典型案例业主单位意见业主单位联系人联系电话典型案例表内容属实、准确,同意公开本表内容。(案例业主单位盖章)日期:2022年月日申报单位承诺申报材料内容属实、准确,技术知识产权明晰,不存在知识产权纠纷。同意公开本次申报材料内容。特此承诺。申报单位(按次序排名)(盖章):日期:2022年月日推荐单位审查意见推荐单位联系人联系电话(推荐单位盖章)日期:2022年月日

展开阅读全文
相关资源
猜你喜欢
相关搜索

当前位置:首页 > 资格/认证考试 > 安全工程师考试

copyright@ 2008-2023 1wenmi网站版权所有

经营许可证编号:宁ICP备2022001189号-1

本站为文档C2C交易模式,即用户上传的文档直接被用户下载,本站只是中间服务平台,本站所有文档下载所得的收益归上传人(含作者)所有。第壹文秘仅提供信息存储空间,仅对用户上传内容的表现方式做保护处理,对上载内容本身不做任何修改或编辑。若文档所含内容侵犯了您的版权或隐私,请立即通知第壹文秘网,我们立即给予删除!