吊顶质量通病预防措施.docx

上传人:p** 文档编号:1182073 上传时间:2024-09-20 格式:DOCX 页数:2 大小:9.70KB
下载 相关 举报
吊顶质量通病预防措施.docx_第1页
第1页 / 共2页
吊顶质量通病预防措施.docx_第2页
第2页 / 共2页
亲,该文档总共2页,全部预览完了,如果喜欢就下载吧!
资源描述

《吊顶质量通病预防措施.docx》由会员分享,可在线阅读,更多相关《吊顶质量通病预防措施.docx(2页珍藏版)》请在第壹文秘上搜索。

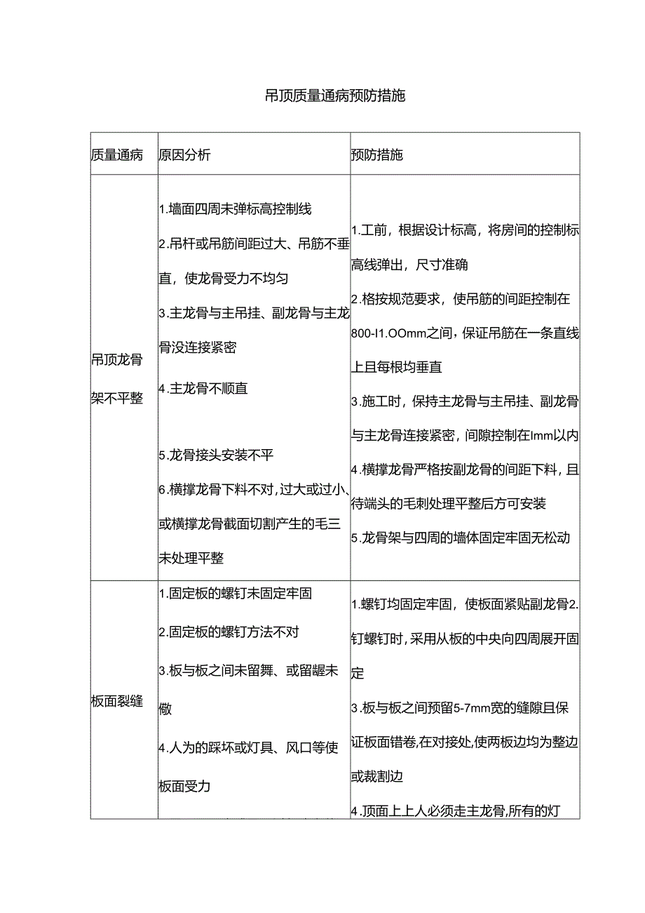
吊顶质量通病预防措施质量通病原因分析预防措施吊顶龙骨架不平整1.墙面四周未弹标高控制线2 .吊杆或吊筋间距过大、吊筋不垂直,使龙骨受力不均匀3 .主龙骨与主吊挂、副龙骨与主龙骨没连接紧密4 .主龙骨不顺直5 .龙骨接头安装不平6 .横撑龙骨下料不对,过大或过小、或横撑龙骨截面切割产生的毛三未处理平整1.工前,根据设计标高,将房间的控制标高线弹出,尺寸准确2 .格按规范要求,使吊筋的间距控制在800-I1.OOmm之间,保证吊筋在一条直线上且每根均垂直3 .施工时,保持主龙骨与主吊挂、副龙骨与主龙骨连接紧密,间隙控制在Imm以内4 .横撑龙骨严格按副龙骨的间距下料,且待端头的毛刺处理平整后方可安装5 .龙骨架与四周的墙体固定牢固无松动板面裂缝1 .固定板的螺钉未固定牢固2 .固定板的螺钉方法不对3 .板与板之间未留舞、或留龌未儆4 .人为的踩坏或灯具、风口等使板面受力5 .吊顶面积大或吊顶过长未留施1.螺钉均固定牢固,使板面紧贴副龙骨2.钉螺钉时,采用从板的中央向四周展开固定3 .板与板之间预留5-7mm宽的缝隙且保证板面错卷,在对接处,使两板边均为整边或裁割边4 .顶面上上人必须走主龙骨,所有的灯建6.龙骨架与墙体四周连接不牢风口均不能使板面受力5.面积或通长的吊顶面,中间预留伸缩缝钉帽外露施工力度控制不当用心施工,固定螺钉时控制好力度、选择熟练谈作

展开阅读全文
相关资源
猜你喜欢
相关搜索

当前位置:首页 > 建筑/环境 > 设计及方案

copyright@ 2008-2023 1wenmi网站版权所有

经营许可证编号:宁ICP备2022001189号-1

本站为文档C2C交易模式,即用户上传的文档直接被用户下载,本站只是中间服务平台,本站所有文档下载所得的收益归上传人(含作者)所有。第壹文秘仅提供信息存储空间,仅对用户上传内容的表现方式做保护处理,对上载内容本身不做任何修改或编辑。若文档所含内容侵犯了您的版权或隐私,请立即通知第壹文秘网,我们立即给予删除!