消防保证措施.docx

上传人:p** 文档编号:1184270 上传时间:2024-09-20 格式:DOCX 页数:2 大小:9.32KB
下载 相关 举报
消防保证措施.docx_第1页
第1页 / 共2页
消防保证措施.docx_第2页
第2页 / 共2页
亲,该文档总共2页,全部预览完了,如果喜欢就下载吧!
资源描述

《消防保证措施.docx》由会员分享,可在线阅读,更多相关《消防保证措施.docx(2页珍藏版)》请在第壹文秘上搜索。

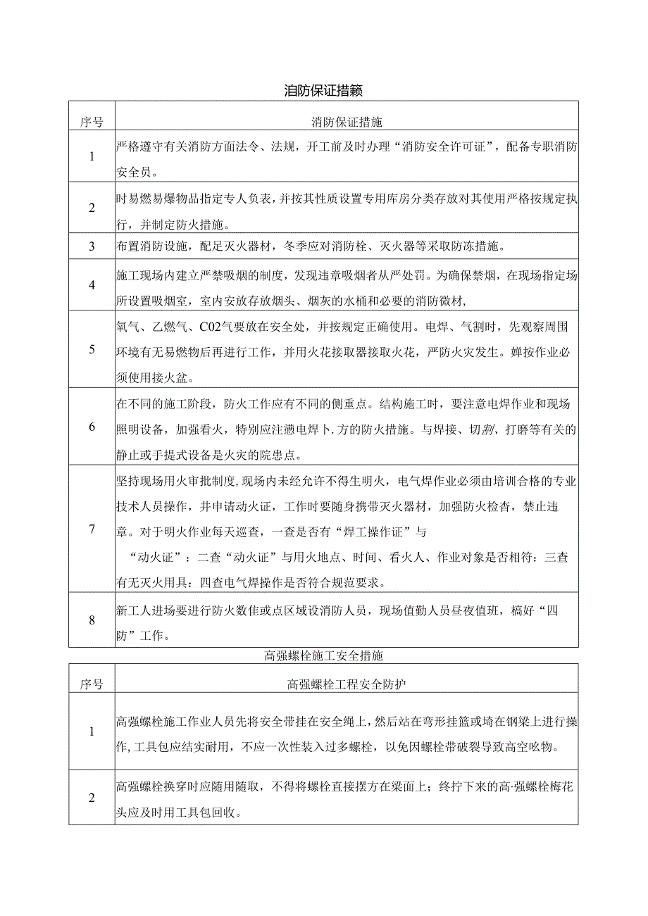
1、洎防保证措籁序号消防保证措施1严格遵守有关消防方面法令、法规,开工前及时办理“消防安全许可证”,配备专职消防安全员。2时易燃易爆物品指定专人负表,并按其性质设置专用库房分类存放对其使用严格按规定执行,并制定防火措施。3布置消防设施,配足灭火器材,冬季应对消防栓、灭火器等采取防冻措施。4施工现场内建立严禁吸烟的制度,发现违章吸烟者从严处罚。为确保禁烟,在现场指定场所设置吸烟室,室内安放存放烟头、烟灰的水桶和必要的消防微材,5氧气、乙燃气、C02气要放在安全处,并按规定正确使用。电焊、气割时,先观察周围环境有无易燃物后再进行工作,并用火花接取器接取火花,严防火灾发生。婵按作业必须使用接火盆。6在不

2、同的施工阶段,防火工作应有不同的侧重点。结构施工时,要注意电焊作业和现场照明设备,加强看火,特别应注懑电焊卜.方的防火措施。与焊接、切割、打磨等有关的静止或手提式设备是火灾的院患点。7坚持现场用火审批制度,现场内未经允许不得生明火,电气焊作业必须由培训合格的专业技术人员操作,井申请动火证,工作时要随身携带灭火器材,加强防火检杳,禁止违章。对于明火作业每天巡查,一查是否有“焊工操作证”与“动火证”:二查“动火证”与用火地点、时间、看火人、作业对象是否相符:三查有无灭火用具:四查电气焊操作是否符合规范要求。8新工人进场要进行防火数隹或点区域设消防人员,现场值勤人员昼夜值班,槁好“四防”工作。高强螺

3、栓施工安全措施序号高强螺栓工程安全防护1高强螺栓施工作业人员先将安全带挂在安全绳上,然后站在弯形挂篮或埼在钢梁上进行操作,工具包应结实耐用,不应一次性装入过多螺栓,以免因螺栓带破裂导致高空吆物。2高强螺栓换穿时应随用随取,不得将螺栓直接摆方在梁面上;终拧下来的高强螺栓梅花头应及时用工具包回收。3作业人员在梁面行走时必须遵循安全带高挂低用原则挂好安全带:禁止手扶安全绳在梁上行走.4作业人员不得穿硬底鞋进行攀登作业,使用的工具如榔头、扳手、做榄冲等工具配有安全尾绳拴在安全带上。5安装人员要特别注意自己使用的工具,工具一定要用系上保险绳:使用过眼冲钉时,要用手抓牢,以免发生坠落。6转移工作面时,不能将螺栓等零星器具随意放巴,以免因物体打击造成意外伤亡事故。

展开阅读全文
相关资源
猜你喜欢
相关搜索

当前位置:首页 > 文学/艺术/历史 > 民俗传统

copyright@ 2008-2023 1wenmi网站版权所有

经营许可证编号:宁ICP备2022001189号-1

本站为文档C2C交易模式,即用户上传的文档直接被用户下载,本站只是中间服务平台,本站所有文档下载所得的收益归上传人(含作者)所有。第壹文秘仅提供信息存储空间,仅对用户上传内容的表现方式做保护处理,对上载内容本身不做任何修改或编辑。若文档所含内容侵犯了您的版权或隐私,请立即通知第壹文秘网,我们立即给予删除!