中央空调维修保养合同-范本新.docx

上传人:p** 文档编号:1194460 上传时间:2024-11-24 格式:DOCX 页数:4 大小:14.84KB
下载 相关 举报
中央空调维修保养合同-范本新.docx_第1页
第1页 / 共4页
中央空调维修保养合同-范本新.docx_第2页
第2页 / 共4页
中央空调维修保养合同-范本新.docx_第3页
第3页 / 共4页
中央空调维修保养合同-范本新.docx_第4页
第4页 / 共4页
亲,该文档总共4页,全部预览完了,如果喜欢就下载吧!
资源描述

《中央空调维修保养合同-范本新.docx》由会员分享,可在线阅读,更多相关《中央空调维修保养合同-范本新.docx(4页珍藏版)》请在第壹文秘上搜索。

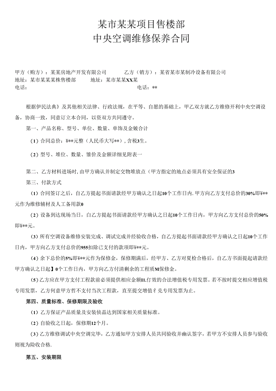
1、某市某某项目售楼部中央空调维修保养合同甲方(购方):某某房地产开发有限公司乙方(销方):某省某市某制冷设备有限公司地址:某市某某某株售楼部地址:某市某某XX某电话:电话:*根据伊民法典及其他相关法律、行政法规,在平等、自愿的基础上,甲乙双方就乙方维修开利中央空调设备,协商一致,同意订立本合同,以资双方共同遵守。第一、产品名称、型号、单位、数量、单饰及金皴合计(1)合同总价:*元整(人民币大写*),含税3生。(2)型号、堆位、数量、雏价及金额详细见附表一第二、乙方材料进场时,由甲方确认并制定交物堆放点(甲方指定的地点必须具有安全保证的3第三、付款方式(1)合同签订之后,自乙方提起书面请款经甲方确

2、认之日起10个工作日内.甲方向乙方支付总价的30%即*元作为维修辅材及人工备用款0(2)设备到达现场当日,白乙方提起书面请款经甲方确认之日起10个工作日内,甲方向乙方支付总价的50%即*元。(3)所有空调设备维修安装完成、调试完成并经验收合格,自乙方提起书面请款经甲方确认之日起10个工作日内,甲方向乙方支付总价的955扣除已支付的款项即*元。(4)余下总价的5%即*元作为保修金,保修期满后,经甲方、乙方对夏检合格后,自乙方书面提起请款经甲方确认之日起】0个工作日内,甲方向乙方付清剩余的工程质M保修金。(5)乙方应在甲方支付工程款前必须提供相应金额I1.仃效的合法增值税专用发票。若不按时提交相应

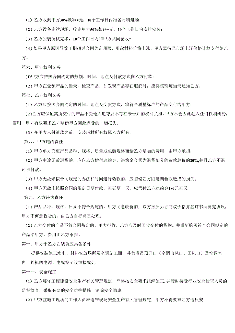
3、增值税专用发票,乙方何意甲方哲不支付当次工程款,直至提交增值彳兑专用发票为止。第四、质量标准、保修期限及验收(1)乙方保证产品质量及安装侦晶达到国家相关质量标准。(2)自验收之日起,保修期12个月。(3)乙方维修调试中央空调完毕,乙方通知甲方安排人员共同验收并幽认签字,若甲方不安排人员参与验收则视为险收合格.第五、安装期限(1)乙方收到甲方30%款*元,10个工作日内准备材料进场:(2)乙方设备到达现场,收到甲方50%款*元,10个工作日内安排安装:(3)乙方安装调试完毕,10个工作日内和甲方共同验收(4)如果甲方原因导致工期超过合同约定期限,引起材料价格上涨,甲方需按照市场上浮价格计算支付绐

4、乙方。第六、甲方权利义务(D甲方应依照合同约定的数额、时间、地点及付款方式向乙方付款:(2)甲方在受领产品的当天,检查产品,如发现产品存在瑕疵时,应将该瑕疵当天通知乙方。第七、乙方权利义务(1)乙方应按照合同约定的时间、地点及交货方式,将符合质量标准的产品交付给甲方:(2)乙方应保证其所交付的产品不受他人追夺及不存在未告知的权利负担,甲方不会因此卷入任何权利纠纷,否则,甲方有权要求乙方赔偿甲方因此遭受的一切损失。(3)在甲方未付清款之前,安装辅材所有权属乙方所有。第八、甲方违约责任(1)甲方单方变更产品品种、规格、质量或包装规格而给乙方增加的费用,由甲方承担:(2)甲方中途无故退货的,应向乙方

5、偿付违约金,违约金金额为退货部分的货款总价的20%,并且乙方不退还预付款。(3)甲方无故未按合同规定的办法和时间进行验收的,应赔偿乙方因延期验收造成的损失;(4)甲方无故未按照合同的规定日期付款,每延期一天,应偿付乙方违约金180元每天.第九、乙方违约责任(1)产品品种、规格、质显不符合规定的,甲方同意收觉的,双方按质另行商议价格并签订书面补充协议,甲方不何意收货的,由乙方自行负贡处理。(2)乙方交付的产品不符合同规定的,甲方拒收,乙方应及时回收交付的货物。并重新购买符合合同规定的产品绐甲方,费用由乙方承担。第十、甲方于乙方安装前应具备条件提供安装施工水电、材料安放场所及空调施工面,并负贵吊顶

6、开口(空调出风口、回风口)及空调室内、外机的电源、电线拉至设符接线处.第十一、安全施工(1)乙方遵守工程建设安全生产有关管理规定,严格按安全要求组织施工,并陵时接受行业安全检查人员的监督检查,采取必要的安全防护措施,消除安全隐患.(2)甲方驻施工现场的工作人员应遵守现场安全生产有关管理规定,甲方不得要求乙方违反安全管理的规定进行施工。(3)乙方应按照甲方及施工现场规定安全文明施工,如不按规定施工造成罚款及其他损失,乙方自行承担.第十二、由甲方提供本工程的设计图及乙方的报价方案说明为本合同附件。第十三、本合同如有其他未尽事宜,可由双方共同协商,作出补充规定,补充规定与本合同具有何等效力.第十四、

7、因发生不可抗力因素导致合同不能正常强行的,由甲乙双方友好协商解决。协商不能解决的,任何方均可依法向原告所在人民法院提起诉讼。第十五、本合同正本一式六份,甲方执四份,乙方执两份,自双方法定代襄人签字并加I1.公章后生效.甲方(IHt)法定代表人:乙方(M).法定代表人:附表一,序号名秣说明短格型号单位9A品牌材料或设备单价材料或设备合馀缶注1压缩机SH300BCC18KW个1丹佛斯11300不含安装2冷冻油5GS升8太阳130不含安装3机气腌15120不含安装I压缩机过谑器D-48个2鸿森360不含安装5传感器IOK个2两淼160不含安装6制冷剂R22/R410A瓶8巨化180不含安装7冷融烟120P台1开利26600不含安装8清理系统管道-项13000人工应9四通阀SHF-50个2三花680不含安装10运输费150011人工费吊车费500012汇总(税前)13含税价*税率3%

展开阅读全文
相关资源
猜你喜欢
相关搜索

当前位置:首页 > 管理/人力资源 > 商业合同

copyright@ 2008-2023 1wenmi网站版权所有

经营许可证编号:宁ICP备2022001189号-1

本站为文档C2C交易模式,即用户上传的文档直接被用户下载,本站只是中间服务平台,本站所有文档下载所得的收益归上传人(含作者)所有。第壹文秘仅提供信息存储空间,仅对用户上传内容的表现方式做保护处理,对上载内容本身不做任何修改或编辑。若文档所含内容侵犯了您的版权或隐私,请立即通知第壹文秘网,我们立即给予删除!