临床维生素B6缺乏、维生素 B6依赖综合征、白细胞减少症等成人及儿童常用剂量.docx

上传人:p** 文档编号:1196253 上传时间:2024-11-24 格式:DOCX 页数:4 大小:39.41KB
下载 相关 举报
临床维生素B6缺乏、维生素 B6依赖综合征、白细胞减少症等成人及儿童常用剂量.docx_第1页
第1页 / 共4页
临床维生素B6缺乏、维生素 B6依赖综合征、白细胞减少症等成人及儿童常用剂量.docx_第2页
第2页 / 共4页
临床维生素B6缺乏、维生素 B6依赖综合征、白细胞减少症等成人及儿童常用剂量.docx_第3页
第3页 / 共4页
临床维生素B6缺乏、维生素 B6依赖综合征、白细胞减少症等成人及儿童常用剂量.docx_第4页
第4页 / 共4页
亲,该文档总共4页,全部预览完了,如果喜欢就下载吧!
资源描述

《临床维生素B6缺乏、维生素 B6依赖综合征、白细胞减少症等成人及儿童常用剂量.docx》由会员分享,可在线阅读,更多相关《临床维生素B6缺乏、维生素 B6依赖综合征、白细胞减少症等成人及儿童常用剂量.docx(4页珍藏版)》请在第壹文秘上搜索。

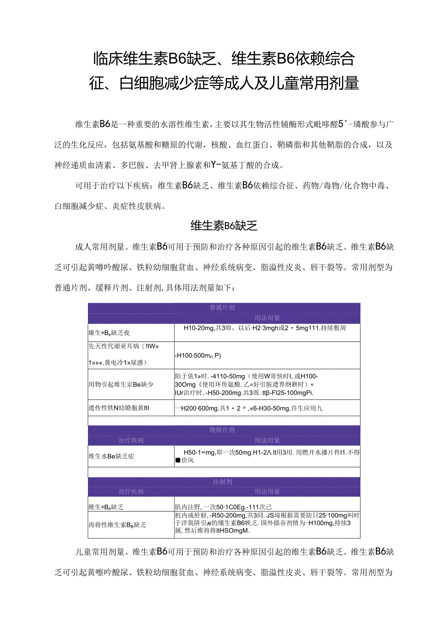
1、临床维生素B6缺乏、维生素B6依赖综合征、白细胞减少症等成人及儿童常用剂量维生素B6是一种重要的水溶性维生素,主要以其生物活性辅酶形式毗哆醛5-璘酸参与广泛的生化反应,包括氨基酸和糖原的代谢,核酸、血红蛋白、鞘磷脂和其他鞘脂的合成,以及神经递质血清素、多巴胺、去甲肾上腺素和Y-氨基丁酸的合成。可用于治疗以下疾病:维生素B6缺乏、维生素B6依赖综合征、药物/毒物/化合物中毒、白细胞减少症、炎症性皮肤病。维生素B6缺乏成人常用剂量。维生素B6可用于预防和治疗各种原因引起的维生素B6缺乏。维生素B6缺乏可引起黄噂吟酸尿、铁粒幼细胞贫血、神经系统病变、脂溢性皮炎、唇干裂等。常用剂型为普通片剂、缓释片剂

2、、注射剂,具体用法剂量如下:春通片剂用法用量雄生*Be缺乏夜H10-20mg,共3即,以后H23mgh或25mg111.持续敷周先天性代谢亚耳病(!tW1.黄电冷1尿感)-H100500mf1.P)用物引起堆生京Be缺少阳于依1时.-4110-50mg(使用W哥快时I,或H100-30Omg使用环传氨酸.乙好引胺遗界纲耕时)IUr治疗时,-H50-200mg.共3周.tt-FI25-100mgPi.遗传性铁N幼婚胞黄ItI一H200600mg.共12,6-H30-50rng.许生应用九烧驿片剂治疗疾病用法用量堆生水Be缺乏症H50-1mg,即一次50mg.H1-2.It用3用.用燃开水播片件I

3、1.不得价风注射剂治疗疾病用法用量维生*B4缺乏肌内注野,一次501C0Eg.-111次已再将性维生索BB缺乏机内或舲射,-R50-200mg,共3冏.JS埼根据需要防日25100mg叫时于洋筑阱引Ie的缰生素B6帙乏.国外描吞剂情为-H100mg,持续3属,然后维将将ItHSOmgM.儿童常用剂量。维生素B6可用于预防和治疗各种原因引起的维生素B6缺乏。维生素B6缺乏可引起黄嚓吟酸尿、铁粒幼细胞贫血、神经系统病变、脂溢性皮炎、唇干裂等。常用剂型为普通片剂、缓释片剂、注射剂,具体用法用量如下:I肌内或龄脓注射A工儿或具体用法用材金照成人同新生儿,一次5-10mg.U1.次维生素B6依赖综合征成

4、人常用剂量维生素B6可用于治疗维生素B6依赖综合征,常用剂型为普通片剂和注射剂,具体用法用量如下:1.普通片剂口服给药;注射液肌内或静脉注射给药。2 .国内:开始一日30600mg,维持剂量一日50mg,终生治疗2,63 .国外:治疗剂量可高达一口600mg,维持剂量一口30mg,终生治疗。儿童常用剂量维生素B6可用于治疗儿童维生素B6依赖综合征,常用剂型为普通片剂和注射剂,具体用法用量如下:1 .普通片剂:婴儿维持量,一日2IOmg,终生应用;1岁以上小儿用量同成人。2 .注射剂:肌内或静脉注射,具体用法用量参照成人6。新生儿,首剂试验量100mg静脉注射,在连续脑电图监护下观察20分钟,如

5、确诊,24小时后给维持量50-100mg,一口1次,口服、肌内或静脉注射。药物/毒物/化合物中毒成人常用剂量维生素B6可用于解救酒精中毒、环丝氨酸中毒、异烟腓中毒、肿类化合物中毒惊厥、毒造菇中毒和其他毒物中毒引起的恶心、呕吐,常用剂型为普通片剂和注射剂,具体用法用量如下:普通片剂治疗疾病用法用量酒精中毒口服.-H50mg(2i注射剂,肌内或静脉注射治疗疾病用法用量环丝氨酸中毒-H300mg或300mg以上IM)异烟蹄中毒每1g异烟脱给1g维生素B6的注Ie期.对于摄入都过10g异烟麟引起的中毒.国外推荐给予等量的维生素B6.先解肽注射4g.然后年30分钟肌肉注射1gHIW类化合物中毒惊厥以维生

6、素Be1-5g加入葡他糖溶液中静肽注射.后继续伸脓滴注1-5g至惊厥停止.一日总量不宜超过10g异烟腓”服中毒时.可按每摄入1g异烟耕给1g堆生索B6计算网港萌菇中港按体收一次25mgkg峥脉注射,必要时可承复使用,一口总瓶不超过IOgW其他毒物中毒引起的恶心.呕吐龄脓滴注1次50-100mg6儿童常用剂量维生素B6在儿童患者中可用于治疗异烟胖所引起的周围神经炎、明类化合物中毒惊厥、毒蘑菇中毒和其他药物/毒物中毒引起的恶心、呕吐、糙皮病等,常用剂型为普通片剂和注射剂,具体用法用量如卜;儿童阴类化合物中毒惊厥、毒磨菇中毒和其他毒物中揖引起的恶心、呕吐:肌内或静脉注射,具体用法用量参照成人。实用儿

7、科药物剂量速杳手册第5版中的推荐用法用量如下表所示:维生素Bg用于防治儿童长期大量服用异烟肿所引起的周雨神经炎以及药物引起的目肠道反应、植皮病等的用法用Iit规格用法小儿剂Gt片招(Wmg)11取5-1Omg/次,3次/d注射剂50mg(1m1.)肌注/伸注12.550mg/次.1次/d新生儿药物性神经炎:5-10mg,一口1次,口服、肌内或静脉注射。白细胞减少症成人常用剂量维生素B6可用于治疗白细胞减少症,常用剂型为普通片剂和注射剂,具体用法用量如下:维生素Be用于治疗白细胞减少症的用法用量|规格用法成人剂量普通片剂分次口服30-60mg/d注射剂伸注50-1mg加入5%葡甑幡溶液20m1.儿童常用剂量维生素B6用于儿童治疗白细胞减少症的安全性和有效性尚未确定。炎症性皮肤病成人常用剂量维生素B6软杏(1.2%)可用于治疗炎症性皮肤病,包括瘗疮、酒渣鼻、脂溢性湿疹、皱皮症,具体用法用量如下:外用。将药膏涂搽于洗净的患处,一日23次。儿童常用剂量维生素B6局部外用制剂可用于治疗儿童瘦疮、酒渣鼻、脂溢性皮炎、湿疹等。具体用法用量请结合临床实际。剂量调整药物相互作用剂量调整接受左旋多巴治疗的患者不应使用维生素B6补充剂,因为左旋多巴的作用会被维生素B6拮抗。然而,对于同时接受卡比多巴和左旋多巴的患者,可使用维生素B6补充剂。

展开阅读全文
相关资源
猜你喜欢
相关搜索

当前位置:首页 > 论文 > 医学论文

copyright@ 2008-2023 1wenmi网站版权所有

经营许可证编号:宁ICP备2022001189号-1

本站为文档C2C交易模式,即用户上传的文档直接被用户下载,本站只是中间服务平台,本站所有文档下载所得的收益归上传人(含作者)所有。第壹文秘仅提供信息存储空间,仅对用户上传内容的表现方式做保护处理,对上载内容本身不做任何修改或编辑。若文档所含内容侵犯了您的版权或隐私,请立即通知第壹文秘网,我们立即给予删除!