二次函数图像和性质总结(附答案).docx

上传人:p** 文档编号:1200207 上传时间:2024-11-24 格式:DOCX 页数:9 大小:52.84KB
下载 相关 举报
二次函数图像和性质总结(附答案).docx_第1页
第1页 / 共9页
二次函数图像和性质总结(附答案).docx_第2页
第2页 / 共9页
二次函数图像和性质总结(附答案).docx_第3页
第3页 / 共9页
二次函数图像和性质总结(附答案).docx_第4页
第4页 / 共9页
二次函数图像和性质总结(附答案).docx_第5页
第5页 / 共9页
二次函数图像和性质总结(附答案).docx_第6页
第6页 / 共9页
二次函数图像和性质总结(附答案).docx_第7页
第7页 / 共9页
二次函数图像和性质总结(附答案).docx_第8页
第8页 / 共9页
二次函数图像和性质总结(附答案).docx_第9页
第9页 / 共9页
亲,该文档总共9页,全部预览完了,如果喜欢就下载吧!
资源描述

《二次函数图像和性质总结(附答案).docx》由会员分享,可在线阅读,更多相关《二次函数图像和性质总结(附答案).docx(9页珍藏版)》请在第壹文秘上搜索。

1、二次函数的图像与性质一、二次函数的根本形式1. 二次函数根本形式:.y-的性质:。的符号开11方向顶点坐标对称轴性质0向上().0),轴x0M,)侬X的增大而增尢XVO时,)例X的增大而域小;x=()Hf,y有最小伯0.0时,),郎*的增大而减小:人0向上(0,C)y轴*0时,随月的增大而增大:x0时,F随工的增大而减小,*=0时y有最小值c.11OR.yfi1.ix的增大而减小:x0向上(力,0)X=hx时,y1.x的增大而增大:xA时,y1X的增大而减小:x=t时,y有最小ft时,y1.X的增大而减小:XV力时,y的*的增大而埴大:K=力时,y有班大值04.y“(X-力+的性质:a的符号开

2、口方向顶点坐标对称轴性质0向上(*)X=hx时,y1.x的增大而增大:XVA时,y1X的增大而减小:x=t时,y有最小伯h时,yW1.X的增大而减小:XV1时,y的、的增大而埴大:K=力时,y有破大伯h二、二次函数图象的平移1 .平移步骤:方法一:(1)将抛物线解析式转化成顶点式y(-G)+J1.,确定其顶点坐标伊,外;保持抛物城y的形状不变,将其顶点平移到(八上)处,具体平移方法如下:2 .平移规律在原有函数的根基上“力色正右移,负左移:位正上移.负下移.概括成八个字“左加右减,上加下诚.方法二;),=+u+c沿,轴平移:向上(下)平移,”个单位,.v=+以+(x+m)+c(y=a(x-tn

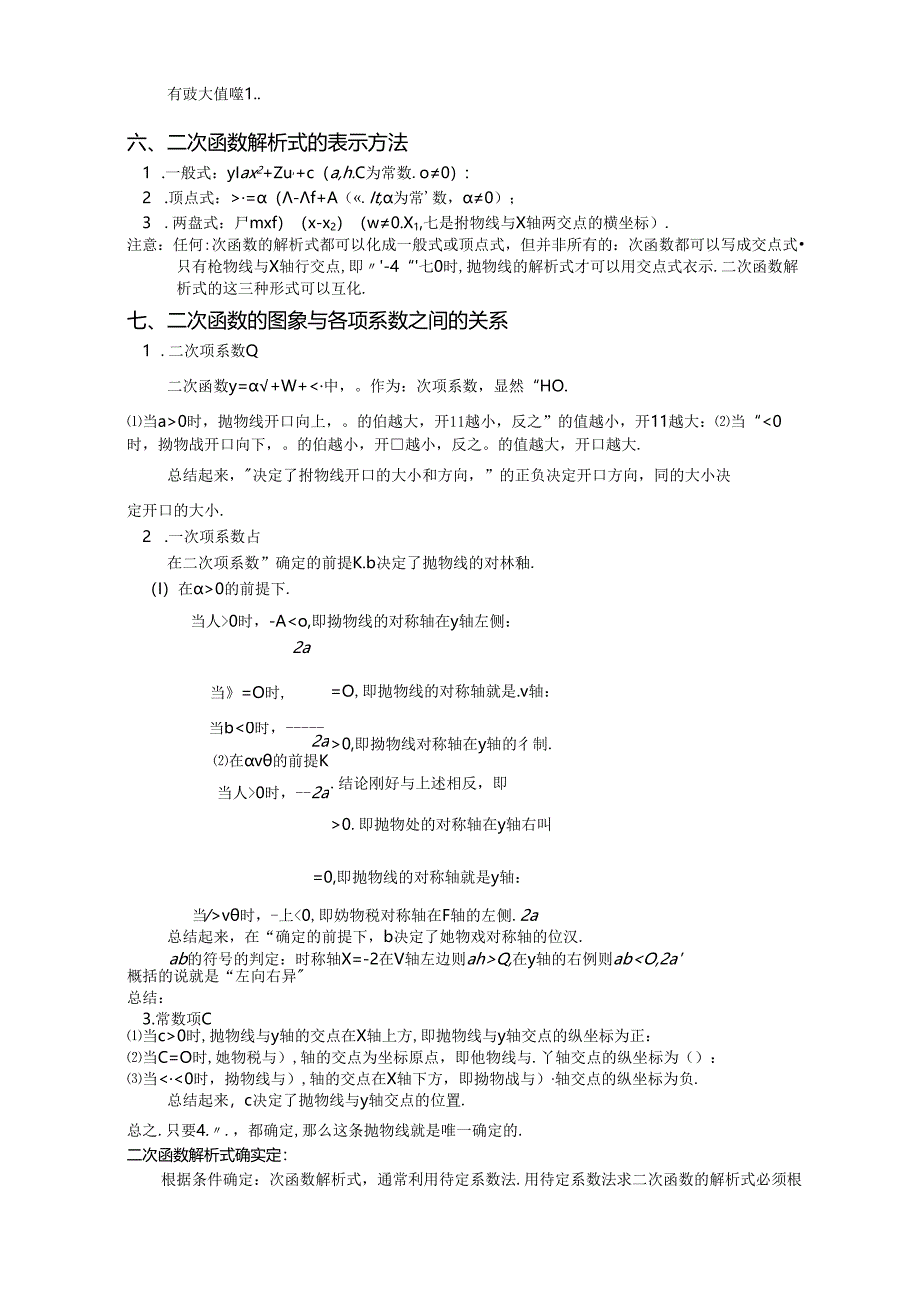
3、)2+1.x-m)+c)三、二次函数y“(X)+Jt与+fer+的比照从解析式上看,y=”(x-+A与尸标+限+(是两种不同的表达形式,后者通过圮方可以得到前者,即J,=。1+:+与也.其中/,=-2,Jt=Wit.四、二次函数y=+fev+c图象的画法五点绘图法:利用配方法将二次的IftFri+二+(x-Q,+,确定其开口方向、对称轴及原点坐标,然后在对称轴两侧,左右对称地描点域图.一般我们选取的五点为:原点、与y轴的交点(0,0时,物物战开口向上,对称轴为x=-2,顶点坐标为处.2aI2a4a)当-且时,)班X的增大而增大;x-2a2a2a时,),有最小伯丝二汇.4a2 .当aO时,岫物线

4、开门向下,对称轴为=-3,顶点坐标为当亘.当2ak2*,4a)x-乡时,1.x的增大而减小:当X=-当时,)2(i1.aIa有豉大值噬1.六、二次函数解析式的表示方法1 .一般式:yIax2+Zu,+c(a,h.C为常数.o0):2 .顶点式:=(-f+A(.It,为常数,0);3 .两盘式:尸mxf)(x-x2)(w0.X1,七是拊物线与X轴两交点的横坐标).注意:任何:次函数的解析式都可以化成一般式或顶点式,但并非所有的:次函数都可以写成交点式只有枪物线与X轴行交点,即-4“七0时,抛物线的解析式才可以用交点式衣示.二次函数解析式的这三种形式可以互化.七、二次函数的图象与各项系数之间的关系

5、1 .二次项系数Q二次函数y=+W+0时,抛物线开口向上,。的伯越大,开11越小,反之”的值越小,开11越大:当“0的前提下.当人0时,-Ao,即拗物线的对称轴在y轴左侧:2a当=O时,当b0时,-2a=O,即抛物线的对称轴就是.v轴:0,即拗物线对称轴在y轴的彳制.结论刚好与上述相反,即0.即抛物处的对称轴在y轴右叫=0,即抛物线的对称轴就是y轴:当v时,-上Q,在y轴的右例则ab0时,抛物线与y轴的交点在X轴上方,即抛物线与y轴交点的纵坐标为正:当C=O时,她物税与),轴的交点为坐标原点,即他物线与.丫轴交点的纵坐标为():当+c关于y轴对称后,得熨I的科析式是y=ax-bx+cty=a(

6、.x-h)2+k关于,相对称后,得到的解析式是y=+h3 .关于原点对称y=v2+to+c关于原点对称后,得到的解析式是y=-r+x-c三y=(x-)+无关于原点对称后,得到的耨析式是y,-(+r):4 .关于顶点对称(即:抛物线绕顶点旋转180)产加+W+c关于顶点时称后,得到的解析式是v=-a1-bx+c-:2ay=(x-切?+关于顶点对称后,褥到的解析式毡y=-a(x-4+A.5 .关于点(丁,“)对称y=(x-)2+*关于点(,”,)对称后,得到的解析式是y=-(x+A-2“f+2”-&根据对称的性时显然无论作何种时称变换,微物践的形状一定不会发生变化,因此同永远不变.求她物观的对称他

7、物线的衣达式时,可以依据即意或方便运算的原则,选择适宜的形式,习惯上是先确定酰她物战(或表达式的拗物线)的顶点坐标及开口方向,再确定其对称微物战的顶点坐标及开口方向,然后再有出其时林抛物线的表达式.二次函数图像参考:十一、【例题精讲】一、一元二次函数的图北的法【例1】求作函数),=:2+4+6的图象【解】y=-J-i+4x+6=-Cr+8+12)22以x=-4为中间值,取X的.些值.列支如下:X-7-6-5-4-3-2-1y5202-2205【例2】求作函数y=-4x+3的图象.【解】y=-x2-4+3=-(,r+4,v-3)先国出图角在对林轴A=-2的右边局部,列表X-2-101::y765

8、43【点评】百:次函数图象步骤:配方:列表;(3)描点成图;也可利用图象的对称性,先亘出函数的左(右)边局部图象,再利用对称性描出右(左)局部一可.二、一元二次函数性朋例3求函数y=/+6x+9的最小值及图象的对称轴和顶点坐标,并求它的单调区间.【解】y=.V2+61r+2=+6.v+9-7=(A+3)2-7由配方结果可知:顶点坐标为(-3-7).对称轴为X=-3:10二当*=-3时,y“皿=-7函数在区间(-8,-3J上是减演数.在区间-3+8)上是增函数.【例4】求函数),=-5/+3x+1图象的顶点坐标、对称轴、._b_334qc_4Q5)32_29*-2-2(-5)U),4a4(-5)

9、30429z)o函数图四的顶点坐标为(亍,生).对称轴为X=M102020V-5,上是增区数.在区间-3,+8)上是减函数,【点评】要研咒二次函数顶点、对称轴、最值、单调区间等性质时.方法有两个:(1)配方法:如例3(2)公式法:适用于不容易配方跑目(二次项系数为负数或分数)如例4,可防止出M1.任何一个函数祐可配方成如下形式:y=a(x+)2+%”.(“0)2a4a【二次函数题型总结】1 .关于二次函数的概念例1如果函数),=(,-3)-MA+tr+1.是二次函数,那么m的俗为.例2枪物线.V=X?+2x-4的开口方向是:时称轴足:顶点为。2 .关于二次函数的性质及图象TVk例3函数,=Q2

10、+九+仪“工0)的图您如以以下列图,4Wa.bc,(+b+c,“一方+c的符号,/10例4ab+c=O9a+3b+D,则二次函数y=ax+bx+c的图像的顶点可能在((八)第一或第二象限(B)第三或第四象限(C)第一或第四象限(D)第二或第三象限3 .碉定二次函数的解析式例5:函数.f=o+版+c的图象如图:那么函数解析式为()(八)y=-x1+2x+3(B)y=xi-2x-3/(C)y=-X2-2x+3(D)y=-x2-2x-3/4 .一次函数图像与二次函数图像标合考察例6一次函数y-ax+c二次函数y=a1.bx+c(aW0),它们在同一坐标系中的大致图象是().例7如图:ABC是边长为4的等边三角形,RB在X轴上,点C在第一象限,AC与Y轴交于点D,点A的坐标为(1,0)(I)求B、C、D三点的坐标:(2)弛物线y

展开阅读全文
相关资源
猜你喜欢
相关搜索

当前位置:首页 > 中学教育 > 中学学案

copyright@ 2008-2023 1wenmi网站版权所有

经营许可证编号:宁ICP备2022001189号-1

本站为文档C2C交易模式,即用户上传的文档直接被用户下载,本站只是中间服务平台,本站所有文档下载所得的收益归上传人(含作者)所有。第壹文秘仅提供信息存储空间,仅对用户上传内容的表现方式做保护处理,对上载内容本身不做任何修改或编辑。若文档所含内容侵犯了您的版权或隐私,请立即通知第壹文秘网,我们立即给予删除!