使溴水、酸性高锰酸钾褪色的有机物等的总结.docx

上传人:p** 文档编号:1201861 上传时间:2024-11-24 格式:DOCX 页数:4 大小:20.20KB
下载 相关 举报
使溴水、酸性高锰酸钾褪色的有机物等的总结.docx_第1页
第1页 / 共4页
使溴水、酸性高锰酸钾褪色的有机物等的总结.docx_第2页
第2页 / 共4页
使溴水、酸性高锰酸钾褪色的有机物等的总结.docx_第3页
第3页 / 共4页
使溴水、酸性高锰酸钾褪色的有机物等的总结.docx_第4页
第4页 / 共4页
亲,该文档总共4页,全部预览完了,如果喜欢就下载吧!
资源描述

《使溴水、酸性高锰酸钾褪色的有机物等的总结.docx》由会员分享,可在线阅读,更多相关《使溴水、酸性高锰酸钾褪色的有机物等的总结.docx(4页珍藏版)》请在第壹文秘上搜索。

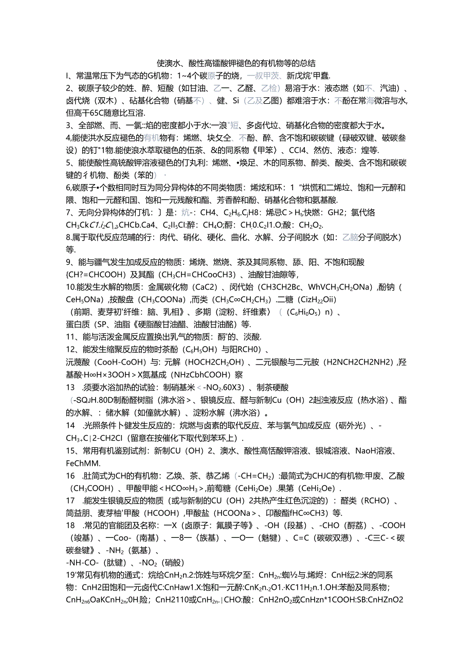
1、使澳水、酸性高镭酸钾褪色的有机物等的总结I、常温常压下为气态的G机物:14个碳原子的烧,一叔甲茨、新戊烷甲蠢.2、碳原子较少的姓、醉、短酸(如甘油、乙一、乙醛、乙检)易溶于水:液态燃(如不、汽油)、卤代烧(双木)、砧基化合物(硝基不)、健、Si(乙及乙图)都难溶于水:不酚在常海微溶与水,但高干65C随意比互溶.3、全部燃、而、一氯:焰的密度都小于水:一浪短、多卤代垃、硝基化合物的密度都大于水。4,能使洪水反应褪色的有机物有:烯燃、块攵仝、不酚、醉、含不饱和碳碳键(碌破双键、破碳叁设)的钉1物.能使浪水萃取褪色的伍茶、&的同系物甲笨、CCI4、然仿、液态:煌等.5、能使酸性高铳酸钾溶液褪色的仃丸

2、利:烯燃、焕足、木的同系物、醉类、酸类、含不饱和碳碳键的彳机物、酚类(笨的)6,碳原子个数相同时互为同分异构体的不同类物质:烯炫和环:1“烘慌和二烯垃、饱和一元醉和隈、饱和一元醛和国、饱和一元残酸和酯、芳香醉和酚、硝基化合物和氨基酸.7、无向分异构体的仃机:是:炕-:CH4、C2H6.CjH8:烯忌CHt;快燃:GH2;氯代络CH3CkC1.i2C2,CHCb.Ca4、C2II5CI:醉:CH4O;酹:CH;0.C2I1.O;酸:CH2O2.8.属于取代反应范晡的行:肉代、硝化、硬化、曲化、水解、分子间脱水(如:乙脑分子间脱水)等.9、能与疆气发生加成反应的物质:烯烧、燃烧、茶及其同系物、舔、

3、阳、不饱和现酸CH?=CHCOOH)及其酯(CH3CH=CHCooCH3)、油酸甘油隙等,10.能发生水解的物质:金属碳化物(CaC2)、闵代始(CH3CH2Bc、WhVCH3CH2ONa),酚钠(CeH5ONa),按酸盘(CH3COONa),而类(CH3CCH2CH3).二糖(CizH22Oii)(前期、麦芽初纤维:脑、乳相、多期(淀粉、纤维素(C6Hi0O5)n)、蛋白质(SP、油脂硬脂酸甘油醋、油酸甘油酩)等.11、能与活泼金属反应置换出乳气的物质:酹的、淡酸.12、能发生缩聚反应的物时茶酚(C6H5OH)与阳RCH0)、沅蔑酸(CooH-CoOH)与:元解(HOCH2CH2OH)、二元

4、银酸与二元胺(H2NCH2CH2NH2),羟基酸HH3OOHX氮基成(NHzCbhCOOH)察13 .须要水浴加热的试验:制硝基米-NO2.60X3)、制茶硬酸(-SQjH.80D制酚醛树脂(沸水浴、银镜反应、醛与新制Cu(OH)2赳浊液反应(热水浴)、酯的水解、:储水解(如僮就水解)、淀粉水解(沸水浴)。14 .光照条件卜健发生反应的:烷燃与卤素的取代反应、苯与氯气加成反应(砺外光)、-CH3+C2-CH2CI(留意在按催化下取代到苯环上).15、常用有机鉴别试剂:新制CU(OH)2、澳水、酸性高恬酸钾溶液、银城溶液、NaoH溶液、FeChMM.16 .肚简式为CH的有机物:乙焕、茶、恭乙烯

5、(-CH=CH2):最简式为CHJC的有机物:甲废、乙酸(CH3COOH)、甲酸甲能HCOH3,前萄糖(CeHi2Oe).果第(CeHi2Oe).17 .能发生银镜反应的物质(或与新制的CU(OH)2共热产生红色沉淀的):醛类(RCHO)、简益朋、麦芽柚甲酸(HCOOH),甲酸盐(HCOONa、卬酸酯fHCCH3)等.18 .常见的官能团及名称:一X(卤原子:氟膜子等、-OH(段基)、-CHO(酹荔)、-COOH(竣基)、一Coo-(南基)、一8一族基)、一O一(魅犍)、C=C(碳碳双懑)、-C三C-碳碳叁键、-NH2(氨基)、-NH-CO-(肽键)、-NO2(硝般)19常见有机物的通式:烷给

6、CnH2n.2:饰姓与环烷夕至:CnH2n:蜘与.烯烬:CnH纭2:米的同系物:CnH2田饱和一元卤代C:CnHaw1.X:饱和一元醉:CnK2n.2O1.KC11H2n.1.OH:苯酚及同系物;CnH2n6OaKCnH2n;0H:险;CnH2110或CnH2n.CHO:酸:CnH2nO2或CnHzn*1COOH:SB:CnHZnO2或CnH2n“COoCmH211v120.检脸猾布中是否含水:用无水CUSO&变蓝21、发生加聚反应的:含C=C双城的有机物(如烯)21、能发生消去反应的是:乙解(浓硫酸,170,C;囱代短(如CH3CHzBC即发生消去反应的条件:C-C-OH、卤代燃发生消去的条

7、件:C-C-XHH23、能发生酯化反应的是:醉和酸24、燃烧产生大演黑烟的是:C2H2、CeH625 .属于自然高分子的足:淀粉、纤维泰、蛋白质、自然樵胺(油脂、麦芽糖、蔗箱不是)26 .属于三大合成材料的是:塑料、合成橡胶、合成纤维27、常刖来造纸的原料:纤维素28、常用来制偏轴的是:淀粉29 .能发生电化反应的是:油脂30 .水解生成氨基酸的是:蛋白麻31、水解的最终产物是葡荷糖的是:淀粉、纤维素、麦芽糖32、能与Na2C03或NaHCO3溶液反应的有机物是:含小一CoOH:如乙酸33 .能与Na2CO3反应而不能跟NaHCO3反应的有机物是:茶的34 .有毒的物质是,甲醉(含在工业酒精中

8、:NaNO2(亚硝酸帆工业用盐)35、能与Na反应产生H2的是:含羟基的物质(如乙陪、茶的)、与含我基的物质(如乙酸)36.能还原成醉的是:酸或用37、能氧化成解的髀是:R-CHjOH38,能作植物生长调整剂、水果催熟剂的是:乙烁39、能作为衡成一个国家石油化工水平的标记的是:乙饰的产量40、通入过量的CO2溶液变浑浊的是:CeHQNa溶液41、不能水解的廓I:单棚(如布他42.可用于环境消毒的:笨的43、皮肤上沾上半酚用什么清洗:酒精:沾彳!油脂是试管用热碱液清洗:沾有银镜的试管用稀硝酸洗涤44 .医用酒精的浓度是:75%45 .写出下列有机反应类型:(1)甲烷与氯气光照反应(2从乙烷制聚乙

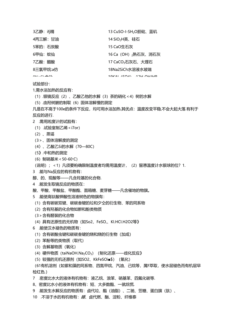
9、烯(3乙端使涣水槌色(4)从乙醉制乙烯(5)从乙醛制乙群6从乙酸制乙酸乙除(7)乙酸乙国与NaOH溶液共热(8)油脂的硬化从乙烯制乙解(10)从乙辞制乙酸46、加入浓湿水产生白色沉淀的是:笨的47、加入FeC1.3溶液显紫色的:米酚48、能使蛋白质发生盐析的两种盐:Na2S04.(NHx)2S0449.写出下列通式:(1)烷:(2)烯:(3)炊俗名总结:序号物历俗名序号物质俗名1甲烷:沼气、自然气的主要成分11Na2CO3纯碱、苏打2乙烘:电石气12NaHCO3小苏打3乙静:ifj精4丙三解:甘油5笨的:石炭酸6甲仙:蚊仙7乙酸:醋酸8三氯甲烷:a仿9NaCI:食盐10NaOH:烧碱、火碱、苛

10、性钠13 CuSO-I-SH2O胆砒、蓝矶14 SiO2H英、硅石15 CaO生石灰16 Ca(OH)2熟石灰、消石灰17 CaCO3石灰石、大理石18Na2SiCh水溶液水玻瑞19KAI(SO4)212H2OHJHR20CO2固体干冰试验部分:1,需水浴加热的反应有:(1).银镜反应(2)、乙酸乙他的水解(3)茶的硝化4)树的水解(5).由羟树腑的制取(6)固体溶解慢的测定凡是在不高于100e的条件下反应,均可用水浴加热.其优点:温度改变平稳,不会大起大落.有利于反应的迸行.2 .需用淞度计的试脸有:(1) .试验室制乙烯i7or)(2)、蒸谣(3、固体溶解度的测定(4、乙酸乙Si的水解(7

11、080C)(5.中和热的测定(6)制硝基米50-60-C)(说明);1)凡须要粕确限制温度者均需用温度计,(2)留懑温度计水银球的位?1.3 .能与Na反应的有机物有:醇、的、现酸等凡含羟基的化合物.4 .能发生取镜反应的物质在:酸、甲酸、甲酸盐、甲酸酯、面箱糖、麦芽糖凡含催地的物旗。5 .能使高钛酸钾酸性溶液树色的物旗有:(1)含有碳碳双键、碳碳叁犍的垃和夕仝的衍生物、笨的同系物(2)含有羟基的化合物如醉和酚类物质(3含有醛装的化合物(4)具有还原性的无机物(如So2、FeSO,、KI.HCI.H2O2等6 .能使汉水褪色的物质有:(1)含有碳酸虫键和碳碳叁键的烧和烧的衍生物(加成)(2)苯

12、酚等的类物质(取代)(3)含解基物质(氧化)(4)硬件物质(taiNaOH.Na2CO3)(制化还原歧化反应(5)较强的无机还原剂(如SO2、KkFeSOi$)(氧化)(61有机溶剂(如紫和藻的同系物、四氮甲烷、汽油、己烷等,属F萃取,使水层褪色而有机层早检红色.)7 .密度比水大的液体有机物有:液乙烷、浪笨、硝基笨、四氟化碳等.8、密度比水小的液体有机物有:短、大多数酯、一就烷慌.9 .能发生水解反应的物质有:卤代垃、酯(油脂)、二驰、笠糖、蛋白旗(肽)、10 .不溶于水的有机物有:睡、卤代燃、酗、淀粉、纤维泰11 .常温下为气体的有机物有:分子中含有碳原子数小于或等于4的烧(新戊烷例外)、

13、一纨甲烷、甲醛.12 .浓硫酸、加热条件下发生的反应有:苯及苯的同系物的硝化、磷化、S?的脱水反应、酯化反应、纤雄素的水解13 .能被辄化的物质有:含行碳碳双殴或碳碳叁健的不饱和化合物(KMnoC、米的同系物、醇、酸、酚,大多数有机物都可以燃烧,数烧都是被软气氧化。14 .显酸性的有机物有:含有的羟基和竣基的化合物.15 .能使蛋白质变性的物质有:强酸、强碳、重金属盐、甲姓、笨酚、强就化剂、浓的酒精、双氧水、碘酒、三就乙酸等.16 .既能与酸又能与碳反应的有机物:具有酸、破双官能团的彳j机物(U&酸、蛋白质等)17 .能与NaOH溶液发生反应的有机勒:的:(2)残酸:(3向代烧(水溶液:水解:解溶液:消去)(4) ffi:(水解,不加热反应慢,加热反应快)(5)蛋白质(水解)18、有明显颜色改变的有机反应:1-苯酚与三氯化铁溶液反应呈紫色;2 .KMnO4酸性溶液的褪色:3 .洪水的褪色:4 .淀粉遇碘单质变蓝色.5 .Jfi白质遇浓硝酸呈黄色(颜色反应)

展开阅读全文
相关资源
猜你喜欢
相关搜索

当前位置:首页 > 行业资料 > 食品饮料

copyright@ 2008-2023 1wenmi网站版权所有

经营许可证编号:宁ICP备2022001189号-1

本站为文档C2C交易模式,即用户上传的文档直接被用户下载,本站只是中间服务平台,本站所有文档下载所得的收益归上传人(含作者)所有。第壹文秘仅提供信息存储空间,仅对用户上传内容的表现方式做保护处理,对上载内容本身不做任何修改或编辑。若文档所含内容侵犯了您的版权或隐私,请立即通知第壹文秘网,我们立即给予删除!