4.失业保险.docx

上传人:p** 文档编号:1203302 上传时间:2024-11-24 格式:DOCX 页数:3 大小:12.24KB
下载 相关 举报
4.失业保险.docx_第1页
第1页 / 共3页
4.失业保险.docx_第2页
第2页 / 共3页
4.失业保险.docx_第3页
第3页 / 共3页
亲,该文档总共3页,全部预览完了,如果喜欢就下载吧!
资源描述

《4.失业保险.docx》由会员分享,可在线阅读,更多相关《4.失业保险.docx(3页珍藏版)》请在第壹文秘上搜索。

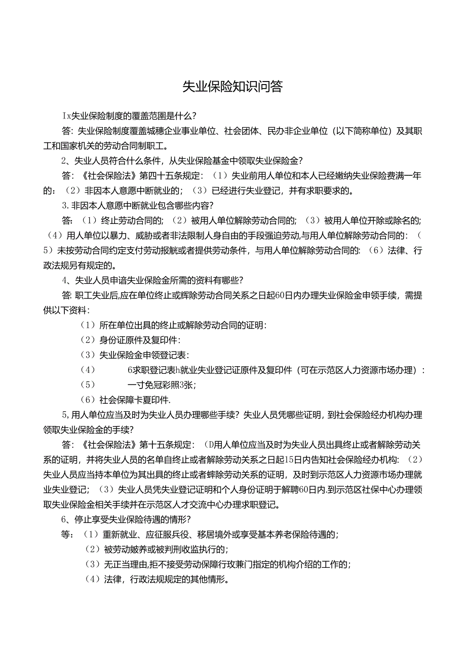
1、失业保险知识问答Ix失业保险制度的覆盖范圉是什么?答:失业保险制度覆盖城穗企业事业单位、社会团体、民办非企业单位(以下简称单位)及其职工和国家机关的劳动合同制职工。2、失业人员符合什么条件,从失业保险基金中领取失业保险金?答:社会保险法第四十五条规定:(1)失业前用人单位和本人已经嫩纳失业保险费满一年的:(2)非因本人意愿中断就业的;(3)已经进行失业登记,并有求职要求的。3.非因本人意愿中断就业包含哪些内容?答:(1)终止劳动合同的;(2)被用人单位解除劳动合同的;(3)被用人单位开除或除名的;(4)用人单位以暴力、威胁或者非法限制人身自由的手段强迫劳动,与用人单位解除劳动合同的:(5)未按

2、劳动合同约定支付劳动报觥或者提供劳动条件,与用人单位解除劳动合同的:(6)法律、行政法规另有规定的。4、失业人员申谙失业保险金所需的资料有哪些?答:职工失业后,应在单位终止或辉除劳动合同关系之日起60日内办理失业保险金申领手续,需提供以下资料:(1)所在单位出具的终止或解除劳动合同的证明:(2)身份证原件及复印件:(3)失业保险金申领登记表:(4) 6求职登记表h就业失业登记证原件及复印件(可在示范区人力资源市场办理):(5) 一寸免冠彩照3张;(6)社会保障卡夏印件.5,用人单位应当及时为失业人员办理哪些手续?失业人员凭哪些证明,到社会保险经办机构办理领取失业保险金的手续?答:社会保险法第十

3、五条规定:(D用人单位应当及时为失业人员出具终止或者解除劳动关系的证明,并将失业人员的名单自终止或者解除劳动关系之日起15日内告知社会保险经办机构:(2)失业人员应当持本单位为其出具的终止或者蟀除劳动关系的证明,及时到示范区人力资源市场办理就业失业登记;(3)失业人员凭失业登记证明和个人身份证明于解聘60日内.到示范区社保中心办理领取失业保险金相关手续并在示范区人才交流中心办理求职登记。6、停止享受失业保险待遇的情形?等:(1)重新就业、应征服兵役、移居境外或享受基本养老保险待遇的;(2)被劳动皴养或被判刑收监执行的;(3)无正当理由,拒不接受劳动保障行玫兼门指定的机构介绍的工作的;(4)法律

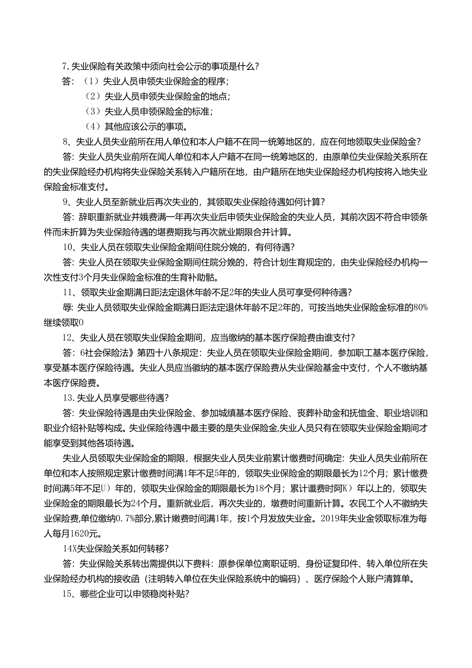
4、,行政法规规定的其他情形。7,失业保险有关政策中须向社会公示的事项是什么?答:(1)失业人员申领失业保险金的程序;(2)失业人员申领失业保险金的地点;(3)失业人员申领保险金的标准;(4)其他应该公示的事项。8、失业人员失业前所在用人单位和本人户籍不在同一统筹地区的,应在何地领取失业保险金?答:失业人员失业前所在闻人单位和本人户籍不在同一统筹地区的,由原单位失业保险关系所在的失业保险经办机构将失业保险关系转入户籍所在地,由户籍所在地失业保险经办机构按将入地失业保险金标准支付。9、失业人员至新就业后再次失业的,其领取失业保险待遇如何计算?答:辞职重新就业并娥费满一年再次失业后申领失业保险金的失业

5、人员,其前次因不符合申领条件而未折算为失业保险待遇的堪费期我与再次就业期限合并计算。10、失业人员在领取失业保险金期间住院分娩的,有何待遇?答:失业人员在领取失业保险金期间住院分娩的,符合计划生育规定的,由失业保险经办机构一次性支付3个月失业保险金标准的生育补助骷。11、领取失业金期满日距法定退休年龄不足2年的失业人员可享受何种待遇?辱:失业人员领取失业保险金期满日距法定退休年龄不足2年的,可按当地失业保险金标准的80%继续领取O12、失业人员在领取失业保险金期间,应当缴纳的基本医疗保险费由谁支付?答:6社会保险法第四十八条规定:失业人员在领取失业保险金期间,参加职工基本医疗保险,享受基本医疗

6、保险待遇。失业人员应当徽纳的基本医疗保险费从失业保险基金中支付,个人不缴纳基本医疗保险费。13.失业人员享受哪些待遇?答:失业保险待遇是由失业保险金、参加城缜基本医疗保险、丧葬补助金和抚恤金、职业培训和职业介绍补贴等构成。失业保险待遇中最主要的是失业保险金,失业人员只有在领取失业保险金期间才能享受到其他各项待遇。失业人员领取失业保险金的期限,根据失业人员失业前累计缴费时间确定:失业人员失业前所在单位和本人按照规定累计缴费时间满1年不足5年的,领取失业保险金的期限最长为12个月;累计缴费时间满5年不足U)年的,领取失业保险金的期限最长为18个月;累计谶费时阿K)年以上的,领取失业保险金的期限最长

7、为24个月。重新就业后,再次失业的,墩费时间重新计算。农民工个人不徽纳失业保险费,单位缴纳0.7%部分,累计嫩费时间满1年,按1个月发放失业金。2019年失业金领取标准为每人每月1620元。14X失业保险关系如何转移?答:失业保险关系转出需提供以下费料:原参保单位离职证明、身份证复印件、转入单位所在失业保险经办机构的接收函(注明转入单位在失业保险系统中的编码)、医疗保险个人账户清算单。15、哪些企业可以申领稳岗补贴?答:从2015年起.将失业保险基金支持企业稳岗政策实施范围由兼并重组企业、化解产能过剩企业、淘汰落后产能企业及中小企业等四类企业,扩大到所有依法参保缴费的不裁员或少裁员企业。16、

8、企业申领稳岗补贴需要具备的基本条件是什么?答:生产经营活动符合国京及所在区域产业结构调整和环保政短;依法参加失业保险并足额嫩纳失业保险费;上年度未裁员或裁员率低于示范区城镇登记失业率;企业财务制度健全、管理运行规范。17.企业稳定补贴申领都提供哪些的资料?答:企业填写杨凌示范区失业保险稳定岗位补贴申报审核表,并附上年度缴纳失业保险混,职工名单、稳岗措施及计划、补贴资金使用明细表3等相关凭证和资料向示范区社保中心提出申请。18、企业稳岗补贴标准及期限?答:对杨凌全区内符合玫策范围和基本条件的企业,可申请不超过该企业及其职工上年度实际缴纳失业保险费总额的50%稳岗补贴;对同时符合稳得政策和失业调控政策的参保单位,补贴总欲不超过该企业及其职工上年度实际缴纳失业保险费总萩的50%,申报企业在同一年度内只能申请享受一次稳岗补贴;稳岗补贴政策从2014年开始执行至2020年底结束。19、申领稳定补贴主要用于哪些方面?答:稳岗补贴主要用于职工生活补助、缴纳社会保险费、转岗培训、技能提升培训等相关项目支出。20、每年什么时间可以申报企业稳定补贴?答:稳岗补贴采取年度一次性申报,相关梯门我同审核,按年度拨付的办法实施,每年5月底前提出申请。服务电话:87032991办公地址:杨凌示范区新桥路政务大厦一楼A区31、32号窗口杨美示范区社保中心印制

展开阅读全文
相关资源
猜你喜欢
相关搜索

当前位置:首页 > 金融/证券 > 保险

copyright@ 2008-2023 1wenmi网站版权所有

经营许可证编号:宁ICP备2022001189号-1

本站为文档C2C交易模式,即用户上传的文档直接被用户下载,本站只是中间服务平台,本站所有文档下载所得的收益归上传人(含作者)所有。第壹文秘仅提供信息存储空间,仅对用户上传内容的表现方式做保护处理,对上载内容本身不做任何修改或编辑。若文档所含内容侵犯了您的版权或隐私,请立即通知第壹文秘网,我们立即给予删除!