保安服务管理方案.docx

上传人:p** 文档编号:1204622 上传时间:2024-11-24 格式:DOCX 页数:4 大小:13.97KB
下载 相关 举报
保安服务管理方案.docx_第1页
第1页 / 共4页
保安服务管理方案.docx_第2页
第2页 / 共4页
保安服务管理方案.docx_第3页
第3页 / 共4页
保安服务管理方案.docx_第4页
第4页 / 共4页
亲,该文档总共4页,全部预览完了,如果喜欢就下载吧!
资源描述

《保安服务管理方案.docx》由会员分享,可在线阅读,更多相关《保安服务管理方案.docx(4页珍藏版)》请在第壹文秘上搜索。

1、松山湖园区保安服务管理方案保安人员是公司规章制度的干脆执行者和监督管理者,也是公司的对内对外的窗口,肩负着服务与管理的双重任务,体现了公司的整体形象,随着公司的全面建设规范化、标准化,公司的整体形象很大程度上干脆影响公司的核心竞争力。为建立一支服务质量高、岗位素养好、作风纪律严、业务技术精的保安服务队伍,确保公司各方面平安,依据科学、人性化的管理理念,制定本方案。一、建立健全公司安防管理制度。建立和完善公司的安防工作管理制度,明确工作职责及范围,目的在于使保安员在执勤过程中有规可循、有章可依、以制度服人,主要包括:1 .保安员管理制度。内容包括:保安员日常行为准则、职责及其义务、保安员奖惩方法

2、等。2 .车辆进出管理制度。内容包括:本公司公用车辆管理、本公司职员车辆管理、业务来往车辆管理、政府行政部门来访车辆管理等。3 .人员进出管理制度。内容包括:本公司员工管理、业务人员来访管理、政府行政部门人员来访管理等。4 .物品进出管理制度。内容包括:公司外发加工物品管理、公司废弃物品管理、供应商随车或随身携带物品进出管理、公司员工私人物品进出管理等。二、技防与人防结合,构筑园区平安“钢铁长城”。平安保卫设施是平安保卫工作的“硬件”要素,主动加大各项安保设施(如:红外线系统、监控系统等)的投入运用,充分运用这些先进的安防设备,结合科学的人防手段,限制平安隐患和死角,对预防各类危及或影响公司及

3、员工生命财产与身心健康的行为与因素,构筑强而有力的平安屏障,有着举足轻重的作用。在目前尚存不足的技防基础上,高素养的保安人员可弥补技防的安保盲点,如巡察监控未及的死角、突发状况的刚好处理等。假如说,先进的安保设施是安防工作的屏障,那么,精干的保安队伍就是安防工作的先行部队,起着补充、机动的作用。三、岗位设置、人员配置及作息支配。新园区的保安岗位拟设固定岗(门岗)1个(每班2人),流淌哨(巡逻岗)1个(每班1人),宿舍管理岗(帮助岗)1个(每班1人),保安队伍拟招募8人,实行6天12小时制,作息时间支配如下:早班:凌晨03:00到下午15:00晚班:下午15:00到凌晨03:00四、工作标准要求

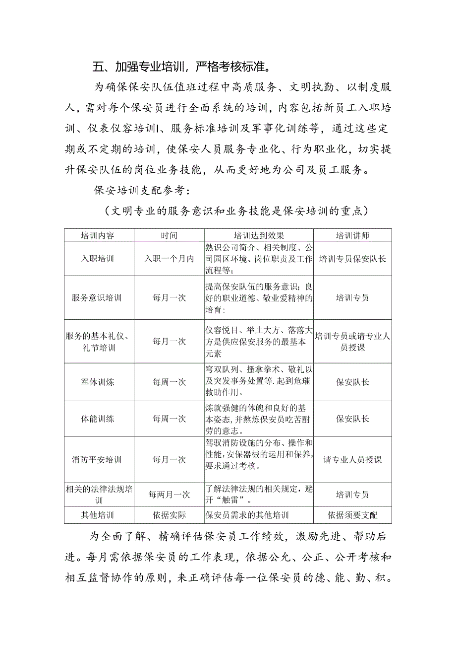
4、。保安队伍既是平安保障的强劲力气,也是园区内一道流淌的靓丽风景。因此,除了要求保安员年龄、身高、学历、退伍军警等录用标准外,还需具备下列六个工作标准:热忱服务;举止文明;熟识流程;严格要求;反应快速;1、严格执法、2、仪容严整、3、熟识环境、4、自爱自律、5、行动利索、6、做到“五个统一”、“三个集中”,即统一作息、统一出操、统一上岗、统一着装、统一装备以及集中聘请、集中培训I、集中管理,使队伍达到人员精、速度快、效率高。五、加强专业培训,严格考核标准。为确保保安队伍值班过程中高质服务、文明执勤、以制度服人,需对每个保安员进行全面系统的培训,内容包括新员工入职培训、仪表仪容培训I、服务标准培训

5、及军事化训练等,通过这些定期或不定期的培训,使保安人员服务专业化、行为职业化,切实提升保安队伍的岗位业务技能,从而更好地为公司及员工服务。保安培训支配参考:(文明专业的服务意识和业务技能是保安培训的重点)培训内容时间培训达到效果培训讲师入职培训入职一个月内熟识公司简介、相关制度、公司园区环境、岗位职责及工作流程等;培训专员保安队长服务意识培训每月一次提高保安队伍的服务意识;良好的职业道德、敬业爱精神的培育:培训专员服务的基本礼仪、礼节培训每月一次仪容悦目、举止大方、落落大方是供应保安服务的最基本元素培训专员或请专业人员授课军体训炼每周一次穹双队列、搔拿拳术、敬礼以及突发事务处置等.起到危璀救助

6、作用。保安队长体能训练每周一次炼就强健的体魄和良好的基本姿态,并熬炼保安员吃苦酎劳的意志。保安队长消防平安培训每月一次驾驭消防设施的分布、操作和性能,安保器械的运用和保养,要求通过考核。请专业人员授课相关的法律法规培训每两月一次了解法律法规的相关规定,避开“触雷”。培训专员其他培训依据实际保安员需求的其他培训依据须要支配为全面了解、精确评估保安员工作绩效,激励先进、帮助后进。每月需依据保安员的工作表现,依据公允、公正、公开考核和相互监督协作的原则,来正确评估每一位保安员的德、能、勤、积。促使每位保安员全面贯彻执行公司的各项规章制度和遵守工作纪律的执行状况。通过这些绩效考核,来激发保安员的主动性和主动性,提高工作效率,更好地服务于公司、员工和客户。建立完善的管理体系,明确详细的岗位职责,以“精干高效、一专多能”为原则,是保安队伍保证服务成效的前提。实行后勤服务中心领导负责制,推行整个服务中心统一管理和各部门高度协作的管理方式,营造具有浓郁文化气息的企业文化氛围,把人与自然更好的融合。在保安管理工作中,推行激励机制多样化、监督机制系统化、自我约束机制自律化、反馈处理机制快速化,建立科学的管理系统,以企业“升级再造、二次创业”的主线,遵循“以人为本”的服务管理理念,确保公司园区各项工作平安顺畅进行。

展开阅读全文
相关资源
猜你喜欢
相关搜索

当前位置:首页 > 办公文档 > 解决方案

copyright@ 2008-2023 1wenmi网站版权所有

经营许可证编号:宁ICP备2022001189号-1

本站为文档C2C交易模式,即用户上传的文档直接被用户下载,本站只是中间服务平台,本站所有文档下载所得的收益归上传人(含作者)所有。第壹文秘仅提供信息存储空间,仅对用户上传内容的表现方式做保护处理,对上载内容本身不做任何修改或编辑。若文档所含内容侵犯了您的版权或隐私,请立即通知第壹文秘网,我们立即给予删除!