产品要求评审控制程序.docx

上传人:p** 文档编号:1207845 上传时间:2024-11-24 格式:DOCX 页数:7 大小:31.01KB
下载 相关 举报
产品要求评审控制程序.docx_第1页
第1页 / 共7页
产品要求评审控制程序.docx_第2页
第2页 / 共7页
产品要求评审控制程序.docx_第3页
第3页 / 共7页
产品要求评审控制程序.docx_第4页
第4页 / 共7页
产品要求评审控制程序.docx_第5页
第5页 / 共7页
产品要求评审控制程序.docx_第6页
第6页 / 共7页
产品要求评审控制程序.docx_第7页
第7页 / 共7页
亲,该文档总共7页,全部预览完了,如果喜欢就下载吧!
资源描述

《产品要求评审控制程序.docx》由会员分享,可在线阅读,更多相关《产品要求评审控制程序.docx(7页珍藏版)》请在第壹文秘上搜索。

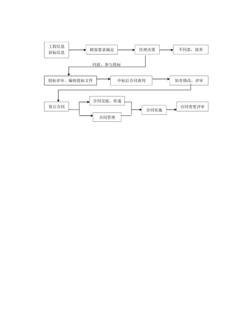
1、产品要求评审限制程序1 .目的依据顾客有关产品要求和法律法规要求,通过合同评审,确保公司有满意顾客要求的实力,保证产品符合顾客及法律法规的要求。2 .适用范困适用于顾客有关产品要求的确定和投标、合同、合同变更评审。3 .管理职责3.1 经理:决策,踊定是否参与投标和签订合同。3.2 经营副经理:分管公司经营管理工作,主持投标、合同、合同变更评审,向经理汇报评审结果。3.3 经营科:a)负货本程序的编制、修改、实施和归归口管理:b)负货顾客产品要求的收集:C)负贲合同、合同变更评审,合同的交底、传递和管理,监督合同履行。3.4 投标办:负责组织投标评审、投标文件的编制、递交和存档等相关工作。3.

2、5 造价科:完成商务标,参与相关评审。3.6 总工办:完成技术标,参与相关评审。3.7 其他部门、分公司和项目经理都:按要求供应资料,参与相关评审。4 .工作程序4.1 工作流程4.2 顾客有关产品要求的确定:4.2.1 获得工程信息后,经营科支配专人刚好与信息发布单位沟通,r解关于产品要求、产品供应的条件等信息,做好书面记录。并确保沟通渠道畅通。4.2.2 顾客有关要求有:a)硕客规定要求:如对产品质量的要求,产品交付要求、交付后要求或顾客明示的其它要求。b)瞪含的要求,即顾客虽未要求,但是属于规定用途或已知的预期用途所必需的要求。c)与产品有关的法律、法规、标准、规范等的要求(含当地主管部

3、门的法规要求)。1)公司内部确定的附加要求:如对产品找得国家或地方奖项的要求,高丁同类产品的固有质量特性要求或其它要求。4.2.3经营科将顾客要求刚好向经营副经理汇报,经理决策确定是否参与投标。4.3投标评审4.3.1确定投标的工程获得招标文件后,由经营副经理主持、投标办组织有关部门依据招标文件要求进行投标评审,重点应放在投标项目的技术或管理方面的特点上,评审是否能满意要求,假如有与产品要求不适应的问题存在时,应研讨并提出解决方法,并形成记录:4. 3.2投标办组织有关部门编制投标文件:4.3.3 投标办将投标文件报经理决策,必要时调整投标文件:4.3.4 投标办按要求对调整后的投标文件进行装

4、订、盖章和密封,派专人按时送达招标单位指定地点并参与开标会:4.3.5 3.5投标办在投标结束后保存招标文件、投标文件中的必要资料现印件套存档。4. 4合同评审4.4 .I工程中标后,由经理或经理授权托付人依据中标通知书、招投标文件与顾客谈判,形成合同。在合同签订前,假如出现与投标时不一样的要求或新增要求和期望时,应进行评审。由经营副经理主持,经营科及有关部门参与。4.5 .3合同评审的内容:原客要求的改变状况和公司满意顾客耍求改变的实力.4.4.4经营科将评审形成记录,由经营副经理核实后报经理。4.4.5经理或经理授权托付人依据评审结果与顾客就双方看法不样的问题进行磋商,宜至达成一样看法,神

5、保与投标不一样的需求或新增要求和期望,得到解决且有实力满意后签订合同。4.5合同交底、传递:合同签订后,经营科刚好向有关部门、项目经理进行交底,经营科保存合同正本,副本(豆印件)发放到有关部门、项目经理。46合同管理:经营科是公司的合同管理部门,对合同的履约状况实行监控。4.7合同变更评审:在合同履行过程中,如出现产品要求发生重大变更,影响到保证实力时,应进行评审。般签证、设计修改和变更,不影响资源和技术保证实力时,项目经理确认后由项目技术负贡人或工长与顾客刚好按规定办理有关手续(洽商记录、技术核定单、设计变更、签证等),由项目资料员记录保存,作为备案、竣工交验和结算的依据;4.7.2由于顾客

6、要求或客观因素变动影响发生重大变更,影响工期、质量、价格、资源和技术保证实力,由项目经理刚好报公司经营科。由经理或经理授权托付人与顾客谈判,形成补充合同。在签订补充合同前,应进行合同变更评审。评审的组织、参与部门、内容等与合同评审相同。4.8变更合同的交底、传递和管理与合同相同。4 .9评审记录的管理,按记录限制程序执行。5 .相关文件记录限制程序6 .记录6. 1投标评审记录6.2合同、变更合同评审记录工程名称:评审表编号:_业主名称:工程地点:_投标内容:质量等级:投标工期:_项目经理:技术负资人:_预算编制依据:投标预算编制人员:审核人:_技术标编制人员:审核人:一投标报价负货人:投标预算价:投标报价:_标书编制是否符合招标文件要求:参与评审人员:评审结果:年月B注:本表可单独运用.工程名称投标类型建筑面积结构类型要求工期参与评审人无领客要求的军评审结果::点问题:备注注:本表可单独运用。合同、变更合同评审记录合同名称合同编号提出单位修订合同原因是否同意签订合同:是()否()参与评审人员:年月日成都一住制

展开阅读全文
相关资源
猜你喜欢
相关搜索

当前位置:首页 > 管理/人力资源 > 质量管理

copyright@ 2008-2023 1wenmi网站版权所有

经营许可证编号:宁ICP备2022001189号-1

本站为文档C2C交易模式,即用户上传的文档直接被用户下载,本站只是中间服务平台,本站所有文档下载所得的收益归上传人(含作者)所有。第壹文秘仅提供信息存储空间,仅对用户上传内容的表现方式做保护处理,对上载内容本身不做任何修改或编辑。若文档所含内容侵犯了您的版权或隐私,请立即通知第壹文秘网,我们立即给予删除!