sap参数设置.docx

上传人:p** 文档编号:1210006 上传时间:2024-11-25 格式:DOCX 页数:10 大小:35.48KB
下载 相关 举报
sap参数设置.docx_第1页
第1页 / 共10页
sap参数设置.docx_第2页
第2页 / 共10页
sap参数设置.docx_第3页
第3页 / 共10页
sap参数设置.docx_第4页
第4页 / 共10页
sap参数设置.docx_第5页
第5页 / 共10页
sap参数设置.docx_第6页
第6页 / 共10页
sap参数设置.docx_第7页
第7页 / 共10页
sap参数设置.docx_第8页
第8页 / 共10页
sap参数设置.docx_第9页
第9页 / 共10页
sap参数设置.docx_第10页
第10页 / 共10页
亲,该文档总共10页,全部预览完了,如果喜欢就下载吧!
资源描述

《sap参数设置.docx》由会员分享,可在线阅读,更多相关《sap参数设置.docx(10页珍藏版)》请在第壹文秘上搜索。

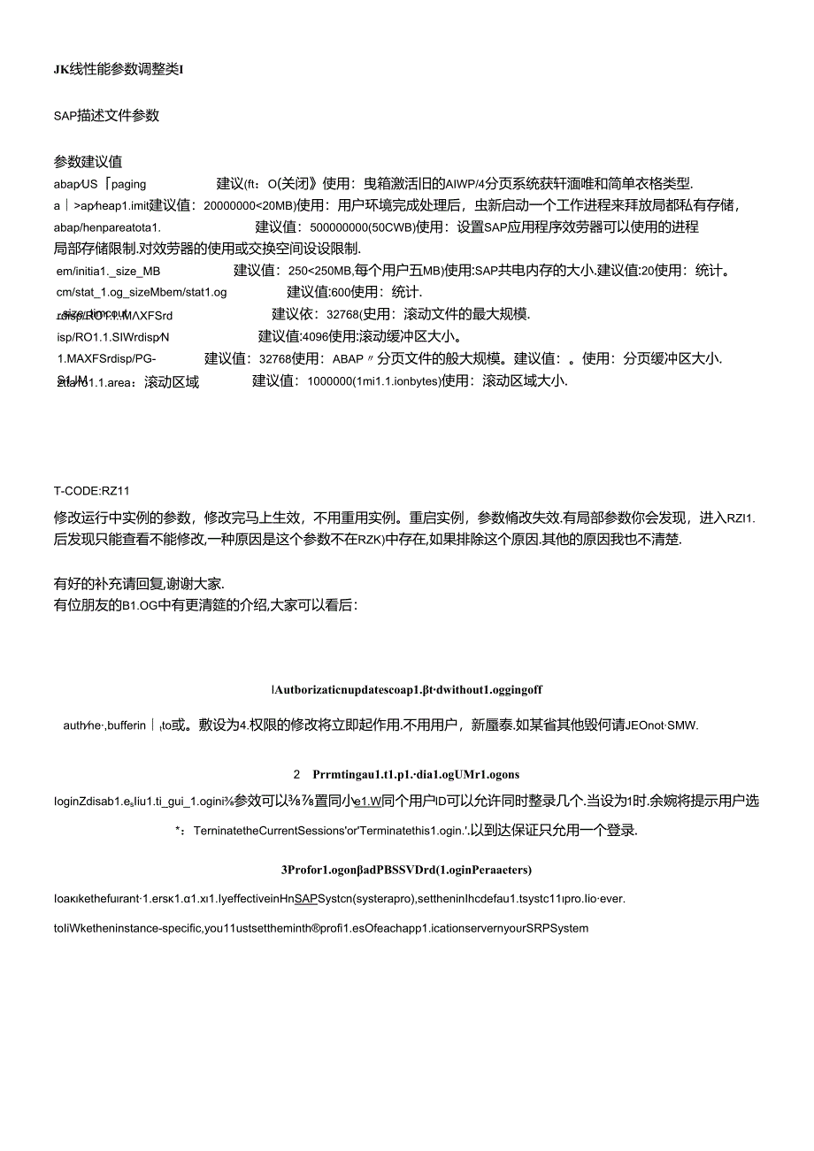
1、SAP系统参数设Iftpath:usrsapPRDSYSpro:PR!)DVEHMGSooSapaPP如果您想送看所有的参数及当解设定,可使用SA38执行程序RSPARA.M修改附加配置T-CODEiRZ10进行SP系统多数的设置,设置后需激活参数并重启SP实例配艮参数才会生效1.ogin/systen_c1.ient登录时默认的CIient号1 ogin/password_expiration_time密码干j效期1.ogin/faiIs_to.user1.ock密码输锚多少次后钺定1.ogin/fai1.ed_user_autoun1.ock用户失效后多长时间解谶rdisp/mshostr

2、disprfc_use_quotasrdisp/guiauto.1.ooutrdisp/maxwp-un.timerdisp/rfcmax_1.ogin状态世中显示的系统名称是否激活充额资源分配,0是关闭,1是启用.以下相关限制必须这个为1时才生效.表示如果客户在指定时间内没有进行任何操作,则会自动退出SAP系统,时间为秒桎序运行的最长时间限制最大SAP用户登录数1.oginapheap1.imit建议值:2000000020MB)使用:用户环境完成处理后,虫新启动一个工作进程来拜放局都私有存储,abap/henpareatota1.建议值:500000000(50CWB)使用:设置SAP应用

3、程序效劳器可以使用的进程局部存储限制.对效劳器的使用或交换空间设设限制.em/initia1._size_MBcm/stat_1.og_sizeMbem/stat1.og_size_timcout建议值:250.specifyIhSNnWtCr1111cCndChooscDisp1.ay-Onthefo1.Jwingscreen,choosethe*AxTf1.nvjfnif0(IWhb1.1.tton.Parameter1.cscriptio1.ogin/minpasswordIngIMrineXIbcninivun1.engthof1.hepaxxrd.Defau1.tva1.ue:3;p

4、ertissib1.eva1.ues:3-40Unti1SApKe1.Weaver6.t(inc1.usive).upto8characters.1ogin/min_password_digitsDefinesthe(Iini1.IUmnubass*rd.1.ettersIk*finestheninitrunnumberof1.etters(A-Z)inpaf!cxrdc.Defau1.tva1.ue:0;pemissib1.eva1.ues:0-40vaiIab1.casofSAPWcbS6.10(1.inti1SAPNetVeaver6.10(inc1.usive),upto8charac

5、ters.)1.ginminjnxvDrd:cpccin1.Uerine73themininutInmbtfrfspecia1.charactcritinthepasswordPernissib1.especia1.charactersare.inparticu1.ar.!%M0=T+X7.::()andspaceAfterSPXe1.Wcavcr6.10.a1.1characterstha1.areDot1.ettersordigitsareregardedasspecia1.characters.Deau1.1.vs1.uc:0:emisib1.cvn1.ucs:0-40Avai1.ab1

6、.easofSAPWebS6.10(Unti1.SAPNetVeaver6.40(inc1.usive).uptc8charac1.er!.)1.oginpssvord.charsetThisPftranetcrdefinesthecharactersofwhichapasswordcancxxixt.Pernissib1.eva1.ues:0,iv.:.r,.ss7.1,v.:1.Thepasswordcanconsistofanycharactersinc1.udingIvItiQnaIspecia1.chnracters(suchasa.frwISO1.atin-1.8859-1).I1

7、.ojevr.a1.1.charactersthatarenoicontainedinthesetKbOVe(forva1.ueO)11remappedtothesanespecia1.cIwracter,andthesystenthereforedoesn11tdifferentiatebetweenthan.2(notbackwardconatib1.e):Ihepasswordcanconsistofanycfwracters.Itisconvertedinterna1.1.yintotheUnicodefoinutIJTF-8.Ifyorsyst11doesn11tsupportUni

8、code,yxnaynotkab1.etoentera1.1.charactersonthe1.oonscreen.ThisrestrictionisIi1.1.itCdbytheCodGPi1.gzWQCifiCdbythesystcIarusuauu.With1.ngin/piis?;vnrd_:hnrset-2fMSmrdscstoredinaformatthatBystecgwitho1.derkerne1.scannotinterpret.Yrwstthereforeon1.ysettheprototheva1.ue2afteryouhaveensuredthata1.1.syst0sinvo1.vedsupportthen”p11ssvrdcoding.Avai!ab1.einthestandardsystemasof

展开阅读全文
相关资源
猜你喜欢
相关搜索

当前位置:首页 > 经济/贸易/财会 > 资产评估/会计

copyright@ 2008-2023 1wenmi网站版权所有

经营许可证编号:宁ICP备2022001189号-1

本站为文档C2C交易模式,即用户上传的文档直接被用户下载,本站只是中间服务平台,本站所有文档下载所得的收益归上传人(含作者)所有。第壹文秘仅提供信息存储空间,仅对用户上传内容的表现方式做保护处理,对上载内容本身不做任何修改或编辑。若文档所含内容侵犯了您的版权或隐私,请立即通知第壹文秘网,我们立即给予删除!