《工程制图(电气CAD)》课程标准.docx

上传人:p** 文档编号:1217317 上传时间:2024-11-25 格式:DOCX 页数:7 大小:21.67KB
下载 相关 举报
《工程制图(电气CAD)》课程标准.docx_第1页
第1页 / 共7页
《工程制图(电气CAD)》课程标准.docx_第2页
第2页 / 共7页
《工程制图(电气CAD)》课程标准.docx_第3页
第3页 / 共7页
《工程制图(电气CAD)》课程标准.docx_第4页
第4页 / 共7页
《工程制图(电气CAD)》课程标准.docx_第5页
第5页 / 共7页
《工程制图(电气CAD)》课程标准.docx_第6页
第6页 / 共7页
《工程制图(电气CAD)》课程标准.docx_第7页
第7页 / 共7页
亲,该文档总共7页,全部预览完了,如果喜欢就下载吧!
资源描述

《《工程制图(电气CAD)》课程标准.docx》由会员分享,可在线阅读,更多相关《《工程制图(电气CAD)》课程标准.docx(7页珍藏版)》请在第壹文秘上搜索。

1、工程喘鼠Q课程代码:0232101课程类别:专业方向课课程属性:限选课学分/学时:3学分/48学时制订人:审订人:适用专业:物联网应用技术电子工程系一、制订课程标准的依据本课程标准以中华人民共和国高等教育法和G中华人民共和国职业教育法专科教育应当使学生掌握本专业必备的基础理论、专门知识,具有从事本专业实际工作的基本技能和初步能力、教高(2000)2号关于加强高职高专教育人才培养工作的意见精神为指导,依据物联网应用技术专业人才培养方案对课程的教学要求而制订.二、课程的性质电气CADB课程是物联网应用技术专业人才培养方案中专业方向课下的职业综合能力模块课程之一,是该专业的一门限选课,电气CAD注重

2、理论和实践结合,理论包括基本概念、常规电气元渊件的认识,基本绘图软件的使用,对启发学生思维,提高其创新能力起到重要作用,并为后续课程的开发契定基础,三、本课程与其它课程的关系序号前期课程名林为本课程支撑的主要知根、能力和索防1电子工艺能够识别常见的电气元件,掌握电子装配的肥本技能及5S管理2电路分析能运用电路薨本定律分析和计算:简单口.流、交流电路多数会使用常用电工仪表测电电压、电流等基本参数序号后装WS名称为后媒课程支撑的主要知识、能力和素质1物联网系统粽合实训能看懂简单的电气施工、安装图;安图对大鞭智能进行施工按装.四、课程的教学目标知识目标1.熟悉国家标准关于电气制图的基本规定:2.熟悉

3、Au1.oCAD软件的二维绘图命令、编辑命令,图形的输出方法和步臊.3.熟悉天正电气软件绘制工程图纸所用的工具菜单的使用方法.1.熟悉常用电气元件的符号、性能及用途。能力目标1.具有热练使用AutoC,D计算机姣图软件的能力。2.具有严格遵守国家标准的意识,及运用和技彻国家标准的初步能力.3.能够熟练地掌握常用电,元件的特点:4.具有绘制中等复杂程度的电气图的能力.素质目标1.培养良好的分析问即和解决问题的能力2.培养科学的创新精神,并在表达能力、协作能力和自学能力方面均有所提高3.培养职业闵位必须的质心意识、安全意识和环保意识,提升综合素旗1.具有认识自身发展的Hi要性以及确立自身继续发展1

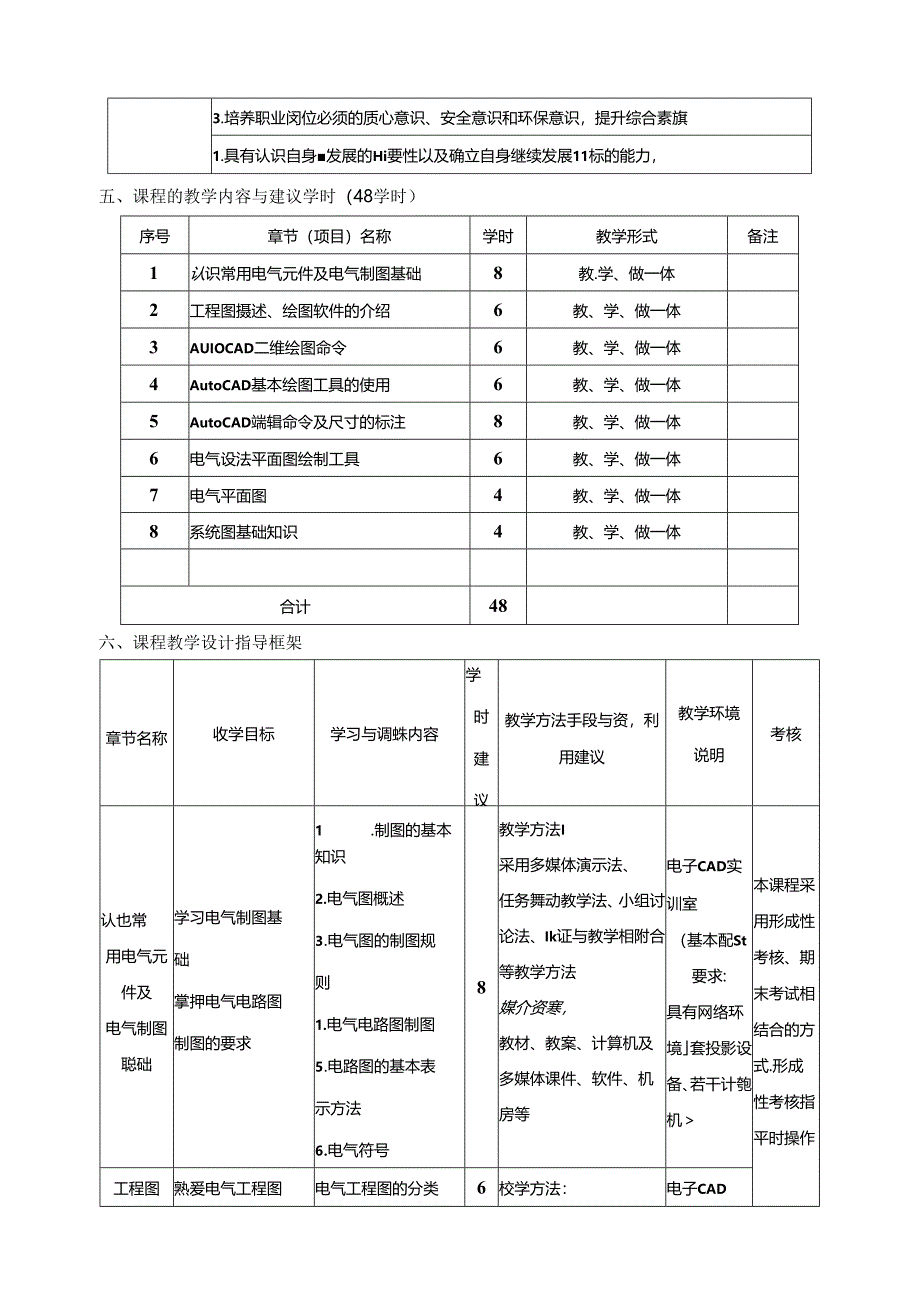
4、1标的能力,五、课程的教学内容与建议学时(48学时)序号章节(项目)名称学时教学形式备注1认识常用电气元件及电气制图基础8教.学、做一体2工程图摄述、绘图软件的介绍6教、学、做一体3AUIOCAD二维绘图命令6教、学、做一体4AutoCAD基本绘图工具的使用6教、学、做一体5AutoCAD端辑命令及尺寸的标注8教、学、做一体6电气设法平面图绘制工具6教、学、做一体7电气平面图4教、学、做一体8系统图基础知识4教、学、做一体合计48六、课程教学设计指导框架章节名称收学目标学习与调蛛内容学时建议教学方法手段与资,利用建议教学环境说明考核认也常用电气元件及电气制图聪础学习电气制图基础掌押电气电路图制

5、图的要求1 .制图的基本知识2 .电气图概述3 .电气图的制图规则1.电气电路图制图5 .电路图的基本表示方法6 .电气符号7 .电路图的绘制8教学方法I采用多媒体演示法、任务舞动教学法、小组讨论法、Ik证与教学相附合等教学方法媒介资寒,教材、教案、计算机及多媒体课件、软件、机房等电子CAD实训室(基本配St要求:具有网络环境套投影设备、若干计匏机本课程采用形成性考核、期末考试相结合的方式.形成性考核指平时操作工程图熟爰电气工程图电气工程图的分类6校学方法:电子CAD概述、绘的概述及特点、CAD采用多媒体演示法、实训室报告、图软件熟悉AUtoCAD通制图的规范任务驶动教学法、小(基本配课堂考的

6、介绍用绘图软件平台用AutoCAD绘图软组讨论法、取证与教置要求:勤等,了解天正专业绘件设置图形的系统学相融合等教学方法具有网络占学期图软件参数、样板图、建立媒介费,环境套总成绩和打开图形文件教材、敏案、计算机及投影设的多媒体课件、软件、机备、若干50%;房等计算机)期末考AutoCAD二维绘图命令掌旌二维图行命令热悉平面图形的工具选用熟怂使用编辑命令对图形进行编然常握IE确埴充建筑图形的方法绘制点对象、直线、射战和构造线、矩形和正多边彩、圆、B8弧、桶H1.和椭圆弧绘制与编辑多线、多段线、样条曲线、设置图案填充、渐变色填充及编辑图案填充6教学方法,采用多媒体演示法、任务舞动教学法、小组讨论法

7、、取证与教学相融合等教学方法媒介贵b教材、教案、计算机及多媒体课件、软件、机房等电子CAD实训室(基本配置要求:具有网络环境套投影设备、若干计算机)试占学期总成绩的50%。教学方法:电子CADAutoCAD将本蟆图工具的使用熟恚图层的各项特性和改徨掌握精确定位、对象捕捉、对象约束等工具建立和命名图层、设置当前图层、图层颜色、鼓性等准确定位特殊点和特殊位汽井进行桶捉6枭用多媒体演示法、任务驱动教学法、小组讨论法、取证与教学相融合等教学方法媒介资*:教材、教案、计算机及多媒体课件、软件、机实训室(基本配置.要求:具有网络环境、1套投影设备、若干房等计算机)AutoCAD熟练掌握AUtQCAD任制类

8、、改编位置铁学方法:电子CAD编辑命编辑命令类、删除与恢复类、8采用多媒体演示法、实训室令及尺掌提准确的标注改变几何特件类褊任务驱动教学法、小(基本配寸的标注尺寸辑命令尺寸样式、标注尺寸、引线标注组讨论法、取证与教学相融合等教学方法媒介费:教材、教案、计算机及多媒体课件、软件、机房等置要求:具有网络环境、I套投影设备、若干计算机)电气设备平面图绘制工具运用天正电气软件设计绘制建筑电气平面设备编制、布置、标注统计平面设备、导线布,1.设备、导线的绰辑标注统计6效学方法:枭用多媒体演示法、任务驱动教学法、小组讨论法、取证与教学相融合等教学方法媒介费教材、教案、计算机及多媒体课件、软件、机房等电子C

9、AD实训室(基本配商要求:具有网络环境、I套投影设备、若干计算机)电气平面图了解工程总的概况及设计依据熟悉国家统一的图形符号、文字符号、项目代号熟悉电气平面图的设计方法照明电气平面图消防平面图安防平而图4教学方法:果用多媒体演示法、任务驱动教学法、小组讨论法、取证与教学相融合等教学方法媒介责赦材、教窠、计算机及多媒体课件、软件、机房等电子CAD实训室(基本配徨要求:具有网络环境、1套投影设备、若干计算机)系统图基础知识了解常用元件的功能理解和看懂图纸,能绘制除符合规范的、合理的、正确的工程图系统元件系统元件的绘制像理图照明系统图4教学方法,果用多媒体演示法、任务舞动教学法、小组讨论法、取证与教

10、学相融合等教学方法媒介费,电子CAD实训室(基本配置要求:具有网络环境.1套教材、教案、计算机及多媒体课件、软件、机房等投影设备、若干计算机)七、教学基本条件1.对教师的基本要求(1)团队规模:基于每届2个教学班的规模,专职教师2人左右,职称和年龄结构合理,互补性强。(2)教师专业背景与能力要求:教师应为电类相关专业本科以上学历,从事过相关课程的教学或实训教学工作,具有较强的语言表达能力及职业教学方法的能力。(3)课程负或人:熟悉物联网应用技术专业相关技术和高职教育规律、实践经验丰富、教学效果好、在行业有一定影响、具有中级及以上职称的“双如”教师。2.教学硬件环境基本要求序号名称基本国要求场地

11、大小m功能说明1CAD实璃室网络环境投影设备计算机AUtOCAD软件120以上承推理论+操作教学任务3,教学资源基本要求(I)具有内容丰更,思路清晰的自编讲义;(2)网络信息资源。(3)教学软件、课件.(4)拥有与实训配套的报告册。(5)实物相关设备功能齐全、工作正常。4.学生基础(1)有一定的逻辑思维能力,有较强的分析问题和解决问题能力,对电子技术相关知识有定的兴趣和爱好。(2)掌握前续课程所学基础知识和基本技能,具有较好的学习习惯和学习积极性,八、其他说明1 .做法说明本课程将以电气制图识图与设计的实际工作过程为依据,参照电气制图的设计规能和绘制流程来确定教学内容;以实际工程中的典型工作任务为依据,研制具体的教学任务:结合高职教育的课程教学规律.设计出一系列的教学活动:最后,采用任务驱动教学方法来组织实施各项具体的教学活动。2 .考核说明本课程采用形成性考核、期末考试相结合的方式形成性考核指平时操作报告、课堂考勤等,占学期总成绩的50%:期末考试占学期总成绩的5Q%。

展开阅读全文
相关资源
猜你喜欢
相关搜索

当前位置:首页 > 高等教育 > 工学

copyright@ 2008-2023 1wenmi网站版权所有

经营许可证编号:宁ICP备2022001189号-1

本站为文档C2C交易模式,即用户上传的文档直接被用户下载,本站只是中间服务平台,本站所有文档下载所得的收益归上传人(含作者)所有。第壹文秘仅提供信息存储空间,仅对用户上传内容的表现方式做保护处理,对上载内容本身不做任何修改或编辑。若文档所含内容侵犯了您的版权或隐私,请立即通知第壹文秘网,我们立即给予删除!