任务10:尾灯的拆装.docx

上传人:p** 文档编号:1217720 上传时间:2024-11-25 格式:DOCX 页数:4 大小:13.40KB
下载 相关 举报
任务10:尾灯的拆装.docx_第1页
第1页 / 共4页
任务10:尾灯的拆装.docx_第2页
第2页 / 共4页
任务10:尾灯的拆装.docx_第3页
第3页 / 共4页
任务10:尾灯的拆装.docx_第4页
第4页 / 共4页
亲,该文档总共4页,全部预览完了,如果喜欢就下载吧!
资源描述

《任务10:尾灯的拆装.docx》由会员分享,可在线阅读,更多相关《任务10:尾灯的拆装.docx(4页珍藏版)》请在第壹文秘上搜索。

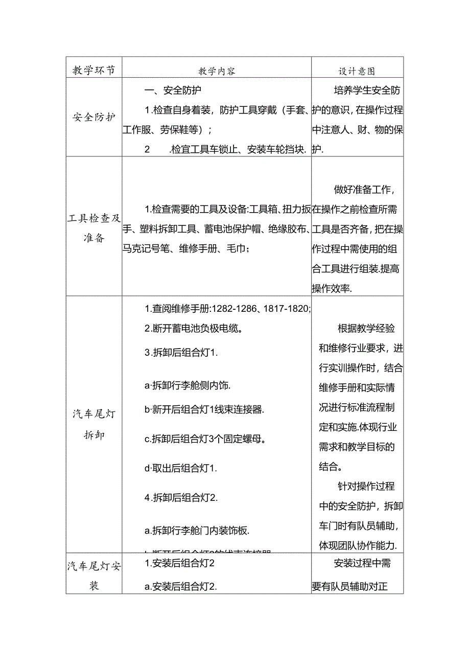
1、汽车车身修复优质课程资源教学设计重庆市两江职业教育中心任务10:汽车尾灯的拆装课程名称汽车车身修复授课题目帝豪EV450尾灯的拆装授课对象中职汽车运用与维修二年级授课教师周杰内容分析本次微课的教学内容是车门拆装,还原汽车维修任务中,车尾受损,需要进行修复时对尾灯的拆装拆装的操作,以帝豪EV450尾灯的拆装为例,为同学们讲解规范的操作步骤。学情分析知识和技能基础本微课教授对象为高二年级学生,他们有一定的理论基础,熟悉工具使用,具备汽车维修的基本能力.教学目标知识目标掌握吉利帝豪EV450尾灯拆装的标准流程.能力目标能正确拆装吉利帝豪EV450尾灯的拆装。素养目标具有良好的职业道第素养和较强的安全

2、文明生产意识.思政目标养成精益求精的良好品质,锻造工匠精神。教学重难点点点掌握灯光检查的要求.难点尾灯拆装的标准流程.教法任务驱动、直观演示教学资源1.帝豪EV450维修手册;2 .实训讲解中所使用的防护用品;3 .尾灯拆装所使用的工具和设备.教学环节教学内容设计意图安全防护一、安全防护1 .检查自身着装,防护工具穿戴(手套、工作服、劳保鞋等);2 .检宜工具车锁止、安装车轮挡块.培养学生安全防护的意识,在操作过程中注意人、财、物的保护.工具检查及准备1.检查需要的工具及设备:工具箱、扭力扳手、塑料拆卸工具、蓄电池保护帽、绝缘胶布、马克记号笔、维修手册、毛巾;做好准备工作,在操作之前检查所需工

3、具是否齐备,把在操作过程中需使用的组合工具进行组装.提高操作效率.汽车尾灯拆卸1.查阅维修手册:1282-1286、1817-1820;2 .断开蓄电池负极电缆。3 .拆卸后组合灯1.a拆卸行李舱侧内饰.b新开后组合灯1线束连接器.c.拆卸后组合灯3个固定螺母。d取出后组合灯1.4 .拆卸后组合灯2.a.拆卸行李舱门内装饰板.b.断开后组合灯2的线束连接器.c拆卸后组合灯2的3个固定谡母.d取下后组合灯2.根据教学经验和维修行业要求,进行实训操作时,结合维修手册和实际情况进行标准流程制定和实施.体现行业需求和教学目标的结合。针对操作过程中的安全防护,拆卸车门时有队员辅助,体现团队协作能力.汽车

4、尾灯安装1.安装后组合灯2a.安装后组合灯2.安装过程中需要有队员辅助对正b.连接后组合灯2的线束连接器.c安装后组合灯2的3个固定螺母2力矩:5N.md.安装行李舱门内装饰板.2,安装后组合灯。a安装后组合灯。b.安装后组合灯1及3个固定摞母。力矩:5N.mc.连接后组合灯1线束连接器。d安装行李舱侧内饰板。3 .连接蓄电池负极电缆.4 .灯光检查。校链标记,体现团队协作能力.车门螺栓有安装要求和扭力要求。保证操作的合理性和规范性,养成精益求精的良好品质,锻造工匠精神.清洁复位1.工具检查清洁摆放整齐;2.场地清洁。培养职业道德素养和安全文明生产意识.实训总结对微课的四个重点内容进行总结一、

5、做好安全防护检直;二、螺纹紧固件的拆装要求;三、汽车尾灯后的检直要求;四、安全文明生产意识.回顾微课内容,提炼精华,强调重难点,保证学生对于本微课有更多的掌握.课后反思本微课利用直观的示范操作和讲解,让学生掌握帝豪EV450尾灯拆装,培养学生的职业道德和安全文明生产等核心素养。同时,结合行业要求,培养学生良好的学习方法、科学的求知态度和勇于进取的工匠精神.特色与创新本微课以落实立德捌人为根本任务,以培养学生职业道德素养和安全文明生产意识为基本目标.结合行业企业标准,通过理论讲解,技能示范,有效的把教学标准和岗位能力标准结合.学生通过微课学习,提升职业道德素养和安全文明生产意识.体现德技并修、精益求精的工匠精神、劳动精神.

展开阅读全文
相关资源
猜你喜欢
相关搜索

当前位置:首页 > 汽车/机械/制造 > 汽车作业报告

copyright@ 2008-2023 1wenmi网站版权所有

经营许可证编号:宁ICP备2022001189号-1

本站为文档C2C交易模式,即用户上传的文档直接被用户下载,本站只是中间服务平台,本站所有文档下载所得的收益归上传人(含作者)所有。第壹文秘仅提供信息存储空间,仅对用户上传内容的表现方式做保护处理,对上载内容本身不做任何修改或编辑。若文档所含内容侵犯了您的版权或隐私,请立即通知第壹文秘网,我们立即给予删除!