企业产品或服务的性能特点及特色优势分析.docx

上传人:p** 文档编号:1218368 上传时间:2024-11-25 格式:DOCX 页数:2 大小:10.50KB
下载 相关 举报
企业产品或服务的性能特点及特色优势分析.docx_第1页
第1页 / 共2页
企业产品或服务的性能特点及特色优势分析.docx_第2页
第2页 / 共2页
亲,该文档总共2页,全部预览完了,如果喜欢就下载吧!
资源描述

《企业产品或服务的性能特点及特色优势分析.docx》由会员分享,可在线阅读,更多相关《企业产品或服务的性能特点及特色优势分析.docx(2页珍藏版)》请在第壹文秘上搜索。

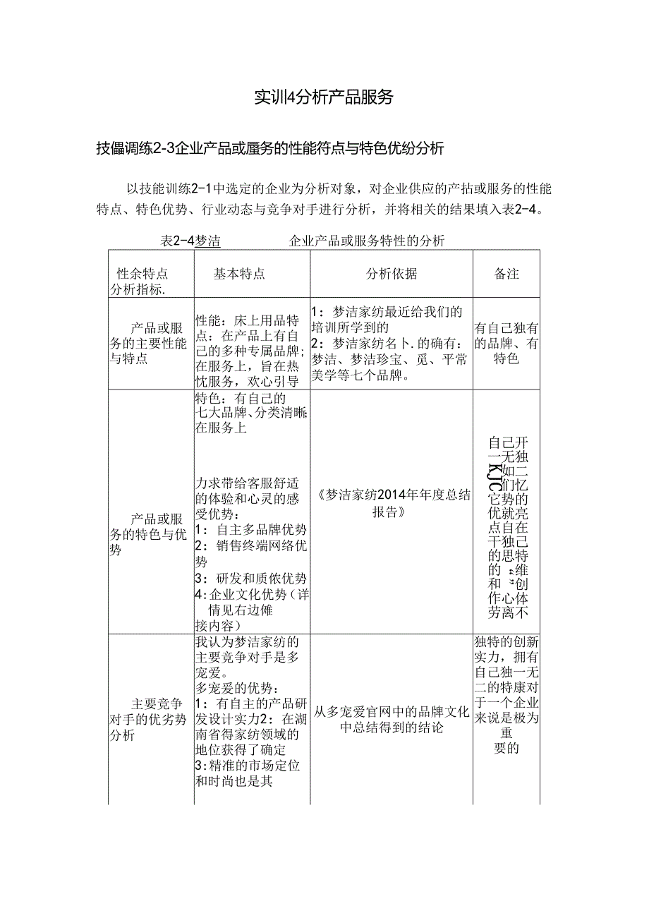
1、实训4分析产品服务技儡调练2-3企业产品或蜃务的性能符点与特色优纷分析以技能训练2-1中选定的企业为分析对象,对企业供应的产拈或服务的性能特点、特色优势、行业动态与竞争对手进行分析,并将相关的结果填入表2-4。表2-4梦洁企业产品或服务特性的分析性余特点分析指标.基本特点分析依据备注产品或服务的主要性能与特点性能:床上用品特点:在产品上有自己的多种专属品牌;在服务上,旨在热忱服务,欢心引导1:梦洁家纺最近给我们的培训所学到的2:梦洁家纺名卜.的确有:梦洁、梦洁珍宝、觅、平常美学等七个品牌。有自己独有的品牌、有特色特色:有自己的七大品牌、分类清晰;在服务上产品或服务的特色与优势力求带给客服舒适的

2、体验和心灵的感受优势:1:自主多品牌优势2:销售终端网络优势3:研发和质侬优势4:企业文化优势(详情见右边傩接内容)梦洁家纺2014年年度总结报告开独二忆的亮在己特维创体不己无如们势就自独思“”心离自一KJC它优点干的的和作劳主要竞争对手的优劣势分析我认为梦洁家纺的主要竞争对手是多宠爱。多宠爰的优势:1:有自主的产品研发设计实力2:在湖南省得家纺领域的地位获得了确定3:精准的市场定位和时尚也是其从多宠爱官网中的品牌文化中总结得到的结论独特的创新实力,拥有自己独一无二的特康对于一个企业来说是极为重要的具有的大优势多宠爱的劣势:1:就我个人而言觉得多宠爱首页的分类做的不够精细2:没有特殊出名的属于

3、自己有特色的品牌行业发展动态与趋势1:家纺的发展历史悠久2:在今后的生活中只会越来越红火,因为家居用品是人们不行摒弃的1;从生活阅历可以得到2;从梦洁的企业文化中也可以总结得出分析结论1:企业的定位极为重要,确定要找好H己白2,:企业的推广、产品的质量和良好的服务手企业经营胜利的关键3:创新实力、拥有个特属于自己企业的仓团队,以便随时跟随时代的发展潮流是极为4:网络偷售终端和销售渠道对于一个企业柒为重要的,确定要线上线下相结合才可以获度的拓展与胜利5:要时常关注市场动态,生产出与时代相呼J虽然家纺不会被社会所淘汰,但是企业未必纺所淘汰,所以关注市.场,见机行事,时常关重要的。j定位,法是一个J新、设计Ii要的:说也是极得最大限立的产品,不会被家创新是至

展开阅读全文
相关资源
猜你喜欢
相关搜索

当前位置:首页 > 论文 > 管理论文

copyright@ 2008-2023 1wenmi网站版权所有

经营许可证编号:宁ICP备2022001189号-1

本站为文档C2C交易模式,即用户上传的文档直接被用户下载,本站只是中间服务平台,本站所有文档下载所得的收益归上传人(含作者)所有。第壹文秘仅提供信息存储空间,仅对用户上传内容的表现方式做保护处理,对上载内容本身不做任何修改或编辑。若文档所含内容侵犯了您的版权或隐私,请立即通知第壹文秘网,我们立即给予删除!