公司采购管理办法.docx

上传人:p** 文档编号:1223002 上传时间:2024-11-25 格式:DOCX 页数:8 大小:16.78KB
下载 相关 举报
公司采购管理办法.docx_第1页
第1页 / 共8页
公司采购管理办法.docx_第2页
第2页 / 共8页
公司采购管理办法.docx_第3页
第3页 / 共8页
公司采购管理办法.docx_第4页
第4页 / 共8页
公司采购管理办法.docx_第5页
第5页 / 共8页
公司采购管理办法.docx_第6页
第6页 / 共8页
公司采购管理办法.docx_第7页
第7页 / 共8页
公司采购管理办法.docx_第8页
第8页 / 共8页
亲,该文档总共8页,全部预览完了,如果喜欢就下载吧!
资源描述

《公司采购管理办法.docx》由会员分享,可在线阅读,更多相关《公司采购管理办法.docx(8页珍藏版)》请在第壹文秘上搜索。

1、公司选购管理方法第一章总则第一条为了提高公司选购效率、明确岗位职责、有效降低选购成本,满意公司对优质资源的需求,进一步规范物资选购流程,加强与各部门间的协作,特制定本制度.其次条公司选购工作应当遵簿公开、公允、公正、诚恳信用、注意效率及雉护公司利益的原则.其次章工作职责第三条行政部门作为公司选购的职能部门,负责公司选购工作的具体管理和选购项目的审核及具体实施.其主要职责包括:(一)贯彻执行公司选购的政策和各项规定I(一)会同公司财务和相关部门制定公司选购安排,并负责具体姐的实施.(=)负责选的项目的验收工作,负责与供应商联络及供应售后服务.(四)完成公司镇导交办的其他选购工作。第三章公司选购项

2、目范圉第四条公司选购项目的范围I(一)办公类:办公营业用房、办公家具、电气设备、办公设备和交通运输设番、电子及网络设缶、通讯设冬、安防设备、大宗的印刷品、办公用品和消耗材料、广告和宣扬用品等.(二)工程类:办公营业用房的装修工程,计算机网络系统、应用软件开发等项目.(三)服务类I专业询问、工程设计、设备修理、应刷制作、财产和人身保险、系统培训和会议及有关社会服务等项目.(四)公司领导认定需选购的其他项目.第四章公司选购方式和工作流程第五条公司选购方式采纳借款冲帐方式、个人先行签付2种方式.(一)借款冲帐方式:是指在财务借款(支票)选购的方式.可采纳此种方式选购的条件如下:1、选购所需金额高于公

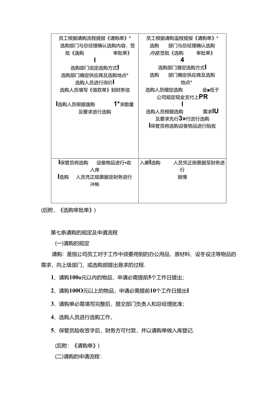
3、司规定的现金报销金事的12、选购支付方式为支票付款的;3、选购的货物规格、标准统一,现货货源足够且价格改变,度小的.4、只能从唯一供应商选购的;5、发生不行Si见的紫急状况,不能从其他供应商选购的:6、必需保证原有选购设备一样性或服务配套要求,须要接着从原供应商处增购配套项目或设备的.(一)个人先行幽付方式:是指由个人先行付款选购的方式.采纳此种方式选购的条件如下I1、选购金额低于公司规定支票支付金领的;2、公司第1号临时通知进行的选购工作.第六条公司选购工作流程(见下表).公司选购工作流程借款冲帐个人先行柒付员工根据请购流程提报请购单*选购部门与总径理确认选购内容,签批逸购审批单I选购部门说

4、定选购方式I选购部门确定供应商及选购地点*选购人员进行询价I选购人员填写借款单到财务信I选购人员根据逸购1*求数量及要求进行选购员工根据请购滥程提报请购单*选购部门与总经理确认选购内容,签批选购审批单4选购部门潴定选购方式I选购部门确定供应商及选购地点*选购人员稽定选购金低于公司规定现金支付上PRI选购人员根据选购需求IU及要求先行3付进行选购I保管员将选购设备物品进行险收I保管员将选购设备物品进行收入庠I选购人员凭正规票据至财务进行冲帐入摩I选购人员凭正册票据至财务进行报情(后附,选购审批单)第七条请购的规定及申请流程(一)请购的规定请购:是指公司员工对于工作中须要用到的办公用品、原材料、设

5、冬设注等物品的需求,向上级部门,或选购部提出恳求的过程.1、请购100o元以内的物品,申请必需提前5个工作日提出;2、请购100O元以上的物品,申请必需提前10个工作日提出I3、请购单必需填写完整后,提交部门负责人和总经理批准;4、选购人员进行选购工作,5、保管员险收签字后,财务方可付款,并以请购单做入库登记.(后附:请购单)(二)请购的申请流程:1、申请人提请,选购部填写价格,时间等,选购人员必需提交,少3份独立选购报价及有关信息进行审批一2、选购部门负责人对所调价格进行审批,并填写请款单;3、选购人员执行选购工作,4、保管员验收后至总经理和财务确认验收并签字;5、完成后请购单正本及全部选购

6、报价报告由财务存档,选购负责人留复印件及选购点评以作留存备份.(三)请购单提报规定(1)请购单应根据要求填写完整、清楚,由公司领导审核批准后报选购部门:(2)请购部门在提报请购单时应要求选购部接收入笠字,请购部门备份.(3)涉及的请购数量过多时可以附件清单的形式进行提交,为提高效率该清单的电子文档也需一并提交;(4)遇公司急需的物资,公司领导不在的状况,可以电话或其他形式请示,征得同意后提报选购部门,签字确认手续后补.(5)假如是单一来源选购或指定选购厂家及品牌的产品,请购部门必需作出书面说明.(6)请购单的更改和补充应以书面形式由公司旬(导签字后报选购部.(四)请购单的接收及分发娅定1、请购

7、的接收要点(1)选购部在接收请购单时应检查请购单的填写是否根据规定填写完整、清是,检查请购单是否经过公司领导审批I(2)接收请购单时应遵循无安排不选购,名称规格等不完整清楚不选购,库存已有的物资不选购的原则;(3)通知保管员核查清购物资是否有库存I(4)对于不符合规定和撤销的请购物资应刚好通知请购部门.2、请购单的分发规定(1)对于请购单选购部应根据人员分工和惋位职责进行分工处理;(2)对于紫急请购项目应优先处理;(3)无法于请购部门需求日期办妥的应通知请购部门.(4)要的物资等选购前应征求公司总经理的建议.3、选购周期的规定(D常规商品选购周期在7天,(2)遇到紧急选购应汇报公司领导实行快速

8、优先选购的策略,紫急地购商品周期在3天时间.(五)询价及其规定1、询价时应仔细批网请购单的品名、规格、数量、名称.了解请购物资相关的要求,遇到问题应刚好的与请购部门沟通I2、属于相同类型或属性近似的产品应整理、归类集中打包选购;3、对于紧急请购项目应优先处理;4、全部选购工作必需向生产厂家或服务商干脆询价,原则能不通过其代理或各种中介机构询价;5、对于请购部门需求的物资或设答如有成本较低的普代品可以举荐选购善代品;.6、遇到重要的物资或覆估单次选购金额超大的选购状况,询价前应先向公司相关领导汇报基本状况I7、询价时对于相同规格和技术要求应对不同品牌进行询价:8、比价选购的供应商均应具备肯定资质

9、和实力,具有供应我公司所需物资的实力I9、在询价时遇到特别状况应书面报请公司领导批示。第五章公司选购的监督与管理第八条公司财务部门对公司选购工作进行全过程监督检查.其主要内容包括,(一)有关选购工作各项规定的执行状况;(二)选购范围、选的方式和选购程序的执行状况I(三)其他应当监督检查的内容.第九条公司选购应严格根据批准的Si算执行.第十条在公司选购活动中,选购人员及相关人员与供应商有利害关系的,必需回避.第六章附则第十一条本管理方法由公司行政部说明和修订.第十二条本管理方法自下发之日起实施.附I请购单请购单申请部门:填报日期:年月日选购类别:口设备口材料口工.程口服务低值易耗口其他购翼缘由:序号名称规格型号数量估价(单价)估价(总价)备注123456备注:申请人:部门经理:分管负费人:选购负责人:财务负货人:总经理:注:中谕堆位或个人应具体填报上表中各项内容,经各级领导签字确认后方可选购。附,选购审批单采购审批单部门名称年月日序号项目名称规格单位数量单价金额审批备注总经理:财务负货人:II1.1.1.会计审核:合计金额大写:_经办人:部门负责人:变核人:

展开阅读全文
相关资源
猜你喜欢
相关搜索

当前位置:首页 > 管理/人力资源 > 管理学资料

copyright@ 2008-2023 1wenmi网站版权所有

经营许可证编号:宁ICP备2022001189号-1

本站为文档C2C交易模式,即用户上传的文档直接被用户下载,本站只是中间服务平台,本站所有文档下载所得的收益归上传人(含作者)所有。第壹文秘仅提供信息存储空间,仅对用户上传内容的表现方式做保护处理,对上载内容本身不做任何修改或编辑。若文档所含内容侵犯了您的版权或隐私,请立即通知第壹文秘网,我们立即给予删除!