电厂环保考核制度.docx

上传人:p** 文档编号:1230829 上传时间:2024-12-16 格式:DOCX 页数:3 大小:11.99KB
下载 相关 举报
电厂环保考核制度.docx_第1页
第1页 / 共3页
电厂环保考核制度.docx_第2页
第2页 / 共3页
电厂环保考核制度.docx_第3页
第3页 / 共3页
亲,该文档总共3页,全部预览完了,如果喜欢就下载吧!
资源描述

《电厂环保考核制度.docx》由会员分享,可在线阅读,更多相关《电厂环保考核制度.docx(3页珍藏版)》请在第壹文秘上搜索。

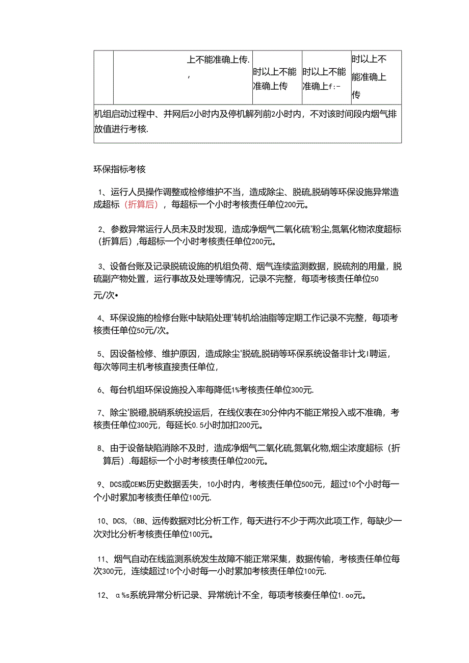
1、电厂环保考核制度一环保指标控制目标:1、一、二期烟尘(30mgm3)二氧化疏(100mg11h)氮氧化物(100mgfm3)排放达标率达到100%。(正常运行时;维护及检修期间除外)2、除尘器、脱硫投、脱硝月投入率100、。(启停机及因设备故障造成负荷低不具备投运统计等时段不纳入考核,此时段为启风机至满足脱硝投入条件)3、脱疏脱硝、除尘效率达到设计值。(检修作业及催化剂按规程进行)4、在线监测设备投入率100%,准陷率100%。(检修)5、机组正常运行时,废水回收利用率100*(启停机时段不纳入考核)二、符合下列条件之一:一般环保设施事故环保设施一类障碍环保设施二类障碍环保设施异常1烟尘排放浓

2、度连续超标24小时以上8小时以上1小时以上1小时以上或月度累计超标48小时24小时12小时4小时2S02排放浓度连续超标24小时以上8小时以上1小时以上1小时以上或月度累计超标48小时24小时12小时4小时3NoX排放浓度连续超标24小时以上8小时以上4小时以上1小时以上或月度累计超标48小时24小时12小时4小时4烟尘、S()2,NOX不能在级连续准确监测48小时以上24小时以上12小时以上4小时以上5上传的主要数据连续48小时以连续24小连续8小连续4小上不能准确上传.,时以上不能准确上传时以上不能准确上f:-时以上不能准确上传机组启动过程中、并网后2小时内及停机解列前2小时内,不对该时间

3、段内烟气排放值进行考核.环保指标考核1、运行人员操作调整或检修维护不当,造成除尘、脱硫,脱硝等环保设施异常造成超标(折算后),每超标一个小时考核责任单位200元。2、参数异常运行人员未及时发现,造成净烟气二氧化硫粉尘,氮氧化物浓度超标(折算后),每超标一个小时考核责任单位200元。3、设备台账及记录脱硫设施的机组负荷、烟气连续监测数据,脱硫剂的用量,脱硫副产物处置,运行事故及处理等情况,记录不完整,每项考核责任单位50元/次4、环保设施的检修台账中缺陷处理转机给油脂等定期工作记录不完整,每项考核责任单位50元/次。5、因设备检修、维护原因,造成除尘脱硫,脱硝等环保系统设备非计戈I聘运,每次等同

4、主机考核直接责任单位,6、每台机组环保设施投入率每降低1%考核责任单位300元.7、除尘脱磴,脱硝系统投运后,在线仪表在30分仲内不能正常投入或不准确,考核责任单位300元,每延长0.5小时加扣200元。8、由于设备缺陷消除不及时,造成净烟气二氧化硫,氮氧化物,烟尘浓度超标(折算后).每超标一个小时考核责任单位200元。9、DCS或CEMS历史数据丢失,10小时内,考核责任单位500元,超过10个小时每一个小时累加考核责任单位100元.10、DCS,(BB、远传数据对比分析工作,每天进行不少于两次此项工作,每缺少一次对比分析考核责任单位100元。11、烟气自动在线监测系统发生故障不能正常采集,

5、数据传输,考核责任单位每次300元,连续超过10个小时每一小时累加考核责任单位100元.12、%s系统异常分析记录、异常统计不全,每项考核奏任单位1.oo元。13、银台炉电除尘电场卷停运一个,考核责任单位200元.14、环保设施缺陷未及时填单,一项考核责任单位50元。15、在线运维厂家每日24小时进行运营服务,当发生监测设备故障导致监测数据异常时,必须在30分钟内到达现场进行维护处理,未按办法时间到场的,每次考核在线运维厂冢100元,如由于在线运维厂冢运营服务不当或未按办法时间到达现场,造成设备停运或监测数据不准确,每次对在线运维厂家罚款200元,如果超出一小时后仍然不能恢复正常,增加罚款20

6、0元,以此类推,以后每增加一小时,递增罚款200元,如果出现环保部门或上级公司问责及考核情况,一切责任均由在线运维厂家承担,并由在线运维厂家承担相关经济法律责任。16、在线运维厂家每日对CEMS室进行清扫,保持室内机设备干净整洁,发生室内及设备卫生不合格时,每次考核在线运维厂家100元,不按时进行整改的,每日追加考核100元。17、造成环保参数小时均值超标,环保设施异常及环保设施异常以上事件的责任单位需24小时以内上报事件报告单未按时上报的责任单位每日考核200元,每延长一天加扣200元。18、发生由于运行操作、机务设备、C1.-MS仪表和DCS系统原因造成的环保参数小时均值超标,环保设施异常及环保设施异常以上事件,专业负责人必须到场监督组织工作,接到通知未到现场的考核责任单位200元,屡次接到通知不到现场的责任单位每次考核200元。

展开阅读全文
相关资源
猜你喜欢
相关搜索

当前位置:首页 > 建筑/环境 > 环保行业

copyright@ 2008-2023 1wenmi网站版权所有

经营许可证编号:宁ICP备2022001189号-1

本站为文档C2C交易模式,即用户上传的文档直接被用户下载,本站只是中间服务平台,本站所有文档下载所得的收益归上传人(含作者)所有。第壹文秘仅提供信息存储空间,仅对用户上传内容的表现方式做保护处理,对上载内容本身不做任何修改或编辑。若文档所含内容侵犯了您的版权或隐私,请立即通知第壹文秘网,我们立即给予删除!