小组社会调查报告总结.docx

上传人:p** 文档编号:1234882 上传时间:2024-12-16 格式:DOCX 页数:6 大小:17.90KB
下载 相关 举报
小组社会调查报告总结.docx_第1页
第1页 / 共6页
小组社会调查报告总结.docx_第2页
第2页 / 共6页
小组社会调查报告总结.docx_第3页
第3页 / 共6页
小组社会调查报告总结.docx_第4页
第4页 / 共6页
小组社会调查报告总结.docx_第5页
第5页 / 共6页
小组社会调查报告总结.docx_第6页
第6页 / 共6页
亲,该文档总共6页,全部预览完了,如果喜欢就下载吧!
资源描述

《小组社会调查报告总结.docx》由会员分享,可在线阅读,更多相关《小组社会调查报告总结.docx(6页珍藏版)》请在第壹文秘上搜索。

1、课领名称:有关武科大黄冢湖校区文法学院本科生就亚意向调色组长学号:201006113002姓名:李根林联系方式:1567156371801级:社保1001班时间;2011年11月13号有关武科大黄家湖校区文法学院本科生就业意向调近调亘目的通过调查和分析,使我们对我校高校生的就业意愿、就业观念、就业实力等方面的状况有了进一步了解,希望能对做好我校高校生就业工作,引导树立正确的择业观、价值观.努力提升的就业水平将起到岗定的厘进作用调或范国我门的胃食葩困是在武科大黄冢湖校区,可分为三个层次。在现实方面,主要是周生那些已经毕业找到工作的同学;在志向方面,主要是对大二,大三的调否:在志向与现实之间,我们

2、将对大四进行调亘调食对呈和分析单位武汉科技高校苴袤湖校区文法学院本科生以每个学生为分析单位调查类型和调查方法实行抽样调造以调互问叁为主,协助以小组成员的访淡与网络问卷形式调或工具调色时间和进度支配打算阶段:九周、第十周:深遂的携定和探讨,并且制定相关的调亘方案,,并进行大体的组员分工课懑的问襟设计,并进行试点调查完法调色内容,并对其他小组成员与老师的建议进行分析修改实施阶段第十一周:发放问桂.将打印的200份问在按事先的分工发给文法本科大一到大四的学生并且依据实际状况会做出构定数晟比例的调整。依搭我校状况.问卷发放一般选择在晚上与双休日,每份问性的填写大约三分仲左石;此外进行资料和数据的分析整

3、理题结阶段第十二周:依据调否结果撰写调近报告询或人员的组织等与人黄:周亚娇张力文吴I?何容李根林王思颐张檀朋问卷设过:周亚娜张力文吴馨何容李根林王思颐张槽朋调亘人员:周亚娇张力文吴鹫何容王思股张殖用季粮林访谈人员:李根林张i三朋王思敕数据强理与分析:李根林王思颐张檀朋报告陵写人员:周亚娇张力文吴馨何容调查登费的支配与支配经费主要是调近问卷的打印方面,打印200份大约12元武科大文法学院本科生就业意向调点问卷大家好,为了了解我校黄家湖高校生就业意向,我们小组在周均旭老师的指导下.开展了一项社会调受。希望通过这次调亘.转够了解大冢的肱业意向,并为大冢供应一些普考信息.也为学校提一些建设性的建议,为

4、大家今后就业做打算,请您抽出珍贵的五分钟协作我们。假如您对我们的调亘结果城爱好,可留下您的联系方式,我们会把调空结果反窗给您。专业;年级;性别:联系方式:单选数:1.您是否有明确的就业目标a目标用确b不确定C没有目标2本科毕业后,您建可转会选择:a干脆参与工作b考斫C出国深造d创业e其他3假如您去找工作,您忸向于那种单位:a国有企业b国家机关和事业西位c民营企业d外企e合济企业其4毕亚后,您会选择在哪里就业a留在武汉b回冢多c去他地方5您对自己专业的满足程度:a很满足b还可以C不满足6您想从事的眼业与本专业相关度:a必需从字本专业b与本专业相关c可以不相关7您对自己就业前景的看法:a乐观,很有

5、信念b坯可以C很情箱.没信念8您的工资预期:a1.0002000b20003000c3000以上多选题1您认为学校发布就业信息的好方式有:a学校信息栏b学校就亚网站C学校广播站d短信群发e辆导员通知f其他2您认为学校应供应的就业朋务主要有:a多供应就业信息b多组织校内瞪访会c多请专或做专!S讲座d多供应应社会实践的机会e加强就业网络建设3您认为下列哪些是影响就业的主要因素:a学校知名度b学位C专业成果d个人素养e技能证书f其他4您认为对您的就业方向有主要影响的人有哪典:a家长b老师C同学挚友d自己患方e随大流有关道科大文法本科生就业怠向调查报告摘要:高校毕业生就业始终是社会奂汪的热点和焦点。作

6、为武汉科技离校的学生,我门组员确定以“武科大文法本科生高校生就业意向”为题做一份调起。为了让我行的调至探讨能有序进行,我们在网上检索了一些面景资料:由高校生自己实施的调查证明,当前毕业生的职业规划方面呈现闲显的“国进民退趋势,但仅有少数人能够如密获得国有企事业单位的工作机会,就业意向与实际状况之间存在较大的反差。在实际就业去向上,调查组发觉,逋六成毕业生去向为企业,其中八成以上在民营企业。与两年前同类调起的状况比,在民密企业就亚比例有所增加,民企成为应届毕业生就业的主渠迫。“缺少资金”被揖为可旋导致创业失败的头号因素。而在创业资金来源上,60。罪父母和亲友投资或借贷,17$为个人枳苗,申诂银行

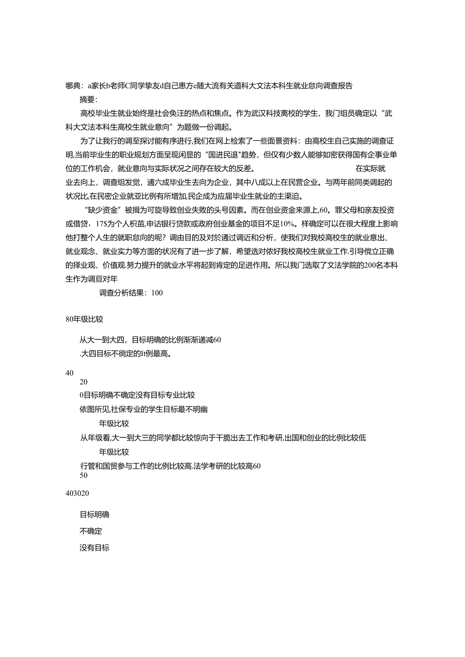
7、贷款或政府创业基金的项目不足10%。样确定可以在很大程度上影响他打整个人生的就职怠向的呢?调由目的及对於通过调近和分析,使我们对我校高校生的就业意出、就业观念、就业实力等方面的状况有了进一步了解,希望选对侬好我校高校生就业工作.引导傥立正确的择业观、价值观.努力提升的就业水平将起到肯定的足迸作用。所以我门选取了文法学院的200名本科生作为调亘对年调查分析结果:10080年级比较从大一到大四,目标明确的比例渐渐递减60.大四目标不徜定的It例最高。40200目标明确不确定没有目标专业比较依图所见,社保专业的学生目标最不明幽年级比较从年级看,大一到大三的同学都比较惊向于干脆出去工作和考研,出国和创

8、业的比例比较低年级比较行管和国贸参与工作的比例比较高.法学考研的比较高6050403020目标明确不确定没有目标干腌工作出国其他各个专业对工作单位的不同选择7国贸的同学比较帧向于去外企工作,法学6和行管的去国冢机关和事业母位的比例5比较高,社保去国有企业的比例较离。4321针对上述的调亘结果.我们对学校的建议有:1学校应不断加强软、硬件设施建设和师奥队伍建设,深化教学内容的改革,砧宽学生学问面.增加应用性、操作性、技能型的课程,切实培育目备各种综合技能能够培应社会需求的探合型人才。2冬供应效信息,组织校内聘酒会.供应社会实践的机会。对高校生的建议:1 要有明确的就业目标,做好职业观划2 变更就

9、业观念。变更地域挺择和单位逸择的观点,捶应主动主动地去创业。3不要对工资要求太高。4 提高自己的综合素养,胡立自己弦业的信念,燧加姑应环境的实力,要有创新实力,培巨责便意识和竞争意识。5 ,学好专业学问,并多给与社会实践,增加自己的实践阴历,提高目己社交实力。6多参与用人柒位就业讲座或者其它就业讲座建立双方更流磷、有效的沟城沟通黑道。7选择自己的强项和特色,发展的机会更大。对国家和社会的建议:国家方面针对高校生当的的就业问题制定主动的就业政策业。稳定的就业环境。创建公允的就业机会。加快调整人才培腐玷构。拓宽高校毕业生到基层就业的柔道。激励高校毕业生大基层,到中小公司,到艰苦的地方去工作。加强对

10、高校毕业生的就业指导。使他们是树立自主择业,勤奋创业,终身学习的观念,树立依据社会须妾就业,到基层建功立业的思想,社会方面公允对待高校生,降低高校生就业的门拔。企业还应给高校生获得培训的机会。三,总结针对此次遇色,我们发觉文法学院本科生总体上说有自己的目标,并能按目标去努力,大部分学生对就业前景如是充溢信念.而小部分没信念的人主要是认为专业的制约,这部分高校生应努力学好笠业课学问,主动参与学校的各种讲座,丰庭自己的课余学问。大部分学生也较向于毕业后干脆移与就业,去适应社会。这次的调更是我组成员同心协力完成的结果.全组成员能够共同面对问地.针对同学提出的叵国仔细对待,主动IM计献策去解决,并不怕

11、辛苦去分发与回收问卷,使得回收率达到100%,确保了数据的完整性与正确性.也充分显示了小组成员的齐心努力。关于武科大文法本科生就业意向调亘的小组工作记录社保100I第三小组本小组工作记录分为四个阶段:拉施阶段;资料收集、调西方案确定及PPt制作展示阶段;问卷制作及发放阶段;数据整理分析及怠培阶段.第一阶段选赵阶段初步选遨:9月22日下午:小姐成员在南九草坪集合,/要提什废样的课题进行了探讨,基于课观的可算作性,小组大多数成员忸向于关于武科将校生的就业观念这一选题,于是就确定由李根林,张力文同学来做该课Sg的PPt,其他同学负费收集相关资料.9月27上午:经过初步的分工合作,李根林同学在课堂上展

12、示了这个课题的PPJ并听取了老师和其他小组的看法.修改选懑:9月28日上午:小蛆成员在南国食堂一楼集合,就上次PPt展示时老师给的建议进行探讨,相识到起先所选课也的缺陷,对于大家反映的我们的议/范由过于宽泛,对象不涌淅,实践起来雉度大.于是掇改课地,大亥提出了对黄袤湖校区的学生进行调查,对文法大一到大四的全部学生迸行调至.对文法本科生迸行调亘.对高校生进行就业观念调受等观点,及笈逐个分析,瑕终把课趣定为有关武科大黄冢湖校区文法本科生就业意向调合.并向老师询问9月28日下午:就袋于就业方面的一些怀疑询问了社会调亚周老师.并在稍晚一些时间后,通江小组成员商议把课短名称定为关于武科大黄冢湖文法本科生

13、秋业意向的网亘其次阶段资料收集、调查方案确定及PPt制作展示阶段9月29日到10月15日:就课熟的调生目的.邕义、方法及假设等内容,小组各成员依据自己收缕到的资料,进行相袋的概括,并以髭件的方式发给组长,田组长汇总整理.在tt期间.由李根林把Word版的调违方案确定,并以邮件的方式发给小蛆成员听取看法。10月17日晚:由李根林同学把修改后的调至方案发给小组成员迸行探讨II10月18日下午:小组成员在南九草坪,就调查对象的选取、成员的详细分工迸行探讨。确定以文法学院本科生抽取200名为调至对危。并且确定李根林,张力文,吴辔,何荣,周亚娇进行问卷的设计,由张力文张亚矫同学做负责人:王思版,李根林,

14、张檀朋三人迸行数讴的铿理和分析,由李根林同学做负世人:李根林,张谏鹘,王思颐三人进行访谈调近.由李根林同学做负责人。10月20日上午:经过作&JS的调查方案属终确定。,第三阶段问卷制作及发放阶段10月20日-25日:谡食方案,收缴资料。由李根林同学进行整理确立了初步的调合问卷.有十五题组成。然后发给成员征求看法,就其中庭项的支配依次.格纲度.是否有申豆嫌疑迸行了探讨和修改。10月26日下午:带在小组的谡查方案和问桂的字级版来到教空.依据老师的支配,接受各小组的“挑剌”。IO月29日:李根林同学依据昨天其他小组给的看法,与全蛆成员进行探讨,对问卷进行了修改,把起先的地减为11个。至此问卷暧费确定

15、。1.1.月2日下午:小组成员南园食堂.探讨什么时候发放问卷及及学院最终发放问卷的数S,确定由小蛆四位女生负费发放女生的问卷IQo份,小组三位男生负责发放男生宿含的100份11月3日上午:依循事先支配,李根林到校外打印店打印了200份问卷。11月3日下午:全组成员在南九草坪集合,女生领取100份,男生领取1.Oo份进行分发并回收。李根林,王思麟和张津鹊负贡访谈。第五阶段85据整理分析及总结阶段11月4日:全部问卷集中到李根林手里,与张激鹳王思胶三位同学进行逐个分析记录培果,计算出结果交给女孩进行PPt制作11月5日:周亚斯,张力文,吴馨把最终的调击报告和相尖PPt制作完成:并发给小组成员听取看法.1.1.月6日:依据小组成员的看法对调近报告进行修改,之后又让成员看了一下。至此,调亘工作完全结束。第三调杏小组成员工作评价

展开阅读全文
相关资源
猜你喜欢
相关搜索

当前位置:首页 > 办公文档 > 工作总结

copyright@ 2008-2023 1wenmi网站版权所有

经营许可证编号:宁ICP备2022001189号-1

本站为文档C2C交易模式,即用户上传的文档直接被用户下载,本站只是中间服务平台,本站所有文档下载所得的收益归上传人(含作者)所有。第壹文秘仅提供信息存储空间,仅对用户上传内容的表现方式做保护处理,对上载内容本身不做任何修改或编辑。若文档所含内容侵犯了您的版权或隐私,请立即通知第壹文秘网,我们立即给予删除!