儿科正常参考值.docx

上传人:p** 文档编号:1257165 上传时间:2024-12-24 格式:DOCX 页数:10 大小:31.77KB
下载 相关 举报
儿科正常参考值.docx_第1页
第1页 / 共10页
儿科正常参考值.docx_第2页
第2页 / 共10页
儿科正常参考值.docx_第3页
第3页 / 共10页
儿科正常参考值.docx_第4页
第4页 / 共10页
儿科正常参考值.docx_第5页
第5页 / 共10页
儿科正常参考值.docx_第6页
第6页 / 共10页
儿科正常参考值.docx_第7页
第7页 / 共10页
儿科正常参考值.docx_第8页
第8页 / 共10页
儿科正常参考值.docx_第9页
第9页 / 共10页
儿科正常参考值.docx_第10页
第10页 / 共10页
亲,该文档总共10页,全部预览完了,如果喜欢就下载吧!
资源描述

《儿科正常参考值.docx》由会员分享,可在线阅读,更多相关《儿科正常参考值.docx(10页珍藏版)》请在第壹文秘上搜索。

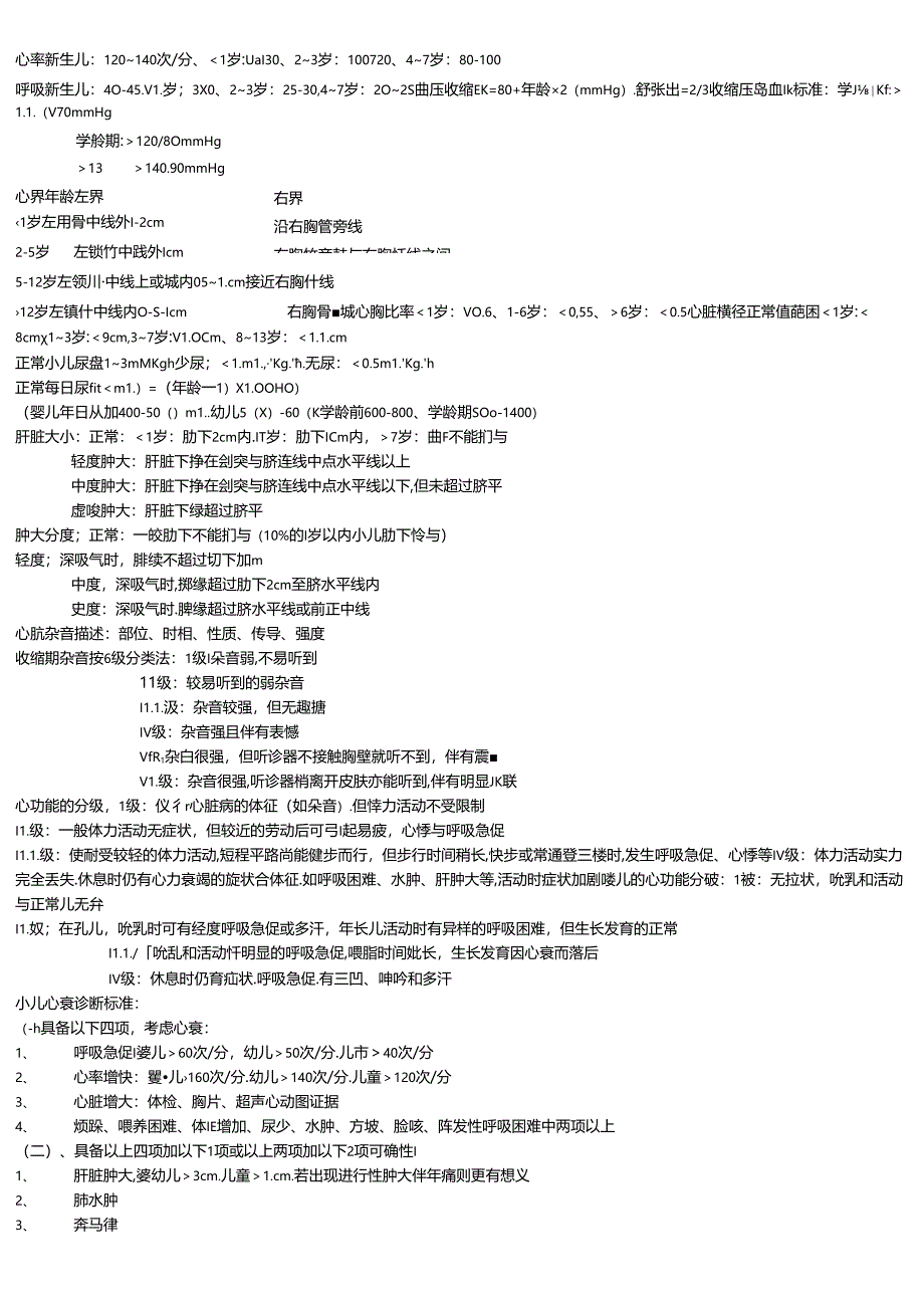
1、心率新生儿:120140次/分、1岁:UaI30、23岁:100720、47岁:80-100呼吸新生儿:4O-45.V1.岁;3X0、23岁:25-30,47岁:2O2S曲压收缩EK=80+年龄2(mmHg).舒张出=2/3收缩压岛血Ik标准:学JKf:1.1.(V70mmHg学舲期:120/8OmmHg13140.90mmHg右界沿右胸管旁线右胸竹旁鼓与右胸忏线之间心界年龄左界1岁左用骨中线外I-2cm2-5岁左锁竹中践外Icm5-12岁左领川中线上或城内051.cm接近右胸什线12岁左镇什中线内O-S-Icm右胸骨城心胸比率1岁:VO.6、1-6岁:0,55、6岁:0.5心脏横径正常值葩困

2、1岁:8cm13岁:9cm,37岁:V1.OCm、813岁:1.1.cm正常小儿尿盘13mMKgh少尿;1.m1.,Kg.无尿:0.5m1.Kg.h正常每日尿fitm1.)=(年龄一1)X1.OOHO)(婴儿年日从加400-50()m1.幼儿5(X)-60(K学龄前600-800、学龄期SOo-1400)肝脏大小:正常:1岁:肋下2cm内.IT岁:肋下ICm内,7岁:曲F不能扪与轻度肿大:肝脏下挣在刽突与脐连线中点水平线以上中度肿大:肝脏下挣在刽突与脐连线中点水平线以下,但未超过脐平虚唆肿大:肝脏下绿超过脐平肿大分度;正常:一皎肋下不能扪与(10%的I岁以内小儿肋下怜与)轻度;深吸气时,腓续不

3、超过切下加m中度,深吸气时,掷缘超过肋下2cm至脐水平线内史度:深吸气时.脾缘超过脐水平线或前正中线心肮杂音描述:部位、时相、性质、传导、强度收缩期杂音按6级分类法:1级I朵音弱,不易听到11级:较易听到的弱杂音I1.1.汲:杂音较强,但无趣搪IV级:杂音强且伴有表憾VfR1杂白很强,但听诊器不接触胸壁就听不到,伴有震V1.级:杂音很强,听诊器梢离开皮肤亦能听到,伴有明显JK联心功能的分级,1级:仪彳r心脏病的体征(如朵音).但悻力活动不受限制I1.级:一般体力活动无症状,但较近的劳动后可弓I起易疲,心悸与呼吸急促I1.1.级:使耐受较轻的体力活动,短程平路尚能健步而行,但步行时间稍长,快步或

4、常通登三楼时,发生呼吸急促、心悸等IV级:体力活动实力完全丢失.休息时仍有心力衰竭的旋状合体征.如呼吸困难、水肿、肝肿大等,活动时症状加剧喽儿的心功能分破:1被:无拉状,吮乳和活动与正常儿无弁I1.奴;在孔儿,吮乳时可有经度呼吸急促或多汗,年长儿活动时有异样的呼吸困难,但生长发育的正常I1.1./吮乱和活动忏明显的呼吸急促,喂脂时间妣长,生长发育因心衰而落后IV级:休息时仍育疝状.呼吸急促.有三凹、呻吟和多汗小儿心衰诊断标准:(-h具备以下四项,考虑心衰:1、 呼吸急促I婆儿60次/分,幼儿50次/分.儿市40次/分2、 心率增快:矍儿160次/分.幼儿140次/分.儿童120次/分3、 心脏

5、增大:体检、胸片、超声心动图证据4、 烦跺、喂养困难、体IE增加、尿少、水肿、方坡、脸咳、阵发性呼吸困难中两项以上(二)、具备以上四项加以下1项或以上两项加以下2项可确性I1、 肝脏肿大,婆幼儿3cm.儿童1.cm.若出现进行性肿大伴年痛则更有想义2、 肺水肿3、 奔马律胸围诞生:32cm、1岁:=头围、1岁:=头困+岁数一1腹围2岁:12月未萌出为异样),最迟2.5岁前出齐,2岁:乳牙数目=月龄-(46)四个能区发育二抬四翻六会坐,八爬十站周岁走四握五抓七换手,九对食拇十五搭积木二月喉音四月呀,六七个月描爸妈,周岁会说简洁话23月逗笑,67月认生,9、10月做再见,周岁表达自我需求体表面积3

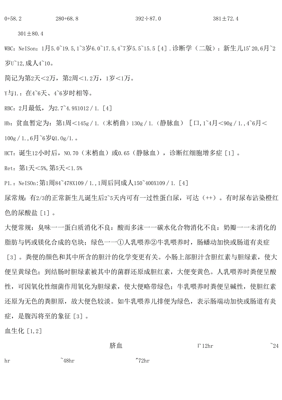
6、0公斤小儿体表面积(平方米)=(公斤体重一30)0.02+1.05颅内压增高标准预防接种新生儿:80mmH20、婴幼儿:10OmmH20、大于3岁:20OmmH20诞生乙肝、卡介苗2月价混合疫苗、白白破4月6月月麻疹1.5-2岁岁行灰三价混合疫苗行灰三价混合疫苗脊灰三价混合疫苗、百白破乙肝百白破3月百灰三5月百白破847岁麻疹、白破0+58.2280+68.839287.038172.430180.4WBC:NeISon:1月5.019.5,13岁6.017.5,47岁5.515.54.诊断学(二版):新生儿1520,6月2岁U12,成人410。简记为第2天2万,第2周1.2万,1岁1万。Y与

7、1.:在46天、46岁时相等。RBC:2月最低,为2.74.9X10121.4Hb:贫血暂定为:第1周145g1.(末梢曲)130g1.(静脉血)口,14月90g1.,46月100g1.,6月6岁Q1.Og/1.。HCT:诞生12小时后,NO.70(末梢血)或0.65(静脉血),诊断红细胞增多症1。Ret:第1天5%,第5天1.5%P1.:NeISOn:第1周84478X1091.,1周后同成人150400X1091.4尿常规:有2/3的正常新生儿诞生后25天内可有一过性蛋白尿,可达(+)。有时尿布沾染橙红色的尿酸盐1。大便常规:臭味一一蛋白质消化不良:酸而多沫一一碳水化合物消化不良:奶瓣一一

8、未消化的脂肪与钙或镁化合成的皂块;绿色一一人乳喂养牛乳喂养时,肠蟠动加快或肠道有炎症3。粪便的颜色和其中所含的胆汁的化学变更有关。小肠上部胆汁含胆红素与胆绿素,使大便呈黄绿色;到结肠时胆绿素被其中的菌群还原成胆红素,大便变黄色。人乳喂养时粪便呈酸性,可因氧化性细菌作用氧化为胆绿素,使大便略带绿色;牛乳喂养时粪便呈碱性,使胆红素还原为无色的粪胆原,故大便色较淡。如牛乳喂养儿排便为绿色,表示肠端动加快或肠道有炎症,是腹泻将至的象征3。血生化1,2脐血12hr24hr48hr72hrmmo1./1.5.6125.37.35.38.95.27.35.07.7钙mmo1./1.2.052.781.822

9、.31.73-2.351.532.481.482.43铁mmo1./1.406天0.481.057天2岁0.651.052岁14岁0.600.95碱性磷酸的U1.419岁145420I(H1.岁130560儿童106213IU1.3脐血58hr2433hr72100hr成人CK(u1.)703802111751301200877255130CK-MB%0.33.11.77.91.8、5.01.45.40、2CK-BB%0.310.53.613.42.38.65.13.30脐血诞生1周3月总蛋白g/1.47.880.44670447636.473.8白蛋白g/1.21.74O.432482955

10、20.544.6脐血早产儿初生儿新生儿婴儿儿童青少年成人肌BfPmo1.1.3,45310671124278818-3527624488男53106女4497尿素氮mmo1.1.47.514.31.91.4.31.86.41.86.42.5飞.42.5飞.4血糖mmo1./1.42.55.31.P3.31.73.32.85.0(5早产儿28121620足月儿2681210筒记为脐血3、第1天6、第2天9、第3天12。血气分析(动脉血)2脐静脉诞生(静脉)4hr1224hr24-48hr96hr小PH7.337.26(7.29)7.307.307.397.397.357.45Pco2(mmHg)

11、*4354.5(42.8)393334363245HC03(mEq1.)*21.618.819.52021.4225Po2(mmHg)20368244876548263878310880100So219.8%(47.6%)95%94%94%96%9599%新生儿婴儿儿童BE(mmo1.1.)4-10-2-7T-4+2C02CP(nuno1827*代偿预期公式:Pco2=HCO3-1.5+82:HCO3-=24-(Pco20.2)2.5终末毛细血管461P空气02:150(760-水蒸气49)X21%、P肺动脉02:102、P体动脉02:93、P体静脉02:平均40、P组织02:30。吸入纯氧,成人P体动脉02可达60OmmHg,新生儿可达300InmHg1。T3、T4、TSH5脐血T3(nmo1.1.)0.21.4T4(nmo1.1.)96216TSH(mU1.)3.22113天1.4飞.2106256O.54.81周1.44.677205

展开阅读全文
相关资源
猜你喜欢
相关搜索

当前位置:首页 > 医学/心理学 > 儿科学

copyright@ 2008-2023 1wenmi网站版权所有

经营许可证编号:宁ICP备2022001189号-1

本站为文档C2C交易模式,即用户上传的文档直接被用户下载,本站只是中间服务平台,本站所有文档下载所得的收益归上传人(含作者)所有。第壹文秘仅提供信息存储空间,仅对用户上传内容的表现方式做保护处理,对上载内容本身不做任何修改或编辑。若文档所含内容侵犯了您的版权或隐私,请立即通知第壹文秘网,我们立即给予删除!