山西省养老机构重大事故隐患判定标准清单.docx

上传人:p** 文档编号:1261262 上传时间:2024-12-24 格式:DOCX 页数:3 大小:12.79KB
下载 相关 举报
山西省养老机构重大事故隐患判定标准清单.docx_第1页
第1页 / 共3页
山西省养老机构重大事故隐患判定标准清单.docx_第2页
第2页 / 共3页
山西省养老机构重大事故隐患判定标准清单.docx_第3页
第3页 / 共3页
亲,该文档总共3页,全部预览完了,如果喜欢就下载吧!
资源描述

《山西省养老机构重大事故隐患判定标准清单.docx》由会员分享,可在线阅读,更多相关《山西省养老机构重大事故隐患判定标准清单.docx(3页珍藏版)》请在第壹文秘上搜索。

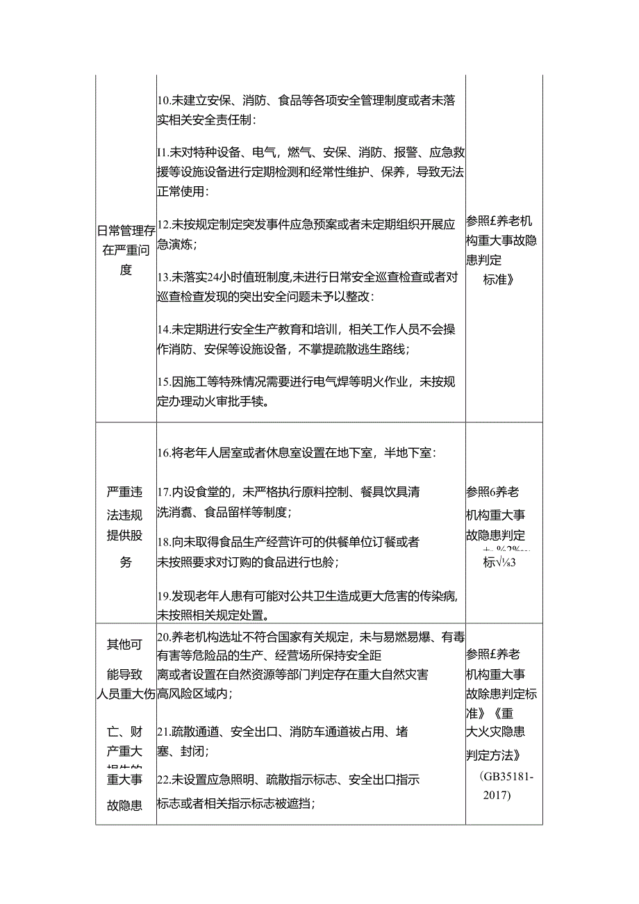
1、山西省养老机构重大事故隐患判定标准清单隐患主要内容依据分类1.建筑设施经鉴定属于C级、D级危房或者经住房城乡建设部门研判建筑安全存在重大隐患:2.经住房城乡建设、消防等部门检查或者第三方专业更要设机构评估判定建筑防火设计、消防、电气、燃气等设施施设备不符合法律法规和强制性标准的要求,不具备参照E养老消防安全技术条件,存在重大事故隐患:机构克大事设备存故隐患判定在严重3.违规使用易燃可燃材料为芯材的彩钢板搭建有人活标准缺陷动的迂死或者大量使用易燃可燃材料装修装饰:4.使用未取得许可生产、未经检毅或者检骏不合格.国家明令淘汰、已经报废的电梯、锅炉、氧气管道等特种设备。5.内设医疗机构的,未依法取得

2、医疗机构执业许可证或者未依法办理备案:安全生6.内设食堂的,未依法取得食品经营许可证;产相关7,使用未取得相应资格的人员从中特种设备安全管叁照养老资格资理、检测等工作;机构里大事康不符故隐患判定合法定8.使用未取得相关证书,不能熟炼操作消防控制设备标准要求人员担任消防控制室值班人员;9,允许未经专门培训并取得相应资格的电工、气焊等特种作业人员上岗作业。日常管理存在严重问度10 .未建立安保、消防、食品等各项安全管理制度或者未落实相关安全责任制:I1.未对特种设备、电气,燃气、安保、消防、报警、应急救援等设施设备进行定期检测和经常性维护、保养,导致无法正常使用:12 .未按规定制定突发事件应急预

3、案或者未定期组织开展应急演炼;13 .未落实24小时值班制度,未进行日常安全巡查检查或者对巡查检查发现的突出安全问题未予以整改:14 .未定期进行安全生产教育和培训,相关工作人员不会操作消防、安保等设施设备,不掌提疏散逃生路线;15 .因施工等特殊情况需要迸行电气焊等明火作业,未按规定办理动火审批手犊。参照养老机构重大事故隐患判定标准16.将老年人居室或者休息室设置在地下室,半地下室:严重违17.内设食堂的,未严格执行原料控制、餐具饮具清参照6养老法违规洗消翥、食品留样等制度;机构重大事提供股18.向未取得食品生产经营许可的供餐单位订餐或者故隐患判定-.%2Q1.务未按照要求对订购的食品进行也

4、舲;标319.发现老年人患有可能对公共卫生造成更大危害的传染病,未按照相关规定处置。其他可20.养老机构选址不符合国家有关规定,未与易燃易爆、有毒有害等危险品的生产、经营场所保持安全距参照养老能导致离或者设置在自然资源等部门判定存在重大自然灾害机构重大事人员重大伤高风险区域内;故除患判定标准重亡、财21.疏散通遒、安全出口、消防车通道祓占用、堵大火灾隐患产重大塞、封闭;判定方法损失的重大事22.未设置应急照明、疏散指示标志、安全出口指示(GB35181-故隐患标志或者相关指示标志被遮挡;2017)23 .重大火灾隐患依据重大火灾隐患判定方法(GB35181-2017)进行直接判定或者综合判定的。24 .相关法律法规和强制性标准时养老机构重大事故隐患判定另有规定的,适用其规定O备注:下列情形不应判定为重大火灾隐患:I.依法进行了消防设计专家评审,并已采取相应技术措施的。2.单位、场所停产停业或停止使用的。

展开阅读全文
相关资源
猜你喜欢
相关搜索

当前位置:首页 > 办公文档 > 事务文书

copyright@ 2008-2023 1wenmi网站版权所有

经营许可证编号:宁ICP备2022001189号-1

本站为文档C2C交易模式,即用户上传的文档直接被用户下载,本站只是中间服务平台,本站所有文档下载所得的收益归上传人(含作者)所有。第壹文秘仅提供信息存储空间,仅对用户上传内容的表现方式做保护处理,对上载内容本身不做任何修改或编辑。若文档所含内容侵犯了您的版权或隐私,请立即通知第壹文秘网,我们立即给予删除!