水利工程全套表格及填写范例施工技术.docx

上传人:p** 文档编号:1263191 上传时间:2024-12-25 格式:DOCX 页数:33 大小:102.41KB
下载 相关 举报
水利工程全套表格及填写范例施工技术.docx_第1页
第1页 / 共33页
水利工程全套表格及填写范例施工技术.docx_第2页
第2页 / 共33页
水利工程全套表格及填写范例施工技术.docx_第3页
第3页 / 共33页
水利工程全套表格及填写范例施工技术.docx_第4页
第4页 / 共33页
水利工程全套表格及填写范例施工技术.docx_第5页
第5页 / 共33页
水利工程全套表格及填写范例施工技术.docx_第6页
第6页 / 共33页
水利工程全套表格及填写范例施工技术.docx_第7页
第7页 / 共33页
水利工程全套表格及填写范例施工技术.docx_第8页
第8页 / 共33页
水利工程全套表格及填写范例施工技术.docx_第9页
第9页 / 共33页
水利工程全套表格及填写范例施工技术.docx_第10页
第10页 / 共33页
亲,该文档总共33页,到这儿已超出免费预览范围,如果喜欢就下载吧!
资源描述

《水利工程全套表格及填写范例施工技术.docx》由会员分享,可在线阅读,更多相关《水利工程全套表格及填写范例施工技术.docx(33页珍藏版)》请在第壹文秘上搜索。

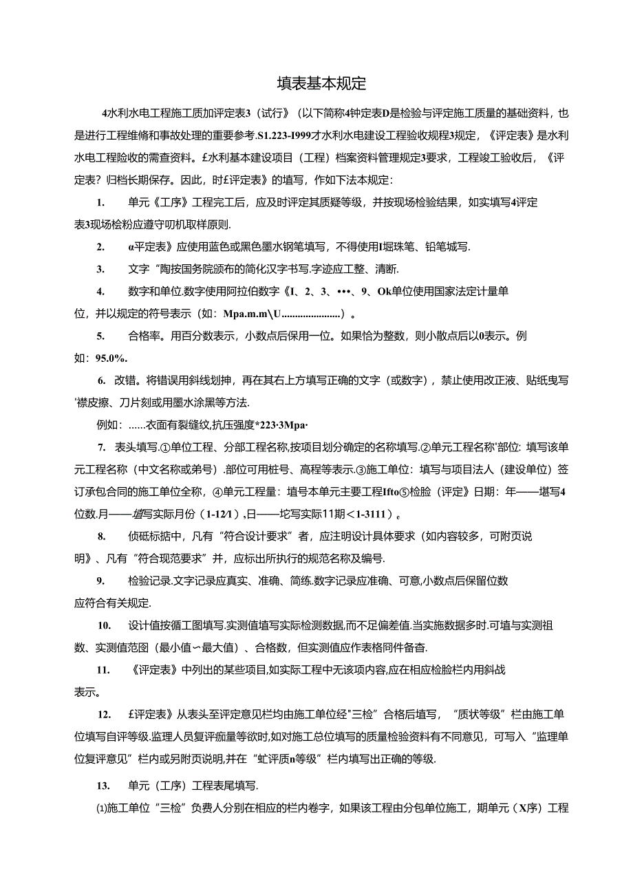
1、水利水电工程施工质量评定表(试行)填表基本规定第一部分工程项目施工质量评定表第二部分水工建筑工程单元工程施工质量评定表第九部分堤防工程外观质量及单元工程质量评定表填表基本规定4水利水电工程施工质加评定表3(试行(以下简称4钟定表D是检验与评定施工质量的基础资料,也是进行工程维脩和事故处理的重要参考.S1.223-I999才水利水电建设工程验收规程3规定,评定表是水利水电工程险收的需查资料。水利基本建设项目(工程)档案资料管理规定3要求,工程竣工验收后,评定表?归档长期保存。因此,时评定表的埴写,作如下法本规定:1. 单元工序工程完工后,应及时评定其质疑等级,并按现场检验结果,如实填写4评定表3

2、现场桧粉应遵守叨机取样原则.2. 平定表应使用蓝色或黑色墨水钢笔填写,不得使用I堀珠笔、铅笔城写.3. 文字“陶按国务院颁布的简化汉字书写.字迹应工整、清断.4. 数字和单位.数字使用阿拉伯数字I、2、3、9、Ok单位使用国家法定计量单位,并以规定的符号表示(如:Mpa.m.mU)。5. 合格率。用百分数表示,小数点后保用一位。如果恰为整数,则小散点后以0表示。例如:95.0%.6. 改错。将错误用斜线划抻,再在其右上方填写正确的文字(或数字),禁止使用改正液、贴纸曳写襟皮擦、刀片刻或用墨水涂黑等方法.例如:衣面有裂缝纹,抗压强度*2233Mpa7. 表头填写.单位工程、分部工程名称,按项目划

3、分确定的名称填写.单元工程名称部位:填写该单元工程名称(中文名称或弟号).部位可用桩号、高程等表示.施工单位:填写与项目法人(建设单位)签订承包合同的施工单位全称,单元工程量:埴号本单元主要工程Ifto检脸(评定日期:年堪写4位数.月埴写实际月份(1-121),日坨写实际11期1-3111)e8. 侦砥标掂中,凡有“符合设计要求”者,应注明设计具体要求(如内容较多,可附页说明、凡有“符合现范要求”并,应标出所执行的规范名称及编号.9. 检验记录.文字记录应真实、准确、简练.数字记录应准确、可意,小数点后保留位数应符合有关规定.10. 设计值按循工图填写.实测值埴写实际检测数据,而不足偏差值.当

4、实施数据多时.可埴与实测祖数、实测值范囹(最小值最大值)、合格数,但实测值应作表格冏件备杳.11. 评定表中列出的某些项目,如实际工程中无该项内容,应在相应检脸栏内用斜战表示。12. 评定表从表头至评定意见栏均由施工单位经三检”合格后埴写,“质状等级”栏由施工单位填写自评等级.监理人员复评痂量等欲时,如对施工总位填写的质量检验资料有不同意见,可写入“监理单位复评意见”栏内或另附页说明,并在“虻评质n等级”栏内填写出正确的等级.13. 单元(工序)工程表尾填写.施工单位“三检”负费人分别在相应的栏内卷字,如果该工程由分包单位施工,期单元(X序)工程表尾由分包总位“三检”负货人签字,井填写分包垠位

5、全称.理要隐板工程、关覆部位的地元工程,当分包维位自检合格后,总包单位应参加联合小组核定其质质等级.监理单位由负责该项目的监理人员复评质做等级并签字.表尾所有签字人员,必须例本人按照身份证上的姓名签字,不得使用化名,也不得由其他人代为签名。签名时应地写M表日W1.。14. 表尾埴写:XX单位是指具有法人资格单位的现场派出机构,若须加彘公格,则加盖该单位的现场派出机构的公章.第i部分工程项目施工质量评定表序号编号表格名称1表01水工建筑物外观质量评定表2表02房屋建筑安装工程观感质量评定表3表03分部工程施工质量评定表4表04单位工程施工质4检验资料核查表5单位工程施工质量评定表6表06工程项目

6、施工质量评定表789106爸工单位设计单位监理的位项目法人(建设单位)质量监仔机构XXXXXXXXXXXXXXXX年X月乂日X年X月X1.iX年X月XHX年X月XHX年X月XH水利水电工程表02房屋建筑安装工程观感质量评定表单位工程名称分部工程名林施工单位结构类型建筑而枳评定I期年月日项次目标准分(分评定得分(分)翁注一级1.(X)%二级90%80%四级70%五级01建室外墙面102室外大角23外墙面横竖线角34散水、台阶、明沟25滴水柏6)16变形缝、水落管27限面坡向28屋面防水层39筑X屋面细部3IO屋面保护层II1.室内顶棚4(5)12程室内墙面1013地面与楼面1014楼梯、踏步21

7、5用浴、PTI台泛水216抽气、垃圾道217细木、护拦2(4)18门安装419窗安装420玻璃221油漆4(6)22室内给排水-管道坡度、接口、支架、管件323卫生器具、支架、阀门、配件324检查1、扫除口、地漏2*02项次项0标准分评定得分分(分)一级100%级90%三级80%四级70%五级0备注25管道坡度、支架、接口、弯道326散热器及支架227伸缩器、膨胀水箱228管道坡度.接口、支架229煤气管与其他管距离I30煤气表、阀门131戌路敷设232配电箱(盘、板)233照明器具234开关、插座235防雨、动力236通风管、支架237风口、风阀罩238风风机139空风管、支架240风口、风

8、阀241喝空气处理室、机组I42电运行、平层、开关门343层门、信号系统144梯机房I施工单位名称:监理小位名称初检人纪检人终检人年月日年月日年月日核定人年月日水利水电工程表1.5-5混凝土浇筑工序质量评定表(例表)中位工程名称海艇土大城碓元工程显788m-分部工程名称溢流以段施工单位XXX水利水电第二工程局单元工程名称、部位SA境段,V2.5V4.0m检验日期X年X月X日至X年X月乂日项次检卷项目质吊标准检脸记录优良合格I砂装铺筑厚度不大于JCnK均匀平整、无漏ti1.1.斗度不大于3cm.局部梢差砂浆修筑均匀,无-1Mr为27cm.优良2入仓混凝土料无不合格料入仓少量不合格料入仓.经处理尚

9、能基本满足设计要求入仓混凝土料合格.优良3平仓分层厚度不大于50cm,铺设均匀,分层消施,无骨科集中现象局部稍差CMII设均匀,分层清楚,厚度为40S0cm.优良4混凝土振揭垂直插入下层5cm.有次序,无漏振无架空和漏振神均匀,无振,控制入下层潭度5cm.优良5铺料同欧时问符合要求,无初凝现象上游迎水面15m以内无初凝现象.其他部位初凝素计面积不超过1%并经处理合格科间*时间符合要求,无初发现象.优良6枳水和泌水无外部水流入.泌水排除及时无处部水流入,有少麻泌水,排除不够及时泌水和积水及时排除.优良7插筋、管路等埋设件保护保护好,符合要求有少量位移,但不影响使用有少量位移,但不影电使用.合格X

10、混凝土养护混凝土表面保持湿泡.无时干时很现象混凝土衣面保持湿润,但局部短时间有时十时混观象浦餐土养护及时,表面保持双泪.优良9有表面平整要求的部位符合设计规定局部梢超出娓定,但累计面积不超过0.5%/IO麻面无少量麻面,但素计面积不超过0.5%无麻面.优良I1.蜂窝狩洞无轻微、少量、不连续的个面积不超过0Im1.深度不超过骨科坦大粒径,已按要求处理无峰窝狗洞.优良12森筋无无主筋外黑,粉、副筋个别微盛,已按要求处理无防.优良13礴损抻角无申要部位不允许,其他部位轻微少量,已按要求处理无掉角.优良14裹面裂缝无行短小、不踏层的表而裂根.已按要求处理未发现表面裳廉.优良15深层及贯穿裂缱无无无深层

11、及贯穿Stt.优良施工单位自评意见质璇等级监理单位复评她史评质量等缎主要检查项目全部符合研肽标准,一般检母员目符合优良及*准优良同意自评怠见优良施工单位名称:XXXXX工SJ1.监理单位名称XXjtt理公司XX监理部初检人女检人终检人XXXX年X月XnXXXX年X月XnXXXX年X月Xn核定人XXXX年X月Xr1.水利水电工程表1.6混凝土预制构件安装单元工程质量评定表单位工程名称单元工程量分部工程名称施工单位单元工程名林、部位检验日期年月日S检查项目质量标准检验记录I构件型号和安装位用符合设计要求2构件吊装时的混糠土强度符合设计要求3构件预制质址符合设计要求项次检测项目允许偏差(mm)实测值合格数(点)合格率(%)I杯形基础中心战和轴设的位移102杯形基础板标商+o-103柱中心战和轴线位移54柱离IOm以下105柱岛IOm及其以上206牛胸上表面和柱顶标高87中心找和轴线位移5

展开阅读全文
相关资源
猜你喜欢
相关搜索

当前位置:首页 > 建筑/环境 > 水利工程

copyright@ 2008-2023 1wenmi网站版权所有

经营许可证编号:宁ICP备2022001189号-1

本站为文档C2C交易模式,即用户上传的文档直接被用户下载,本站只是中间服务平台,本站所有文档下载所得的收益归上传人(含作者)所有。第壹文秘仅提供信息存储空间,仅对用户上传内容的表现方式做保护处理,对上载内容本身不做任何修改或编辑。若文档所含内容侵犯了您的版权或隐私,请立即通知第壹文秘网,我们立即给予删除!