各类抗菌药物的特点及选用.docx

上传人:p** 文档编号:1269577 上传时间:2024-12-27 格式:DOCX 页数:18 大小:29.96KB
下载 相关 举报
各类抗菌药物的特点及选用.docx_第1页
第1页 / 共18页
各类抗菌药物的特点及选用.docx_第2页
第2页 / 共18页
各类抗菌药物的特点及选用.docx_第3页
第3页 / 共18页
各类抗菌药物的特点及选用.docx_第4页
第4页 / 共18页
各类抗菌药物的特点及选用.docx_第5页
第5页 / 共18页
各类抗菌药物的特点及选用.docx_第6页
第6页 / 共18页
各类抗菌药物的特点及选用.docx_第7页
第7页 / 共18页
各类抗菌药物的特点及选用.docx_第8页
第8页 / 共18页
各类抗菌药物的特点及选用.docx_第9页
第9页 / 共18页
各类抗菌药物的特点及选用.docx_第10页
第10页 / 共18页
亲,该文档总共18页,到这儿已超出免费预览范围,如果喜欢就下载吧!
资源描述

《各类抗菌药物的特点及选用.docx》由会员分享,可在线阅读,更多相关《各类抗菌药物的特点及选用.docx(18页珍藏版)》请在第壹文秘上搜索。

1、各类抗菌药物的特点及选用抗菌药物的分类与特点按药效可分为以下4类I第1类:繁殖期杀菌剂:如青需类、头泡菌素类笫II类:静止期杀菌剂:如氨基糖昔类、多粘菌素类第III类:速效抑菌药:如四环素类、氮冷素类与大环内酯类第Iv类:慢效抑菌药:如磺胺类以上4类药的联用效果为:I+11=协同(增强);I+11I=拮抗(可能);11+III=协同(增强或相加):I+N=协同根据结构,抗菌药物可分为以下几大类,部分大类中还含有多种小类或亚类:1.B-内酰胺类这类药物均含有B内酹胺环:可抑制细菌细胞壁合成,激活细菌自溶醐。其又可分为青假素类、头抱菌素类、非典型B内酰胺类和B内酰胺酶抑制剂等亚类(表1)。因其对革

2、兰阳性(GD、革兰阴性(G)菌及部分厌氧菌都有抗菌作用,且抗菌活性强、毒副反应低、适应证广,所以临床较为常用。应用B-内酰胺类药物时需注意:必须详细询问相关过敏史,并先做皮肤试验,对相关药物过敏者禁用;青霉素钾盐不可快速静脉注射;头抱哌酮、拉氧头抱可导致低凝血酶原血症或出血;头抱哌酮、头抱美噗、头抱米诺、拉氧头他可引起戒酒硫样反应,应注意预防;近年来非发酵菌尤其是不动杆菌屈细菌对碳青霉烯类药物的耐药率迅速上升,肠杆菌科细菌中亦出现部分碳青绿烯类耐药,已严重影响其临床疗效。因此,该类药物不宜用于轻症感染,更不可作为预防用药。附表B-内酰胺类药物的分类及特点亚类及次亚类药物特点、抗菌谱及适应症青鼻

3、素类天然件谱素类住要作用于G的窗的药物)看务素G1可首选治疗链球菌等G球菌所致的血潦感染、脑摸炎、肺炎、咽炎、扁桃体炎、中耳炎、猩红热、丹毒等:也用于治疗琏球菌和肠球菌心内膜炎、破伤风、气性环疽、炭疽、白喉、流行性脑脊髓膜炎(流脑)、李斯特菌病、鼠咬热、梅毒、淋病、雅可、回归热、钩端螺旋体病、奋森咽块炎、放线菌病等。风心病或先心病患者进行某些操作或手术时,用于预防心内膜炎。产的菊荀球菌对其耐药。普鲁卡因青索抗菌谱与青霉素G基本相同,供肌注,作用可持续24小时。生要用于治疗梅毒。争星青索1为长效制剂,肌注后血中低浓度可维持4周。主要用于链球菌咽炎及榴桃体炎,预防其引起风湿热也用于治疗梅毒。青骞素

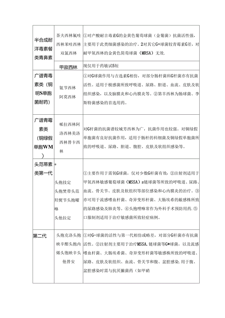
4、V对酸稳定,可口服。适用于敏感G菌所致轻症感染。半合成耐洋毒素餐类青鼻素茶夫西林氟哇西林苯哇西林双氯西林对产酸耐吉毒素G的金黄色葡荀球菌(金葡菌)抗菌活性强,主要用于此类细菌感染的治疗。2对其它G+球菌较青霉素G差,对耐甲氧西林的金黄色简荀球菌(MRSA)无效.甲寂西林现仅用于药敏试5短广谱青毒素类(铜明S单胞菌耐药)氨节西林阿莫西林对G球菌作用与吉选素G相仿,对部分肠杆菌科G杆菌亦有抗菌活性。适用于极感菌所致呼吸道、尿路、胆道、血流、皮肤及软组织感染,以及脑膜炎和心内膜炎等。第羊西林为肠球菌、李斯特菌感染的首选用药。广谱青霉素类(铜绿假单胞WM)哌拉西林阿洛西林美洛西林替卡西林对G杆菌的抗菌

5、谱较城芳西林为广,抗菌作用也较强。对铜绿假单胞菌有良好抗菌作用,适用于肠杆的科细菌及铜绿假单胞菌所致的呼吸道、尿路、胆道、腹腔、皮肤及软组织感染等。头范蒂素类第一代*头抱技定头抱焚带头范羟熨节头抱曜咻头他拉定主要作用于需氧G球菌,仅对少数G杆菌有效:注射剂适用于甲氧西林敏感葡萄球菌(MSSA)s链球菌等所致的呼吸道、尿路、血流、骨关节、皮肤及软组织等部位感染和心内膜炎的治疗。亦可用于流感嗜血杆菌、奇异变形杆菌、大肠埃希的敝感株所致的尿路感染及肺炎等。头抱哩咻常作为外科手术预防用药.口服制剂适用于治疗敏感菌所致轻症病例。第二代头抱克洛头抱映辛酣头抱内烯头饱映辛头他替安对G-球菌的活性与第一代相仿

6、或略差,对部分G杆菌亦有抗菌活性。注射剂主要用于治疗MSSA.链球菌等G*球菌,以及流感嗜血杆菌、大肠埃希菌、奇异变形杆菌等敏感株所致的呼吸道、尿路、皮肤及软组织、血流、骨关节和腹、盆腔感染.用于腹、盆腔感染时需与抗厌撇菌药(如甲硝坐)合用.头电吹辛也是常用围手术期预防用药.口服制剂用于上述感染的轻症病例。第三代头抱克的头抱泊肠酯头施噬的头抱曲松头抱他呢头抱哌雨头抱地嗪对肠杆菌科细菌等G杆菌有强大抗菌作用适用T此类敏感菌所致严重感染,如下呼吸道、血流、腹腔、计关节、中枢神经系统感染、肾孟肾炎和复杂性尿路感染、盆腔炎性疾病、及杂性皮肤及软组织感染等。治疗腹,盆腔盛染时需与抗厌氧菌药合用。头抱哩历

7、、头他曲松尚可用于链球菌、MSSA所致的各种感染。头抱他噬、头地哌胡可用于铜绿假单胞曲所致的各种感染。口服制剂用于敏感菌所致轻、中度感染,及注射剂治疗后的序贯治疗;对铜绿假单胞菌和其它非发酵菌无效。第四代常用者为头抱吐后对肠杆菌科细菌作用与第三代相仿,对阴沟肠杆菌等部分菌株作用优丁第一:代,对铜绿假单胞菌的作用与头刑他咤相仿,对G7球菌的作用较第三代略强。可用于对第:代头孜菌素耐药的产气肠杆菌、阴沟肠杆菌、沙宙菌展等所致感染,以及中性粒细胞缺乏伴发热患者的经验治疗。所有头他菌非典型B内素类药对MRSA、肠球菌属细菌的抗菌作用均差,不宜选用。戢胺类头骞素类头的西丁头抱美唯头抱米诺头抱替坦头抱西、

8、头抱美晚的抗菌谱和抗菌作用与二代头弛菌素相仿,但对脆弱拟杆菌等厌氧菌的作用较头抱菌素类强。头抱米诺、头苑!昔坦的抗菌作用较前二者强,抗菌谱和三代头抱菌素相仿。对大多数超广谱B-内酰胺懒(ESB1.)稳定。适用于链球菌属、MSSA.肠杆菌科细菌、流感嗜血杆菌、拟杆菌属引起的各类感染,以及大肠埃希菌、淋病奈瑟菌、厌氧菌等所致的盆腔感染1也用丁丹肠道,子宫切除或剖宫产等手术前预防用药。破青霉蜻类亚胺培南/西司他丁(泰能),美罗培南,帕尼培南/倍他米隆,比阿培南,多立培南抗菌谱广,对B-内酹胺的稳定,半衰期短。对各种GT球菌、G杆菌(包括铜绿假单胞菌)和多数厌氧菌具强大抗菌活性,但对MRSA和嗜麦芽窄

9、食单胞菌无效。适用于多重耐药,但对本类药敏感的需氧G杆菌所致各类严重感染:以及严Ifi的厌氧菌与需氧的混合感染。也可用于免疫缺陷患者病原菌末明的重症感染:用于胴绿假单胞菌感染时,某些菌侏在疗程中可出现耐药。厄他培南血半袁期较长,可一天一次给药.适应症与上述碳青霉烯类药物相似,但对铜绿假单胞菌、不动杆菌属等非发酵菌感染无效。IMFP-内酸胺类氨曲南肠莫南杵格莫南卡芦莫匍抗菌谱窄,对肠杆菌科细菌、铜绿假单胞菌等需氧G菌作用强,对G菌和厌氧菌无效。适用于敏感菌所致尿路、下呼吸道、血潦、度盆腔、皮肤和软组织感染。用于腹、盆腔感染时需与抗厌氧菌药物合用。用于病原菌未明患者的经脸治疗时.宜联合抗G的药物。

10、气头拖烯类拉氧头的然辄头抱对肠杆曲科细菌、流感喑血杆菌、脑腺炎奈瑟菌、燧球菌属、MSSA和拟杆菌属等厌氧菌有良好抗菌活性,适用于相关敏感菌所致的下呼吸道、腹、盆控、尿路和血流感染,以及细菌性脑膜炎。对铜绿假单胞菌活性牧药:口对患者凝血系统影响较大。青等烯类法罗培南对链球菌属、MSSA.流感嗜血杆菌、卡他莫拉菌、大肠埃希菌、克雷伯菌属等多数肠杆菌科细菌,拟杆菌属等厌氧菌有良效,适用于相关敏感菌所致的急性鼻窦炎、慢性支气管急性加重、社区获得性肺炎,以及单纯性皮肤及软组织感染。对不动杆菌属、铜绿假单胞菌效果差。B-内酰明-内Bt胺霹抻制剂第平西林、阿莫西林、头范哌酮与舒巴坦:阿莫西林、替羊西林与克拉

11、维酸:哌拉西林与三理巴坦/他哩巴坦含灭活B-内酰胺的的成分,可增强相关抗菌药的活性及抗曲谱。可用于MSSA、流感嗜血杆菌、卡他莫拉菌、淋病奈瑟菌、脑膜炎奈瑟菌、肠杆菌科细菌,脆弱拟杆菌、梭杆菌属等厌氧菌所致感染。阿莫西林/克拉维酸、氨节西林/舒巴坦对粪肠球菌有良效。头抱哌崩/舒巴坦、替卡西林/克拉维酸和哌拉西林/他嗖巴坦对铜绿假单胞菌有良效。城节西林/舒巴坦、头抱哌酮/舒巴坦对不动杆菌属有效。头抱哌阴/舒巴坦、音卡西林/克拉维酸对嗜麦芽帘食单胞菌有效。2.氨基糖昔类作用于细菌核糖体70S、30S亚基,抑制蛋白质合成,破坏细菌细胞膜完整性,属静止期、浓度依赖性杀菌剂。目前仍是治疗需氧G-杆菌严重

12、感染的重要药物。常用者包括:链需素、卡那需素、庆大霉素、妥布霉素、阿米k星、奈替米星、依替米星、西梭霉素、核糖霉素、异帕米星、达地米星、阿斯米星、地贝卡星和新有素等。其共同特点是抗菌谱广,抗G-杆菌活性强于青霉素类和第一代头抱菌素类药物:对葡萄球菌属细菌有良好抗菌作用;与8-内酰胺类、万古霉素类合用可产生协同作用等:无抗厌氧菌活性:对链球菌作用差;有耳、肾毒性。具体适应证包括:中、重度肠杆菌科细菌等G-杆菌感染。庆大霉素、妥布霉素、奈替米星、阿米R星、异帕米星、小诺米星、依替米星等对铜绿假单胞菌有强大抗菌活性。常和具有抗铜绿假单胞菌作用的B-内酰胺类或其他抗菌药物联用于中、重度铜绿假单胞菌感染

13、。但链霉索、卡那霉素等对铜绿假单胞菌无作用。链霉素或庆大绿素可治疗土拉菌病、鼠疫及布鲁菌病,用于后者需和其他抗菌药物联用。联合用于严重葡萄球菌属、肠球菌属或鲍型不动杆菌感染的治疗(非首选)。链霉素、阿米卡星和卡那霉素可用于结核病联合化疗。新霉素仅可口服用于结肠手术前准备,或局部用药:巴龙霉素仅可口服用于肠道隐抱子虫病。用药期间应监测肾功能,严密观察患者听力、前庭功能、神经肌肉阻滞症状并及时处理:因毒性较大,门、急诊中常见的呼吸道感染及单纯性尿路感染初发病例不宜选用o3 .大环内酯类作用于细菌核糖体50S亚基,抑制蛋白质合成。通常为速效抑菌剂,高浓度时对敏感菌为杀菌剂。对大多数G+菌、部分G-菌

14、及一些非典型病原体,如军团菌、螺旋体、肺炎支原体、衣原体、立克次体、弓形虫、非典型分枝杆菌感染也有良效。第一代药物包括红霉素、琥乙红霉素、麦白霉素、交沙霉素、乙酰螺旋霉素、麦迪律素等,目前已较少应用。第二代药物包括罗红霉素、克拉霉素、阿奇霉素,副作用减少,疗效增加。但细菌对这类药物的耐药性已不断增多。泰利霉素和哮红霉素为第三代该类药,对前述耐药菌有良好作用,且抗菌谱更广,有较好应用前景。具体适应证包括:作为青霉素类过敏患者的替代药物,用于治疗链球菌敏感株所致的五官科感染及轻、中度肺炎、猩红热和蜂窝织炎;治疗白喉及白喉带菌者、空肠弯曲菌肠炎、百口咳、气性坏疽、梅毒、李斯特菌病;用于心脏病及风湿热

15、患者预防细菌性心内膜炎和风湿热;治疗军团菌病、衣原体属、支原体属等所致的呼吸道及泌尿生殖系统感染;第一代药物主要用于上述感染的轻症患者:阿奇霉素、克拉毒素等尚可用于流感嗜血杆菌、卡他莫拉菌所致的社区获得性呼吸道感染;或与其他抗菌药物合用于鸟分枝杆菌复合群感染的防治。克拉霉素也可用于幽门螺杆菌的联合治疗。红霉素及克拉霉素禁与特II:.那丁合用,以免引起心脏不良反应。肝功能损害者如有指征应用,需适当减量并定期复查肝功能。4 .四环素类包括四环素、金霉素、土霉素及半合成的多西环素、美他环素和米诺环素。可作用于细菌核糖体30S亚基,抑制细菌蛋白质合成。抗菌谱广,对前萄球菌属、链球菌属、大肠埃希菌、克雷伯菌属、布鲁菌属、不动杆菌属、嗜麦芽窄食单胞菌等,有良好抗菌活性。作为首选或可选药物,可用于以下疾病的治疗:立克次体病,如流行性斑疹伤寒、地方性斑疹伤寒、洛矶山热、恙虫病、柯氏立克次体肺炎和Q热。支原体感染,如支原体肺炎、解胭胭原体所致的尿道炎等。衣原体属感染,如衣原体肺炎、明鹉热、性病淋

展开阅读全文
相关资源
猜你喜欢
相关搜索

当前位置:首页 > 医学/心理学 > 药学

copyright@ 2008-2023 1wenmi网站版权所有

经营许可证编号:宁ICP备2022001189号-1

本站为文档C2C交易模式,即用户上传的文档直接被用户下载,本站只是中间服务平台,本站所有文档下载所得的收益归上传人(含作者)所有。第壹文秘仅提供信息存储空间,仅对用户上传内容的表现方式做保护处理,对上载内容本身不做任何修改或编辑。若文档所含内容侵犯了您的版权或隐私,请立即通知第壹文秘网,我们立即给予删除!