离散时间信号通过线性时不变系统.docx

上传人:p** 文档编号:1273332 上传时间:2024-12-27 格式:DOCX 页数:5 大小:71.58KB
下载 相关 举报
离散时间信号通过线性时不变系统.docx_第1页
第1页 / 共5页
离散时间信号通过线性时不变系统.docx_第2页
第2页 / 共5页
离散时间信号通过线性时不变系统.docx_第3页
第3页 / 共5页
离散时间信号通过线性时不变系统.docx_第4页
第4页 / 共5页
离散时间信号通过线性时不变系统.docx_第5页
第5页 / 共5页
亲,该文档总共5页,全部预览完了,如果喜欢就下载吧!
资源描述

《离散时间信号通过线性时不变系统.docx》由会员分享,可在线阅读,更多相关《离散时间信号通过线性时不变系统.docx(5页珍藏版)》请在第壹文秘上搜索。

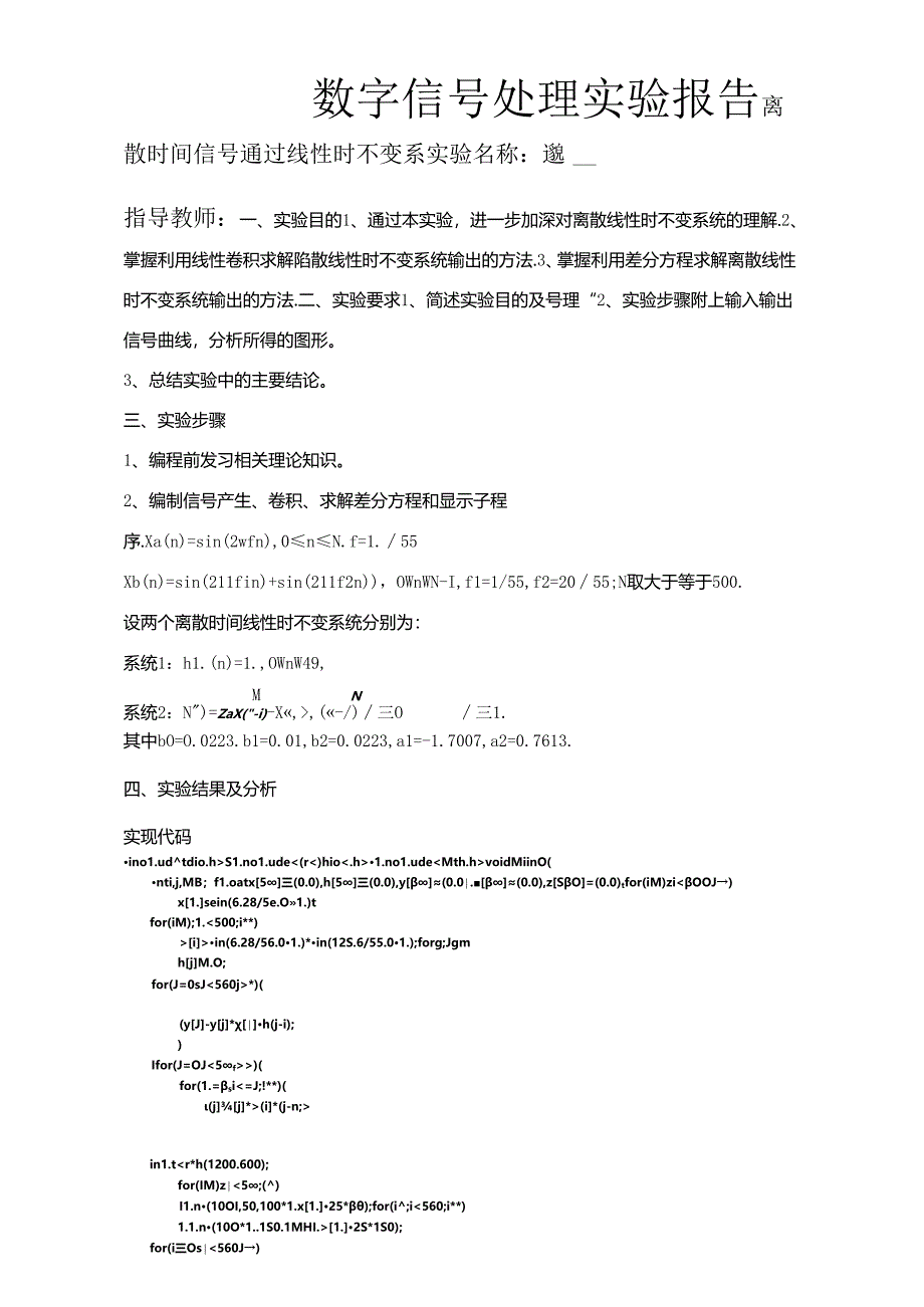
1、数字信号处理实验报告离散时间信号通过线性时不变系实验名称:邈姓名:一专业:一年级:学号:一指导教师:一、实验目的1、通过本实验,进一步加深对离散线性时不变系统的理解.2、掌握利用线性卷积求解陷散线性时不变系统输出的方法.3、掌握利用差分方程求解离散线性时不变系统输出的方法.二、实验要求1、简述实验目的及号理“2、实验步骤附上输入输出信号曲线,分析所得的图形。3、总结实验中的主要结论。三、实验步骤1、编程前发习相关理论知识。2、编制信号产生、卷积、求解差分方程和显示子程序.Xa(n)=sin(2wfn),0nN.f=1.55Xb(n)=sin(211fin)+sin(211f2n),OWnWN-

2、I,f1=1/55,f2=2055;N取大于等于500.设两个离散时间线性时不变系统分别为:系统1:h1.(n)=1.,OWnW49,MN系统2:N)=ZaX(-i)-X,(-/)三O三1.其中bO=O.0223.b1=0.01,b2=0.0223,a1=-1.7007,a2=0.7613.四、实验结果及分析实现代码ino1.udtdio.hS1.no1.ude(r)hio1.no1.udevoidMiinO(nti,j,MB;f1.oatx5三(0.0),h5三(0.0),y(0.0.(0.0),zSO=(0.0)tfor(iM)ziOOJ)x1.sein(6.28/5e.O1.)tfor(

3、iM);1.iin(6.28/56.01.)*in(12S.6/55.01.);forg;JgmhjM.O;for(J=0sJ*)(yJ-yj*h(j-i);)Ifor(J=OJ)(for(1.=si(i*(j-n;in1.tr*h(1200.600);for(IM)z5;()I1.n(10OI,50,100*1.x1.25*);for(i;i1.2S*1S0);for(i三Os560J)1.1.n(10(HI.2,10(H1.y1.*280)for(i0;i560;i*)1.1.n(1(HI.4,1XHI,i)MOO)har;O1.OMCrapb;说明:从上往下分别为:Xa(Q,xb(n),

4、xa(n)过系统1,xb(n)过系统1代码23VindudZMdioJiA#indudvtindude、aidmuin1.I(550h(0.)45S0)(M)(5SOO.0MS5)0X*hfori=Oi54IOU+)xi=M11(6.2K55.0*i):(ort1.=OiiSOOU)ti=sin(6.2i.655.(Fi:a1=1.7OO7a2HM7613;bO=O.23,h.1.b(2=0.233;y0-0,(1.223x0hprinn,%r(O;for(n=1.n(r(1.1.(i1.)J)Iy1.n1.三yn)-1.y-ihfor(j-0z1.j-(1.)J*Iy111.=ynJ1.4M

5、nj;401-0.0223w(;pri11n%,z0p;fr(n=1.znfor(1.1.s(1.)U)I4n三n-a(Mn-H;Ifor(j0(j-I4n)三zDj4b(j4w,61.)0hforti三0J5S(1.*S(MOO*iM*25r):fori=0iS50i+)Iinc1.10IHi,151MMHi.wi*251541.);(or(1.=hiiiF5280;ror(iOUi(i*5*4OC;se(char():c1.Mcgrp:说明:从上往下分别为:xa(n),xb(n),xa(n)过系统2,xb(n)过系统2.实验分析:比拟图1与国2可以看出,对信号1而言,区别:系统1输出相对i

6、系统2行较火的延迟!共性I一系统对信41的高顺分一的滋除效果均比拟好!对信号2而言I区别I系统1就除效果明显比系统2差.相较于系线21邂较共性:均对高例行定的泄除效果,进一步分析系统的IH频特性系统一为50阶矩形窗低通淤波渊:N=50;wn-rectwin(N);X-20*kgIO(abs(fft(wn,1.024)max(atw(fft(wnJ024);p1.(1.:1024)/512,X(1.024)ridon;XIabe1.(UmegaXi);j1.abe1.(21.gH(omegaX);IiUec系统一频响应i);展统Te蛹应o-102030-40-503-70-z-6sw1.=2,i

7、=0.04,(ym/7)w2=2f2=0.727(W,从图像上可以看出,系统,对明的衰减不到3dB因此通过系统后可以较好保而对叫的求M到达了约35dB.但是FIR盼器逑波效果垄,实际滋波的时候对的的信号频率分批没有完全池除,其上出现的毛剌为没付完全滋除%的频率分f匕系统二的隔频响应角度进行分析:A=f1.-1.7(X)7O.7613:B=O.O2230.010.0223:H.w1.=frcqz(B,A);X=20*1.ogIOiabs(H,max(abs(三));w=wpi:P1.OC(W,XXgridon;x1.abc1.(r,omcgi:y1.abc1.(*201.gH(,DmcgaH,)

8、:Ma嗑统二幅版响度):系QIe财应10-2030405060=6027080-900.2040.60.83工系统:的幅频特性此时可以看出系统二也是低通/波器,对明的衰减接近于0而对于g的衰战到达45dBM此信号5)和8OO通过系统二后的输出相同都将颇率为%的信号保存下来,把缠率为力的倍号滤掉了,五、知总结通过实验现象与理论分析靖果相结合可以加深对FIR和HR系统的理解.FIR系统营态较长,还有推尾现象.这是由于H(n)有限长,在做线性卷积时,出结果还与,入的前11r1.点有关.从幡Ui响应上来看,其滤波效果也并不理想,过渡带较长,且旁舞,大衰凌不够大.IIR系统存在着,出对输入的反应,系统存在极点,它的看态几乎为零,从幅算响应上看,通带衰M很小,阻带衰减较大,因此对本次实验的渡波效果很好.实际中需要根据入信号来合理的选取滤波器并确定就波辱的阶数.FIR和IIR各有特点,应该结合实际灵活应用.对于C语言,首先要理解计算过程,对于算法的实现可以帮助加深对相关知识的理解.ft川IT语iftffii年月日

展开阅读全文
相关资源
猜你喜欢
相关搜索

当前位置:首页 > 高等教育 > 大学课件

copyright@ 2008-2023 1wenmi网站版权所有

经营许可证编号:宁ICP备2022001189号-1

本站为文档C2C交易模式,即用户上传的文档直接被用户下载,本站只是中间服务平台,本站所有文档下载所得的收益归上传人(含作者)所有。第壹文秘仅提供信息存储空间,仅对用户上传内容的表现方式做保护处理,对上载内容本身不做任何修改或编辑。若文档所含内容侵犯了您的版权或隐私,请立即通知第壹文秘网,我们立即给予删除!