新型口服抗凝药最全用法用量汇总.docx

上传人:p** 文档编号:1273487 上传时间:2024-12-27 格式:DOCX 页数:9 大小:51.65KB
下载 相关 举报
新型口服抗凝药最全用法用量汇总.docx_第1页
第1页 / 共9页
新型口服抗凝药最全用法用量汇总.docx_第2页
第2页 / 共9页
新型口服抗凝药最全用法用量汇总.docx_第3页
第3页 / 共9页
新型口服抗凝药最全用法用量汇总.docx_第4页
第4页 / 共9页
新型口服抗凝药最全用法用量汇总.docx_第5页
第5页 / 共9页
新型口服抗凝药最全用法用量汇总.docx_第6页
第6页 / 共9页
新型口服抗凝药最全用法用量汇总.docx_第7页
第7页 / 共9页
新型口服抗凝药最全用法用量汇总.docx_第8页
第8页 / 共9页
新型口服抗凝药最全用法用量汇总.docx_第9页
第9页 / 共9页
亲,该文档总共9页,全部预览完了,如果喜欢就下载吧!
资源描述

《新型口服抗凝药最全用法用量汇总.docx》由会员分享,可在线阅读,更多相关《新型口服抗凝药最全用法用量汇总.docx(9页珍藏版)》请在第壹文秘上搜索。

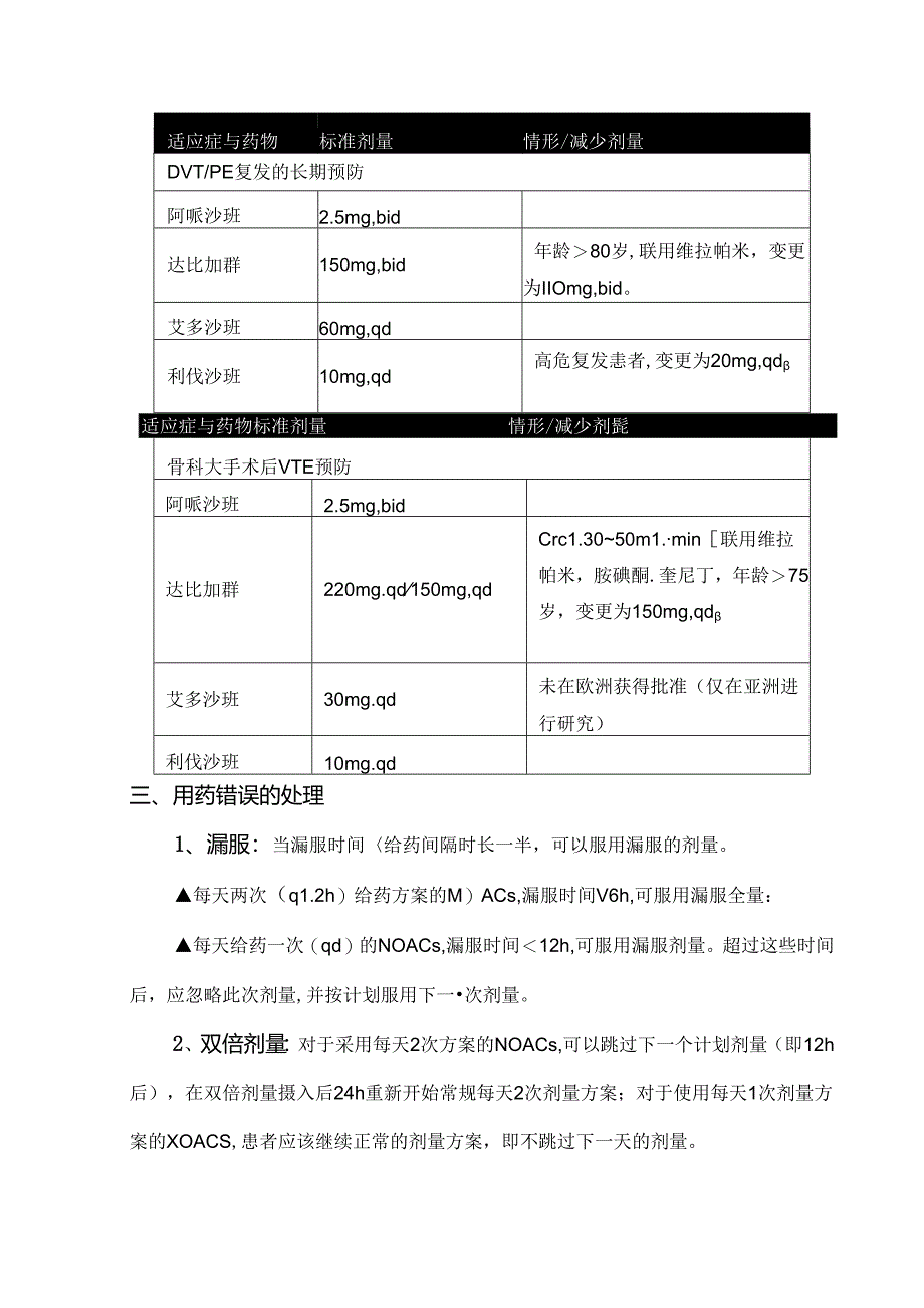
1、新型口服抗凝药最全用法用量汇总新型口服抗凝药(NOACS)已广泛用于非瓣膜性房颤的卒中预防以及静脉血栓栓塞性疾病的预防与治疗,为了更加合理地使用此类药物,本文汇总/NOACs不同适应症的推荐剂量、用药错误的处理、不同药物之间的转换、围手术期及特殊人群的使用剂量供大家参考。一、NOACs的药理学特点达比加群利伐沙班阿哌沙班艾多沙班作用机制抑制凝血防抑制Xa因子抑制Xa因子抑制Xa因子生物利用度(%)3-766-1005062食物对吸收影响经肾脏清除(%)803527经CYP3A4代谢否是是(少量)是(3)时,通常建议在最初(不确定的)服药后68h再服用一剂,然后继续计划方案。如果血栓栓塞风险较低

2、(CH2DS2-VSc2),建议等待下一次预定剂量。4、进食、抗酸剂、鼻胃管给药I数据显示,利伐沙班(20mg15mgqd)需要与食物一起服用,可使血浆浓度曲线下面积(AUe)增加39%,生物利用度可达100机粉碎形式(如通过鼻胃管)给药并不会改变阿哌沙班、利伐沙班和依度沙班生物利用度,但不能打开达比加群胶囊,会导致生物利用度大幅度增加。四、不同抗凝药物之间的转换1、NOACSf普通肝素(UFH)/低分子肝素(1.MWH)IUFH和1.MWH可以在下一剂NOACS到期时开始使用(最后一次服用NOACS后的1224h,对于每日2次的NoACs,12h启动,对于每日1次的NoACs,24h启动):

3、若临床需要,如ACS患者可提前启动。2、UFH1.MWH-*NOACsx停用UFH2-4h后启动NOACs,在下一剂量1.MWH到期时启动NOACso3、华法林一NOAC:先停用华法林,密切监测INR。INR&2.0时,可立即给予NOACo2.02.5Ibt,应每13d监测1次INR,到上述范围再开始给药。3、NoAC-华法林:如患者从NOAC转换为华法林,应继续服用NOAC(艾多沙班剂量减半,其他NOAC剂量不变,并重登使用华法林。华法林从标准剂量起始,并根据INR调整剂量。如IR2.0,应在3d后重曳检测INR(NOAC给药之前检测INR)。直至INRN2.0时停用NOA3并在23d后重复

4、检测INR。停用NOAC后第1个月内应严密监测INR,直至INR稳定(即至少连续次INR为2.03.0)。五、围手术期NOAC用药管理:1、影响NoAC用量的因素患者因素:年龄卒中风险出血风险最近3个月的心血管事件并发症(特别是肾功能)联合用药(如抗血小板药、非常体抗炎药)手术因素:手术出血风险出血并发症的后果(特别是:神经外科手术、心脏手术、大型腹腔手术等)计划麻醉(全麻、脊椎/硬膜外麻醉、局麻)预期重启NOAC2、外科手术及侵入性操作的出血风险分类无需停用抗凝药物:口腔科:拔13颗牙齿,牙周手术,脓肿切开,种植牙眼科:白内障或青光眼手术,无手术的内窥镜检查浅表的手术:脓肿切开,小面积的皮肤

5、切除等低出血风险:内镜+活检前列腺或膀胱穿刺活检室上性心动过速电生理检爸心房颤动导管消融冠状动脉及非冠状动脉血管造影及介入治疗起搏器或心律转复除颤器置入(除非解剖结构复杂,如先天性心脏病高出血风险:复杂消融术(如室性心动过速消融)椎管或硬膜外麻醉诊断性腰椎穿刺胸外科手术腹部手术骨科大手术肝脏活检经尿道前列腺电切术肾活检3、根据肾功能和外科手术及操作的出血风险决定NOAC的术前停药时间肌肝清除率(m1.min)达比加群酯利伐沙班/阿联沙班/艾多沙班低出血风险高出血风险低出血风险局出血风险28024h248hN24hN48h50-79M36hM72hM24h248h30-49N48hN96hN24

6、h48h15-29无适应症无适应症36h48h24h48h72h24hN48h50-79立24h48h72h24h48h30-49N24h48h72h24h48h15-29无适应症无适应症524h、48h15无适应症无适应症无适应症无适应症后恢复NOAC的时间取决于手术出血风险、止血效果和患者自身因素。低出血风险手术后恢复用药时间为24h后;高出血风险手术后恢复用药时间建议推迟至术后4872h六、特殊人群剂=调整1、肾功能不全患者I评估肾功能应使用CockcroftGau1.t公式:CrC1(mg/d1.)=(140-年龄)X体重(kg)X(女性0.85)72X血肌酊(mg/d1.)0根据肾功

7、能调整四种M)ACS使用剂量:CrCIDabigatranRivaroxabanEdoxabanAPiXaban备注:Dabigatran(达比加群)、Rivaroxaban(利伐沙班)、Edoxaban(艾多沙班)、APiXaban(阿哌沙班)2、肝功能不全患者:肝功能异常评估使用肝硬化死亡率的Chi1.d-Pugh评分,入院后首先评估患者有无栓塞和出血病史、有无静脉曲张和饮酒情况、进行全血细胞计数(CBC)、肝功能及凝血功能检测等,据肝功检杳结果行Chi1.d-Pugh评分。根据肝功能调整四种NOACs使用剂量:tr*pM1.o*fMNruWnA1.buminINR1PoE2points3

8、pointsMoGrMie1-2Gf加S-4HoMridNMo*eteim1AWmo5tM2*)5gd1.td1.35(A2SSS2S(d1.2MNOACgWQEme如Oninhd5e4Ddbtgdtran*(796,UsewithcautionNotrecommendedApixabanEdoab4nRivrox6nNxrecommended备注:EnCePha1.OPathy(肝性脑病)、Ascites(腹水)、Bi1.irubin(胆红素)、A1.bumin(白蛋白)、INR(国际标准化比值)、Grade(等级)、MiId(轻度)、MOderate(中度)Dabigatran1.达比加群

9、)、RiVaroxaban(利伐沙班)、Edoxaban(艾多沙班)、APiXaban(阿哌沙班)Norma1.dose(正常剂量)、Usewithcaution(谨慎使用)、Notrecommended(不推荐)V7分可用,9分不推荐,7分且V9分小心使用或不推荐,使用期间密切随访七、药物相互作用对NOACs血药浓度的影响药物作用途径达比加群利伐沙班阿哌沙班艾多沙班阿托伐他汀P-gp,3A4增加无影响无资料无彩响地高辛P-gp无影响无影响无资料无影响维拉帕米P-gp.3A4明显增加影响小无资料明显增加地尔硫P-gp,3A4无影响影响小增加无资料至尼丁P-9P增加增加无资料明显增加胺碘酮P-gp增加影响小无资料无影响决奈达隆P-gp,3A4显著增加无资料无资料明显增加胡康陛、伊曲康建、伏立康0P-gp.3A4显著增加显著增加显著增加无资料氟康嗖3A4无资料增加无资料无资料环苑素、他克英司P-gp无资料增加无资料无资料克拉雷素、红骞素P-gp,3A4增加增加无资料无资料HIV蛋白酶抑制剂(如利托那韦)P-gp,3A4无资料显著增加无资料无资料利福平、苯妥英钠、苯巴比妥、卡马西平P-gp,3A4显著降低降低显著降低降低抑酸药(PP1.H:受体拮抗剂)胃肠道吸收降低无影响无资料

展开阅读全文
相关资源
猜你喜欢
相关搜索

当前位置:首页 > 医学/心理学 > 药学

copyright@ 2008-2023 1wenmi网站版权所有

经营许可证编号:宁ICP备2022001189号-1

本站为文档C2C交易模式,即用户上传的文档直接被用户下载,本站只是中间服务平台,本站所有文档下载所得的收益归上传人(含作者)所有。第壹文秘仅提供信息存储空间,仅对用户上传内容的表现方式做保护处理,对上载内容本身不做任何修改或编辑。若文档所含内容侵犯了您的版权或隐私,请立即通知第壹文秘网,我们立即给予删除!