《材料科学与工程基础》实验教学大纲.docx

上传人:p** 文档编号:1280002 上传时间:2025-01-16 格式:DOCX 页数:6 大小:39.13KB
下载 相关 举报
《材料科学与工程基础》实验教学大纲.docx_第1页
第1页 / 共6页
《材料科学与工程基础》实验教学大纲.docx_第2页
第2页 / 共6页
《材料科学与工程基础》实验教学大纲.docx_第3页
第3页 / 共6页
《材料科学与工程基础》实验教学大纲.docx_第4页
第4页 / 共6页
《材料科学与工程基础》实验教学大纲.docx_第5页
第5页 / 共6页
《材料科学与工程基础》实验教学大纲.docx_第6页
第6页 / 共6页
亲,该文档总共6页,全部预览完了,如果喜欢就下载吧!
资源描述

《《材料科学与工程基础》实验教学大纲.docx》由会员分享,可在线阅读,更多相关《《材料科学与工程基础》实验教学大纲.docx(6页珍藏版)》请在第壹文秘上搜索。

1、材料科学与工程基础实验教学大纲一、课程基本情况课程代码101134223201课程名称中/英文):材料科学与工程基础/Fundamenta1.sofMateria1.sScienceandEngineering课程类别:专业核心课程课程性质:专业必修课程课程类型:课程实验总学分:4总学时:M实险/实践学时:8起用专业:材料物现适用对象:本科先修课程:物理化学、晶体学基础开课学院:材料科学与工程学院二、课程简介U材料科学与工程基础3实验是对理论教学的巩固和延伸,通过热重分析实5金和淬冷法研究和平衡实验.学生了解了实验原理,实脸设备,掌握了实验设备操作.通过实物实践教学培养了学生的动手能力,分析问

2、题能力,理论联系实际能力,数据处理能力、合作能力等。三、实验破学目标学生通过实抬了解了实验原理,实骁设备,掌握了实蛤设备操作,通过实验实践教学培养了学生的动手能力,培养了理论联系实际能力,然炼了合作能力,提高了学生分析问国能力和数据处理能力等.通过本课程实验学习,陶达到下列基本要求:(1)具备必要的材料物理专业类业基础知识.能将其应用于解决材料生产工艺开发、工艺设计、材料结构和性能改进相关问题。(2)具备问遨分析能力。能脚应用所学的基本原理对光伏和电池材料性能产生影响的生产设备、材料组成与结构等匆杂何时进行识别和友达,并结合文献研究分析,以获寿有效结论.能峪根据材料物理专业所学基本原理去研咒分

3、析材料生产工艺过程存在的问题及产生原因.(3)具需设计/开发解决方窠能力.能弊根据特定需求,清晰描述光伏材料在制备和生产过程中的更杂工程向Si所面临的问题,能识别该任务面临的各项制约条件,分清主次,能够完成综合性设计,(4)具备初步研究的能力。能然运用材料物理专业理论与技术手段,能费就某个工程问遨进行分析性研究.根则实验目的的设计实聆内容及步骤.进行实验,记录数据并分析、解决,通过对实验过程和实验结果的分析,并通过信息院合得到合理仃效的结论.四、实验项目及学时安排序号实验项目名称实验学时实验类型实验要求每组人数备注I热无分析4踪台性必做22淬冷法研究相平衡4媒合性必做2五、实验内容实骏一热重分

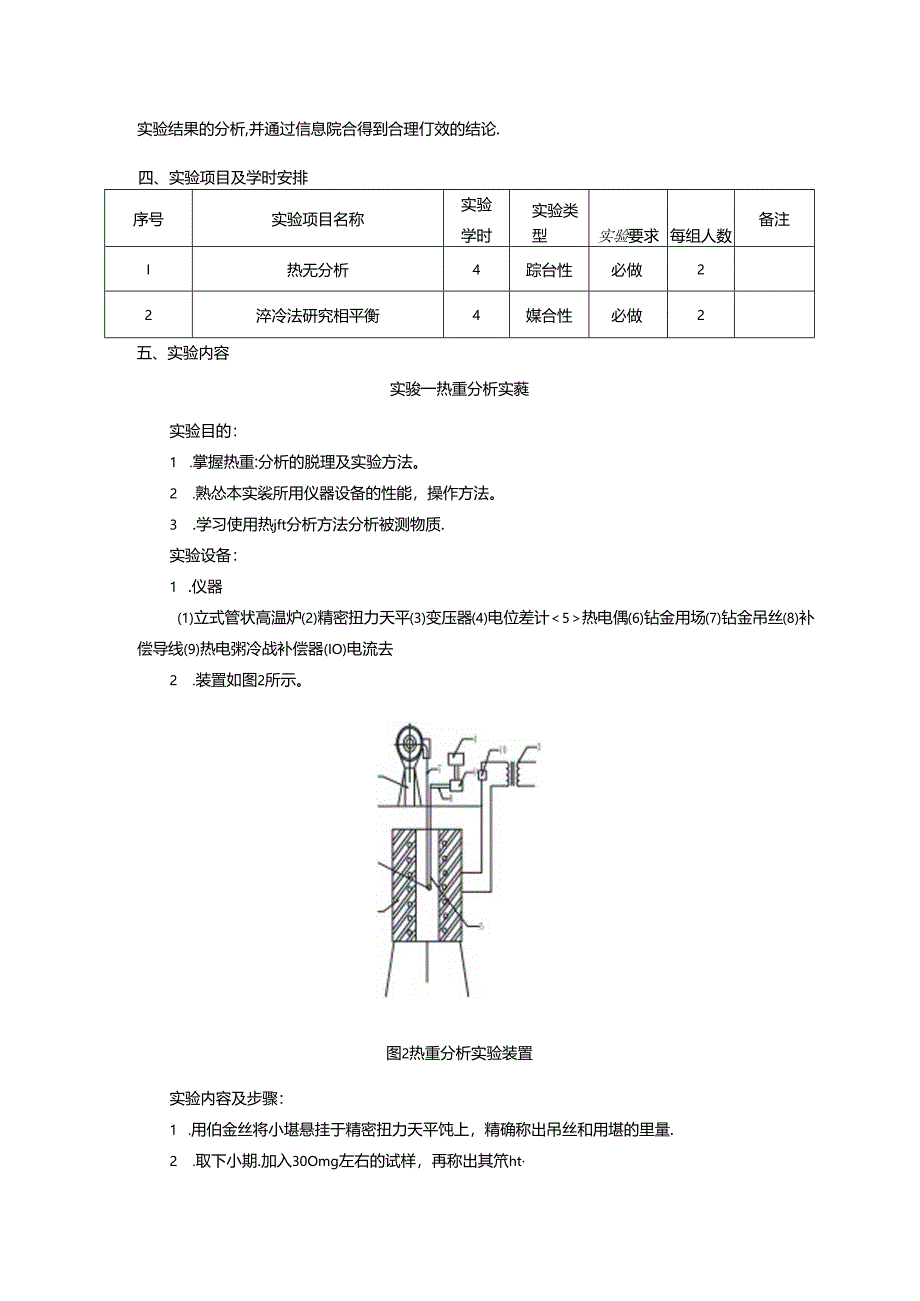
4、析实蕤实验目的:1 .掌握热重:分析的脱理及实验方法。2 .熟怂本实裟所用仪器设备的性能,操作方法。3 .学习使用热jft分析方法分析被测物质.实验设备:1 .仪器(1)立式管状高温炉(2)精密扭力天平(3)变压器(4)电位差计5热电偶(6)钻金用场(7)钻金吊丝(8)补偿导线(9)热电粥冷战补偿器(IO)电流去2 .装置如图2所示。图2热重分析实验装置实验内容及步骤:1 .用伯金丝将小堪悬挂于精密扭力天平饨上,精确称出吊丝和用堪的里量.2 .取下小期.加入30Omg左右的试样,再称出其笊ht3 .接通电源.选择炉子以WCVmin升温.4 .短隔5分钟林埴一次,并记录相应的遍度,试样开始失重时

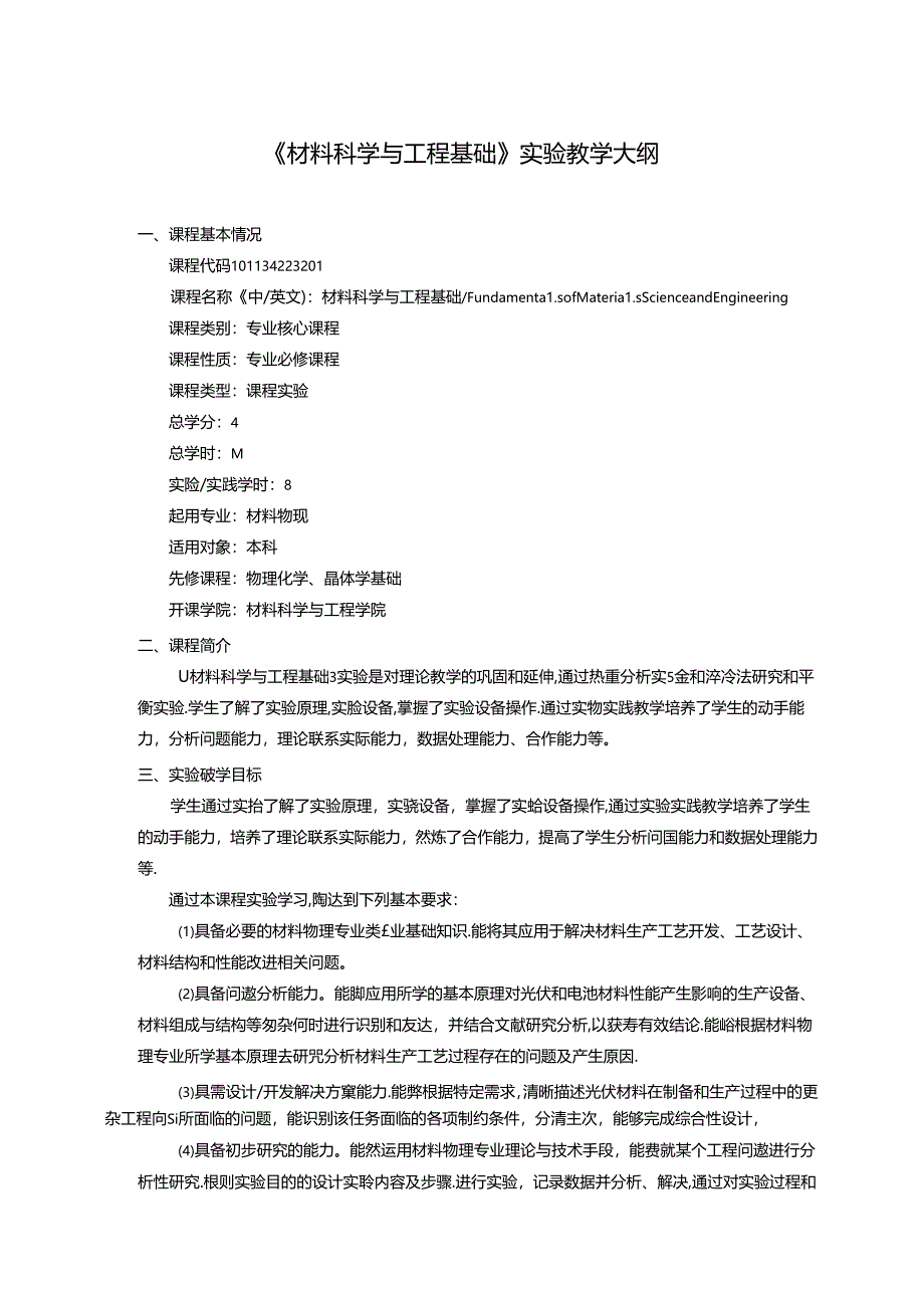
5、,每隔I分钟记录一次,注意记录失重开始和失重结束时的重地及对应的ifi度。5 .实蛤完毕,切断电源,请教师验收W期及花丝。实验二泮冷法研究相平衡实验实验目的:从热力学角度建立系统状态(物系中相的数目,相的组成及相的含量)和热力学条件(淑度,压力,时间等)以及动力学条件(冷却逑率等)之间的关系。掌握静态法研究相平衡的实脸方法之一-淬冷法研究相平衡的实验方法及其优缺点。掌握浸油试片的制作方法及显微镜的使用,骁证Na2O-SiO2系统相图。实骁设备:1 .仪器:(1)立管式电阻炉(2)可捽硅温度控制湍3热电偶(4)水浴盆5)怕错川娟(6)柏金吊统(7偏光彩他敏一套2 .装置:如图3所示.图3淬冷法研

6、究相平衡装置实险内容及步骤;取少量的试样(0.01-0.02Na2O:SiO2=I:2摩尔比)评入粕铭用烟内,刖钠金丝悬吊于炉膛内,上下均加前。水浴盘内盛上2/3的水,放至炉底,调整好显微镜.接通电源,将离星炉升温至三rc,保温30分忡.使试样充分达到平衡状态.打开高温炉下装,用例于取下吊丝连同川病一并落入水浴盘中淬冷,从住修用烟内收出试样,在研体内轻砸成粉末(注意不旎研磨).制成油设在偏光显微镜卜观察有无品体析出。大、实验报告格式实验名就(一)实验目的(二)实验设备(三)实验内容及步骤(四)结果与分析(K)问题讨论七、考核方式(一)实验成绩的构成实骁成缄占本门课程总成缄15参考实验考勤、实验

7、操作及实蛤报告成绩综合给定。(二)评分标准1 .实验成绩以百分制或五级制(优、良、中、及格、不及格填报.按比例记入该课程成绩中.2 .多个实险项目的要就后填报平均成绩,3,按照实裟指导书的具体要求,根据好个学生实验前的预习准徐,实验过程的考森,实验操作情况及实验报告的旗Iib综合给出实验成绩,4 .实验评分应包括:个方面:(1)实验预习及实验纪律占20%:(2)实验操作占40%:(3)实验报告40%:评分等级:评定成绩分优、良、中、及格和不及格五个等级.优:90分以上.良:XO-89分,中:70-79分,及格:6069分,不及格:S9分以下,也可以以百分制给出两个实验的综合成绩。实验成绩考核评

8、定去考核环节考核结果及标准评估项目及权曳优秀90-1(N)分)良好(So-90分)中等(70-80分)及格(60-70分)不及格(60分实脸预习及实始纪律(20%)实验前能鲂按实验前能拂按实验前ffe筋按实验前能盛按实验前未能按照实验要求.照实验要求,照实验要求.照实骁要求,提照实验要求,提前颈习,掌提前预习,较提前预习,了前预习,基本了未提前预习.握实验内容,好的掌握实验解实验内容、解实验内容、实不了解实验内掌握实胺安全操作规程,遵守实5纪律.内容、掌握实验安全操作规程,遵守实验纪律。实脸安全操作观程,较遵守实验纪律.验安全操作规程,较遵守实验纪律.容、未能掌握实验安全操作现程.能峪根据实验

9、能够根据实脸能鲂根据实质能够根据实5金不能根据实验目的,独立设目的,独立设目的,设计实目的,设计出基目的,设计出计优化实验步计实骁步骤,蛤步骤,独立木的实验步骤,相应的实骁步舞,独立或介独立或合作完或合作完成实基本能完成实骤.不能完成作完成实脸操成实舲操作,脸操作,操作脸操作,操作基实命操作或操实验操作(40%)作,且操作规愫作较为规地本规范;记本规能;记录实作不规范;不范:准确记录范:记录实脸录实验现象验现象,并对实能记录实验现实验现象,并现象较为准并对实脸现象脸现象进行初象,不能对实对实验现象进确.并对实验进行分析讨步分析讨论,得验现象进行分行综合的分析讨论,得出合埋的实验结果.现象进行综

10、合的分析讨论.褥出较为合理的实验结果.论,得出实验结果。出实验结果.析讨论,不能得出实脸结果.实验报告能够实验报告能蟒实验报告能终实验报告基本能实验报告不能独立完成,内容独立完成,内容独立完成,内容够独立完成,内独立完成,存在完整,数据合完整,数据较为完整,数据茶本容完整,数据图抄袭现象,报告埋,数据处理正合理,数据处埋合理,i进行友齐全,基本完中提出的问SS确图表规范.正确.图表基本数据处理.图表成实验报告中提没有或基本没实蛤报告(40%)能够正确完成实聆报告中提出的问题,并对实验中遇到的问即进行深入的讨论提出自己的见解。规范,能誉较好的完成实验报告中提出的问题,并对实验中泄到的问阳进行讨论

11、,提出意见。就本规范,能够甚本完成实验报告中提出的问题,能对实验中遇到的问胭进行讨论.出的问SS。有回答。八、教学费建议教材:材料科学基础实验指导书主要参考书:(1)潘金生.全健民.田民波.材料科学基础.北京:清华大学出版社.1998.(2)赵品,谢辅洲,孙文山,材料科学然础.哈尔滨:哈尔滨工业大学出版社.1999.重要文献:(1) Dnna1.d.R.Aske1.and.TheScienceandEngineeringofMateria1.s.2*dEdWadworthInc.199()(2) Wi1.1.iamD-Ca1.1.is1.er.Jr.Materia1.sScienceandEngineeringAnIntnx1.uc1.ion.FifthEdi1.iunSingapore:JohnWi1.ey&Sons(ASIA)P1.e1.id2002课程网络资源:(1)XXXX学院网络课程hupxxzyw1.jx.htm(2)武汉刊工大学1络课程hup:。

展开阅读全文
相关资源
猜你喜欢
相关搜索

当前位置:首页 > 高等教育 > 大学课件

copyright@ 2008-2023 1wenmi网站版权所有

经营许可证编号:宁ICP备2022001189号-1

本站为文档C2C交易模式,即用户上传的文档直接被用户下载,本站只是中间服务平台,本站所有文档下载所得的收益归上传人(含作者)所有。第壹文秘仅提供信息存储空间,仅对用户上传内容的表现方式做保护处理,对上载内容本身不做任何修改或编辑。若文档所含内容侵犯了您的版权或隐私,请立即通知第壹文秘网,我们立即给予删除!