建筑施工关键工序和特殊工程的工艺质量控制措施.docx

上传人:p** 文档编号:1291196 上传时间:2025-01-16 格式:DOCX 页数:5 大小:22.43KB
下载 相关 举报
建筑施工关键工序和特殊工程的工艺质量控制措施.docx_第1页
第1页 / 共5页
建筑施工关键工序和特殊工程的工艺质量控制措施.docx_第2页
第2页 / 共5页
建筑施工关键工序和特殊工程的工艺质量控制措施.docx_第3页
第3页 / 共5页
建筑施工关键工序和特殊工程的工艺质量控制措施.docx_第4页
第4页 / 共5页
建筑施工关键工序和特殊工程的工艺质量控制措施.docx_第5页
第5页 / 共5页
亲,该文档总共5页,全部预览完了,如果喜欢就下载吧!
资源描述

《建筑施工关键工序和特殊工程的工艺质量控制措施.docx》由会员分享,可在线阅读,更多相关《建筑施工关键工序和特殊工程的工艺质量控制措施.docx(5页珍藏版)》请在第壹文秘上搜索。

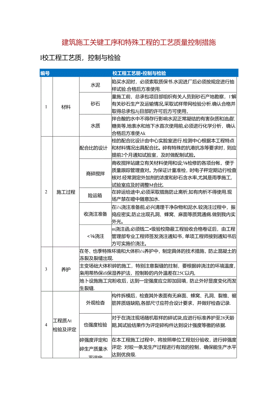
1、建筑施工关键工序和特殊工程的工艺质量控制措施I校工程工艺质,控制与检验编号校工程工艺朋控制与检验1材料水泥陷买水泥时,必须索取质保书.水泥进厂后必须按规定进行抽样试验.合格后方准使用.砂石量施工前,总承包项目部组织有关人员到砂石产地勘察,1解有关砂石生产及运输情况,采取试样带网检验分析.确认合格并取得总承包Jij目部的许可后方可使用,水质拌合酸的水中不得存行影响水泥正常凝结的有害杂质和油脂、糖类等,地表水和地下水首次使用前,必须进行化学分析,确认合格后方准使Ak2施工过程配合比的设计桂的配合比设计由中心实脸室进行.检测中心根据本工程特点和材料情况出具配合比。碎有特殊的抗港抗冻等要求时,则应提前

2、2个月通知试脸室,及时做配制试脸。商碎搅拌商收搅拌站建立有关材料使用和设;检修的各项台帐,便于质量跟踪管理查对。为保证计量准检,时电子秤定期边行检查核对.经常测定外加剂的浓度和砂石含水率,尤其是雨季施工,试验室应及时调整M合比.险运箱在碎运给途中,必须采取措施防止离析,如有肉析不得使用.现场产禁在磴中随意加水.收浇注准备在i浇注准备前,必兴清理干净杂物和泥水.较浇注过程中,振捣应密实,防止出现孔洞、蜂窝、麻面等质晁通病.做到我内实外光。浇注m浇注函,必须钱二级验校隐蔽工程验收合格卷证后,由工程管理部专业工程师签发浇注通知书,单项工程师接到通知书后方可实施价浇注。3养护在冬、也季特殊环境和大体积

3、养护中,制定具体的技术措施,防止混凝土的冻裂及裂缱出现.主变场础大体积碎的施工,特别注意裂缝的拄制,要根据碎浇注的环境温度,枭用蒂热保ifi保湿养护法,控制聆的内外温差在25C以内,地卜设施施工完粉收后,达到一定强度应立即加回填,防止外好显度变化而发生裂缝.4工程质At检验及评定外观检杳构件拆模后,检查其外表面有无麻面、蜂窝、孔洞、裂维、裾筋笄质琏缺陷,各部尺寸应符合设计要求,并做好检杳记录.也强度检验对于在浇注现场随机取样的碎试块,应进行标准养护至28天龄期,其试验结果作为评定碎构件达到设计强度等徼的依据.碎强度评定和碎生产质量水平评定在本工程施工过程中,将按照单位工程划分验收,进行碎强度评

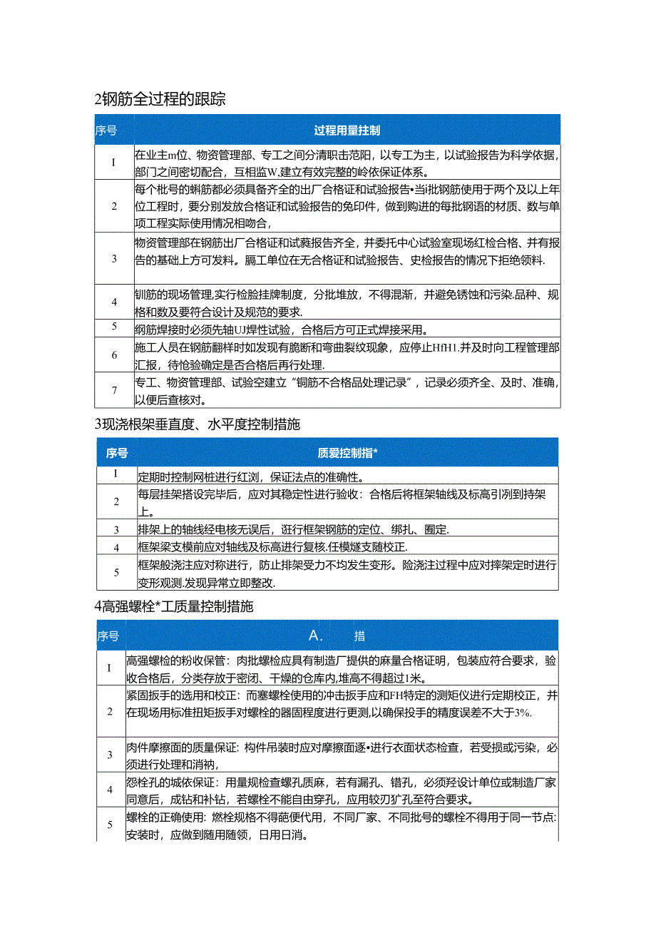
4、定:对皎一条龙生产过程进行有效的控制,确保能生产水平达到优良级.2钢筋全过程的跟踪序号过程用量拄制I在业主m位、物资管理部、专工之间分清职击范阳,以专工为主,以试验报告为科学依据,部门之间密切配合,互相监W,建立有效完整的岭依保证体系。2每个枇号的蝌筋都必须具备齐全的出厂合格证和试验报告当i批钢筋使用于两个及以上年位工程时,要分别发放合格证和试验报告的兔印件,做到购进的每批钢语的材质、数与单项工程实际使用情况相吻合,3物资管理部在钢筋出厂合格证和试蕤报告齐全,并委托中心试验室现场红检合格、并有报告的基础上方可发料。膈工单位在无合格证和试验报告、史检报告的情况下拒绝领料.4钏筋的现场管理,实行检

5、脸挂牌制度,分批堆放,不得混渐,并避免锈蚀和污染.品种、规格和数及要符合设计及规范的要求.5纲筋焊接时必须先轴UJ焊性试验,合格后方可正式焊接采用。6施工人员在钢筋翻样时如发现有脆断和弯曲裂纹现象,应停止HfH1.并及时向工程管理部汇报,待怆验确定是否合格后再行处理.7专工、物资管理部、试验空建立“铜筋不合格品处理记录”,记录必须齐全、及时、准确,以便后查核对。3现浇根架垂直度、水平度控制措施序号质爱控制指*I定期时控制网桩进行红浏,保证法点的准确性。2每层挂架搭设完毕后,应对其稳定性进行验收:合格后将框架轴线及标高引冽到持架上。3排架上的轴线经电核无误后,诳行框架钢筋的定位、绑扎、囿定.4框

6、架梁支模前应对轴线及标高进行复核.任模燧支随校正.5框架般浇注应对称进行,防止排架受力不均发生变形。险浇注过程中应对摔架定时进行变形观测.发现异常立即整改.4高强螺栓*工质量控制措施序号A.措I高强螺检的粉收保管:肉批螺检应具有制造厂提供的麻量合格证明,包装应符合要求,验收合格后,分类存放于密闭、干燥的仓库内,堆高不得超过1米。2紧固扳手的选用和校正:而塞螺栓使用的冲击扳手应和FH特定的测矩仪进行定期校正,并在现场用标准扭矩扳手对螺栓的器固程度进行更测,以确保投手的精度误差不大于3%.3肉件摩擦面的质量保证:构件吊装时应对摩擦面逐进行衣面状态检查,若受损或污染,必须进行处理和消衲,4怨栓孔的城

7、依保证:用量规检查螺孔质麻,若有漏孔、错孔,必须羟设计单位或制造厂家同意后,成钻和补钻,若螺栓不能自由穿孔,应用较刃犷孔至符合要求。5螺栓的正确使用:燃栓规格不得葩便代用,不同厂家、不同批号的螺栓不得用于同一节点:安装时,应做到随用随领,日用日消。6螺性紧固的质疑保证:施1.时组织两套班子进行螺栓的初拧和终拧,并用不同颜色的序号国拄指一油漆作标记,为了使旬个螺栓的侦拉力尽量相等,从节点中间向四周对称紧固螺柞,当天安装的螺栓,必须当天完成初拧和终拧,防止螺栓生精螺栓视检查:外观质价检查,螺栓紧固有无初拧、终柠标记,穿装方向是否一致。同时.应检查螺栓尾流至少与螺母齐平或超出缥母23个做招.采用转角

8、法检测螺检紧周扭矩,笈测爆检数量为每个节点螺性数的10%,且不少于2个:复测有不合规定的则扩大10%,加倍笈测,如仍有不合格的,则对整个节点的蝴栓全部进行&测。V测中发现的涮拧或欠拧墀栓应逐个补拧,超拧螺悻则应更换.5装饰工程质量控制序号朋量控制措抹灰工程必须按事先验评合格的样板施工。装饰材料质量必须合格,色泽一致,表面光滑平整.6地下设施防渗漏措施序号质,拄制措I沟道必须认真操平、放线,确保沟道和电缆陵道的走向、坡度和各都尺寸的施工符合设计要求.2地下设脩的埋件,应安放牢固平稔.顺直紧贴模板,其灰面平整度偏差不大于3mm防止埋件凹陷、消失,返工漏水,3些砌沟道成灰浆饱满,抹面光滑平整.于口平

9、直、角楞线条清晰.表面平整偏空不得大于5mm砌展前,应将杂物清理干净,仔细泅砖,确保灰浆强度,防止灌漏,4底板与墙壁的施工缝,必须打毛、清理、润湿,墙板外模预留排污孔、门,以便冲洗时杂物清除。5混凝十.地下设施应1.5收叨浇灌.严禁验收后长时间的空置.搁徨两天以上者,曲要由新检杳验收,原浇灌通知单作废。6混凝土应振捣密实,起到自身防水的作用,特别埋件处,除机械施捣外,尚应人工捣实。伸缩缝,施工缝和理件处,不耙渗流、漏水。7电缆埋管应加刚性水环,大小埋管不加止水环者,不予我埋,埋管内电缆间应加防水软秆封堵.8刎眠尽展避免用对拉螺栓,确需使用时,拆模不宜太以防松动注水.9沟道的底板应当平顺,不得有坑、凸凹,保证排水通畅.严禁底板积水.IO校地卜设施完工后应及时清理,不得有泥土、灰渣和杂物.而拆模后发现的面机软小的蛀窝麻面,可用h2的水泥眇浆抹平:较大面积的蛭窝、麻而、露筋.应苗去薄弱碎层和突出的骨科,用钢纥制或加压水洗刷表面,用高一个强度等欲的细石碎填筑、捣实。7防水工程质量控制质量控制措施地下验工程在施工缝、伸缩筵处设止水带或其它防水措临.以保证电缆沟道等地下险工程不出现海水现象。

展开阅读全文
相关资源
猜你喜欢
相关搜索

当前位置:首页 > 建筑/环境 > 施工组织

copyright@ 2008-2023 1wenmi网站版权所有

经营许可证编号:宁ICP备2022001189号-1

本站为文档C2C交易模式,即用户上传的文档直接被用户下载,本站只是中间服务平台,本站所有文档下载所得的收益归上传人(含作者)所有。第壹文秘仅提供信息存储空间,仅对用户上传内容的表现方式做保护处理,对上载内容本身不做任何修改或编辑。若文档所含内容侵犯了您的版权或隐私,请立即通知第壹文秘网,我们立即给予删除!