大型建设工程施工质量保证体系介绍.docx

上传人:p** 文档编号:1294616 上传时间:2025-01-16 格式:DOCX 页数:26 大小:463KB
下载 相关 举报
大型建设工程施工质量保证体系介绍.docx_第1页
第1页 / 共26页
大型建设工程施工质量保证体系介绍.docx_第2页
第2页 / 共26页
大型建设工程施工质量保证体系介绍.docx_第3页
第3页 / 共26页
大型建设工程施工质量保证体系介绍.docx_第4页
第4页 / 共26页
大型建设工程施工质量保证体系介绍.docx_第5页
第5页 / 共26页
大型建设工程施工质量保证体系介绍.docx_第6页
第6页 / 共26页
大型建设工程施工质量保证体系介绍.docx_第7页
第7页 / 共26页
大型建设工程施工质量保证体系介绍.docx_第8页
第8页 / 共26页
大型建设工程施工质量保证体系介绍.docx_第9页
第9页 / 共26页
大型建设工程施工质量保证体系介绍.docx_第10页
第10页 / 共26页
亲,该文档总共26页,到这儿已超出免费预览范围,如果喜欢就下载吧!
资源描述

《大型建设工程施工质量保证体系介绍.docx》由会员分享,可在线阅读,更多相关《大型建设工程施工质量保证体系介绍.docx(26页珍藏版)》请在第壹文秘上搜索。

1、大型建设工程施工质量保证体系介绍范工质量保证体系是确保工程施工质量的主要要素,整个质量保证体系可分为施工质量管理体系、施工质量控制体系。2.1 施工用量管理体系淮工质量管理体系是整个施工质量能加以控制的关键,而本工程质量的优劣是对项目班子质量管理能力的城直接的评价,同样质量管理体系设置的科学性对质证管理工作的开展起到决定性的作用。2.1.1 设置施工质量管理组纲机构施工质量的管理组织是酹保工程质量的保证,其设置的合理、完善与否将直接关系到整个质量保证体系能否顺利地运转及操作,将完全按照IS09001旗量管理体系的手册和程序文件耍求进行运行,并以图27的组织机构来全面地进行质量的管理。图27施工

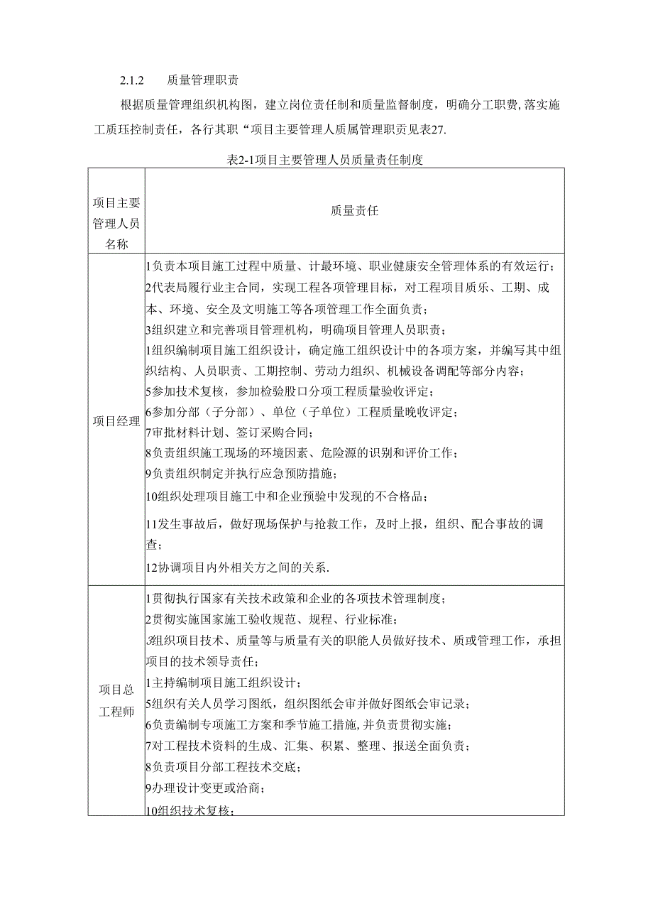
2、质管理组织机构2.1.2 质量管理职责根据质量管理组织机构图,建立岗位责任制和质量监督制度,明确分工职费,落实施工质珏控制责任,各行其职“项目主要管理人质属管理职贡见表27.表2-1项目主要管理人员质量责任制度项目主要管理人员名称质量责任项目经理1负责本项目施工过程中质量、计最环境、职业健康安全管理体系的有效运行;2代表局履行业主合同,实现工程各项管理目标,对工程项目质乐、工期、成本、环境、安全及文明施工等各项管理工作全面负责;3组织建立和完善项目管理机构,明确项目管理人员职责;1组织编制项目施工组织设计,确定施工组织设计中的各项方案,并编写其中组织结构、人员职责、工期控制、劳动力组织、机械设

3、备调配等部分内容;5参加技术复核,参加检验股口分项工程质量验收评定;6参加分部(子分部)、单位(子单位)工程质量晚收评定;7审批材料计划、签订采购合同;8负责组织施工现场的环境因素、危险源的识别和评价工作;9负责组织制定并执行应急预防措施;10组织处理项目施工中和企业预验中发现的不合格品;11发生事故后,做好现场保护与抢救工作,及时上报,组织、配合事故的调查;12协调项目内外相关方之间的关系.项目总工程师1贯彻执行国家有关技术政策和企业的各项技术管理制度;2贯彻实施国家施工验收规范、规程、行业标准;3组织项目技术、质量等与质量有关的职能人员做好技术、质或管理工作,承担项目的技术领导责任;1主持

4、编制项目施工组织设计;5组织有关人员学习图纸,组织图纸会审并做好图纸会审记录;6负责编制专项施工方案和季节施工措施,并负责贯彻实施;7对工程技术资料的生成、汇集、积累、整理、报送全面负责;8负责项目分部工程技术交底;9办理设计变更或洽商;10组织技术复核;项目主要管理人员名称质量责任U参加检验糊口分项工程的质量验收评定;12参加分部(子分部)、般位(子单位)工程质量脸收评定;13审核材料计划;14负责四新”技术的推广应用和成果总结.项目副经理1项目副经理作为负责生产的主管项目领导,应把抓工程质量作为首要任务;2在布置施工任务时,充分考虑施工进度对施工质量带来的影响;3在检查正常生产工作时,严格

5、按方案、作业指导书等进行操作枪肯;1按规范、标准组织自检、互检、交接检的内部验也施!员1按项目经理或主管工程师授权参加施工组织管理;2负责项目分部工程的技术交底工作;3参加技术复核、参加检验批的质量验收评定;1协助项目经理做好隐蔽工程验收;5按规定编制材料计划;6监督劳保用品的发放与管理。项目质量检查员1严格执行国家、行业和地方政府部J颁发的建筑安装工程质量魁收评定标准和规范,代表局质量部门行使监督检查职能;2协助进行工程质JS自检、互检和专检,随时掌握管辖区内各分项工程的痰B1.情况;3负责过程桧睑,跟踪检查工程质量,对不符合质量标准的工序有现场处笆权;1检直中发现的不合格品应及时报告项目经

6、理,参加制订处理方案,并验证方案的实施效果;5行使现场质信处罚权;6参加检验批、分项、分部(子分部)工程质B1.险收评定;7参与编写施工组织设计中质量部分内容。项目机管理员1负责合理配备测量设备,保证满足施工要求;2建立项目测量设备台帐,制订周检计划及分类管理目录;3负责项目测展设备的购置、脸收、检定、发放和管理;1负责下达送检通知单,登记送检记录;5对要求自检的设备,按规范进行比对,并保存记录;6松直在用测曜设备的性能、使用环境及方法,发现问题及时处理;7负责水、电等能源抄表,并保存记录;8监督项目各种出B检测工作,检查各种检测记录是否齐全;项目主要管理人员名称质量责任9负责对不合格测量设备

7、所测果进行评定.10选择合格的机械设备;11参加各种设施、设备的验收;12及时组织机械设备的进场、安装和调试;13负责现场设备的安全使用、维护保养管理,并保存必要记录.项目试验员1按规定做好现场取样、送检等试验工作;2确保现场养护室环境条件达到规定的要求.项目测量员1做好建筑物的定位放线工作;2水准点、沉降观测点的埋设;编制沉降观测方案,保护好轴线控制桩;3测量仪器的保管.保养和使用;-1及时S蛤定位放线摩、定位验线记录、沉降量表、沉降曲线图.项目材料员1做好材料进场和消耗的计依检测工作,并保存记录;2编制、上报材料计划;3组织供货商评价、材料采购招标,签订材料采购合同;1组织物资进场、览证;

8、5负责对物资进行标识、防护;6负责不合格物资处理的有关工作.项目安全员1参与编写施工组织设计(方案)中安全方面内容;2负责施工现场安全检有工作;3负责验收进场劳保用品,参加各种防护设施、设备的验收;1负责施工现场的安全技术资料整理和保存;5负责施工现场的危睑源辨识和风险评价工作;6负责参加事故调查,进行伤亡事故统计、分析,并按规定及时上报.7项目环保员负责固废的收集、存放、处置井保存记录;8负责组织对本项目的环境因素进行识别和评价;9参与编写施工组织设计中环境方面内容.2.1.3 质量管理制度质显管理制度仃:目标管理制度、计划管理制度、质员贡任制度、图纸会审及设计变更制度、技术交底制度、方案先

9、行制度、国家及行业标准、规范、标准图集”管理制度、新技术过程能力鉴定制度、工程施工“试验、检验”制度、海工测量管理制度、技术复核制度、“原材料、半成品和各种加工预制品”的检查制度、“自检、交接检和专业检查”的三检制度、样板检查制度、建筑工程质Sc验收程序和组织制度、总包单位时分包单位工程质用检查制度、严格施工“标识”制度、坚持“质量问题会诊”制度、“三检、联检、过程控制、统计报表”的质量控制制度、新技术应用制度、“QC”小组攻克施工难点制度、施工总承包对分包的质量管理制度、技术档案管理制度、质量奖罚制度等24条管理制度,淹工中将严格执行。2.2 施工质量控制体系质量保证体系是运用科学的管理模式

10、,以质量为中心所制定的保证质量达到要求的循环系统,质量保证体系的设巴可使施工过程中有法可依,但关键是在于运转正常,只有正常运转的质保体系,才能真正达到控制质量的目的。而质量保证体系的正常运作必须以侦星控制体系来予以实现。2.2.1 施工质公控制体系的设置施工质量控制体系是按科学的程序运转,其运转的基本方式是PDCA的循环管理活动,它是通过计划、实施、检查、处理四个阶段把经营和生产过程的侦任有机地联系起来,而形成一个高效的体系来保证海工质量达到工程质量的保证。以我们提出的质量目标为依据,编制相应的分项工程质量目标计划,这个分项目标计划应使在项目参与管理的全体人员均熟悉了解,做到心中有数。在目标计

11、划制定后,各施工现场管理人员应编制相应的工作标准在施工班组实施,在实施过程中进行方式、方法的调整,以使工作标准完善。在实施过程中,无论是施工员还是质检人员均要加强检查,在检查中发现问题并及时解决,以使所有质量问题解决于施工之中,并同时时这些问题进行汇总,形成书面材料,以保证在今后或下次淮工时不出现类似问题。在实施完成后,对成型的建筑产品进行全面检杳,发现问题,追查原因,对不同问感进行不同的处理方式,从人、物、方法、工艺、工序等方面进行讨论,并产生改进意见,再根据这些改进意见而使施工工序进入下次循环。施工质量控制体系见图2-2。图2-2施工庚控制体系2.2.2 施工质量拄制体系运转的保证施工总承

12、包项目领导班子成员应充分重视施工质量控制体系运转的正常,支持有关人员开展的困绕侦保体系的各项活动。强有力的质量检查管理人员,作为质保体系中的中坚力量。提供必要的资金,添置必要的设符.以确保体系运转的物质基础。制定强有力的措施、制度,以保证质保体系的运转。每周召开一次质量分析会,使在质保体系运转过程中发现的问题进行处理和解决。全面开展质量管理活动,使本工程的施工侦量达到一个新的高度“2.2.3 施工质量控制体系的落实施工质量控制体系主要是围绕“人、机、物、环、法”五大要素进行的,任何个环节出了差错,则势必使施工的质星达不到相应的要求,故在版量保证计划中,对这施工过程中的五大要素的质量保证措施必须

13、予以明确地落实。I“人”的因素施工中人的因素是关键,无论是从管理层到劳务层,其素质费任心等的好坏聘直接影响到本工程的施工质量。故对于“人”的因素的质量保证措施主要从人员培训、人员管理、人员评定来保证人员的素质。在进场前,我们将时所有的施工管理人员及施工劳务人员进行各种必要的培训,关键的岗位必须持有效的上岗证书才能上岗。在管理层积极推广计算机的广泛应用,加强现代信息化的推广:在劳务层,对一些重要岗位,必须进行再培训,以达到更高的要求。人员培训计划见表2-2。表2-2人员培训计划序号培训项目培训人员培训时间备注1项目法管理项目主要管理人员一周轮训2全面质IB管理项目全体管理人员、施工班组长一周轮训

14、3质量体系项目全体管理人员-JS轮训4计算联图项目全体管理人员一周轮训5办公自动化项目全体管理人员TS轮训6外脚手架项目总工、主管施工员、架子工一周轮训7大模板施工工艺主管施工员、木工一周轮训8滚压直螺纹连接施工艺主管施工员、钢筋工一周轮训9施工工艺主管施工员一周轮训10脚手架快拆施工工艺主管施工员、木工一周轮训在施工中,耍加强人力的管理和评定工作,人m的管理及评定工作是时项目的全体管理层及劳务层,实施层层管理、层层评定的方式进行。进行这两项工作其目的在于使进驻现场的任何人员在任何时候均能保持最佳状态,以幽保木工程能顺利完成。人员管理评定见表2-3。表2-3人员省理评定计划序号评定人员分类评定

15、周期评定要点1项目经理一个季度每季度的工程质量总体情况2项目总工程师一个季度主管的质量实施情况3项目副经理一个季度主管的生产质量情况4技术雌理T月主管的生产质鼠情况5质安整理f月主管的质量检直情况6物资设备管理部经理一月主管的材料设备质量情况7施工员每旬生产实际的s三霞情况8质检员每旬质量检查的实施情况9材料员每旬材料检测情况1。内业人员每旬质量的综合保证情况11施工班组每旬操作的质量保证2 机的因素进入现代的施工管理,机械化程度的提裔为工程更快、更好地完成创造了有利条件。但机械对施工质量的影响亦越来越大,确保机械处于最佳状态,在施工机械进场前必须对进场机械进行次全面的保养,使施工机械在投入使用前就以达到最佳状态,而在施

展开阅读全文
相关资源
猜你喜欢
相关搜索

当前位置:首页 > 管理/人力资源 > 质量管理

copyright@ 2008-2023 1wenmi网站版权所有

经营许可证编号:宁ICP备2022001189号-1

本站为文档C2C交易模式,即用户上传的文档直接被用户下载,本站只是中间服务平台,本站所有文档下载所得的收益归上传人(含作者)所有。第壹文秘仅提供信息存储空间,仅对用户上传内容的表现方式做保护处理,对上载内容本身不做任何修改或编辑。若文档所含内容侵犯了您的版权或隐私,请立即通知第壹文秘网,我们立即给予删除!