外科入科宣教管理.docx

上传人:p** 文档编号:1294810 上传时间:2025-01-16 格式:DOCX 页数:2 大小:12.10KB
下载 相关 举报
外科入科宣教管理.docx_第1页
第1页 / 共2页
外科入科宣教管理.docx_第2页
第2页 / 共2页
亲,该文档总共2页,全部预览完了,如果喜欢就下载吧!
资源描述

《外科入科宣教管理.docx》由会员分享,可在线阅读,更多相关《外科入科宣教管理.docx(2页珍藏版)》请在第壹文秘上搜索。

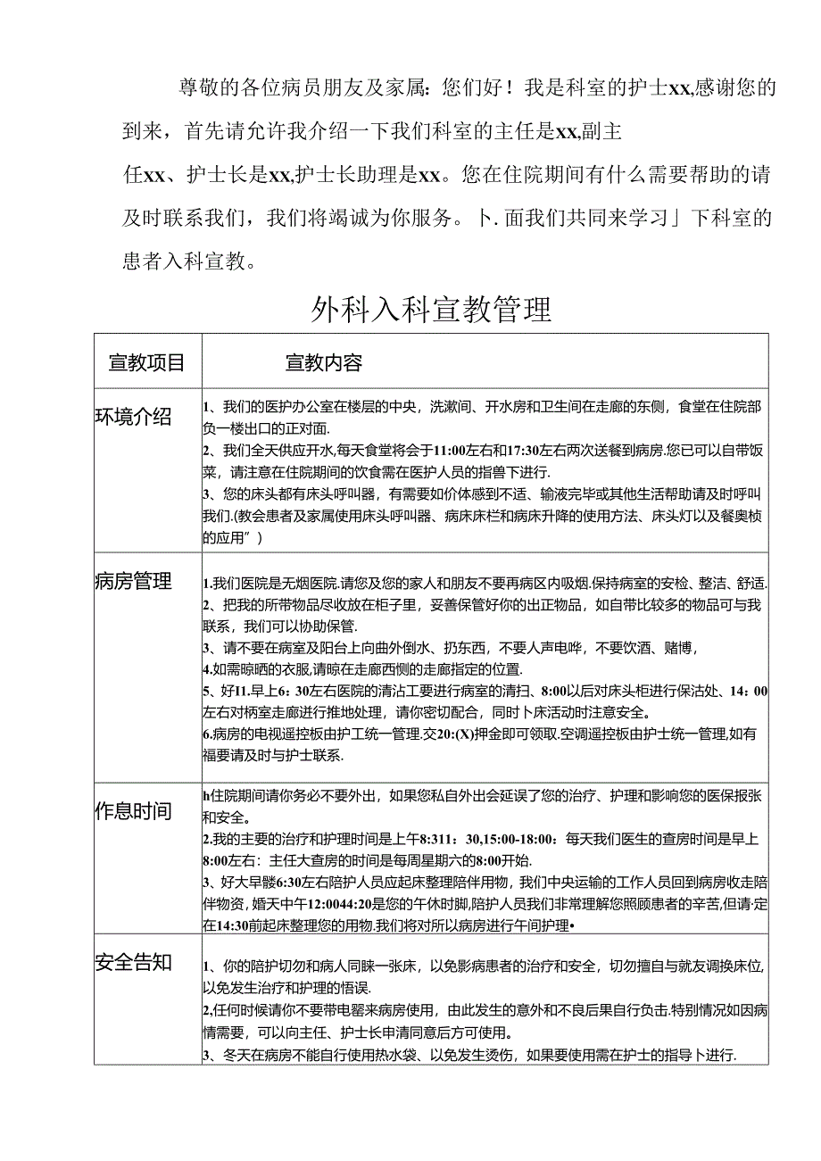
1、尊敬的各位病员朋友及家属:您们好!我是科室的护士XX,感谢您的到来,首先请允许我介绍一下我们科室的主任是XX,副主任XX、护士长是XX,护士长助理是XX。您在住院期间有什么需要帮助的请及时联系我们,我们将竭诚为你服务。卜.面我们共同来学习下科室的患者入科宣教。外科入科宣教管理宣教项目宣教内容环境介绍1、我们的医护办公室在楼层的中央,洗漱间、开水房和卫生间在走廊的东侧,食堂在住院部负一楼出口的正对面.2、我们全天供应开水,每天食堂将会于11:00左右和17:30左右两次送餐到病房.您已可以自带饭菜,请注意在住院期间的饮食需在医护人员的指兽下进行.3、您的床头都有床头呼叫器,有需要如价体感到不适、

2、输液完毕或其他生活帮助请及时呼叫我们.(教会患者及家属使用床头呼叫器、病床床栏和病床升降的使用方法、床头灯以及餐奥桢的应用”)病房管理1.我们医院是无烟医院.请您及您的家人和朋友不要再病区内吸烟.保持病室的安检、整洁、舒适.2、把我的所带物品尽收放在柜子里,妥善保管好你的出正物品,如自带比较多的物品可与我联系,我们可以协助保管.3、请不要在病室及阳台上向曲外倒水、扔东西,不要人声电哗,不要饮酒、赌博,4.如需晾晒的衣服,请晾在走廊西恻的走廊指定的位置.5、好I1.早上6:30左右医院的清沾工要进行病室的清扫、8:00以后对床头柜进行保沽处、14:00左右对柄室走廊迸行推地处理,请你密切配合,同

3、时卜床活动时注意安全。6.病房的电视遥控板由护工统一管理.交20:(X)押金即可领取.空调遥控板由护士统一管理,如有福要请及时与护士联系.作息时间h住院期间请你务必不要外出,如果您私自外出会延误了您的治疗、护理和影响您的医保报张和安全。2.我的主要的治疗和护理时间是上午8:311:30,15:00-18:00:每天我们医生的查房时间是早上8:00左右:主任大查房的时间是每周星期六的8:00开始.3、好大早髅6:30左右陪护人员应起床整理陪伴用物,我们中央运输的工作人员回到病房收走陪伴物资,婚天中午12:0044:20是您的午休时脚,陪护人员我们非常理解您照顾患者的辛苦,但请定在14:30前起床

4、整理您的用物.我们将对所以病房进行午间护理安全告知1、你的陪护切勿和病人同睐一张床,以免影病患者的治疗和安全,切勿擅自与就友调换床位,以免发生治疗和护理的悟误.2,任何时候请你不要带电罂来病房使用,由此发生的意外和不良后果自行负击.特别情况如因病情需要,可以向主任、护士长申清同意后方可使用。3、冬天在病房不能自行使用热水袋、以免发生烫伤,如果要使用需在护士的指导卜进行.1、住院期间谛不要将您的腕带随意取卜腕带是您在医院的临时身份证,我们的操作经常都会用到它.5、住院期间请若舒适、适宜的衣裤或病员服.下床活动一定要穿合适的鞋,避免跌倒等损伤的发生。6、在病区和病室仃:何地方,如您发现不安全的因素

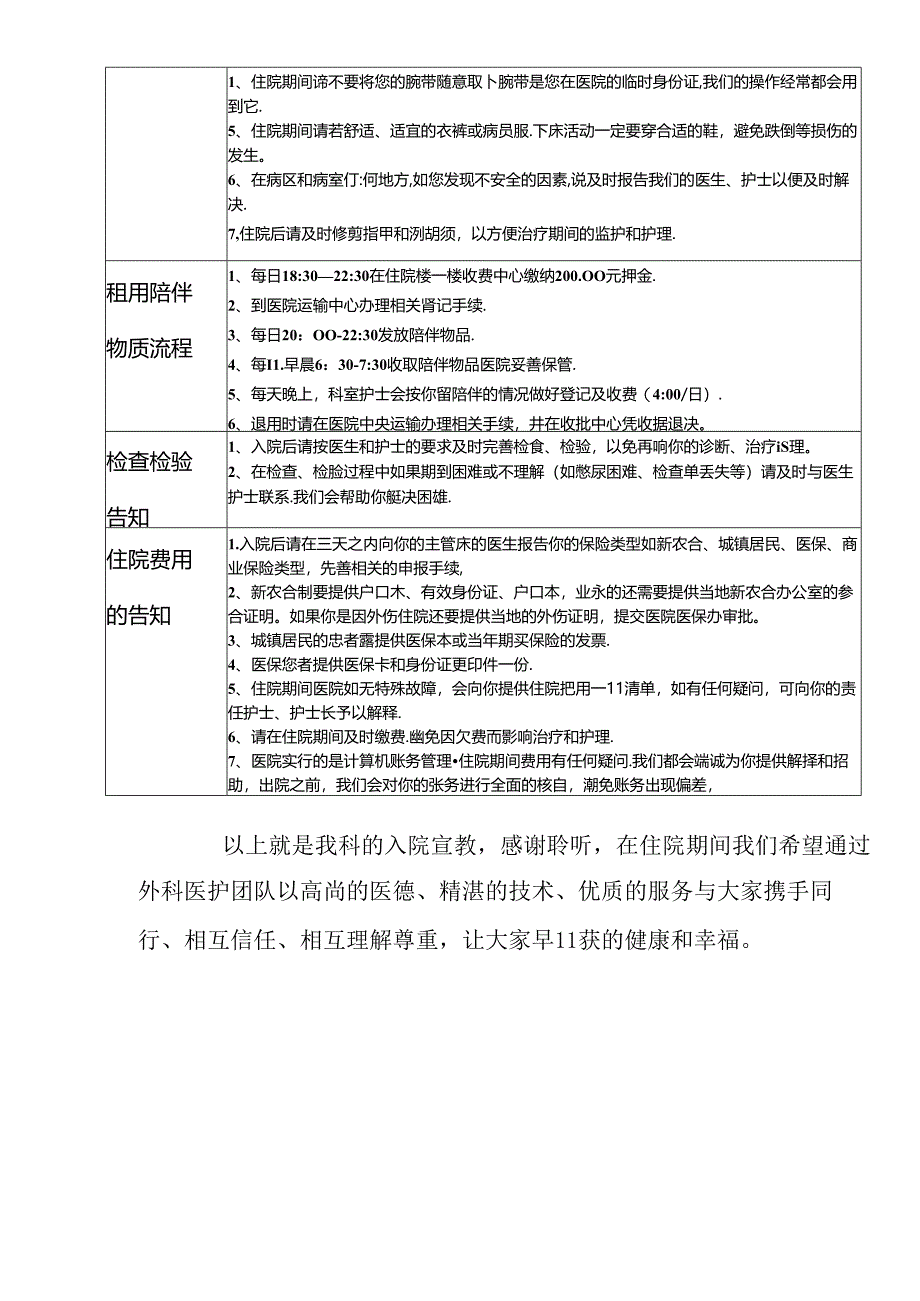
5、,说及时报告我们的医生、护士以便及时解决.7,住院后请及时修剪指甲和洌胡须,以方便治疗期间的监护和护理.租用陪伴物质流程1、每日18:3022:30在住院楼一楼收费中心缴纳200.OO元押金.2、到医院运输中心办理相关肾记手续.3、每日20:OO-22:30发放陪伴物品.4、每I1.早晨6:30-7:30收取陪伴物品医院妥善保管.5、每天晚上,科室护士会按你留陪伴的情况做好登记及收费(4:00/日).6、退用时请在医院中央运输办理相关手续,井在收批中心凭收据退决。7、中央运输的电话:外线XX内战xx。检查检验告知1、入院后请按医生和护士的要求及时完善检食、检验,以免再响你的诊断、治疗iS理。2

6、、在检查、检脸过程中如果期到困难或不理解(如憋尿困难、检查单丢失等)请及时与医生护士联系.我们会帮助你艇决困雄.住院费用的告知1.入院后请在三天之内向你的主管床的医生报告你的保险类型如新农合、城镇居民、医保、商业保险类型,先善相关的申报手续,2、新农合制要提供户口木、有效身份证、户口本,业永的还需要提供当地新农合办公室的参合证明。如果你是因外伤住院还要提供当地的外伤证明,提交医院医保办审批。3、城镇居民的忠者露提供医保本或当年期买保险的发票.4、医保您者提供医保卡和身份证更印件一份.5、住院期间医院如无特殊故障,会向你提供住院把用一11清单,如有任何疑问,可向你的责任护士、护士长予以解释.6、请在住院期间及时缴费.幽免因欠费而影响治疗和护理.7、医院实行的是计算机账务管理住院期间费用有任何疑问.我们都会端诚为你提供解择和招助,出院之前,我们会对你的张务进行全面的核自,潮免账务出现偏差,以上就是我科的入院宣教,感谢聆听,在住院期间我们希望通过外科医护团队以高尚的医德、精湛的技术、优质的服务与大家携手同行、相互信任、相互理解尊重,让大家早11获的健康和幸福。

展开阅读全文
相关资源
猜你喜欢
相关搜索

当前位置:首页 > 管理/人力资源 > 咨询培训

copyright@ 2008-2023 1wenmi网站版权所有

经营许可证编号:宁ICP备2022001189号-1

本站为文档C2C交易模式,即用户上传的文档直接被用户下载,本站只是中间服务平台,本站所有文档下载所得的收益归上传人(含作者)所有。第壹文秘仅提供信息存储空间,仅对用户上传内容的表现方式做保护处理,对上载内容本身不做任何修改或编辑。若文档所含内容侵犯了您的版权或隐私,请立即通知第壹文秘网,我们立即给予删除!