无机非金属材料工程《工程图学》课程设计教学大纲.docx

上传人:p** 文档编号:1297167 上传时间:2025-01-16 格式:DOCX 页数:4 大小:19.07KB
下载 相关 举报
无机非金属材料工程《工程图学》课程设计教学大纲.docx_第1页
第1页 / 共4页
无机非金属材料工程《工程图学》课程设计教学大纲.docx_第2页
第2页 / 共4页
无机非金属材料工程《工程图学》课程设计教学大纲.docx_第3页
第3页 / 共4页
无机非金属材料工程《工程图学》课程设计教学大纲.docx_第4页
第4页 / 共4页
亲,该文档总共4页,全部预览完了,如果喜欢就下载吧!
资源描述

《无机非金属材料工程《工程图学》课程设计教学大纲.docx》由会员分享,可在线阅读,更多相关《无机非金属材料工程《工程图学》课程设计教学大纲.docx(4页珍藏版)》请在第壹文秘上搜索。

1、工程图学课程设计教学大纲一、第程基本情况实践环节代码:102137623001实践环节名称中/英文:程图学i果程设计/CouncDesignofEngineeringGraphics邨程类别:专业实践课程学分:1.0周数I1.0适用专业:无机非金周材料工程适用对象;本科先修课程:图等数学开课学院:智旎制造学院二、课程设计面介工程图学是一门既有系统理论乂行较强实践性的专业技术基础课程.主要学习绘制和阅读工程图样以及斜决空间几何问题的理论和方法,培养学生的绘图技能和对空间形体的形象思维能力;同时培养科学的思维方法,增强工程意识和标准化点识,其中工程图学课程设计是工程图学课程中一个田要的实践环节。通

2、过该课程的学习,培养学生对本课程的基本知识、深埋、方法的综合运用能力,进一步提高学生读图和绘图技能.使学生掌握零件和装配体测绘的基本方法,能结合工程实际,测绘中等复杂程度的零部件.从而提高分析和解决实际工程问题的能力.三、教学目标I.对毕业要求的支撑毕业要求指标点10.11能就无机非金屈材料工程领域复杂工程问题,以口头、文稿、图我等方式,准确表达自己的观点,I可应质疑,理解并包容与业界同行和社会公众交流的差异性.2.教学目标对应毕业要求指标点,具体内容如下教学目标I;掌握零件和装配体测绘的基木方法和技能,具有初步的设计思想和分析问题、解决同璃的能力;同时掌握零件图和装配图的绘图技能,结合工程实

3、际,测绘中等复杂程度的零部件(支拽毕业要求指标点10.1)四、设计内容和要求I.设计遨目(I)螺旋千斤顶测绘(2)虎钿测绘2,设计内容(1) 了解部件的工作原埋和装汽结构:(2) 了解零件的结构形我及其表达方法:(3)画出部件全部零件草图(其中标准件标记其代号)、装配草图:(4)用尺观测绘主要零件的零件图(两张A3幅面)及绘制装配(一张A3幅面.(3) 计要求(I)要求学生在教师指导下独立完成装配图草图并用尺规绘制出工作图各一张(A3图纸:零件图草图和工作图各2张(A3图纸):(2)要求学生弄清楚部件的工作原理.懂得各零部件的作用以及各零部件间的装配、连接关系;(3)要求学生在机件的表达方法上

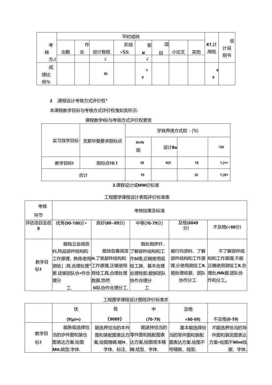
4、有独到的见解,视图选择正确,布置合理,同组学生所作图样不可完全和同:(4)要求学生所绘图样符合技术制图国家标准,标准件按简化画法绘制,并要标准化:(5)要求学生在图样上标注正确的、较完整的尺寸及技术要求:(6)要求通过测绘的训练进一步养成认或负货的工作态度、严谨细致的工作作风和规范的制图习惯,并且遹过测绘实践培养学生自主学习的能力掌握相关分析问遨和解决问题的基本方法.五、时间安排序号教学内容所用时间1熟悉设计内容,杳间资料:领取零件或测绘0.52测绘零件,福出其零件侬图0.53测绘部件奘比图24绘制零件工作图I5检查图纸并修改,答辩I合计5六、考核方式1 .课程设计考核方式及比例本次工程额课程

5、设计成绩评定办法为:设计表现(包括设计态义纪律、发言10%,设计图纸占80%,答辩占10%。其中答辩以单一师生面刻面的口试方式进行为主,由指导教师依据学生的课程设计要求向学生提出问起.学生当即回答.一般U试用时101.5分钟.只有全部完成规定的设iH:务的学生方允许参加此后的答辩。学生成缄评定去考核方平时或纳K1.计用纸设计说明书出勤作业设计我现阶段$&答M项目小论文实抬成绩比例IO10802 .课程设计考核方式评价权*本课程教学目标与考核方式评价权曳如发所示:课程教学I标与考核方式评价权更发实习效学目标支都毕曼要求指标点牙铁畀债方式权(%)ttrfe现设计Batt教学目标I指标点10.1IO

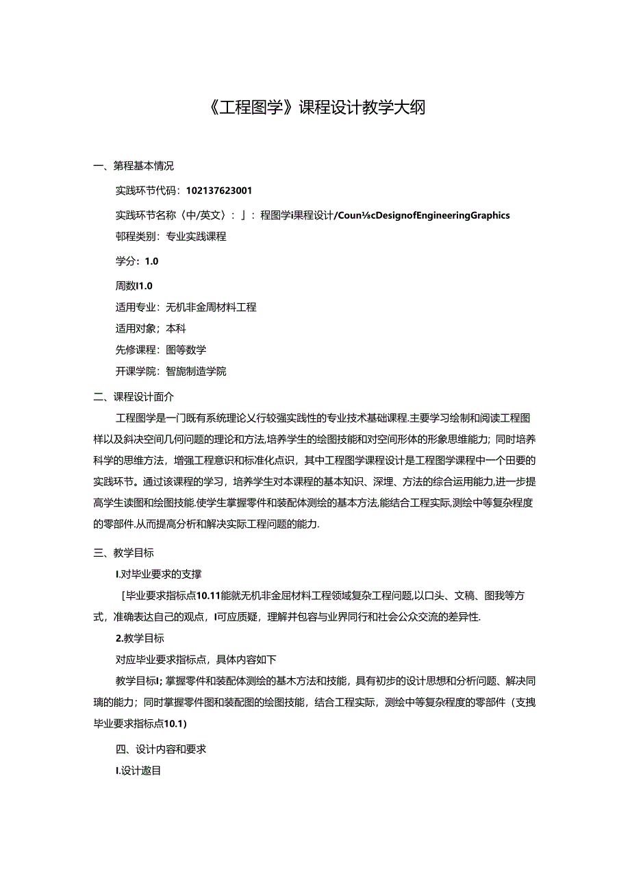
6、KO101.(合计10IU1.(X3.课程设计成MW价标准工程图学课程设计表现评价标准表考核环节考核结果及标准评估项目及权X优秀(90-100分良好(8089分)中等(70-79分)及格(6049分)不及格(60分)教学目标1能独立会阅资料,热品部件结构和工作原理,熟练使用测绘:其,合理处理*累.徒够团队协作合理分工.能独包看阅货H.了就部件结构和工作原理,正啜使用君绘工具,合理处理数据,悠然IiI队协作合理分工.假长假侪杆,了解部杵结构和工作SI理,正娴使用观绘工具,基本合理处理牧舶.能够团队协作合理分工.能行向资料,了解部件结构和工作原理,分使用测绘工R.能处理收据,团队协作分工.不了解部

7、件结构和工作原理,不能正确使用测绘工R.合理处JMk据.团队协作和分工。工程图学课程设计图纸评价标准农忧(9(i)良8089中(70-79)及格60-69)不及格(0-59)教学目标1能熟级选择恰当的岁件图和装也图表达方案.绘图Mtt.姚型.字体.能选界恰当的本件图和装配图表达方案,绘图精碉.蝴H、字体、标注、能途持恰当的零件图和我配图表达方案,绘图塔本精确.炫型、字体.基本能选择恰当的军件图和装配图表达方案.绘图不号精跳,线型,不能选界恰当的导件图和装泥图表达方案绘图不Wint线察、字体.标注.图板和标题栏HI范.图板和标题栏规拖.标注、图板和标题栏规范,字体,标注.BIKi和标题栏不处规鱼

8、,标注.图板和标麴栏不败范,教学目标讨价标准表考核环节考核结果及标准和项目及权M优秀(90-100分良好(80-89分)中等(70-79分及格(6049分不及格(60分)能熟级选齐恰能选洋恰当的徒选择恰当的基本能选算恰不能选界恰当当的零件图和装配零件图和找配图表零件图和装配图&当的零件图和装配的零件图和装配图教学目图表达方案.戕确达方案能合理标达方案能标注必图我达方案些本衣达方案和标注修标I标注必要的尺寸.注必要的尺寸.正要的尺寸.合理地能标注必安的尺要的尺寸.不规范正确m写技术器求确;技术要求和写技术要求和爆卷寸,加写技术要求Wrj技术要求和标和标区栏.标Ia栏.栏.和标18栏.地栏.八、校学费M建议教材:(1)王定保等(2)陈意平等主编,机械制图(第版,阿南科学技术出版社,2016主编.零部件测除冻北大学出版社,2014主要参考书:(1)杨裕根等主编.机械制图.北京/电大学出版社,2012(2)罗东平等主编.机械制图.机械I:业出版社.2016

展开阅读全文
相关资源
猜你喜欢
相关搜索

当前位置:首页 > 高等教育 > 工学

copyright@ 2008-2023 1wenmi网站版权所有

经营许可证编号:宁ICP备2022001189号-1

本站为文档C2C交易模式,即用户上传的文档直接被用户下载,本站只是中间服务平台,本站所有文档下载所得的收益归上传人(含作者)所有。第壹文秘仅提供信息存储空间,仅对用户上传内容的表现方式做保护处理,对上载内容本身不做任何修改或编辑。若文档所含内容侵犯了您的版权或隐私,请立即通知第壹文秘网,我们立即给予删除!